High Temperature Electrical Charger to Reduce Particulate Emissions from Small Biomass-Fired Boilers
Abstract
1. Introduction
2. Materials and Methods
2.1. Shielded Corona Charger
2.2. Experimental Setup
2.3. Flue Gas Composition and Emission Measurements and Calculation
3. Results and Discussion
3.1. Effects of Operating Conditions on PM Reduction Efficiency
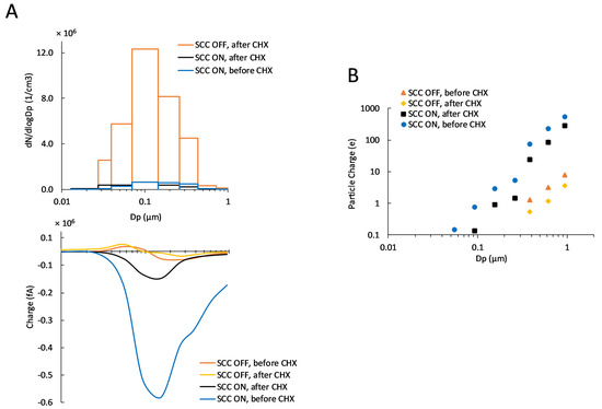
3.1.1. Effect of the SCC on Particle Concentrations and Size Distributions Upstream of the CHX
3.1.2. Effect of SCC on Particle Concentrations, Size Distributions Downstream of the CHX, and Overall Filtration Efficiency of the SCC–CHX Setup
3.2. Effects of SCC on Particle Filtration Efficiencies in Different Boiler Setups
3.3. Long-Term SCC Performance under Sooty Conditions
4. Conclusions
Author Contributions
Funding
Data Availability Statement
Acknowledgments
Conflicts of Interest
References
- Denier Van Der Gon, H.A.C.; Bergström, R.; Fountoukis, C.; Johansson, C.; Pandis, S.N.; Simpson, D.; Visschedijk, A.J.H. Particulate emissions from residential wood combustion in Europe—Revised estimates and an evaluation. Atmos. Chem. Phys. 2015, 15, 6503–6519. [Google Scholar] [CrossRef]
- Savolahti, M.; Karvosenoja, N.; Tissari, J.; Kupiainen, K.; Sippula, O.; Jokiniemi, J. Black carbon and fine particle emissions in Finnish residential wood combustion: Emission projections, reduction measures and the impact of combustion practices. Atmos. Env. 2016, 140, 495–505. [Google Scholar] [CrossRef]
- Ramanathan, V.; Carmichael, G. Global and regional climate changes due to black carbon. Nat. Geosci. 2008, 1, 221–227. [Google Scholar] [CrossRef]
- Villeneuve, J.; Palacios, J.H.; Savoie, P.; Godbout, S. A critical review of emission standards and regulations regarding biomass combustion in small scale units (<3 MW). Bioresour. Technol. 2012, 111, 1–11. [Google Scholar] [CrossRef]
- Nussbaumer, T. Combustion and Co-combustion of Biomass: Fundamentals, Technologies, and Primary Measures for Emission Reduction. Energy Fuels 2003, 17, 1510–1521. [Google Scholar] [CrossRef]
- Morán, J.C.; Míguez, J.L.; Porteiro, J.; Patiño, D.; Granada, E. Low-quality fuels for small-scale combustion boilers: An experimental study. Energy Fuels 2015, 29, 3064–3081. [Google Scholar] [CrossRef]
- Sippula, O.; Hokkinen, J.; Puustinen, H.; Yli-Pirilä, P.; Jokiniemi, J. Particle emissions from small wood-fired district heating units. Energy Fuels 2009, 23, 2974–2982. [Google Scholar] [CrossRef]
- Sippula, O.; Huttunen, K.; Hokkinen, J.; Suhonen, H.; Kajolinna, T.; Kortelainen, M.; Karhunen, T.; Jalava, P.; Uski, O.; Yli-Piril, P.; et al. Emissions from a fast-pyrolysis bio-oil fired boiler: Comparison of health-related characteristics of emissions from bio-oil, fossil oil and wood. Environ. Pollut. 2019, 248, 888–897. [Google Scholar] [CrossRef]
- Jaworek, A.; Krupa, A.; Czech, T. Modern electrostatic devices and methods for exhaust gas cleaning: A brief review. J. Electrostat. 2007, 65, 133–155. [Google Scholar] [CrossRef]
- You, C.; Wang, X.; Liu, R.; Yang, R. Simultaneous effects of electrostatic field and thermophoresis on inhalable particulate matter removal. Powder Technol. 2010, 202, 95–100. [Google Scholar] [CrossRef]
- Carroll, J.; Finnan, J. Use of electrostatic precipitators in small-scale biomass furnaces to reduce particulate emissions from a range of feedstocks. Biosyst. Eng. 2017, 163, 94–102. [Google Scholar] [CrossRef]
- Erol, H.I.; Turgut, O.; Unal, R. Experimental and numerical study of Stairmand cyclone separators: A comparison of the results of small-scale and large-scale cyclones. Heat Mass Transf. 2019, 55, 2341–2354. [Google Scholar] [CrossRef]
- Gröhn, A.; Suonmaa, V.; Auvinen, A.; Lehtinen, K.E.J.; Jokiniemi, J. Reduction of fine particle emissions from wood combustion with optimized condensing heat exchangers. Env. Sci. Technol. 2009, 43, 6269–6274. [Google Scholar] [CrossRef] [PubMed]
- Messerer, A.; Niessner, R.; Pöschl, U. Miniature pipe bundle heat exchanger for thermophoretic deposition of ultrafine soot aerosol particles at high flow velocities. Aerosol Sci. Technol. 2004, 38, 456–466. [Google Scholar] [CrossRef]
- Grigonyte, J.; Nuutinen, I.; Koponen, T.; Lamberg, H.; Tissari, J.; Jokiniemi, J.; Sippula, O. Evaluation of a heat exchanger designed for efficient fine particle precipitation in small-scale wood combustion. Energy Fuels 2014, 28, 6058–6065. [Google Scholar] [CrossRef]
- Bianchini, A.; Pellegrini, M.; Rossi, J.; Saccani, C. Theoretical model and preliminary design of an innovative wet scrubber for the separation of fine particulate matter produced by biomass combustion in small size boilers. Biomass Bioenergy 2018, 116, 60–71. [Google Scholar] [CrossRef]
- Brandelet, B.; Pascual, C.; Debal, M.; Rogaume, Y. A cleaner biomass energy production by optimization of the operational range of a fabric filter. J. Clean. Prod. 2020, 253, 119906. [Google Scholar] [CrossRef]
- Mirjam, M.; Ingo, H.; Joachim, S.; Dirk, E. Characterization and integration of oxidation catalysts at small-scale biomass combustion furnaces. E3S Web Conf. 2017, 19, 01006. [Google Scholar] [CrossRef]
- Bindig, R.; Butt, S.; Hartmann, I.; Matthes, M.; Thiel, C. Application of heterogeneous catalysis in small-scale biomass combustion systems. Catalysts 2012, 2, 223. [Google Scholar] [CrossRef]
- Patiño, D.; Crespo, B.; Porteiro, J.; Villaravid, E.; Granada, E. Experimental study of a tubular-type ESP for small-scale biomass boilers: Preliminary results in a diesel engine. Powder Technol. 2016, 288, 164–175. [Google Scholar] [CrossRef]
- Migliavacca, G.; Morreale, C.; Hugony, F.; Tombolato, I. Reduction of PM Emissions from Biomass Combustion Appliances: Evaluation of Efficiency of Electrostatic Precipitators. Chem. Eng. Trans. 2014, 37, 25–30. [Google Scholar]
- Laitinen, A.; Keskinen, J. Performance of a sonic jet-type charger in high dust load. J. Electrostat. 2016, 83, 1–6. [Google Scholar] [CrossRef]
- Grigonytė-Lopez Rodriguez, J.; Suhonen, H.; Laitinen, A.; Tissari, J.; Kortelainen, M.; Tiitta, P.; Lähde, A.; Keskinen, J.; Jokiniemi, J.; Sippula, O. A novel electrical charging condensing heat exchanger for efficient particle emission reduction in small wood boilers. Renew. Energy 2020, 145, 521–529. [Google Scholar] [CrossRef]
- Xi, J.; Si, X.; Longest, W. Electrostatic charge effects on pharmaceutical aerosol deposition in human nasal-laryngeal airways. Pharmaceutics 2014, 6, 26–35. [Google Scholar] [CrossRef] [PubMed]
- Xiao, G.; Wang, X.; Zhang, J.; Ni, M.; Gao, X.; Cen, K. Characteristics of DC discharge in a wire-cylinder configuration at high ambient temperatures. J. Electrostat. 2014, 72, 13–21. [Google Scholar] [CrossRef]
- Yan, P.; Zheng, C.; Zhu, W.; Xu, X.; Gao, X.; Luo, Z.; Ni, M.; Cen, K. An experimental study on the effects of temperature and pressure on negative corona discharge in high-temperature ESPs. Appl. Energy 2016, 164, 28–35. [Google Scholar] [CrossRef]
- Ni, M.; Wang, X.; Xiao, G.; Qiu, K.; Yang, G.; Gao, X.; Cen, K. Development of back corona discharge in a wire-cylinder electrostatic precipitator at high temperatures. Powder Technol. 2015, 286, 789–797. [Google Scholar] [CrossRef]
- Leskinen, J.; Tissari, J.; Uski, O.; Virén, A.; Torvela, T.; Kaivosoja, T.; Lamberg, H.; Nuutinen, I.; Kettunen, T.; Joutsensaari, J.; et al. Fine particle emissions in three different combustion conditions of a wood chip-fired appliance—Particulate physico-chemical properties and induced cell death. Atmos. Environ. 2014, 86, 129–139. [Google Scholar] [CrossRef]
- Shepherd, C.B.; Lapple, C.E. Flow Pattern and Pressure Drop in Cyclone Dust Collectors: Cyclone without Inlet Vane. Ind. Eng. Chem. 1940, 32, 1246–1248. [Google Scholar] [CrossRef]
- Reda, A.A.; Czech, H.; Schnelle-Kreis, J.; Sippula, O.; Orasche, J.; Weggler, B.; Abbaszade, G.; Arteaga-Salas, J.M.; Kortelainen, M.; Tissari, J.; et al. Analysis of gas-phase carbonyl compounds in emissions from modern wood combustion appliances: Influence of wood type and combustion appliance. Energy Fuels 2015, 29, 3897–3907. [Google Scholar] [CrossRef]
- Schmidl, C.; Luisser, M.; Padouvas, E.; Lasselsberger, L.; Rzaca, M.; Ramirez-Santa Cruz, C.; Handler, M.; Peng, G.; Bauer, H.; Puxbaum, H. Particulate and gaseous emissions from manually and automatically fired small scale combustion systems. Atmos. Environ. 2011, 45, 7443–7454. [Google Scholar] [CrossRef]
- Lamberg, H.; Tissari, J.; Jokiniemi, J.; Sippula, O. Fine particle and gaseous emissions from a small-scale boiler fueled by pellets of various raw materials. Energy Fuels 2013, 27, 7044–7053. [Google Scholar] [CrossRef]
- Nevalainen, P.; Kinnunen, N.; Suvanto, M. Developmental Study of Soot-Oxidation Catalysts for Fireplaces: The Effect of Binder and Preparation Techniques on Catalyst Texture and Activity. Catalysts 2019, 9, 957. [Google Scholar] [CrossRef]
- Czech, T.; Sobczyk, A.T.; Jaworek, A.; Krupa, A. Corona and back discharges in flue-gas simulating mixture. J. Electrostat. 2012, 70, 269–284. [Google Scholar] [CrossRef]
- Fialkov, A.B. Investigations on ions in flames. Prog. Energy Combust. Sci. 1997, 23, 399–528. [Google Scholar] [CrossRef]
- Kim, S.H.; Woo, K.S.; Liu, B.Y.H.; Zachariah, M.R. Method of measuring charge distribution of nanosized aerosols. J. Colloid. Interface Sci. 2005, 282, 46–57. [Google Scholar] [CrossRef]
- Sgro, L.A.; D’Anna, A.; Minutolo, P. Charge Distribution of Incipient Flame-Generated Particles. Aerosol Sci. Technol. 2010, 44, 651–662. [Google Scholar] [CrossRef]
- Sippula, O.; Hytönen, K.; Tissari, J.; Raunemaa, T.; Jokiniemi, J. Effect of wood fuel on the emissions from a top-feed pellet stove. Energy Fuels 2007, 21, 1151–1160. [Google Scholar] [CrossRef]
- Sippula, O.; Koponen, T.; Jokiniemi, J. Behavior of alkali metal aerosol in a high-temperature porous tube sampling probe. Aerosol Sci. Technol. 2012, 46, 1151–1162. [Google Scholar] [CrossRef]
- Lamberg, H.; Nuutinen, K.; Tissari, J.; Ruusunen, J.; Yli-Pirilä, P.; Sippula, O.; Tapanainen, M.; Jalava, P.; Makkonen, U.; Teinilä, K.; et al. Physicochemical characterization of fine particles from small-scale wood combustion. Atmos. Environ. 2011, 45, 7635–7643. [Google Scholar] [CrossRef]
- Sippula, O.; Lamberg, H.; Leskinen, J.; Tissari, J.; Jokiniemi, J. Emissions and ash behavior in a 500 kW pellet boiler operated with various blends of woody biomass and peat. Fuel 2017, 202, 144–153. [Google Scholar] [CrossRef]
- Shromova, O.A.; Kinnunen, N.M.; Pakkanen, T.A.; Suvanto, M. Promotion effect of water in catalytic fireplace soot oxidation over silver and platinum. RSC Adv. 2017, 7, 46051–46059. [Google Scholar] [CrossRef]
- Mussatti, D.; Hemmer, P. Wet Scrubbers for Particulate Matter. In EPA Air Pollution Control Cost Manual; US EPA: Triangle Park, NC, USA, 2002; Chapter 2; Section 6. [Google Scholar]
- Laitinen, A.; Hautanen, J.; Keskinen, J. Effect of the space charge precipitation on wet scrubber fine particle removal efficiency. J. Aerosol Sci. 1997, 28, S287–S288. [Google Scholar] [CrossRef]












| Campaign A: Reference Boiler (REF) | Campaign B: Condensing Heat Exchanger (CHX) | Campaign C: Long-Term | Campaign D: Cyclone | |||||||
|---|---|---|---|---|---|---|---|---|---|---|
| REF | Shielded Corona Charger (SCC) -REF | CHX | SCC–CHX Old | SCC–CHX New * | CHX | SCC–CHX New | Cyclone | SCC–Cyclone | ||
| Temperature in the charging section | °C | 616–635 | 616–635 | 300–400; 400–500; 600–700; 800 | 300–400; 400–500 | 400–500 | ||||
| Residence time inside the collection device | s | >1.5 | 0.5–0.6 | 0.5–0.6 | 0.12 | |||||
| Collection surface area | m2 | 3.05 | 2.28 | 2.28 | 0.15 | |||||
| SCC voltage | kV | 0 | 20 | 0 | 20 | 25–45 | 0 | 25–34.5 | 0 | 28–35 |
| Fine particles (PM1) | mg/m3 | 46.3 ± 12.3 | 5.7 | 27.6 ± 4.7 | 8.2 ± 2.0 | 3.5 ± 1.9 | 9–34 | 2–24 | 42 | 31 |
| Organic carbon (OC) | mg/m3 | 3.3 ± 4.5 | 0.1 ± 0.4 | 0.4 ± 0.1 | - | 0.8 ± 0.6 | 0–3 | 0–4 | - | - |
| Elemental carbon (EC) | mg/m3 | 4.1 ± 4.3 | 0.6 ± 2.7 | 4.7 ± 0.2 | 0.4 ± 0.4 | 2.7 ± 1.6 | 7–38 | 3–27 | - | - |
| CO | mg/m3 | 60.4 ± 24.6 | 60.0 ± 15.1 | 42.7 ± 47.5 | 45.6 ± 14.9 | 92.8 ± 25.4 | 66–1488 | 591–3072 | 3630 | 3003 |
| Reduction Efficiency by Number Concentration, Electrical Low-Pressure Impactor (ELPI) PN0.9 | |||
| 400–500 °C | 600–700 °C | 800 °C | |
| No sheath | 56 ± 31% @ 40 kV * (N = 2) | 27% @ 24 kV (N = 1) | 25% @ 26 kV (N = 1) |
| 20 dm3/min sheath | 85% @ 45 kV ** (N = 1) | −100% @ 32 kV (N = 1) | −13% @ 27 kV (N = 1) |
| 60 dm3/min sheath | 80 ± 8% @ 43 kV (N = 2) | 39% @ 41 kV (N = 1) | |
| Reduction Efficiency by Mass Concentration, ELPI PM0.9 | |||
| 400–500 °C | 600–700 °C | 800 °C | |
| No sheath | 50 ± 42% @ 40 kV * (N = 2) | 57% @ 24 kV (N = 1) | 49% @ 26 kV (N = 1) |
| 20 dm3/min sheath | 76% @ 45 kV ** (N = 1) | 41% @ 32 kV (N = 1) | 46% @ 27 kV (N = 1) |
| 60 dm3/min sheath | 78 ± 4% @ 43 kV (N = 2) | 87% @ 41 kV (N = 1) | |
| Reduction Efficiency by Number Concentration, Scanning Mobility Particle Sizer (SMPS) PN0.7 | ||||
| 300–400 °C | 400–500 °C | 600–700 °C | 800 °C | |
| No sheath | 33 ± 3% @ 40 kV * (N = 2) | 58% @ 24 kV (N = 1) | 48% @ 26 kV (N = 1) | |
| 20 dm3/min sheath | 91 ± 1% @ 45 kV (N = 2) | 76% @ 45 kV ** (N = 1) | 17% @ 32 kV (N = 1) | 18% @ 27 kV (N = 1) |
| 60 dm3/min sheath | 70 ± 15% @ 43 kV (N = 2) | 34% @ 41 kV (N = 1) | ||
| Reduction Efficiency by Mass Concentration, SMPS PM0.7 | ||||
| 300–400 °C | 400–500 °C | 600–700 °C | 800 °C | |
| No sheath | 71 ± 38% @ 40 kV * (N = 2) | 87% @ 24 kV (N = 1) | 77% @ 26 kV (N = 1) | |
| 20 dm3/min sheath | 95 ± 1% @ 45 kV (N = 2) | 97% @ 45 kV ** (N = 1) | 86% @ 32 kV (N = 1) | 65% @ 27 kV (N = 1) |
| 60 dm3/min sheath | 95 ± 1% @ 43 kV (N = 2) | 95% @ 41 kV (N = 1) | ||
Publisher’s Note: MDPI stays neutral with regard to jurisdictional claims in published maps and institutional affiliations. |
© 2020 by the authors. Licensee MDPI, Basel, Switzerland. This article is an open access article distributed under the terms and conditions of the Creative Commons Attribution (CC BY) license (http://creativecommons.org/licenses/by/4.0/).
Share and Cite
Suhonen, H.; Laitinen, A.; Kortelainen, M.; Yli-Pirilä, P.; Koponen, H.; Tiitta, P.; Ihalainen, M.; Jokiniemi, J.; Suvanto, M.; Tissari, J.; et al. High Temperature Electrical Charger to Reduce Particulate Emissions from Small Biomass-Fired Boilers. Energies 2021, 14, 109. https://doi.org/10.3390/en14010109
Suhonen H, Laitinen A, Kortelainen M, Yli-Pirilä P, Koponen H, Tiitta P, Ihalainen M, Jokiniemi J, Suvanto M, Tissari J, et al. High Temperature Electrical Charger to Reduce Particulate Emissions from Small Biomass-Fired Boilers. Energies. 2021; 14(1):109. https://doi.org/10.3390/en14010109
Chicago/Turabian StyleSuhonen, Heikki, Ari Laitinen, Miika Kortelainen, Pasi Yli-Pirilä, Hanna Koponen, Petri Tiitta, Mika Ihalainen, Jorma Jokiniemi, Mika Suvanto, Jarkko Tissari, and et al. 2021. "High Temperature Electrical Charger to Reduce Particulate Emissions from Small Biomass-Fired Boilers" Energies 14, no. 1: 109. https://doi.org/10.3390/en14010109
APA StyleSuhonen, H., Laitinen, A., Kortelainen, M., Yli-Pirilä, P., Koponen, H., Tiitta, P., Ihalainen, M., Jokiniemi, J., Suvanto, M., Tissari, J., Kinnunen, N., & Sippula, O. (2021). High Temperature Electrical Charger to Reduce Particulate Emissions from Small Biomass-Fired Boilers. Energies, 14(1), 109. https://doi.org/10.3390/en14010109

