You are currently viewing a new version of our website. To view the old version click .
Energies
  • Article
  • Open Access

15 April 2020

Identification of Promising Alternative Mono-Alcohol Fuel Blend Components for Spark Ignition Engines

,
and
1
Department of Chemical and Biological Engineering, Colorado State University, Fort Collins, CO 80523, USA
2
National Renewable Energy Laboratory, Golden, CO 80401, USA
*
Author to whom correspondence should be addressed.
This article belongs to the Section A4: Bio-Energy

Abstract

Alcohols are attractive fuel blendstocks for spark ignition engines due to their high octane values and potentially positive influence on performance and emission. Although methanol, ethanol, and butanol have been widely studied, other biomass-derived alcohols may have similar or better properties. However, it is not feasible to experimentally investigate the fuel potential of every molecule. The goals of this study were to develop a methodology for rapid screening of a fuel property database for mono-alcohols and to identify alcohols with the potential of blending to produce advantaged motor gasolines. A database was developed with 13 fuel properties of all saturated C1–C10 mono-alcohols. A decision framework was used to evaluate alcohols suitable for blending in gasoline for spark ignition engines in two scenarios: low-range (up to 15 vol%) blends and high-range (greater than 40 vol%) blends. The low-range blend cases resulted in the identification of 48 alcohols. In the case of high-range blending, only six alcohols were found to be suitable. This is the first study to systematically evaluate all C1–C10 saturated alcohols for blending with gasoline using relevant fuel properties. A novel aspect of this study is the evaluation of the influence of errors in predicted property values. These scenario screenings focus attention on a smaller number of promising candidate molecules, and the approach could be modified for other classes of fuel molecules, engine types, and fuel blending goals.

1. Introduction

Motor gasoline is the most common transportation fuel for spark ignition (SI) engines and, at least for the near future, it remains the most cost-effective fuel for these engines [1]. Motor gasoline is defined as the finished fuel that is delivered to the consumer most commonly by a fuel pump at a refueling station for use in their SI engine powered vehicle. Finished motor gasoline varies by country based on a number of factors such as emission regulations and biofuel blending mandates. The predominant motor gasoline in the US is E10, composed of 10 vol% ethanol and 90 vol% petroleum gasoline reformulated for oxygenate blending. The predominant driver for E10 as a motor fuel in the US has been the compliance with the volume and bending mandates contained in the US Renewable Fuel Standard. Similarly, the European Union (EU) has planned to replace 10% of the transport fuel of every EU country with renewable sources such as biofuels by 2020 [2]. E10 supplements petroleum sources with ethanol for the production of motor gasoline and hence adds to supply diversity, CO2 emission reductions, and other benefits associated with renewable fuel use. There is an overlooked opportunity to produce a motor gasoline blend that also enables SI engines with better performance.
Given the adverse impacts associated with extensive SI engine use around the world for light-duty vehicle transport, especially the large global fuel use and the production of CO2 and other air emissions, there is a worldwide interest in increasing SI engine efficiency and reducing emissions. Since fuel properties are vitally important for enabling SI engines to run at high efficiencies and with low emissions, several countries have started initiatives to develop, in tandem, advanced fuels, and advanced engines. Two examples are the Co-Optima program funded by the US DOE in the US [3] and the Tailor-Made Fuels from Biomass initiative in Germany [4].
Alcohols are particularly attractive as biofuels for SI engines due to their high research octane number (RON) values and their high heats of vaporization (HoV) that contribute to charge cooling benefits as well as other potentially positive influences on performance and emission [5]. A considerable body of research has developed ethanol and a small number of other alcohols as advanced biofuels and several review articles have summarized the general reduction of engine emissions and positive effects on knock performance and thermal efficiency that can be achieved by using alcohols in the fuel blends [5,6,7,8]. These reviews note that the impact of alcohols on engine performance and emissions is very dependent on the alcohol properties and engine type. The oxygen content of alcohols can lead to more homogenous and complete combustion, which in turn can lead to reduced soot formation, given appropriate combustion conditions. In general, soot emission decreases with alcohol-gasoline blends because the oxygen atoms reduce the number of carbon atoms that are active in the radical pool responsible for soot formation [6]. However, in vehicles in actual driving conditions, many factors such as engine type and operating loads can complicate this effect such that alcohols blended with gasoline have been shown to increase or decrease soot emissions in vehicle tests [9,10,11,12]. The more complete combustion attained with alcohol-gasoline blends leads to reductions in CO and unburned hydrocarbon (UHC) emissions [5]. In addition to reduced emissions, alcohols have the potential to increase thermal efficiency due to their high HoV and to diminish the brake specific fuel consumption because a higher compression ratio can be used [13].
While methanol and ethanol have been intensively studied for gasoline blending and some research has also evaluated butanol and some pentanol structures, few other alcohols have been examined as fuels or fuel blend components for SI engines. While it would be of interest to evaluate other alcohols, experimental testing of each of the 943 saturated mono-alcohols in the C1–C10 range is not feasible. Instead, we have designed a rapid screening method that eliminates alcohols not suitable for fuels and quickly identifies promising candidates for potential future development. The goals of this study were to develop a methodology for the rapid screening of a fuel property database for mono-alcohols and to identify alcohols with the potential for blending to produce advantaged motor gasolines for use in advanced SI engines.
To accomplish these goals, all possible structures of linear, branched, and cyclic alcohol molecules (C1–C10) with one hydroxyl group and no double bond were generated computationally. For each alcohol, 13 fuel properties were determined through literature reports, databases, or predictive models. Using these properties, a two-stage screening process was followed. The purpose of the first stage was to eliminate alcohols not suitable for blending into SI engine fuel. Since different levels of alcohol blending into SI fuels may be desired, the second screen used criteria important for two blending scenarios: a low blending scenario (<15 vol%) and a high blending scenario (>40 vol%). The outcome is the identification of mono-alcohols that are attractive candidates as advantaged blendstocks for these two blending scenarios.

2. Materials and Methods

2.1. Database Development

The structures of all possible isomers of linear, branched, and cyclic saturated mono-alcohols in the C1–C10 range were generated using the molecular structure generator developed by Molgen [14]. The complete database contains 943 species and is presented in Table S1. Thirteen physiochemical properties important for SI engine performance were then obtained for each of these alcohols: boiling point, melting point, peroxide-forming potential, water-solubility, anaerobic biodegradability, RON, vapor pressure, flash point, viscosity, density, surface tension, lower heating value (LHV), and HoV. Where available, property data were obtained from literature reports and databases of experimental values. Many of the higher non-cyclic and cyclic alcohols appear to have been never synthesized and/or purified, and thus no experimental data are available. For those species, properties were estimated via group contribution methods [15,16,17,18,19] based on the molecular structure. The following models and data sources were used:
  • EPI SuiteTM [19] is a series of quantitative structure-activity relationship models based on the regression of experimental data to predict the effect of chemical structures on the modeled parameter. Boiling and melting points, vapor pressures, water solubility, and anaerobic biodegradability (BIOWIN7) were predicted via EPI SuiteTM;
  • Viscosity, density, surface tension, and flash point were predicted via Toxicity Estimation Software Tool [20];
  • The LHV was predicted by a model suggested by Hechinger et al. [15];
  • The HoV was estimated via ACD Structure Elucidator v15.01 (Advanced Chemistry Development, Inc., Toronto, ON, Canada) [16];
  • A group contribution modeling method based on the assumption of functional group additivity was utilized for derived cetane number (DCN) predictions [17] in combination with the relationship between DCN and RON [18] that was used to estimate RON for the proposed alcohols;
  • Known peroxide-forming alcohols from a published list [21] were eliminated, and secondary alcohols were not considered since they are potential peroxide formers. Material safety data sheets were used to establish physical and health hazard categories. Peroxide formation could potentially be addressed by developing fuel stabilizers and antioxidants but that was not considered in this analysis.

2.2. First-Stage Screening

The objective of the initial screening was to eliminate any problematic alcohols that would be unsuitable for current fuel distribution systems or fuel applications in SI engines. To pass this stage, alcohols were required to satisfy the property constraints shown in Table 1 for boiling point, melting point, RON, peroxide formation, and anaerobic biodegradability. The decision tree process for this first stage screening is shown in Figure 1. The rationale for each of the screening values follows.
Table 1. Fuel property values used in the first-stage screening.
Figure 1. Decision framework for the first-stage screening of the alcohol database.
Melting and boiling points: The melting point is important to determine if the fuel can be handled in the terminal environment, especially in winter. Since gasolines typically have a cloud point below −50 °C, a melting point criterion of less than −10 °C is a reasonable window for selecting alcohols. To identify a reasonable range of alcohol boiling points, we focused on specific ranges of the distillation curve [22]. The front-end volatility (T0 to T20) is of importance for cold start, mid-range volatility (T20 to T90) is vital for warming up, and tail-end volatility (T90 to end-point) is essential for performance when the engine is hot [23]. ASTM D4814 [24] sets maximum levels for T10, T90, and end-point distillation temperatures, and a range for T50 to guarantee smooth drivability and elimination of cold-start and oil dilution problems. Therefore, the lower boiling limit was defined as 25 °C, to ensure liquid phase at room temperature, and the upper limit was chosen to be 190 °C, which is the maximum allowed temperature for T90 in ASTM D4814.
Ignition properties: The octane rating is an index to measure the ignition quality of a fuel. SI engine fuels must be resistant to autoignition to avoid knocking, the risk of which is accentuated in modern downsized and turbocharged engines [25]. Fuels with a high octane number are also desired because they allow a higher compression ratio to be used, resulting in higher engine power output and efficiency. In this study, RON was used as the criterion for knock resistance rather than the motor octane number because the latter is difficult to predict and RON, in general, is a better measure of knock resistance across different SI engine types. A cut-off of 98 RON was selected because it is the average RON of premium gasolines in the United States.
Peroxide formation: The OSHA Hazard Communication Standard categories describe the intrinsic hazards associated with materials but changes that may occur over time, such as peroxide-forming potential, are not addressed. Peroxides are a class of highly reactive chemicals that can be formed during the storage of certain compounds [26]. Therefore, alcohols that exhibit peroxide formation during storage must be avoided as fuel blending components. Known peroxide forming alcohols were eliminated. Since secondary alcohols can form peroxides, especially when the concentration is high [21], these alcohols cannot be distilled or evaporated without first testing for the presence of peroxides at least every six months. Hence, all secondary alcohols were also removed as potential peroxide formers.
Anaerobic biodegradation: Compounds that are both difficult to degrade anaerobically and are highly soluble in water present a risk to the environment. Since there is no standard for acceptable levels of anaerobic biodegradability, alcohols with an anaerobic biodegradation probability (BIOWIN7) less than 0.2 and water solubility greater than 10,000 mg/L were rejected. These values were chosen on the basis of two known problematic molecules: both ethyl tert-butyl ether and 1,2-dimethoxyethane are soluble in water to about 12,000 mg/L and 1,2-dimethoxyethane has a BIOWIN7 value of 0.2.

2.3. Stage 2 Screening: Low-Range Alcohol Blends (Scenario 1)

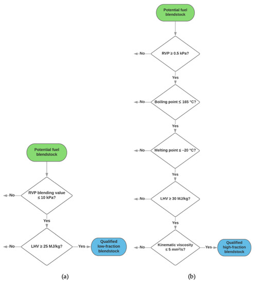
Alcohols that passed the Stage 1 screening process were next evaluated in the two blending scenarios: low-level blends (≤15 vol%) and high-level blends (>40 vol%). The property constraints for each scenario are presented in Table 2 and the screening process for each scenario is depicted in Figure 2.
Table 2. Property values used for screening in the two scenarios. The RVP blending value is the difference between the measured or predicted RVP of the blend (weighted average) and that of base gasoline. “—” indicates that the criterion was not applied for the indicated scenario.
Figure 2. Decision framework for the second-stage screening of the alcohol database. (a) Low-range blends (Scenario 1). (b) High-range blends (Scenario 2).
For blending ratios up to 15 vol%, the effect of the blended alcohol on some combustion-related properties (e.g., density and viscosity) is not significant. However, LHV, volatility, hygroscopicity, and miscibility are affected at this level of alcohol content and have direct impacts on fuel economy, evaporative emissions, handling, and storage. The latter two properties are difficult to predict, so the criteria used for Scenario 1 screening were LHV and volatility (Table 2, Figure 2a).
LHV: The power output of an engine depends on the heating value of a fuel, which directly influences the fuel economy [27]. It would be preferable to have fuels with LHVs relatively close to that of gasoline to obtain similar energy per cycle. While there is no objective basis for a threshold, we chose an LHV cutoff of 25 MJ/kg (half of the gasoline value) to avoid high fuel consumption.
Volatility: Expressed as Reid vapor pressure (RVP), volatility directly impacts cold-start and warm-up drivability [28,29]. The RVP should be high enough to avoid cold-start problems while not so high as to cause vapor lock and evaporative emissions [29]. While the pure component RVP of any alcohol is less than that of gasoline, the addition of alcohols to gasoline may form near-azeotropic mixtures with non-ideal behavior and higher volatility. Because the volatility of a blend depends both on the alcohol and the blending level, we defined the RVP blending value as the difference between the measured or predicted RVP of the blend (weighted average) and that of the base gasoline. Blending values from literature reports are shown in Figure S1. The requirement for Scenario 1 is that the RVP blending value be less than 10 kPa. No lower bound for vapor pressure was applied because there is no standard minimum limit identified for gasoline-like fuels, and the effect of a low level of a low vapor pressure alcohol would not have a detrimental effect on the vapor pressure of the blend.

2.4. Stage 2 Screening: High-Range Alcohol Blends (Scenario 2)

Since blending biofuels at higher levels could provide benefits of improved fuel properties as well as further reductions in net CO2 emissions, the goal of Scenario 2 was to identify alcohols that could be blended at levels over 40 vol%. To create a gasoline blend with more than 40 vol% alcohol, it was necessary to account for fuel properties beyond those considered for the lower-range blends because the alcohol’s characteristics exert a larger influence on the blend properties. Thus, requirements on the volatility, boiling point, melting point, LHV, and kinematic viscosity were applied to identify appropriate alcohols for high-range blends (Table 2, Figure 2b).
Volatility: Alcohols in high-level blends were required to have RVP values greater than 0.5 kPa at 25 °C (approximately 10% of the RVP of gasoline).
Boiling point and melting point: For the high-level blend case, a boiling point cutoff of 165 °C was applied. Similarly, the initial fluidity constraint (melting point) was tightened to be −20 °C.
LHV: For blends with a high proportion of alcohols, molecules with low calorific value must be eliminated to avoid a blend with low energy density and thus low volumetric fuel economy. While there is no objective basis for a threshold, we chose an LHV cutoff of 30 MJ/kg (two-thirds of the LHV of gasoline) to avoid significantly higher fuel consumption.
Kinematic viscosity: The low viscosity of methanol and ethanol results in lubrication problems in conventional port fuel injection systems leading to wearing of the engine parts. However, the higher viscosity of larger alcohols has conflicting influences: it can be problematic due to the formation of larger droplet size, especially in direct injection systems, and be beneficial by offering better lubrication and less wear on the engine parts [30]. An upper limit kinematic viscosity of 5 mm2/s was chosen since it is close to the maximum limit for diesel-like fuels (4.1 mm2/s) in ASTM D975. This limit should ensure adequate fuel lubrication while ensuring that the kinematic viscosity is low enough for good spray atomization in direct injection applications.

3. Results

3.1. Outcome of Stage 1 Screening

Following the screening procedure illustrated in Figure 1, a reduced database of 49 alcohols (34 non-cyclic and 15 cyclic alcohols) was obtained (Table S2).
On the melting and boiling point criteria, only non-cyclic alcohols larger than C9 were rejected for boiling point constraints. Other than 2-methyl-2-propanol, 2,2-dimethyl-1-propanol, 2-methyl-2-butanol, and 3,3-dimethyl-2-butanol, which have unusually high melting points, non-cyclic alcohols smaller than C7 met the melting defined limit but those larger than C7 were rejected due to their high boiling and melting points. Cyclic alcohols with more than six carbons suffer from high melting and high boiling points and hence were rejected as candidates.
Ignition properties were a major screening factor. RON generally increases when the fuel contains molecules with methyl branching, double bonds, aromatic rings [31], and oxygen content [32]. Most of the non-cyclic higher molecular weight alcohols did not pass the RON threshold and thus were rejected. However, some of the highly branched larger alcohols with appropriate fluidity passed the octane rating requirement and were carried forward.
Since secondary alcohols can form peroxides, especially when the concentration is high [21], these alcohols cannot be distilled or evaporated without first testing for the presence of peroxides at least every six months. Hence, all secondary alcohols were also removed as potential peroxide formers. Eight of the original set of alcohols are known peroxide formers and were eliminated.
In a study conducted as a part of the US DOE Co-Optimization of Fuels and Engines Program (Co-Optima) [3], 369 molecules representing 14 chemical families were assessed for their potential as SI engine blendstocks [33]. That study yielded a set of 41 blendstocks that included nine alcohols: methanol, ethanol, 1-propanol, 2-propanol, 1-butanol, 2-butanol, iso-butanol, 2-methyl-2-pentanol, and 2-pentanol. All but 2-propanol and 2-pentanol are among the 49 that passed our initial screening, validating our approach. Starting with a larger set of alcohols in the current project led to the identification of an additional 42 alcohol candidates.

3.2. Candidate Alcohols for Low-Range Blends

Since ethanol is blended into nearly all of the US gasoline supply at 10 vol% and has been approved for blending to 15 vol%, the intent of the first scenario was to produce a list of alcohols that would be suitable for this level of blending. The outcome of the screening for the first scenario is that only methanol is removed as a candidate alcohol. Methanol did not pass this screening because it increases RVP blending value at low concentrations [28]. This results in a list of 48 alcohols (Table 3), including ethanol, that could be used at up to 15 vol% in gasoline and would be expected to provide blends with fuel properties at least as good as the ethanol-gasoline blends currently used in the US. Among higher alcohols, 1-propanol and 1-butanol were the only linear alcohols that qualified, while many branched higher alcohols with six to ten carbons were found to be suitable. Several C7 and C8 cyclic alcohols containing rings with three to six carbons, but not more, also qualified.
Table 3. Alcohols with potential to be blended at low (up to 15%) range in gasoline (Scenario 1).
While 48 alcohols passed the threshold, they are not equivalent. For example, if volumetric fuel economy were of primary interest, attention would be given to the use of higher alcohols due to their higher LHVs [5].
In the context of vapor pressure, alcohols with high oxygen content are known to cause an increase in the RVP of the blend when relatively low concentrations of these alcohols are used [34,35,36,37,38]. Andersen et al. demonstrated that gasoline blends with methanol, ethanol, and propanol isomers have RVP blending values greater than zero over certain concentration ranges [28]. In addition, that study and one from Christensen et al. [39] showed that higher alcohols led to RVP blending values less than zero, regardless of alcohol concentration. The trend of the RVP blending value with alcohol carbon number for 5 and 10 vol% blends in gasoline (Figure S1) demonstrates that C5 and higher mono-alcohols always have negative RVP blending values. All C4 alcohols except 2-methyl-2-propanol (tert-butanol) also have negative RVP blending values.
Besides ethanol, three of the candidate alcohols, 1-propanol, 1-butanol, and 2-methyl-1-propanol (iso-butanol) have been studied in gasoline blends in this concentration range for use in SI engines [7,36,40,41,42,43,44,45]. In general, engine power decreased slightly relative to gasoline using blends containing these alcohols in this range, but substantial reductions were observed in emissions, especially CO, CO2, and UHC. For example, at an engine speed of 2600 RPM, the levels of these pollutants are reduced by 21%–43% with iso-butanol blends [41] and 26%–43% with n-butanol blends [40], both compared to gasoline. However, the effects of any fuel blendstock are complex, and the results vary depending upon the base fuel, engine, and conditions. Moreover, we have shown that blends of iso-butanol and 3-methyl-3-pentanol with gasoline in this range have promising fuel characteristics [36]. A blend of 10 vol% 3-methyl-3-pentanol with gasoline produced a fuel with a heating value very close to gasoline without significantly changing the volatility, viscosity, and density.

3.3. Candidate Alcohols for High-Range Blends

We chose to consider blending alcohol candidates at levels ≥40 vol% because blending at higher levels has the potential for more significant reductions in net CO2 emissions, and there could be alcohols that provide benefits of improved fuel properties.
The constraints for this scenario eliminated many of the alcohols that passed first-level screening. Following the decision flowchart in Figure 2b, only seven non-cyclic alcohols and one cyclic alcohol passed the volatility constraint. All of those passed the boiling point and melting point criteria. Methanol and ethanol did not pass the LHV threshold, and all remaining alcohols had sufficiently low viscosity. Considering these criteria individually, the boiling point criterion eliminated 23 non-cyclic and 17 cyclic alcohols; the melting point criterion eliminated 35 non-cyclic and 29 cyclic alcohols; the LHV criterion eliminated methanol and ethanol, and the kinematic viscosity criterion eliminated seven non-cyclic alcohols and 20 cyclic alcohols.
This screening resulted in a set of six alcohol candidates for use in high-range blending scenarios (Table 4): 1-propanol, 1-butanol, 2-methyl-1-propanol (iso-butanol), 2-methyl-2-pentanol, 3-methyl-3-pentanol, and (1-methylcyclopropyl)methanol. 1-propanol, 1-butanol, and iso-butanol are non-cyclic C4 alcohols, 2-methyl-2-pentanol is a non-cyclic C6 alcohol, and (1-methylcyclopropyl)methanol is a C5 cyclic alcohol with a three-carbon ring.
Table 4. Characteristics of six alcohols identified for high-level blending with gasoline (Scenario 2).
Among these alcohols, only 1-propanol, 1-butanol, and iso-butanol have been used in engine tests as blending components with gasoline at 40 vol% or greater [46,47,48,49,50,51,52]. Generally, high-range blends of these alcohols have been found to exhibit very similar combustion properties to gasoline while providing a significant reduction in exhaust emissions. Furthermore, we have shown that the use of iso-butanol and 3-methyl-3-pentanol as components in blends of gasoline with lower alcohols is a feasible method to mitigate limitations associated with both high and low volatilities of gasoline blends containing a single alcohol [36]. For instance, dual-alcohol blends containing 40 vol% (or more) alcohol could control the RVP and kinematic viscosity to be close to that of gasoline [36].

4. Discussion

4.1. Considerations for Use of the Database and the Product Design Methodology

The systematic product design methodology and two scenarios presented here are intended to provide both an approach and results that will be useful to others. Design methodologies can avoid expensive and time-consuming trial-and-error experimental campaigns. Similar approaches have been successfully used in several fuel development projects [4,53,54,55,56,57,58,59,60], typically to design tailor-made molecules for fuel application. That is, molecular building blocks were computationally joined and reassembled to generate new molecules with good fuel blendstock potential. In some cases, property predictions were used to screen the resulting lists based on general criteria. The open design approach used here is different in that it was a systematic evaluation of all saturated C1–C10 mono-alcohols, was not biased by considerations of current alcohol production methods, was based only on fuel properties, and used screening criteria chosen specifically for alcohol molecules.
It is important to note that the outcomes of these scenarios are dependent on several factors. One of the most important of those is the accuracy of the property values used in the screening, especially those estimated from group contribution methods. Since no measured data are available for many of the alcohols considered in this study, reliance on estimated values was a necessity. We evaluated the impact of uncertainty in these property value estimates on the outcomes of the screening process by first estimating typical uncertainties for each property prediction and then performing the screening with property values that reflected those uncertainties (Supplemental Method). At each screening stage and for each scenario, we developed lists based on two large uncertainty levels (plus or minus 50% and 100% of the estimated coefficient of variation, CV) to determine the sensitivity of the screening outcome to uncertainty in the property values. The results of these procedures are summarized in Table 5 and further details of the procedure and outcomes are provided in Appendix A. There was a noticeable effect of the error in the property predictions on the qualified alcohols at each stage and especially in the initial screening, with only five or seven alcohols passing (+/−50% CV or +/−100% CV, respectively) rather than the 49 that passed when only the reported or calculated property values were considered. This assessment underscores the importance of high-quality property estimation, especially for alcohols with property values near a criterion threshold.
Table 5. Outcomes of property prediction sensitivity analysis. The original analysis was performed using reported or predicted property values only (no error range).
A second factor is that we have screened the alcohols based on pure component values rather than on the property of their blends with gasoline, with the exception of the RVP blending value criterion used for Scenario 1. This was done because alcohol-gasoline blend properties are available for only a few alcohols and the approaches for estimating blend properties (e.g., statistical associating fluid theory [61,62,63]) require parameters that are not straightforward to estimate for a blend involving a mixture as complex as gasoline. For some fuel characteristics, such as the RVP and distillation curve, studies have shown the extent of nonlinear effects and the trends with molecular weight [28,64]. Non-idealities are likely to be less for higher alcohols than for methanol and ethanol in blends.
Finally, the criteria selected for the initial screening and for each scenario have a strong influence on the outcome of the screening. We carefully considered the specific criteria and justified them in the context of accepted fuel property values. Naturally, other investigators may choose different criteria for these or other goals.

4.2. Additional Potential Screening Criteria

Several factors were not considered in this effort to find alcohol blendstocks with advantageous properties. One notable factor is cost, which was deliberately omitted because the prices for any chemical primarily reflect its market size. Many of the alcohols are not currently available for purchase, but this does not mean that they cannot be synthesized from biomass at a reasonable cost by biological, chemical, or hybrid approaches. We suggest that it is of interest to first consider the promise of a candidate alcohol for gasoline blending, and then to use retrosynthetic or other techniques to determine production pathways and to ascertain whether the identified alcohols have the potential to be produced at costs and volumes necessary for commercial relevance. Many higher alcohols can be produced via biological pathways from cellulosic sugars, and there are many efforts to use metabolic engineering to increase the yield and productivity of non-traditional biofuels [65,66,67,68]. There are also non-fermentative pathways to produce higher alcohols [69,70,71]. Identification of production pathways would also enable sustainability evaluations (e.g., life cycle assessment for greenhouse gas emissions and water use, and energy return on investment).
One fuel property that was not incorporated into the screening frameworks was HoV. Alcohols have HoV values much higher than those for gasoline. These high HoVs lead to a range of effects on soot emissions, UHC emissions, and cold start/run characteristics, and these effects can vary with engine type and load [5]. For these reasons, consideration of HoV is better reserved for specific use situations.
In addition, other fuel properties, namely stability, solubility, flash point, hygroscopicity, and miscibility were not considered in this initial screen. The stability and solubility of any new molecule in a hydrocarbon blend is a critical concern but all of the alcohols have higher stability and solubility in gasoline than methanol and ethanol [72]. The flash point is a strong indication of flammability and is important for safety during storage and distribution. However, the flash point of alcohols is higher than that of gasoline (< 40 °C) and thus the existing infrastructure is compatible blends containing less-flammable alcohols [73]. Hygroscopicity and miscibility are difficult to predict and their impact depends on the amount of water present.

5. Conclusions

Aiming to find promising alternative mono-alcohol biofuel blend components for spark ignition engines, we developed a database of 13 fuel properties of all saturated C1–C10 linear, branched, and cyclic mono-alcohols, and subsequently narrowed the potential gasoline blending candidates to select the most promising ones. An initial decision framework was used to screen unsuitable compounds, and then additional constraints were considered for two scenarios of low- and high-range blends of alcohol in gasoline. Forty-eight alcohols were identified as good candidates for blending with gasoline at levels up to 15 vol%. The more challenging requirements for blending at more than 40 vol% resulted in a much shorter list of six alcohols: 1-propanol, 1-butanol, 2-methyl-1-propanol (iso-butanol), 2-methyl-2-pentanol, 3-methyl-3-pentanol, and (1-methylcyclopropyl)methanol. The approach used in this study—database development and application of a decision framework—could be modified for the evaluation of other classes of fuel molecules (e.g., esters, ketones, and ethers) and for other engine types and fuel blending goals. Considering the uncertainties in the estimated property values, this screening procedure could be viewed as having primary value in narrowing the set of candidate molecules rather than definitively identifying final fuel blendstocks.
This work differs from previous systematic product design methodologies in that we selected a single biofuel molecular group (saturated mono-alcohols) and evaluated all possible structures. We screened on the basis of important fuel properties, including those known to be important for alcohol-gasoline blends, and used reported experimental data where possible. Finally, we conducted screening for different scenarios whereas other studies evaluated only one case.
Using the lists of alcohols for these two scenarios, new research could focus on how and from what biomass feedstocks these molecules can be produced; on fuel characterization tests, combustion and emission characteristics; and on technoeconomic and environmental assessments. All of those are necessary to fully understand whether these alcohols have the necessary characteristics to produce advantaged motor gasolines for use in SI engines.

Supplementary Materials

The following are available online at https://www.mdpi.com/1996-1073/13/8/1955/s1, Figure S1: Reid vapor pressure blending value (RVP BV) vs. carbon content of alcohols at 5 vol% and 10 vol% gasoline, Table S1: Fuel properties of all C1–C10 saturated mono-alcohols (Microsoft Excel file), Table S2: List of alcohols with fuel potential following first-stage screening, Table S3: Experimental and predicted values used for error analysis, Table S4: Alcohols removed from the original list (Table S2) in the Level 1 error analysis of the initial screening, and Table S5: Alcohols removed from the original list (Table 4) in the Level 1 error analysis of Scenario 2.

Author Contributions

Conceptualization, S.A.S., T.D.F., and K.F.R.; methodology, S.A.S. and K.F.R.; validation, S.A.S. and K.F.R.; formal analysis, S.A.S., T.D.F., and K.F.R.; investigation, S.A.S., T.D.F., and K.F.R.; resources, T.D.F. and K.F.R.; data curation, S.A.S.; writing—original draft preparation, S.A.S.; writing—review and editing, K.F.R. and T.D.F.; visualization, S.A.S. and K.F.R.; supervision, K.F.R.; project administration, T.D.F. and K.F.R.; funding acquisition, T.D.F. and K.F.R. All authors have read and agreed to the published version of the manuscript.

Funding

This work was authored in part by the Alliance for Sustainable Energy, LLC, the manager and operator of the National Renewable Energy Laboratory for the U.S. Department of Energy (DOE) under Contract No. DE-AC36-08GO28308. Funding was provided by the Bioenergy Technology Office. The views expressed in the article do not necessarily represent the views of the DOE or the U.S. Government. The publisher, by accepting the article for publication, acknowledges that the U.S. Government retains a nonexclusive, paid-up, irrevocable, and worldwide license to publish or reproduce the published form of this work, or allow others to do so, for U.S. Government purposes. This research was conducted as part of the Co-Optimization of Fuels & Engines (Co-Optima) project sponsored by the U.S. Department of Energy (DOE) Office of Energy Efficiency and Renewable Energy (EERE), Bioenergy Technologies and Vehicle Technologies Offices. The authors also acknowledge funding from the US National Science Foundation (Grant No. DGE-0801707).

Acknowledgments

We thank Jake Martinson for his assistance with database completion.

Conflicts of Interest

The authors declare no conflict of interest. The funders had no role in the design of the study; in the collection, analyses, or interpretation of data; in the writing of the manuscript; or in the decision to publish the results.

Appendix A. Potential Effects of Property Prediction Accuracy on the Outcomes of Screening

The selection of alcohols at each stage of screening depends upon the accuracy of the property values used in the screening. Furthermore, since few of the alcohols considered in this study have been fully characterized, algorithms were used to predict property values. To evaluate the impact of uncertainty in these property value estimates on the outcomes of the screening process, we first estimated typical uncertainties for each property prediction and then performed the screening with property values that reflected those uncertainties. In this way, a sensitivity analysis of the screening outcomes was obtained.
To obtain a representative estimate of the accuracy of the predictions for boiling point, melting point, water solubility, vapor pressure, and viscosity, experimental and predicted data were compared for six alcohols, ranging from C3 to C7 (Table S3). For RON, experimental and predicted values for ten alcohols ranging from C3 to C5 were compared (Table S3). For each of these properties, the average coefficient of variation (CV) was calculated. For the biodegradability estimates from BIOWIN7, a CV of 20% was assumed since this is a computed quantity with no direct experimental comparison possible. Predicted values were obtained as described in the Materials and Methods section.
Two stringency levels were used to evaluate the sensitivity of the screening outcome on the uncertainty in the property values:
(1)
Level 1: The range of values +/−50% CV from the mean for each property was then determined.
(2)
Level 2: The range of values +/−100% CV from the mean for each property was then determined.
The full database of alcohols was screened at each error level for the initial screening and each of the two scenarios in the second screening stage.
The results of these procedures are summarized in Table 5 and lists of alcohols that were added or removed for each screening outcome are provided in Tables S4 and S5. There was a substantial effect of the error in the property predictions on the qualified alcohols in the first-stage screening (Table S4) at the lower error level (+/−50% CV). When the error level was increased, only two additional alcohols (2,2-dimethyl-1-butanol and 3,3-dimethyl-1-butanol) were removed. No additional changes were found when Scenario 1 (low-level blending) was re-analyzed at Level 1 or Level 2. However, the analysis at the lower error level removed three alcohols from the Scenario 2 list. Beyond those, no alcohols were removed when the error band was increased to +/−100% CV.
This assessment underscores the importance of high-quality property estimation and the role of this screening procedure in narrowing the set of candidate molecules rather than definitively identifying final fuel blendstocks.

References

  1. MacLean, H.L.; Lave, L.B. Evaluating automobile fuel/propulsion system technologies. Prog. Energy Combust. Sci. 2003, 29, 1–69. [Google Scholar] [CrossRef]
  2. Drabik, D.; Venus, T. EU Biofuel Policies for Road and Rail Transportation Sector BT—EU Bioeconomy Economics and Policies: Volume II; Dries, L., Heijman, W., Jongeneel, R., Purnhagen, K., Wesseler, J., Eds.; Springer International Publishing: Cham, Switzerland, 2019; pp. 257–276. [Google Scholar] [CrossRef]
  3. McCormick, R.L.; Fioroni, G.; Fouts, L.; Christensen, E.; Yanowitz, J.; Polikarpov, E.; Albrecht, K.; Gaspar, D.J.; Gladden, J.; George, A. Selection criteria and screening of potential biomass-derived streams as fuel blendstocks for advanced spark-ignition engines. SAE Int. J. Fuels Lubr. 2017. [Google Scholar] [CrossRef]
  4. Dahmen, M.; Marquardt, W. Model-based design of tailor-made biofuels. Energy Fuels 2016, 30, 1109–1134. [Google Scholar] [CrossRef]
  5. Sharudin, H.; Abdullah, N.R.; Mamat, A.M.I.; Ali, O.M.; Mamat, R. An overview of spark ignition engine operating on lower-higher molecular mass alcohol blended gasoline fuels. J. Teknol. 2015, 76, 101–105. [Google Scholar] [CrossRef][Green Version]
  6. Bergthorson, J.M.; Thomson, M.J. A review of the combustion and emissions properties of advanced transportation biofuels and their impact on existing and future engines. Renew. Sustain. Energy Rev. 2015, 42, 1393–1417. [Google Scholar] [CrossRef]
  7. Costagliola, M.A.; De Simio, L.; Iannaccone, S.; Prati, M.V. Combustion efficiency and engine out emissions of a S.I. engine fueled with alcohol/gasoline blends. Appl. Energy 2013, 111, 1162–1171. [Google Scholar] [CrossRef]
  8. Shirazi, S.A.; Abdollahipoor, B.; Windom, B.; Reardon, K.F.; Foust, T.D. Effects of blending C3-C4 alcohols on motor gasoline properties and performance of spark ignition engines: A review. Fuel Process. Technol. 2020, 197, 106194. [Google Scholar] [CrossRef]
  9. Chen, L.; Stone, R.; Richardson, D. A study of mixture preparation and PM emissions using a direct injection engine fuelled with stoichiometric gasoline/ethanol blends. Fuel 2012, 96, 120–130. [Google Scholar] [CrossRef]
  10. Chen, L.; Braisher, M.; Crossley, A.; Stone, R.; Richardson, D. The influence of ethanol blends on particulate matter emissions from gasoline direct injection engines. In Proceedings of the SAE 2010 World Congress & Exhibition, SAE International, Detroit, MI, USA, 13 April 2010. [Google Scholar] [CrossRef]
  11. Fatouraie, M.; Wooldridge, M.; Wooldridge, S. In-cylinder particulate matter and spray imaging of ethanol/gasoline blends in a direct injection spark ignition engine. SAE Int. J. Fuels Lubr. 2013, 6, 1–10. [Google Scholar] [CrossRef]
  12. Di Iorio, S.; Lazzaro, M.; Sementa, P.; Vaglieco, B.M.; Catapano, F. Particle size distributions from a DI high performance SI engine fuelled with gasoline-ethanol blended fuels. In Proceedings of the 10th International Conference on Engines & Vehicles, SAE International, Capri, Naples, Italy, 11–15 September 2011. [Google Scholar] [CrossRef]
  13. Eyidogan, M.; Ozsezen, A.N.; Canakci, M.; Turkcan, A. Impact of alcohol-gasoline fuel blends on the performance and combustion characteristics of an SI engine. Fuel 2010, 89, 2713–2720. [Google Scholar] [CrossRef]
  14. Gugisch, R.; Kerber, A.; Kohnert, A.; Laue, R.; Meringer, M.; Rücker, C.; Wassermann, A. MOLGEN 5.0, a molecular structure generator. In Advances in Mathematical Chemistry and Applications: Volume 1; Bentham e-Books. [CrossRef][Green Version]
  15. Hechinger, M.; Voll, A.; Marquardt, W. Towards an integrated design of biofuels and their production pathways. Comput. Chem. Eng. 2010, 34, 1909–1918. [Google Scholar] [CrossRef]
  16. ACD/Structure Elucidator, Version 15.01; Advanced Chemistry Development, Inc.: Toronto, ON, Canada, 2015; Available online: www.acdlabs.com (accessed on 12 January 2018).
  17. Dahmen, M.; Marquardt, W. A novel group contribution method for the prediction of the derived cetane number of oxygenated hydrocarbons. Energy Fuels 2015, 29, 5781–5801. [Google Scholar] [CrossRef]
  18. Perez, P.L.; Boehman, A.L. Experimental investigation of the autoignition behavior of surrogate gasoline fuels in a constant-volume combustion bomb apparatus and its relevance to HCCI combustion. Energy Fuels 2012, 26, 6106–6117. [Google Scholar] [CrossRef]
  19. EPA. Estimation Program Interface (EPI) Suite, Version 4.10; Office of Pollution Prevention & Toxics (OPPT) and Syracuse Research Corporation (SRC): Washington, DC, USA, 2003.
  20. Martin, T.P.; Harten, D.Y. TEST (Toxicity Estimation Software Tool) Ver 4.1.; EPA/600/C-12/006; U.S. Environmental Protection Agency: Washington, DC, USA, 2012. [Google Scholar]
  21. Kelly, R.J. Review of safety guidelines for peroxidizable organic chemicals. Chem. Health Saf. 1997, 3, 28–36. [Google Scholar]
  22. Smith, B.L.; Bruno, T.J. Improvements in the measurement of distillation curves. 3. Application to gasoline and gasoline + methanol mixtures. Ind. Eng. Chem. Res. 2007, 45, 4371–4380. [Google Scholar] [CrossRef]
  23. Smith, B.L.; Ott, L.S.; Bruno, T.J. Composition-explicit distillation curves of diesel fuel with glycol ether and glycol ester oxygenates: Fuel analysis metrology to enable decreased particulate emissions. Environ. Sci. Technol. 2008, 42, 7682–7689. [Google Scholar] [CrossRef]
  24. ASTM. D4814-18d Standard Specification for Automotive Spark-Ignition Engine Fuel; ASTM International: West Conshohocken, PA, USA, 2018; Available online: https://global.ihs.com/doc_detail.cfm?document_name=ASTM%20D4814&item_s_key=00101351#product-details-list (accesed on 15 April 2020). [CrossRef]
  25. Kalghatgi, G.T. Developments in internal combustion engines and implications for combustion science and future transport fuels. Proc. Combust. Inst. 2015, 35, 101–115. [Google Scholar] [CrossRef]
  26. Fodor, G.E.; Naegeli, D.W.; Kohl, K.B. Peroxide formation in jet fuels. Energy Fuels 1988, 2, 729–734. [Google Scholar] [CrossRef]
  27. Demirbas, A. Relationships derived from physical properties of vegetable oil and biodiesel fuels. Fuel 2008, 87, 1743–1748. [Google Scholar] [CrossRef]
  28. Andersen, V.F.; Anderson, J.E.; Wallington, T.J.; Mueller, S.A.; Nielsen, O.J. Vapor pressures of alcohol-gasoline blends. Energy Fuels 2010, 24, 3647–3654. [Google Scholar] [CrossRef]
  29. Motor Gasolines Technical Review. Available online: https://www.chevron.com/-/media/chevron/operations/documents/motor-gas-tech-review.pdf (accessed on 12 January 2018).
  30. Surisetty, V.R.; Dalai, A.K.; Kozinski, J. Alcohols as alternative fuels: An overview. Appl. Catal. A Gen. 2011, 404, 1–11. [Google Scholar] [CrossRef]
  31. Lee, S.K.; Chou, H.; Ham, T.S.; Lee, T.S.; Keasling, J.D. Metabolic engineering of microorganisms for biofuels production: From bugs to synthetic biology to fuels. Curr. Opin. Biotechnol. 2008, 19, 556–563. [Google Scholar] [CrossRef] [PubMed]
  32. Yacoub, Y.; Bata, R.; Gautam, M. The performance and emission characteristics of C1-C5alcohol-gasoline blends with matched oxygen content in a single-cylinder spark ignition engine. Proc. Inst. Mech. Eng. Part A J. Power Energy 1998, 212, 363–379. [Google Scholar] [CrossRef]
  33. Farrell, J.; Holladay, J.; Wagner, R. Fuel Blendstocks with the Potential to Optimize Future Gasoline Engine Performance: Identification of Five Chemical Families for Detailed Evaluation; Technical Report; U.S. Department of Energy: Washington, DC, USA, 2018; DOE/GO-102018-4970.
  34. Shirazi, S.A.; Abdollahipoor, B.; Martinson, J.; Reardon, K.F.; Windom, B.C. Physiochemical property characterization of hydrous and anhydrous ethanol blended gasoline. Ind. Eng. Chem. Res. 2018, 57, 11239–11245. [Google Scholar] [CrossRef]
  35. Abdollahipoor, B.; Shirazi, S.A.; Reardon, K.F.; Windom, B.C. Near-azeotropic volatility behavior of hydrous and anhydrous ethanol gasoline mixtures and impact on droplet evaporation dynamics. Fuel Process. Technol. 2018, 181, 166–174. [Google Scholar] [CrossRef]
  36. Shirazi, S.A.; Abdollahipoor, B.; Martinson, J.; Windom, B.C.; Foust, T.; Reardon, K.F. Effects of dual-alcohol gasoline blends on physiochemical properties and volatility behavior. Fuel 2019, 252, 542–552. [Google Scholar] [CrossRef]
  37. Shirazi, S.A.; Abdollahipoor, B.; Foust, T.D.; Windom, B.C.; Reardon, K.F. Dual-alcohol blending effects on gasoline properties. In Proceedings of the 2017 AIChE Annual Meeting, Minneapolis, MN, USA, 29 October–3 November 2017. [Google Scholar]
  38. Shirazi, S.A. Application of Alcohols in Spark Ignition Engines; Colorado State University: Fort Collins, CO, USA, 2018. [Google Scholar]
  39. Christensen, E.; Yanowitz, J.; Ratcliff, M.; McCormick, R.L. Renewable oxygenate blending effects on gasoline properties. Energy Fuels 2011, 25, 4723–4733. [Google Scholar] [CrossRef]
  40. Elfasakhany, A. Experimental study on emissions and performance of an internal combustion engine fueled with gasoline and gasoline/n-butanol blends. Energy Convers. Manag. 2014, 88, 277–283. [Google Scholar] [CrossRef]
  41. Elfasakhany, A. Experimental investigation on SI engine using gasoline and a hybrid iso-butanol/gasoline fuel. Energy Convers. Manag. 2015, 95, 398–405. [Google Scholar] [CrossRef]
  42. Elfasakhany, A. Experimental study of dual n-butanol and iso-butanol additives on spark-ignition engine performance and emissions. Fuel 2016, 163, 166–174. [Google Scholar] [CrossRef]
  43. Zhang, Z.; Wang, T.; Jia, M.; Wei, Q.; Meng, X.; Shu, G. Combustion and particle number emissions of a direct injection spark ignition engine operating on ethanol/gasoline and n-butanol/gasoline blends with exhaust gas recirculation. Fuel 2014, 130, 177–188. [Google Scholar] [CrossRef]
  44. Wallner, T.; Miers, S.A.; McConnell, S. A comparison of ethanol and butanol as oxygenates using a direct-injection, spark-ignition engine. J. Eng. Gas Turbines Power 2009, 131, 032802. [Google Scholar] [CrossRef]
  45. Varol, Y.; Öner, C.; Öztop, H.F.; Altun, Ş. Comparison of methanol, ethanol, or n -butanol blending with unleaded gasoline on exhaust emissions of an si engine. Energy sources, part A recover. Util. Environ. Eff. 2014, 36, 938–948. [Google Scholar] [CrossRef]
  46. Gong, J.; Cai, J.; Tang, C. A comparative study of emission characteristics of propanol isomers/gasoline blends combined with EGR. SAE Int. J. Fuels Lubr. 2014. [Google Scholar] [CrossRef]
  47. Merola, S.S.; Tornatore, C.; Marchitto, L.; Valentino, G.; Corcione, F.E. Experimental investigations of butanol-gasoline blends effects on the combustion process in a SI engine. Int. J. Energy Environ. Eng. 2012, 3. [Google Scholar] [CrossRef]
  48. Szwaja, S.; Naber, J.D. Combustion of n-butanol in a spark-ignition IC engine. Fuel 2010, 89, 1573–1582. [Google Scholar] [CrossRef]
  49. Singh, S.B.; Dhar, A.; Agarwal, A.K. Technical feasibility study of butanol-gasoline blends for powering medium-duty transportation spark ignition engine. Renew. Energy 2015, 76, 706–716. [Google Scholar] [CrossRef]
  50. Irimescu, A. Performance and fuel conversion efficiency of a spark ignition engine fueled with iso-butanol. Appl. Energy 2012, 96, 477–483. [Google Scholar] [CrossRef]
  51. Cooney, C.; Wallner, T.; McConnell, S.; Gillen, J.C.; Abell, C.; Miers, S.A.; Naber, J.D. Effects of Blending Gasoline with Ethanol and Butanol on Engine Efficiency and Emissions Using a Direct-Injection, Spark-Ignition Engine. In Proceedings of the ASME 2009 Internal Combustion Engine Division, Milwaukee, WI, USA, 3–6 May 2019. [Google Scholar] [CrossRef]
  52. Venugopal, T.; Ramesh, A. Effective utilisation of butanol along with gasoline in a spark ignition engine through a dual injection system. Appl. Therm. Eng. 2013, 59, 550–558. [Google Scholar] [CrossRef]
  53. Hechinger, M.; Dahmen, M.; Victoria Villeda, J.J.; Marquardt, W. Rigorous generation and model-based selection of future biofuel candidates. In 11 International Symposium on Process Systems Engineering; Karimi, I.A., Srinivasan, R.B.T.-C.A.C.E., Eds.; Elsevier: Amsterdam, The Netherlands, 2012; Volume 31, pp. 1341–1345. [Google Scholar] [CrossRef]
  54. Ulonska, K.; Ebert, B.E.; Blank, L.M.; Mitsos, A.; Viell, J. Systematic screening of fermentation products as future platform chemicals for biofuels. In 12 International Symposium on Process Systems Engineering and 25 European Symposium on Computer Aided Process Engineering; Gernaey, K.V., Huusom, J.K., Gani, R.B.T.-C.A.C.E., Eds.; Elsevier: Amsterdam, The Netherlands, 2015; Volume 37, pp. 1331–1336. [Google Scholar] [CrossRef]
  55. Yunus, N.A.; Gernaey, K.V.; Woodley, J.M.; Gani, R. A systematic methodology for design of tailor-made blended products. Comput. Chem. Eng. 2014, 66, 201–213. [Google Scholar] [CrossRef]
  56. Hashim, H.; Narayanasamy, M.; Yunus, N.A.; Shiun, L.J.; Muis, Z.A.; Ho, W.S. A cleaner and greener fuel: Biofuel blend formulation and emission assessment. J. Clean. Prod. 2017, 146, 208–217. [Google Scholar] [CrossRef]
  57. Phoon, L.Y.; Hashim, H.; Mat, R.; Mustaffa, A.A. Tailor-made green diesel blends design using a decomposition-based computer-aided approach. Comput. Aided Chem. Eng. 2015, 37, 1085–1090. [Google Scholar] [CrossRef]
  58. Simasatitkul, L.; Arpornwichanop, A.; Gani, R. Design methodology for bio-based processing: Biodiesel and fatty alcohol production. Comput. Chem. Eng. 2013, 57, 48–62. [Google Scholar] [CrossRef]
  59. Hada, S.; Solvason, C.C.; Eden, M.R. Molecular design of biofuel additives for optimization of fuel characteristics. Comput. Aided Chem. Eng. 2011, 29, 1633–1637. [Google Scholar] [CrossRef]
  60. Ariffin Kashinath, S.A.; Abdul Manan, Z.; Hashim, H.; Wan Alwi, S.R. Design of green diesel from biofuels using computer aided technique. Comput. Chem. Eng. 2012, 76, 101–105. [Google Scholar] [CrossRef]
  61. Tamouza, S.; Passarello, J.P.; Tobaly, P.; De Hemptinne, J.C. Group contribution method with SAFT EOS applied to vapor liquid equilibria of various hydrocarbon series. Fluid Phase Equilibria 2004, 222–223, 67–76. [Google Scholar] [CrossRef]
  62. Tihic, A.; von Solms, N.; Michelsen, M.L.; Kontogeorgis, G.M.; Constantinou, L. Analysis and applications of a group contribution sPC-SAFT equation of state. Fluid Phase Equilibria 2009, 281, 60–69. [Google Scholar] [CrossRef]
  63. Lubarsky, H.; Polishuk, I.; Nguyenhuynh, D. Implementation of GC-PPC-SAFT and CP-PC-SAFT for predicting thermodynamic properties of mixtures of weakly- and non-associated oxygenated compounds. J. Supercrit. Fluids 2016, 115, 65–78. [Google Scholar] [CrossRef]
  64. Andersen, V.F.; Anderson, J.E.; Wallington, T.J.; Mueller, S.A.; Nielsen, O.J. Distillation curves for alcohol-gasoline blends. Energy Fuels 2010, 24, 2683–2691. [Google Scholar] [CrossRef]
  65. Meadows, C.W.; Kang, A.; Lee, T.S. Metabolic engineering for advanced biofuels production and recent advances toward commercialization. Biotechnol. J. 2018, 13, 1600433. [Google Scholar] [CrossRef]
  66. Atsumi, S.; Liao, J.C. Metabolic engineering for advanced biofuels production from Escherichia coli. Curr. Opin. Biotechnol. 2008, 19, 414–419. [Google Scholar] [CrossRef]
  67. Ndaba, B.; Chiyanzu, I.; Marx, S. N-Butanol derived from biochemical and chemical routes: A review. Biotechnol. Rep. 2015, 8, 1–9. [Google Scholar] [CrossRef]
  68. Toogood, H.S.; Scrutton, N.S. Retooling microorganisms for the fermentative production of alcohols. Curr. Opin. Biotechnol. 2018, 50, 1–10. [Google Scholar] [CrossRef]
  69. Ao, M.; Pham, G.H.; Sunarso, J.; Tade, M.O.; Liu, S. Active centers of catalysts for higher alcohol synthesis from syngas: A review. ACS Catal. 2018, 8, 7025–7050. [Google Scholar] [CrossRef]
  70. Fang, K.; Li, D.; Lin, M.; Xiang, M.; Wei, W.; Sun, Y. A short review of heterogeneous catalytic process for mixed alcohols synthesis via syngas. Catal. Today 2009, 147, 133–138. [Google Scholar] [CrossRef]
  71. Atsumi, S.; Hanai, T.; Liao, J.C. Non-fermentative pathways for synthesis of branched-chain higher alcohols as biofuels. Nature 2008, 451, 86–89. [Google Scholar] [CrossRef]
  72. Lapuerta, M.; García-Contreras, R.; Campos-Fernández, J.; Dorado, M.P. Stability, lubricity, viscosity, and cold-flow properties of alcohol-diesel blends. Energy Fuels 2010, 24, 4497–4502. [Google Scholar] [CrossRef]
  73. Patel, S.J.; Ng, D.; Mannan, M.S. QSPR flash point prediction of solvents using topological indices for application in computer aided molecular design. Ind. Eng. Chem. Res. 2009, 48, 7378–7387. [Google Scholar] [CrossRef]

Article Metrics

Citations

Article Access Statistics

Multiple requests from the same IP address are counted as one view.