Probability Density Forecasting of Wind Speed Based on Quantile Regression and Kernel Density Estimation
Abstract
1. Introduction
- ■
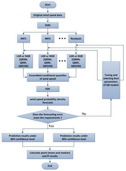
- A framework for probability density forecasting of wind speed based on QR and KDE is proposed. EMD is implemented to reduce the noise of raw wind speed series.
- ■
- Both LQR and NQR (QRNN, QRRF, and QRSVM) are, respectively, utilized to study the de-noised wind speed signal. By choosing the Gaussian kernel function and optimal bandwidth, the KDE method is utilized to handle future wind speed data predicted by QR models to acquire the overall PDFs at any moment.
- ■
- Various experiments are conducted on the real wind speed data at four wind sites in China. The performance and robustness of various QR-KDE models in point, interval, and density predictions of short-term wind speed are compared comprehensively. The best QR-KDE based probabilistic density forecast model is then recommended for real applications.
2. Methods
2.1. Linear Quantile Regression
2.2. Nonlinear Quantile Regression
2.2.1. Quantile Regression Neural Network
2.2.2. Quantile Regression Random Forest
2.2.3. Quantile Regression Support Vector Machine
2.3. Kernel Density Estimation
2.4. Empirical Mode Decomposition
2.5. Probabilistic Density Forecast Models Based on QR-KDE
2.6. Forecasting Performance Evaluation
3. Wind Data Description
4. Results and Discussions
4.1. Point Prediction
4.2. Interval Prediction
4.3. Probabilistic Density Prediction
5. Conclusions
Author Contributions
Funding
Conflicts of Interest
References
- Global Wind Reports Published by GWEC. Available online: http://gwec.net/cost-competitiveness-puts-wind-in-front/ (accessed on 25 April 2018).
- Han, Q.; Meng, F.; Hu, T.; Chu, F. Non-parametric hybrid models for wind speed forecasting. Energy Convers. Manag. 2017, 148, 554–568. [Google Scholar] [CrossRef]
- He, Q.; Wang, J.; Lu, H. A hybrid system for short-term wind speed forecasting. Appl. Energy 2018, 226, 756–771. [Google Scholar] [CrossRef]
- Liu, H.; Duan, Z.; Li, Y.; Lu, H. A novel ensemble model of different mother wavelets for wind speed multi-step forecasting. Appl. Energy 2018, 228, 1783–1800. [Google Scholar] [CrossRef]
- Tian, C.; Hao, Y.; Hu, J. A novel wind speed forecasting system based on hybrid data preprocessing and multi-objective optimization. Appl. Energy 2018, 231, 301–319. [Google Scholar] [CrossRef]
- Han, Q.; Hao, Z.; Hu, T.; Chu, F. Non-parametric models for joint probabilistic distributions of wind speed and direction data. Renew. Energy 2018, 126, 1032–1042. [Google Scholar] [CrossRef]
- Han, Q.; Ma, S.; Wang, T.; Chu, F. Kernel density estimation model for wind speed probability distribution with applicability to wind energy assessment in China. Renew. Sustain. Energy Rev. 2019, 115, 109387. [Google Scholar] [CrossRef]
- Lydia, M.; Kumar, S.; Selvakumar, A.; Kumar, G. Linear and non-linear autoregressive models for short-term wind speed forecasting. Energy Convers. Manag. 2016, 112, 115–124. [Google Scholar] [CrossRef]
- Noorollahi, Y.; Jokar, M.; Kalhor, A. Using artificial neural networks for temporal and spatial wind speed forecasting in Iran. Energy Convers. Manag. 2016, 115, 17–25. [Google Scholar] [CrossRef]
- Zhou, J.; Shi, J.; Li, G. Fine tuning support vector machines for short-term wind speed forecasting. Energy Convers. Manag. 2011, 52, 1990–1998. [Google Scholar] [CrossRef]
- Salcedo-Sanz, S.; Pastor-Sánchez, A.; Prieto, L.; Blanco-Aguilera, A.; Garcia-Herrera, R. Feature selection in wind speed prediction systems based on a hybrid coral reefs optimization—Extreme learning machine approach. Energy Convers. Manag. 2014, 87, 10–18. [Google Scholar] [CrossRef]
- Chen, J.; Zeng, G.; Zhou, W.; Du, W.; Lu, K. Wind speed forecasting using nonlinear-learning ensemble of deep learning time series prediction and extremal optimization. Energy Convers. Manag. 2018, 165, 681–695. [Google Scholar] [CrossRef]
- Tascikaraoglu, A.; Uzunoglu, M. A review of combined approaches for prediction of short-term wind speed and power. Renew. Sustain. Energy Rev. 2014, 34, 243–54. [Google Scholar] [CrossRef]
- Song, Z.; Jiang, Y.; Zhang, Z. Short-term wind speed forecasting with Markov-switching model. Appl. Energy 2014, 130, 103–112. [Google Scholar] [CrossRef]
- Iverson, E.; Morales, J.; Moller, J.; Madsen, H. Short-term probabilistic forecasting of wind speed using stochastic differential equations. Int. J. Forecast. 2016, 32, 981–990. [Google Scholar] [CrossRef]
- Shrivastava, N.; Lohia, K.; Panigrahi, B. A multiobjective framework for wind speed prediction interval forecasts. Renew. Energy 2016, 87, 903–910. [Google Scholar] [CrossRef]
- Li, R.; Jin, Y. A wind speed interval prediction system based on multi-objective optimization for machine learning method. Appl. Energy 2018, 228, 2207–2220. [Google Scholar] [CrossRef]
- Wang, J.; Niu, T.; Lu, H.; Guo, Z.; Yang, W.; Du, P. An analysis-forecast system for uncertainty modeling of wind speed: A case study of large-scale wind farms. Appl. Energy 2018, 211, 492–512. [Google Scholar] [CrossRef]
- Qin, S.; Liu, F.; Wang, J.; Song, Y. Interval forecasts of a novelty hybrid model for wind speeds. Energy Rep. 2015, 1, 8–16. [Google Scholar] [CrossRef]
- Zhang, C.; Wei, H.; Xie, L.; Shen, Y.; Zhang, K. Direct interval forecasting of wind speed using radial basis function neural networks in a multi-objective optimization framework. Neurocomputing 2016, 205, 53–63. [Google Scholar] [CrossRef]
- Wang, H.; Wang, G.; Li, G.; Peng, J.; Liu, Y. Deep belief network based deterministic and probabilistic wind speed forecasting approach. Appl. Energy 2016, 182, 80–93. [Google Scholar] [CrossRef]
- Thorarinsdottir, T.; Gneiting, T. Probabilistic forecasts of wind speed: Ensemble model output statistics by using heteroscedastic censored regression. J. R. Stat. Soc. Ser. A 2010, 173, 371–388. [Google Scholar] [CrossRef]
- Sloughter, J.; Gneiting, T.; Raftery, A. Probabilistic wind speed forecasting using ensembles and Bayesian model averaging. J. Am. Stat. Assoc. 2010, 105, 25–35. [Google Scholar] [CrossRef]
- Baran, S. Probabilistic wind speed forecasting using Bayesian model averaging with truncated normal components. Comput. Stat. Data Anal. 2014, 75, 227–238. [Google Scholar] [CrossRef]
- Baran, S.; Lerch, S. Log-normal distribution based ensemble model output statistics models for probabilistic wind-speed forecasting. Q. J. R. Meteorol. Soc. 2015, 141, 2289–2299. [Google Scholar] [CrossRef]
- Hu, J.; Wang, J. Short-term wind speed prediction using empirical wavelet transform and Gaussian process regression. Energy 2015, 93, 1456–1466. [Google Scholar] [CrossRef]
- Koenker, R.; Bassett, G. Regression quantiles. Econometrica 1978, 46, 33–50. [Google Scholar] [CrossRef]
- Koenker, R. Quantile Regression; Cambridge University Press: Cambridge, UK, 2005. [Google Scholar]
- Cannon, A. Quantile regression neural networks: Implementation in R and application to precipitation downscaling. Comput. Geosci. 2011, 37, 1277–1284. [Google Scholar] [CrossRef]
- Meinshausen, N. Quantile regression forests. J. Mach. Learn. Res. 2006, 7, 983–999. [Google Scholar]
- Takeuchi, I.; Le, Q.; Sears, T.; Smola, A. Nonparametric quantile regression. J. Mach. Learn. Res. 2005, 7, 1001–1032. [Google Scholar]
- He, Y.; Liu, R.; Sa, A. Short-term power load probability density forecasting method based on real time price and support vector quantile regression. Proc. CSEE 2017, 37, 758–776. [Google Scholar]
- He, Y.; Liu, R.; Li, H.; Wang, S.; Lu, X. Short-term power load probability density forecasting method using kernel-based support vector quantile regression and copula theory. Appl. Energy 2017, 185, 254–266. [Google Scholar] [CrossRef]
- He, Y.; Xu, Q.; Wan, J.; Yang, S. Short-term power load probability density forecasting based on quantile regression neural network and triangle kernel function. Energy 2016, 114, 498–512. [Google Scholar] [CrossRef]
- He, Y.; Li, H. Probability density forecasting of wind power using quantile regression neural network and kernel density estimation. Energy Convers. Manag. 2018, 164, 374–384. [Google Scholar] [CrossRef]
- Zheng, W.; Peng, X.; Lu, D.; Zhang, D.; Liu, Y.; Lin, Z.; Lin, L. Composite quantile regression extreme learning machine with feature selection for short-term wind speed forecasting: A new approach. Energy Convers. Manag. 2017, 151, 737–752. [Google Scholar] [CrossRef]
- Wang, J.; Hu, J.; Ma, K. Wind speed probability distribution estimation and wind energy assessment. Renew. Sustain. Energy Rev. 2016, 60, 881–899. [Google Scholar] [CrossRef]
- Zamborn, A.; Dias, R. A review of kernel density estimation with applications to econometrics. Int. Econom. Rev. 2013, 5, 20–42. [Google Scholar]
- Huang, N.E.; Shen, Z.; Long, S. The empirical mode decomposition and the Hilbert spectrum for nonlinear and nonstationary time series analysis. Proc. R. Soc. A 1998, 454, 903–995. [Google Scholar] [CrossRef]
- Boudraa, A.; Cexus, J. EMD-Based Signal Filtering. IEEE Trans. Instrum. Meas. 2007, 56, 2196–2202. [Google Scholar] [CrossRef]
- Bishop, C. Neural Networks for Pattern Recognition; Oxford University Press: Oxford, UK; New York, NY, USA, 1995. [Google Scholar]
- Breiman, L. Random forests. Mach. Learn. 2001, 45, 5–32. [Google Scholar] [CrossRef]
- Vapnik, V. The Nature of Statistical Learning Theory; Springer: NewYork, NY, USA, 1995. [Google Scholar]
- Khosravi, A.; Nahav, S.; Creighton, D. A prediction interval based approach to determine optimal structures of neural network metamodels. Expert Syst. Appl. 2010, 37, 2377–2387. [Google Scholar] [CrossRef]
- Khosravi, A.; Nahav, S.; Creighton, D. Lower upper bound estimation method for construction of neural network based prediction intervals. IEEE Trans. Neural Netw. 2011, 22, 337–346. [Google Scholar] [CrossRef] [PubMed]
- Matheson, J.; Winkler, R. Scoring rules for continuous probability distributions. Manag. Sci. 1976, 22, 1087–1096. [Google Scholar] [CrossRef]
- Gneiting T, Raftery A. Strictly proper scoring rules, prediction, and estimation. J. Am. Stat. Assoc. 2007, 102, 359–378. [Google Scholar] [CrossRef]











| Observation Station | Longitude | Latitude | Altitude (m) | Data Length |
|---|---|---|---|---|
| AnHui(AH) | 11717 E | 3152 N | 20 | 7/8/2011–8/19/2011 |
| GuangDong (GD) | 11317 E | 238 N | 11 | 12/2/2011–1/13/2012 |
| GanSu (GS) | 10344E | 362 N | 1500 | 1/17/2014–2/28/2014 |
| HeiLongJiang (HLJ) | 12638 E | 4545 N | 128 | 11/1/2015–12/13/2015 |
| Max-Min Values (m/s) | Mean (m/s) | Standard Deviation (m/s) | Skewness | Kurtosis | |
|---|---|---|---|---|---|
| AH | 10.41-0 | 4.6009 | 1.6494 | 0.1648 | 2.9031 |
| GD | 13.05-0 | 6.7162 | 2.3287 | −0.0621 | 2.5962 |
| GS | 18.54-0 | 5.8787 | 3.3801 | 0.9460 | 3.8657 |
| HLJ | 16.56-0 | 8.5214 | 2.8915 | −0.3391 | 3.0986 |
| Weight Penalty | Number of Hidden-Layer Nodes | ||
|---|---|---|---|
| AH | Original data | 7.0 | 4 |
| IMF1 | 0.3 | 6 | |
| IMF2 | 2.8 | 7 | |
| Residuals | 0.5 | 7 | |
| GD | Original data | 1.0 | 2 |
| IMF1 | 8.2 | 6 | |
| IMF2 | 7.0 | 6 | |
| Residuals | 3.2 | 1 | |
| GS | Original data | 9.5 | 1 |
| IMF1 | 0.3 | 4 | |
| IMF2 | 4.4 | 9 | |
| Residuals | 3.8 | 3 | |
| HLJ | Original data | 7.6 | 5 |
| IMF1 | 8.0 | 2 | |
| IMF2 | 1.9 | 7 | |
| Residuals | 4.9 | 2 |
| Number of Trees | Number of Leaves | ||
|---|---|---|---|
| AH | Original data | 600 | 5 |
| IMF1 | 400 | 6 | |
| IMF2 | 300 | 8 | |
| Residuals | 800 | 9 | |
| GD | Original data | 500 | 5 |
| IMF1 | 500 | 1 | |
| IMF2 | 900 | 1 | |
| Residuals | 200 | 2 | |
| GS | Original data | 700 | 8 |
| IMF1 | 700 | 2 | |
| IMF2 | 300 | 8 | |
| Residuals | 500 | 2 | |
| HLJ | Original data | 100 | 9 |
| IMF1 | 100 | 3 | |
| IMF2 | 500 | 1 | |
| Residuals | 700 | 2 |
| Bandwidth of Kernel Function | Regularization Parameter | ||
|---|---|---|---|
| AH | Original data | 100 | 4 |
| IMF1 | 0.5 | 0.25 | |
| IMF2 | 2 | 0.25 | |
| Residuals | 2 | 64 | |
| GD | Original data | 0.5 | 0.25 |
| IMF1 | 1 | 64 | |
| IMF2 | 0.5 | 4 | |
| Residuals | 10 | 256 | |
| GS | Original data | 1 | 0.25 |
| IMF1 | 2 | 4 | |
| IMF2 | 0.5 | 0.25 | |
| Residuals | 4 | 256 | |
| HLJ | Original data | 2 | 0.25 |
| IMF1 | 4 | 64 | |
| IMF2 | 4 | 64 | |
| Residuals | 4 | 64 |
| Order | MA(0) | MA(1) | MA(2) | MA(3) | MA(4) | MA(5) |
|---|---|---|---|---|---|---|
| AR(0) | 3045.58 | 2336.09 | 2017.82 | 1862.14 | 1787.76 | 1752.68 |
| AR(1) | 1620.40 | 1623.77 | 1629.48 | 1635.54 | 1641.64 | |
| AR(2) | 1619.64 | 1624.22 | 1629.52 | 1635.64 | 1633.74 | 1639.74 |
| AR(3) | 1623.47 | 1629.35 | 1635.47 | 1633.29 | 1634.36 | 1639.52 |
| AR(4) | 1629.36 | 1634.10 | 1633.04 | 1639.19 | 1641.12 | 1642.45 |
| AR(5) | 1635.40 | 1641.57 | 1639.21 | 1644.46 | 1642.76 | 1660.15 |
| Mean | Median | |||||
|---|---|---|---|---|---|---|
| RMSE (m/s) | MAE (m/s) | MAPE (%) | RMSE (m/s) | MAE (m/s) | MAPE (%) | |
| ARMA | 0.8692 | 0.6833 | 19.68 | - | - | - |
| LQR-KDE | 0.8806 | 0.6938 | 19.79 | 0.8799 | 0.6949 | 19.79 |
| QRNN-KDE | 0.8817 | 0.6985 | 20.63 | 0.8776 | 0.6959 | 20.52 |
| QRRF-KDE | 0.9862 | 0.7765 | 23.60 | 0.9793 | 0.7725 | 23.60 |
| QRSVM-KDE | 1.6811 | 1.3021 | 46.57 | 1.6446 | 1.2611 | 44.42 |
| EMD-ARMA | 0.4741 | 0.3639 | 11.84 | - | - | - |
| EMD-LQR-KDE | 0.4726 | 0.3550 | 11.08 | 0.4868 | 0.3451 | 10.89 |
| EMD-QRNN-KDE | 0.4635 | 0.3498 | 11.09 | 0.4849 | 0.3475 | 10.63 |
| EMD-QRRF-KDE | 0.5699 | 0.4509 | 13.73 | 0.5810 | 0.4479 | 12.94 |
| EMD-QRSVM-KDE | 0.5470 | 0.4089 | 13.29 | 0.4939 | 0.3704 | 11.06 |
| Mean | Median | |||||
|---|---|---|---|---|---|---|
| RMSE (m/s) | MAE (m/s) | MAPE (%) | RMSE (m/s) | MAE (m/s) | MAPE (%) | |
| ARMA | 1.1173 | 0.8128 | 13.75 | - | - | - |
| LQR-KDE | 1.1252 | 0.8132 | 13.69 | 1.1298 | 0.8166 | 13.69 |
| QRNN-KDE | 1.1220 | 0.8119 | 13.87 | 1.1240 | 0.8127 | 13.77 |
| QRRF-KDE | 1.1252 | 0.8419 | 15.01 | 1.1409 | 0.8481 | 15.05 |
| QRSVM-KDE | 2.2610 | 1.8092 | 31.67 | 2.2059 | 1.7301 | 30.64 |
| EMD-ARMA | 0.5149 | 0.4006 | 6.66 | - | - | - |
| EMD-LQR-KDE | 0.4950 | 0.3890 | 6.50 | 0.4693 | 0.3670 | 6.16 |
| EMD-QRNN-KDE | 0.5131 | 0.4045 | 6.98 | 0.4689 | 0.3668 | 6.16 |
| EMD-QRRF-KDE | 0.7764 | 0.5510 | 9.37 | 0.7938 | 0.5573 | 9.27 |
| EMD-QRSVM-KDE | 2.1864 | 1.6820 | 24.21 | 1.8578 | 1.3318 | 21.63 |
| Mean | Median | |||||
|---|---|---|---|---|---|---|
| RMSE (m/s) | MAE (m/s) | MAPE (%) | RMSE (m/s) | MAE (m/s) | MAPE (%) | |
| ARMA | 1.1767 | 0.9362 | 35.01 | - | - | - |
| LQR-KDE | 1.1771 | 0.9403 | 34.61 | 1.1713 | 0.9376 | 32.00 |
| QRNN-KDE | 1.1760 | 0.9439 | 39.03 | 1.1537 | 0.9240 | 34.74 |
| QRRF-KDE | 1.2875 | 1.0207 | 47.03 | 1.2548 | 1.0154 | 43.50 |
| QRSVM-KDE | 1.0761 | 0.8917 | 51.66 | 0.9995 | 0.8193 | 45.97 |
| EMD-ARMA | 0.8156 | 0.6180 | 23.05 | - | - | - |
| EMD-LQR-KDE | 0.7366 | 0.5124 | 16.41 | 0.7748 | 0.5151 | 16.28 |
| EMD-QRNN-KDE | 0.8012 | 0.6131 | 23.71 | 0.7740 | 0.5159 | 16.40 |
| EMD-QRRF-KDE | 0.9361 | 0.7285 | 29.08 | 0.9088 | 0.7010 | 26.49 |
| EMD-QRSVM-KDE | 0.7960 | 0.6322 | 36.33 | 0.7657 | 0.5736 | 32.40 |
| Mean | Median | |||||
|---|---|---|---|---|---|---|
| RMSE (m/s) | MAE (m/s) | MAPE (%) | RMSE (m/s) | MAE (m/s) | MAPE (%) | |
| ARMA | 1.1598 | 0.8925 | 25.40 | - | - | - |
| LQR-KDE | 1.1765 | 0.9125 | 25.67 | 1.1739 | 0.9118 | 24.83 |
| QRNN-KDE | 1.1873 | 0.9234 | 25.92 | 1.1772 | 0.9109 | 24.64 |
| QRRF-KDE | 1.2976 | 0.9918 | 26.11 | 1.2929 | 0.9849 | 23.99 |
| QRSVM-KDE | 1.4118 | 1.0950 | 30.81 | 1.4087 | 1.0941 | 29.79 |
| EMD-ARMA | 0.7325 | 0.5408 | 13.48 | - | - | - |
| EMD-LQR-KDE | 0.7136 | 0.5296 | 12.51 | 0.7496 | 0.5454 | 12.71 |
| EMD-QRNN-KDE | 0.7251 | 0.5469 | 13.80 | 0.7474 | 0.5445 | 12.75 |
| EMD-QRRF-KDE | 0.8621 | 0.6790 | 17.62 | 0.8770 | 0.6709 | 15.98 |
| EMD-QRSVM-KDE | 0.9277 | 0.6885 | 16.26 | 0.9744 | 0.7090 | 16.53 |
| PICP (%) | NMPIW (%) | CWC (%) | ||||
|---|---|---|---|---|---|---|
| 90% | 80% | 90% | 80% | 90% | 80% | |
| LQR-KDE | 81.0 | 65.5 | 21.5 | 16.1 | 21.5 | 16.1 |
| QRNN-KDE | 78.0 | 66.0 | 21.6 | 16.7 | 21.6 | 16.7 |
| QRRF-KDE | 80.0 | 69.0 | 27.9 | 20.9 | 27.9 | 20.9 |
| QRSVM-KDE | 79.0 | 63.5 | 42.6 | 31.8 | 42.6 | 31.8 |
| EMD-LQR-KDE | 90.0 | 80.5 | 15.5 | 11.6 | 15.5 | 11.6 |
| EMD-QRNN-KDE | 94.0 | 86.5 | 17.1 | 13.6 | 17.1 | 13.6 |
| EMD-QRRF-KDE | 98.5 | 96.0 | 30.7 | 23.6 | 30.7 | 23.6 |
| EMD-QRSVM-KDE | 95.5 | 92.0 | 25.5 | 17.7 | 25.5 | 17.7 |
| PICP (%) | NMPIW (%) | CWC (%) | ||||
|---|---|---|---|---|---|---|
| 90% | 80% | 90% | 80% | 90% | 80% | |
| LQR-KDE | 78.0 | 67.0 | 21.9 | 15.3 | 21.9 | 15.3 |
| QRNN-KDE | 79.0 | 65.5 | 22.3 | 15.2 | 22.3 | 15.2 |
| QRRF-KDE | 85.0 | 75.5 | 30.3 | 22.7 | 30.3 | 22.7 |
| QRSVM-KDE | 77.0 | 69.5 | 55.6 | 42.2 | 55.6 | 42.2 |
| EMD-LQR-KDE | 90.0 | 80.5 | 16.5 | 11.8 | 16.5 | 11.8 |
| EMD-QRNN-KDE | 90.0 | 81.0 | 16.4 | 11.8 | 16.4 | 11.8 |
| EMD-QRRF-KDE | 99.0 | 95.0 | 36.3 | 28.0 | 36.3 | 28.0 |
| EMD-QRSVM-KDE | 80.0 | 80.0 | 45.0 | 27.5 | 45.0 | 27.5 |
| PICP (%) | NMPIW (%) | CWC (%) | ||||
|---|---|---|---|---|---|---|
| 90% | 80% | 90% | 80% | 90% | 80% | |
| LQR-KDE | 89.5 | 75.0 | 29.3 | 21.5 | 29.3 | 21.5 |
| QRNN-KDE | 91.0 | 74.5 | 29.0 | 21.4 | 29.0 | 21.4 |
| QRRF-KDE | 89.5 | 79.5 | 36.3 | 26.9 | 36.3 | 26.9 |
| QRSVM-KDE | 82.0 | 70.5 | 49.6 | 42.1 | 49.6 | 42.1 |
| EMD-LQR-KDE | 96.0 | 89.5 | 23.5 | 16.3 | 23.5 | 16.3 |
| EMD-QRNN-KDE | 96.0 | 89.5 | 23.4 | 16.3 | 23.4 | 16.3 |
| EMD-QRRF-KDE | 100 | 97.0 | 40.6 | 31.1 | 40.6 | 31.1 |
| EMD-QRSVM-KDE | 90.0 | 90.0 | 48.4 | 44.0 | 48.4 | 44.0 |
| PICP (%) | NMPIW (%) | CWC (%) | ||||
|---|---|---|---|---|---|---|
| 90% | 80% | 90% | 80% | 90% | 80% | |
| LQR-KDE | 86.5 | 80.5 | 26.0 | 19.9 | 26.0 | 19.9 |
| QRNN-KDE | 88.0 | 80.0 | 26.3 | 20.0 | 26.3 | 20.0 |
| QRRF-KDE | 87.5 | 78.5 | 30.4 | 23.3 | 30.4 | 23.3 |
| QRSVM-KDE | 85.0 | 80.5 | 33.9 | 25.8 | 33.9 | 25.8 |
| EMD-LQR-KDE | 93.0 | 85.0 | 18.3 | 13.2 | 18.3 | 13.2 |
| EMD-QRNN-KDE | 93.0 | 85.0 | 18.3 | 13.2 | 18.3 | 13.2 |
| EMD-QRRF-KDE | 99.5 | 98.0 | 35.1 | 26.7 | 35.1 | 26.7 |
| EMD-QRSVM-KDE | 92.0 | 86.0 | 23.9 | 22.4 | 23.9 | 22.4 |
| CRPS | ||
|---|---|---|
| 90% | 80% | |
| LQR-KDE | 2.3533 | 2.0208 |
| QRNN-KDE | 2.3489 | 2.0183 |
| QRRF-KDE | 3.2095 | 2.6987 |
| QRSVM-KDE | 3.3704 | 2.8403 |
| EMD-LQR-KDE | 2.0415 | 1.7377 |
| EMD-QRNN-KDE | 2.0327 | 1.7262 |
| EMD-QRRF-KDE | 3.5994 | 3.0331 |
| EMD-QRSVM-KDE | 3.0755 | 2.6502 |
| CRPS | ||
|---|---|---|
| 90% | 80% | |
| LQR-KDE | 2.6622 | 2.0624 |
| QRNN-KDE | 2.6531 | 2.0534 |
| QRRF-KDE | 3.6923 | 3.0677 |
| QRSVM-KDE | 3.8345 | 3.2408 |
| EMD-LQR-KDE | 2.3575 | 1.9552 |
| EMD-QRNN-KDE | 2.3477 | 1.9318 |
| EMD-QRRF-KDE | 5.0087 | 4.2460 |
| EMD-QRSVM-KDE | 3.6470 | 3.1872 |
| CRPS | ||
|---|---|---|
| 90% | 80% | |
| LQR-KDE | 4.4190 | 3.4790 |
| QRNN-KDE | 4.4161 | 3.4782 |
| QRRF-KDE | 5.8681 | 4.7660 |
| QRSVM-KDE | 5.6816 | 4.6067 |
| EMD-LQR-KDE | 3.4384 | 2.8105 |
| EMD-QRNN-KDE | 3.4375 | 2.7995 |
| EMD-QRRF-KDE | 6.5087 | 5.4665 |
| EMD-QRSVM-KDE | 5.4326 | 4.3725 |
| CRPS | ||
|---|---|---|
| 90% | 80% | |
| LQR-KDE | 4.4642 | 3.6488 |
| QRNN-KDE | 4.4660 | 3.6234 |
| QRRF-KDE | 5.4351 | 4.5577 |
| QRSVM-KDE | 5.5742 | 4.7362 |
| EMD-LQR-KDE | 3.1572 | 2.6379 |
| EMD-QRNN-KDE | 3.1565 | 2.6354 |
| EMD-QRRF-KDE | 6.0577 | 5.0770 |
| EMD-QRSVM-KDE | 5.3849 | 4.4406 |
Publisher’s Note: MDPI stays neutral with regard to jurisdictional claims in published maps and institutional affiliations. |
© 2020 by the authors. Licensee MDPI, Basel, Switzerland. This article is an open access article distributed under the terms and conditions of the Creative Commons Attribution (CC BY) license (http://creativecommons.org/licenses/by/4.0/).
Share and Cite
Zhang, L.; Xie, L.; Han, Q.; Wang, Z.; Huang, C. Probability Density Forecasting of Wind Speed Based on Quantile Regression and Kernel Density Estimation. Energies 2020, 13, 6125. https://doi.org/10.3390/en13226125
Zhang L, Xie L, Han Q, Wang Z, Huang C. Probability Density Forecasting of Wind Speed Based on Quantile Regression and Kernel Density Estimation. Energies. 2020; 13(22):6125. https://doi.org/10.3390/en13226125
Chicago/Turabian StyleZhang, Lei, Lun Xie, Qinkai Han, Zhiliang Wang, and Chen Huang. 2020. "Probability Density Forecasting of Wind Speed Based on Quantile Regression and Kernel Density Estimation" Energies 13, no. 22: 6125. https://doi.org/10.3390/en13226125
APA StyleZhang, L., Xie, L., Han, Q., Wang, Z., & Huang, C. (2020). Probability Density Forecasting of Wind Speed Based on Quantile Regression and Kernel Density Estimation. Energies, 13(22), 6125. https://doi.org/10.3390/en13226125

