A Feasibility Study of Frequency Regulation Energy Storage System Installation in a Power Plant
Abstract
1. Introduction
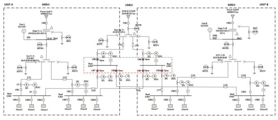
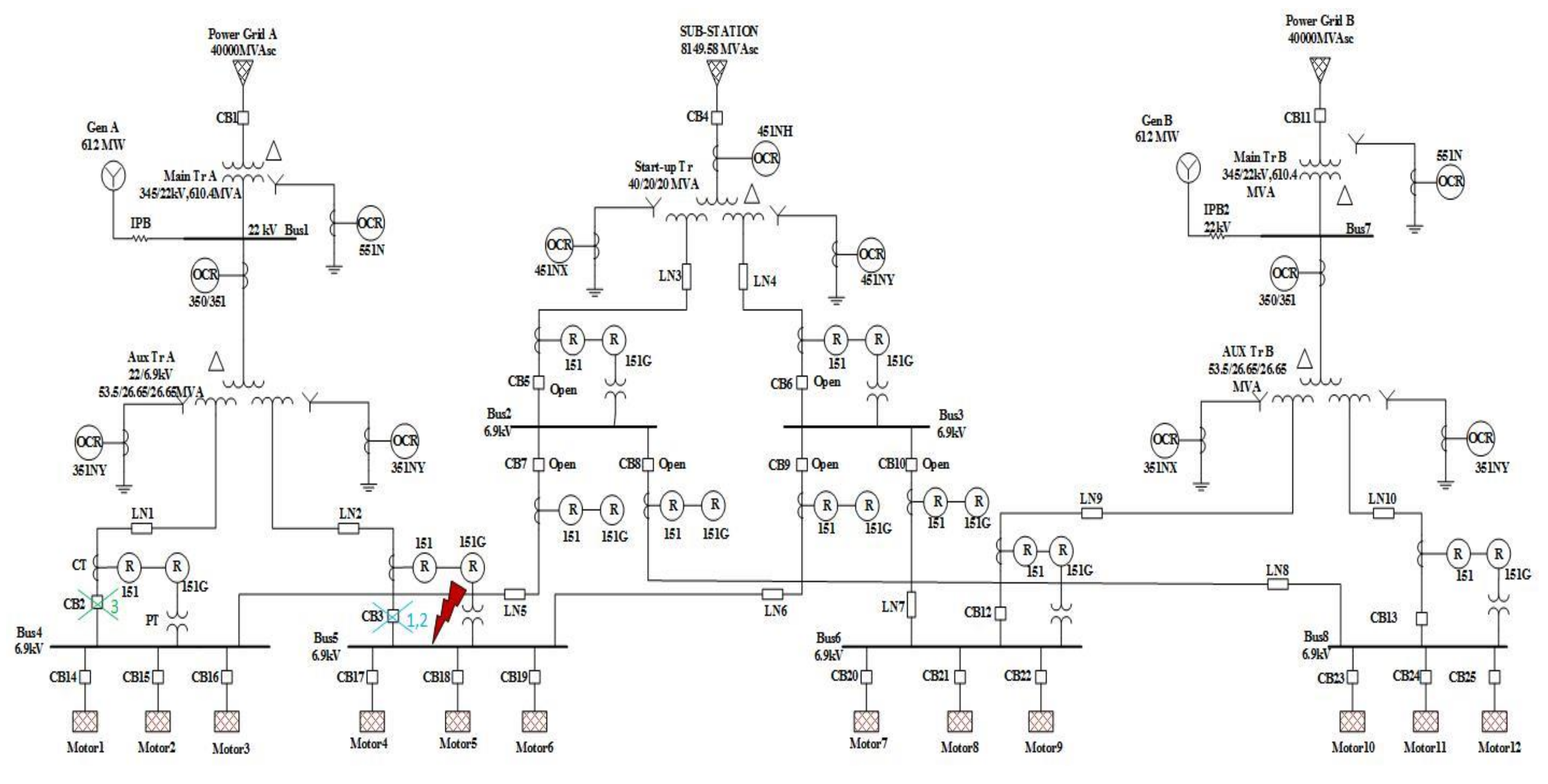
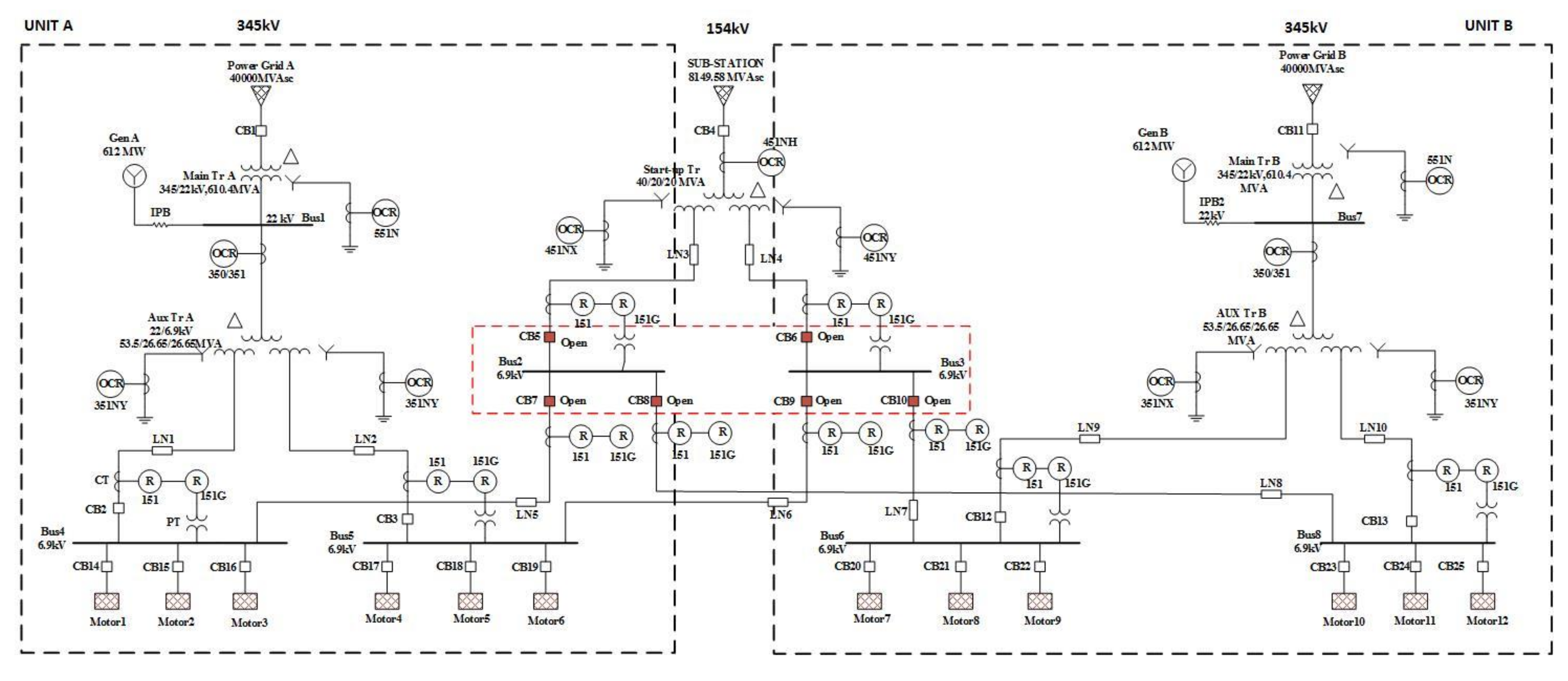
2. System Description
2.1. On-Site Power System Modeling
2.2. Load Flow and Short Circuit Studies
2.3. Overcurrent Relay Coordination
2.4. ESS Modeling
2.5. Load Model
2.6. ESS Installation Scenario
- Case 0: Without an ESS;
- Case 1-1: Maximum charging operation at position 1;
- Case 1-2: Maximum discharging operation at position 1;
- Case 2-1: Maximum charging operation at position 2;
- Case 2-2: Maximum discharging operation at position 2.
2.7. ESS Allocation Algorithm
3. Simulation Result and Discussion
3.1. Load Flow Study Result
3.2. Short Circuit Study Result
3.3. Relay Coordination Study Result
3.4. Cost Estimate Evaluation
4. Conclusions
Author Contributions
Funding
Acknowledgments
Conflicts of Interest
References
- Wade, N.; Taylor, P.; Lang, P.; Jones, P. Evaluating the benefits of an electrical energy storage system in a future smart grid. Energy Policy 2010, 38, 7180–7188. [Google Scholar] [CrossRef]
- Bolufawi, O. Renewable Energy Integration with Energy Storage Systems and Safety. In Special Topics in Renewable Energy Systems; IntechOpen: London, UK, 2018; p. 39. [Google Scholar]
- Kousksou, T.; Bruel, P.; Jamil, A.; El Rhafiki, T.; Zeraouli, Y. Energy storage: Applications and challenges. Sol. Energy Mater. Sol. Cells 2014, 120, 59–80. [Google Scholar] [CrossRef]
- Gür, T.M. Review of electrical energy storage technologies, materials and systems: challenges and prospects for large-scale grid storage. Energy Environ. Sci. 2018, 11, 2696–2767. [Google Scholar] [CrossRef]
- Swaminathan, S.; Sen, R. Review of power quality applications of energy storage systems. Review of Power Quality Applications of Energy Storage Systems; Sandia National Labs.: Albuquerque, NM, USA, 1997. [Google Scholar] [CrossRef][Green Version]
- Mundackal, J.; Varghese, A.C.; Sreekala, P.; Reshmi, V. Grid power quality improvement and battery energy storage in wind energy systems. In Proceedings of the 2013 Annual International Conference on Emerging Research Areas and 2013 International Conference on Microelectronics, Communications and Renewable Energy, Kanjirapally, India, 4–6 June 2013; pp. 1–6. [Google Scholar]
- Sels, T.; Dragu, C.; Van Craenenbroeck, T.; Belmans, R. Overview of new energy storage systems for an improved power quality and load managing on distribution level. In 16th International Conference and Exhibition on Electricity Distribution (CIRED 2001); Institution of Engineering and Technology (IET): London, UK, 2001. [Google Scholar]
- Shin, S.-S.; Oh, J.-S.; Jang, S.-H.; Cha, J.-H.; Kim, J.-E. Active and Reactive Power Control of ESS in Distribution System for Improvement of Power Smoothing Control. J. Electr. Eng. Technol. 2017, 12, 1007–1015. [Google Scholar] [CrossRef]
- Barelli, L.; Bidini, G.; Pelosi, D.; Ciupageanu, D.; Cardelli, E.; Castellini, S.; Lăzăroiu, G. Comparative analysis of AC and DC bus configurations for flywheel-battery HESS integration in residential micro-grids. Energy 2020, 204, 117939. [Google Scholar] [CrossRef]
- Bazargan, D. A Study of Battery Energy Storage Dynamics in Power Systems. Ph.D. Thesis, University of Manitoba, Winnipeg, MB, Canada, 2014. [Google Scholar]
- Ciupageanu, D.-A.; Barelli, L.; Lazaroiu, G. Real-time stochastic power management strategies in hybrid renewable energy systems: A review of key applications and perspectives. Electr. Power Syst. Res. 2020, 187, 106497. [Google Scholar] [CrossRef]
- Emadi, A.; Khaligh, A.; Rivetta, C.; Williamson, G. Constant Power Loads and Negative Impedance Instability in Automotive Systems: Definition, Modeling, Stability, and Control of Power Electronic Converters and Motor Drives. IEEE Trans. Veh. Technol. 2006, 55, 1112–1125. [Google Scholar] [CrossRef]
- Devdhariya, M.D.; Adroja, V.R.; Rafaliya, K.M.; Desai, M.M. Power System Protection with Relay Co-ordination. Int. J. Eng. Dev. Res. 2017, 5, 101–105. [Google Scholar]
- Homburg, K.A. Short-Circuit, Coordination, and Arc-Flash Studies for Data Centers: Best Practices and Pitfalls; Schneider Electric: Former residence, Luet, France, 2010. [Google Scholar]
- Relay Coordination Study and Analysis. Available online: https://carelabz.com/relay-coordination-study-and-analysis/ (accessed on 8 October 2019).
- Kusekwa, M.A. Load Flow Solution of the Tanzanian Power Network Using Newton-Raphson Method and MATLAB Software. Int. J. Energy Power Eng. 2014, 3, 277. [Google Scholar] [CrossRef][Green Version]
- Husain, T.; Khan, M.; Ansari, M. Power Flow Analysis of Distribution System. Int. J. Adv. Res. Electr. Electron. Instrum. Eng. 2016, 5, 4058–4065. [Google Scholar]
- Load Flow —Step by Step. Available online: https://electrisim.com/load-flow-power-flow.html (accessed on 17 September 2019).
- Raj, P. Load Flow and Short Circuit Analysis of 400/220 kV Substation. Int. J. Creat. Res. Thoughts 2013, 1, 1–4. [Google Scholar]
- Zeggai, A.; Benhamida, F. Power Flow and Short Circuit of 220 kV Substation using ETAP. In Proceedings of the 2019 Algerian Large Electrical Network Conference (CAGRE), Algiers, Algeria, 26–28 February 2019. [Google Scholar]
- Bangash, K.N.; Farrag, M.E.A.; Osman, A.H. Impact of Energy Storage Systems on the Management of Fault Current at LV Network with High Penetration of Distributed Generation. Int. J. Smart Grid Clean Energy 2017, 6, 195–206. [Google Scholar] [CrossRef]
- Al-Nussairi, M.K.; Bayindir, R.; Padmanaban, S.; Mihet-Popa, L.; Siano, P. Constant Power Loads (CPL) with Microgrids: Problem Definition, Stability Analysis and Compensation Techniques. Energies 2017, 10, 1656. [Google Scholar] [CrossRef]
- Ram, S.S.; Daram, S.B.; Venkataramu, P.S.; Nagaraj, M.S. Analysis of ZIP Load Modeling in Power Transmission System. Int. J. Control. Autom. 2018, 11, 11–24. [Google Scholar] [CrossRef]
- Yoon, M.; Lee, J.; Song, S.; Yoo, Y.; Jang, G.; Jung, S.; Hwang, S. Utilization of Energy Storage System for Frequency Regulation in Large-Scale Transmission System. Energies 2019, 12, 3898. [Google Scholar] [CrossRef]
- Electrical Transient Analyzer Program (ETAP). Training Manual; ETAP: Irvine, CA, USA, 2014. [Google Scholar]
- Transmission Cost Estimation Guide for MTEP 2019. Available online: https://cdn.misoenergy.org/20190212%20PSC%20Item%2005a%20Transmission%20Cost%20Estimation%20Guide%20for%20MTEP%202019_for%20review317692.pdf (accessed on 2 October 2020).
Publisher’s Note: MDPI stays neutral with regard to jurisdictional claims in published maps and institutional affiliations. |












| Protective Device | Base Current (A) | Pick-up Current (A) | Time Dial | Relay Operating Time (sec) | Plug Setting (%) | Curve Type |
|---|---|---|---|---|---|---|
| OCR 151 | 2230 | 2787.5 | 0.35 | 0.9 | 125 | IEC Extremely Inverse |
| OCR 151G | 1000 | 200 | 0.3 | 1.0 | 20 | IEC Very Inverse |
| Protective Device | Current Rating | Voltage Rating |
|---|---|---|
| Current transformer (ratio) | 3000/5 A | |
| Power transformer (ratio) | 7200/120 V | |
| Circuit breakers | Continuous current: 3000 A Max interrupting capability: 40 kA | 7.2 kV Max Voltage |
| Bus ID | Case 0 | Case 1-1 | Case 1-2 | Case 2-1 | Case 2-2 | |||||
|---|---|---|---|---|---|---|---|---|---|---|
| Max (rms kA) | Min (rms kA) | Max (rms kA) | Min (rms kA) | Max (rms kA) | Min (rms kA) | Max (rms kA) | Min (rms kA) | Max (rms kA) | Min (rms kA) | |
| Bus 4 | 34.627 | 30.092 | 34.630 | 30.092 | 36.643 | 30.116 | 34.631 | 30.092 | 34.654 | 30.121 |
| Bus 5 | 35.292 | 30.118 | 37.038 | 30.118 | 46.836 | 37.957 | 35.296 | 30.118 | 35.319 | 30.147 |
| Bus 6 | 31.327 | 26.871 | 31.327 | 26.871 | 31.327 | 26.871 | 31.327 | 26.871 | 31.327 | 26.871 |
| Bus 8 | 32.051 | 26.953 | 32.051 | 26.953 | 32.051 | 26.953 | 32.051 | 26.953 | 32.051 | 26.953 |
| Bus 1 | 196.950 | 156.084 | 197.345 | 156.084 | 199.034 | 158.059 | 197.497 | 156.084 | 200.569 | 158.542 |
| Bus 7 | 196.922 | 156.089 | 196.922 | 156.089 | 196.922 | 156.089 | 196.922 | 156.089 | 196.922 | 156.089 |
| Bus ID | Case 0 | Case 1-1 | Case 1-2 | Case 2-1 | Case 2-2 |
|---|---|---|---|---|---|
| Bus 4 | A | A | C | A | A |
| Bus 5 | B | B | B | B | B |
| Bus 1 | C | C | C | C | C |
| Circuit Breaker Trip Sequence | A | B | C |
|---|---|---|---|
| First Trip | CB2 | CB3 | CB2 |
| Second Trip | CB2 | CB3 | CB3 |
| Third Trip | CB3 | CB2 | CB2 |
| Symmetrical Three-Phase Fault at Bus 4 | ||||
|---|---|---|---|---|
| Time (ms) | ID | Fault Current (kA) | T1 (ms) | Condition |
| 7.2 | 350/351 (Aux TR_ HV)B | 9.047 | 2.6 | Phase-OC1-50 |
| 20.0 | 151(LN1) | 29.041 | <20.0 | Phase-OC1-51 |
| 82.7 | 151N(LN1) | 29.041 | <82.7 | Phase-OC1-51 |
| 101 | 350/351 (Aux TR_HV)B | 9.047 | 101 | Phase-OC1-51 |
| 103 | CB2 | 83.3 | Tripped by 151(LN1) Phase-OC1-51 | |
| 166 | CB2 | 83.3 | Tripped by 151N(LN1) Phase-OC1-51 | |
| 217 | 151N(LN2) | 0.197 | 217 | Phase-OC1-51 |
| 300 | CB3 | 83.3 | Tripped by 151N(LN2) Phase-OC1-51 | |
| 572 | 151(LN2) | 0.197 | 572 | Phase-OC1-51 |
| 655 | CB3 | 83.3 | Tripped by 151(LN2) Phase-OC1-51 | |
| Voltage Level | Circuit Breakers ($) | Voltage Transformer ($) | Current Transformer ($) | Bus & Fittings ($) | Power Transformer ($/MVA) | Relay Panel ($) | Total Cost ($) |
|---|---|---|---|---|---|---|---|
| 69 kV | 67,116 | 65,022 | 85,266 | 21,312 | 4720 | 56,250 | 299,686 |
| 230 kV | 134,680 | 112,327 | 170,979 | 38,764 | 7110 | 109,500 | 573,360 |
| 345 kV | 388,928 | 141,663 | 282,463 | 50,194 | 8670 | 146,250 | 1,018,168 |
© 2020 by the authors. Licensee MDPI, Basel, Switzerland. This article is an open access article distributed under the terms and conditions of the Creative Commons Attribution (CC BY) license (http://creativecommons.org/licenses/by/4.0/).
Share and Cite
Ibrahim, L.O.; Sung, Y.-M.; Hyun, D.; Yoon, M. A Feasibility Study of Frequency Regulation Energy Storage System Installation in a Power Plant. Energies 2020, 13, 5365. https://doi.org/10.3390/en13205365
Ibrahim LO, Sung Y-M, Hyun D, Yoon M. A Feasibility Study of Frequency Regulation Energy Storage System Installation in a Power Plant. Energies. 2020; 13(20):5365. https://doi.org/10.3390/en13205365
Chicago/Turabian StyleIbrahim, Lateef Onaadepo, Youl-Moon Sung, Doosoo Hyun, and Minhan Yoon. 2020. "A Feasibility Study of Frequency Regulation Energy Storage System Installation in a Power Plant" Energies 13, no. 20: 5365. https://doi.org/10.3390/en13205365
APA StyleIbrahim, L. O., Sung, Y.-M., Hyun, D., & Yoon, M. (2020). A Feasibility Study of Frequency Regulation Energy Storage System Installation in a Power Plant. Energies, 13(20), 5365. https://doi.org/10.3390/en13205365

