Synergy of Thermochemical Treatment of Dried Distillers Grains with Solubles with Bioethanol Production for Increased Sustainability and Profitability
Abstract
1. Introduction
- What monetary profits and operational cost reductions could be expected from valorizing DDGS as a source of marketable biorenewable energy?
- What fraction of energy demand for bioethanol production could be supplied by CSF from DDGS?
- What environmental and financial benefits could be expected from valorizing DDGS to CSF and its reuse for natural gas substitution?
2. Materials and Methods
2.1. Techno-Economic Model
- -
- Corn prices as a cost.
- -
- Natural gas prices as a cost.
- -
- Ethanol prices as a revenue.
- -
- DDGS prices as a revenue.
Calculation of Energy Demand for Torrefaction of DDGS
- Q—the total amount of heat needed to heat DDGS, GJ∙y−1,
- m—the mass of the DDGS, t∙y−1,
- ΔT—the temperature difference between ambient temperature (20 °C) and torrefaction point (260 °C), under normal pressure conditions, °C,
- cp—specific heat of DDGS, 1.6 kJ·(kg·°C)−1.
2.2. Production of CSF
2.3. DDGS and CSF Analyses
3. Results
3.1. CSF Properties
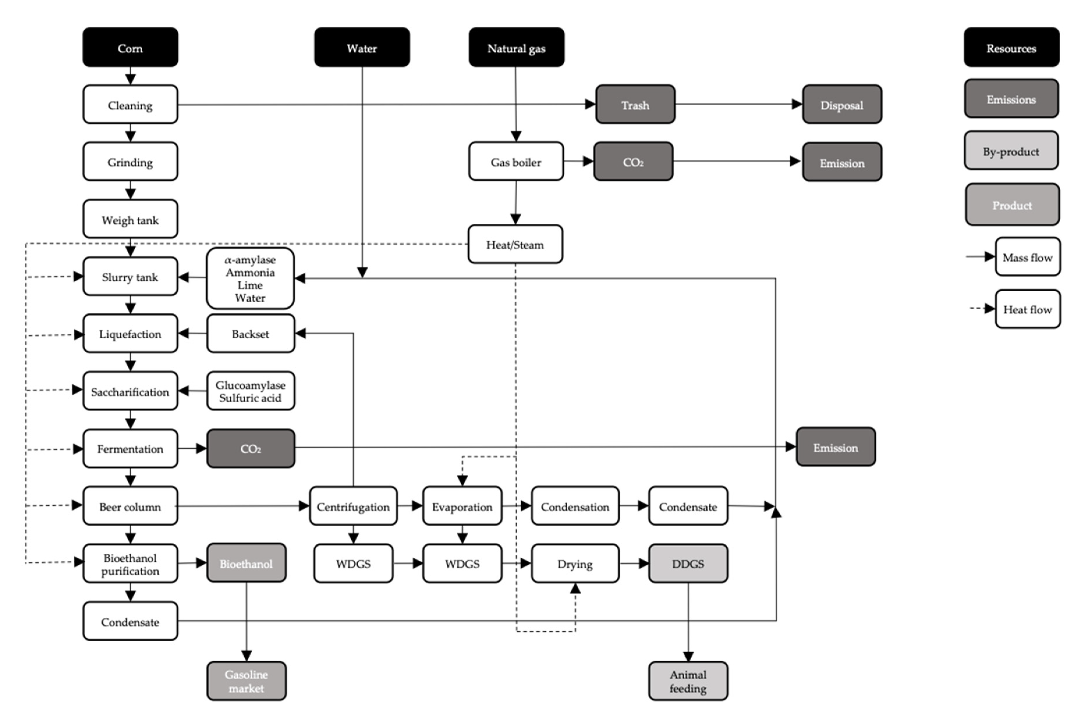
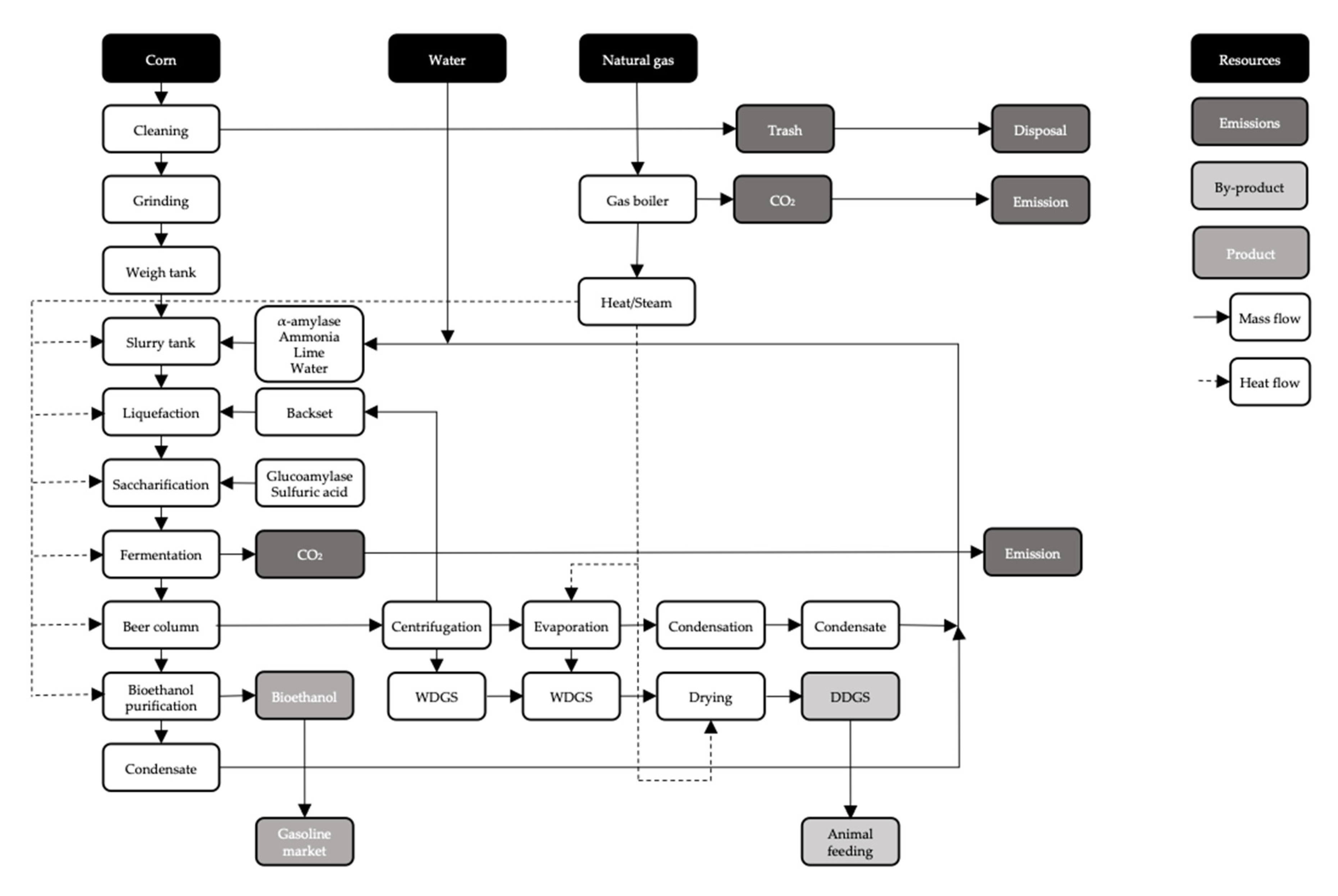
3.2. Conventional Bioethanol Plant Techno-Economic Model
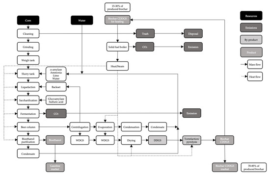
3.3. Innovative Bioethanol Plant with the CSF Production Techno-Economic Model
4. Discussion
- (1)
- Elimination of natural gas purchase costs.
- (2)
- A new source of revenue from selling the CSF.
- (3)
- Improved the degree of independence from fluctuations in the raw materials market.
- (4)
- Implementation of the ‘circular economy’ inside the bioethanol plant.
5. Conclusions
- Addition of a torrefaction unit for thermochemical treatment of DDGS and production of biochar (CSF) characterized by the lower calorific value (LCV) < ~30 MJ∙kg−1 and >19 MJ∙kg−1;
- Substitution of natural gas (currently used as a heat source in a gas boiler) with CSF and incineration in a solid fuel boiler. It can result in the monetary profits $473K∙y−1 due to savings of the cost of the natural gas that would no longer be needed. Depending on the market, when the price of the CSF is higher than $188∙t−1, the bioethanol plant could start to make a profit at a higher rate than a conventional one.
- Use of heat generated from CSF incineration in solid fuel boiler for covering entire heat demands of torrefaction unit and the heat demand of bioethanol production line (15–30% of the mass of CSF and depending on LHV of CSF produced).
- In total, 70–85% of the CSF produced has the potential to be marketed for energetic, agricultural, and other applications.
- The substitution of natural gas by CSF reduces CO2 emission by ~24% of the total CO2 emission of the bioethanol plant.
- The application of DDGS torrefaction and CSF recycling may be a source of the new, more valuable revenues and bring new perspectives to the bioethanol industry to be more sustainable and profitable, including during the COVID-19 (or other diseases) pandemic and other extreme market conditions.
6. Patents
Supplementary Materials
Author Contributions
Funding
Acknowledgments
Conflicts of Interest
References
- Kwiatkowski, J.R.; McAllon, A.J.; Taylor, F.; Johnston, D.B. Modeling the process and costs of fuel ethanol production by the corn dry-grind process. Ind. Crops Prod. 2006, 23, 288–296. [Google Scholar] [CrossRef]
- Kaliyan, N.; Morey, R.V.; Tiffany, D.G.; Lee, W.F. Life cycle assessment of a corn stover torrefaction plant integrated with a corn ethanol plant and a coal fired power plant. Biomass Bioenergy 2014, 63, 92–100. [Google Scholar] [CrossRef]
- Rosentrater, K.A. Ethanol processing coproducts—A review of some current constraints and potential directions. Int. Sugar J. 2007, 109, 1–12. [Google Scholar]
- Świechowski, K.; Syguła, E.; Koziel, J.A.; Stępień, P.; Kugler, S.; Manczarski, P.; Białowiec, A. Low-temperature pyrolysis of municipal solid waste components and refuse-derived fuel—Process efficiency and fuel properties of carbonized solid fuel. Data 2020, 5, 48. [Google Scholar] [CrossRef]
- Hofstrand, D. 07.01.2020. Available online: http://www.extension.iastate.edu/agdm/energy/xls/d1-10ethanolprofitability.xlsx (accessed on 19 August 2020).
- ARTi. Available online: https://artichar.com (accessed on 27 June 2020).
- Swiechowski, K.; Stepien, P.; Hnat, M.; Kugler, S.; Stegenta-Dabrowska, S.; Koziel, J.A.; Manczarski, P.; Bialowiec, A. Waste to carbon: Biocoal from elephant dung as new cooking fuel. Energies 2019, 12, 22. [Google Scholar]
- Bioagra. Available online: https://bioagra.pl/en/products/ddgs-distillers-dry-grains-with-solubles/ (accessed on 25 June 2020).
- Syguła, E.; Koziel, J.A.; Białowiec, A. Proof-of-concept of spent mushrooms compost Torrefaction—Studying the process kinetics and the influence of temperature and duration on the calorific value of the produced biocoal. Energies 2019, 12, 3060. [Google Scholar] [CrossRef]
- Polish Committee for Standardization. Solid Biofuels—Determination of Calorific Value. PN-EN ISO 18125:2017-07, 12 July 2017. [Google Scholar]
- Chin, K.L.; H’ng, P.S.; Go, W.Z.; Wong, W.Z.; Lim, T.W.; Maminski, M.; Paridah, M.T.; Luqman, A.C. Optimization of torrefaction conditions for high energy density solid biofuel from oil palm biomass and fast growing species available in Malaysia. Ind. Crops Prod. 2013, 49, 768–774. [Google Scholar] [CrossRef]
- Center for Agricultural and Rural Development. Available online: https://www.card.iastate.edu/ (accessed on 23 June 2020).
- Haseli, Y. Simplified model of torrefaction-grinding process integrated with a power plant. Fuel Process. Technol. 2019, 188, 118–128. [Google Scholar] [CrossRef]
- Schipfer, F.; Kranzl, L. Techno-economic evaluation of biomass-to-end-use chains based on densified bioenergy carriers (dBECs). Appl. Energy 2019, 239, 715–724. [Google Scholar] [CrossRef]
- Ortiz, P.A.S.; Maréchal, F.; de Oliveira Junior, S. Exergy assessment and techno-economic optimization of bioethanol production routes. Fuel 2020, 279, 118327. [Google Scholar] [CrossRef]
- Kumar, A.; Saini, K.; Bhaskar, T. Review—Hydrochar and biochar: Production, physicochemical properties and technoeconomic analysis. Bioresour. Technol. 2020, 310, 123442. [Google Scholar] [CrossRef] [PubMed]
- Thrän, D.; Witt, J.; Schaubach, K.; Kiel, J.; Carbo, M.; Maier, J.; Ndibe, C.; Koppejan, J.; Alakangas, E.; Majer, S.; et al. Moving torrefaction towards market introduction—Technical improvements and economic-environmental assessment along the overall torrefaction supply chain through the SECTOR project. Biomass Bioenergy 2016, 89, 184–200. [Google Scholar] [CrossRef]
- Manouchehrinejad, M.; Mani, S. Process simulation of an integrated biomass torrefaction and pelletization (iBTP) plant to produce solid biofuels. Energy Convers. Manag. X 2019, 1, 100008. [Google Scholar] [CrossRef]
- Nattrass, L.; Biggs, C.; Bauen, A.; Parisi, C.; Rodríguez-Cerezo, E.; Gómez-Barbero, M. The EU Bio-Based Industry: Results from a Survey. Joint Research Centre, 2016. Available online: http://publications.jrc.ec.europa.eu/repository/bitstream/JRC100357/jrc100357.pdf (accessed on 3 August 2020).
- Prime Minister Office. Government of Poland. Resolution on the Adoption of the “Roadmap for Transformation towards a Circular Economy”, 10 September 2019. Available online: https://www.premier.gov.pl/wydarzenia/decyzje-rzadu/uchwala-w-sprawie-przyjecia-mapy-drogowej-transformacji-w-kierunku.html) (accessed on 3 August 2020).
- Nunes, L.J.R.; Matias, J.C.O. Biomass torrefaction as a key driver for the sustainable development and decarbonization of energy production. Sustainability 2020, 12, 922. [Google Scholar] [CrossRef]
- Ribeiro, J.M.C.; Godina, R.; Matias, J.C.O.; Nunes, L.J.R. Future perspectives of biomass torrefaction: Review of the current state-of-the-art and research development. Sustainability 2018, 10, 2323. [Google Scholar] [CrossRef]
- Koziel, J.A.; O’Brien, S.; Banik, C.; Bialowiec, A. Energy-Neutral Bioethanol Production Plant. Invention Disclosure Docket No. 05017, 9 October 2019. [Google Scholar]





| Excel Tab (Name) | Function | Inputs | Outputs |
|---|---|---|---|
| Introduction | Brief explanation of what the file contains | NA | NA |
| Flowchart | Visual representation of ethanol production with the breakdown of the mass. | NA |
|
| Substrate-corn | Provides information regarding the mass composition of corn. |
| NA |
| Additives | Summary of the mass of all additives during the process. |
| NA |
| Cleaning | Detailed description of the cleaning stage. | NA | NA |
| Grinding | Brief description of grinding and its relation to the mass balance. | NA | NA |
| Weigh Tank | Brief description of the weigh tank phase and its relation to the mass balance. | NA | NA |
| Slurry Tank | Breakdown of how the mass changes into a slurry and its resultant composition. |
| NA |
| Liquefaction | Brief overview of the liquefaction step and the conversation of the starch to oligosaccharides. | NA | NA |
| Saccharification | Brief overview of the saccharification step and the conversation of oligosaccharides to glucose. | NA | NA |
| Fermentation | Detailed look at the fermentation step and conversion rates to ethanol and biomass. | NA | NA |
| Beer Column | Brief overview of the routes the mass takes from the beer column. | NA | NA |
| Centrifugation | Description of centrifugation and assumptions for centrifuge capacity. | NA | NA |
| Ethanol Purification | Overview of the ethanol purification process as well as steam use. | NA |
|
| Evaporation | Mass of water evaporated during purification. | NA | NA |
| Bioethanol Plant Model Component | Reference | The Price Per Mass Equivalent of Model Component, $∙ton−1 | The Price Per Mass Equivalent of Corn of the Model Component, $∙ton−1 Corn | Mass of Model Component, t∙y−1 | Costs, $∙y−1 | Revenues, $∙y−1 |
|---|---|---|---|---|---|---|
| Materials | ||||||
| Corn | [1,5] | 122 | - | 358,250 | 43,705,866 | - |
| Denaturant | [5] | - | 5.14 | - | 1,840,306 | - |
| Enzymes | [5] | - | 3.69 | - | 1,322,967 | - |
| Yeast | [5] | - | 0.37 | - | 134,271 | - |
| Chemicals | [5] | - | 3.57 | - | 1,279,526 | - |
| Other | [5] | - | 2.20 | - | 789,831 | - |
| Utilities | ||||||
| Electricity | [5] | - | 4.33 | - | 1,552,736 | - |
| Water | [5] | - | 1.35 | - | 483,772 | - |
| Natural Gas | [1,5] | 42.4 | - | 11,150 | 472,760 | - |
| Fixed costs | ||||||
| Labor and Management | [5] | - | 4.19 | - | 1,502,115 | - |
| Repairs and Maintenance | [5] | - | 2.76 | - | 987,289 | - |
| Property Taxes | [5] | - | 0.25 | - | 89,754 | - |
| Depreciation | [5] | - | 4.67 | - | 1,674,442 | - |
| Transportation | [5] | - | 0.83 | - | 2,96,187 | - |
| Interest | [5] | - | 6.99 | - | 2,502,742 | - |
| Subtotal | - | - | - | - | 58,634,563 | - |
| Income | ||||||
| Ethanol | [1,5] | 398 | - | 124,000 | - | 49,344,040 |
| DDGS | [1,5] | 127 | - | 114,200 | - | 14,505,432 |
| Profit | 5,214,909 | |||||
| Bioethanol Plant Model Component | Reference | The Price Per Mass Equivalent of Model Component, $∙ton−1 | The Price Per Mass Equivalent of Corn of the Model Component, $∙ton−1 Corn | Mass of Model Component, t∙y−1 | Costs, $∙y−1 | Revenues, $∙y−1 |
|---|---|---|---|---|---|---|
| Materials | ||||||
| Corn | [1,5] | 122 | - | 358,250 | 43,705,866 | - |
| Denaturant | [5] | - | 5.14 | - | 1,840,306 | - |
| Enzymes | [5] | - | 3.69 | - | 1,322,967 | - |
| Yeast | [5] | - | 0.37 | - | 134,271 | - |
| Chemicals | [5] | - | 3.57 | - | 1,279,526 | - |
| Other | [5] | - | 2.20 | - | 789,831 | - |
| Utilities | ||||||
| Electricity | [5] | - | 4.33 | - | 1,552,736 | - |
| Water | [5] | - | 1.35 | - | 483,772 | - |
| Natural Gas | [1,5] | 42.4 | - | 0 | 0 | - |
| Fixed costs | ||||||
| Labor and Management | [5] | - | 4.19 | - | 1,502,115 | - |
| Repairs and Maintenance | [5] | - | 2.76 | - | 987,289 | - |
| Property Taxes | [5] | - | 0.25 | - | 89,754 | - |
| Depreciation | [5] | - | 4.67 | - | 1,674,442 | - |
| Transportation | [5] | - | 0.83 | - | 2,96,187 | - |
| Interest | [5] | - | 6.99 | - | 2,502,742 | - |
| Subtotal | - | - | - | - | 58,634,563 | - |
| Income | ||||||
| Ethanol | [1,5] | 398 | - | 124,000 | - | 49,344,040 |
| CSF | [10] | 2614 | - | 74,462 | - | 194,643,668 |
| Profit | 185,825,905 | |||||
© 2020 by the authors. Licensee MDPI, Basel, Switzerland. This article is an open access article distributed under the terms and conditions of the Creative Commons Attribution (CC BY) license (http://creativecommons.org/licenses/by/4.0/).
Share and Cite
O’Brien, S.; Koziel, J.A.; Banik, C.; Białowiec, A. Synergy of Thermochemical Treatment of Dried Distillers Grains with Solubles with Bioethanol Production for Increased Sustainability and Profitability. Energies 2020, 13, 4528. https://doi.org/10.3390/en13174528
O’Brien S, Koziel JA, Banik C, Białowiec A. Synergy of Thermochemical Treatment of Dried Distillers Grains with Solubles with Bioethanol Production for Increased Sustainability and Profitability. Energies. 2020; 13(17):4528. https://doi.org/10.3390/en13174528
Chicago/Turabian StyleO’Brien, Samuel, Jacek A. Koziel, Chumki Banik, and Andrzej Białowiec. 2020. "Synergy of Thermochemical Treatment of Dried Distillers Grains with Solubles with Bioethanol Production for Increased Sustainability and Profitability" Energies 13, no. 17: 4528. https://doi.org/10.3390/en13174528
APA StyleO’Brien, S., Koziel, J. A., Banik, C., & Białowiec, A. (2020). Synergy of Thermochemical Treatment of Dried Distillers Grains with Solubles with Bioethanol Production for Increased Sustainability and Profitability. Energies, 13(17), 4528. https://doi.org/10.3390/en13174528

