Roadmap for Decarbonization of the Building and Construction Industry—A Supply Chain Analysis Including Primary Production of Steel and Cement
Abstract
1. Introduction
2. Materials and Methods
2.1. Pathway Generation and Quantification Approach
2.1.1. Emissions from Transport Infrastructure Construction
2.1.2. Emissions from Building Construction
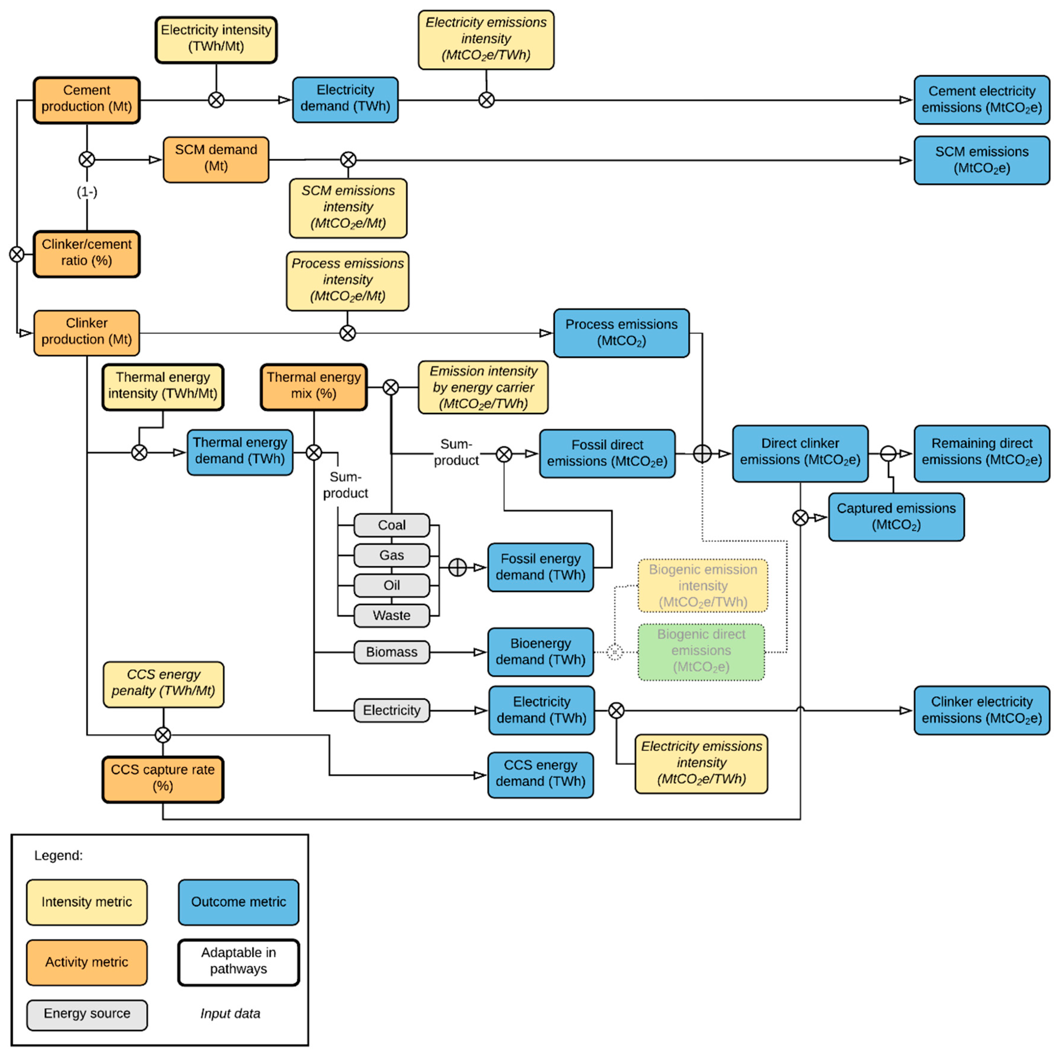
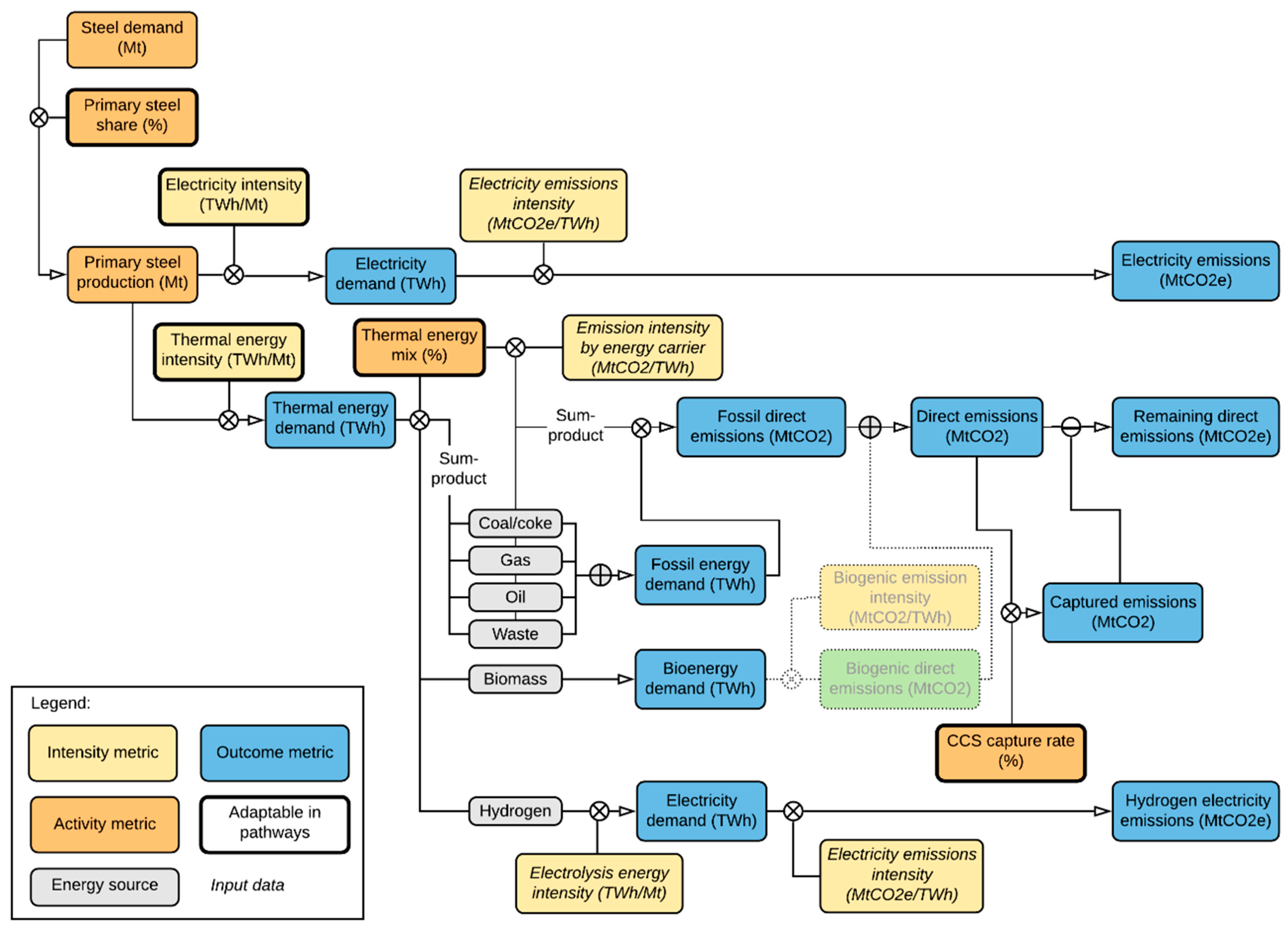
2.1.3. Material and Energy Demand
2.1.4. Pathway Generation
2.2. Abatement Options
2.2.1. Cement/Concrete
2.2.2. Steel
2.2.3. Other Materials
2.2.4. Material Efficiency
2.2.5. Construction Equipment and Heavy Transports
2.2.6. Summary of Abatement Options
2.3. Alternative Pathways
- Pathway 1: Biofuels and CCS;
- Pathway 2: Electrification;
- Pathway 3: Biofuels, CCS and material efficiency; and
- Pathway 4: Electrification and material efficiency.
Sensitivity Analysis
3. Results
3.1. Current Emissions from Building and Infrastructure Construction
3.1.1. Estimate and Validation of Current Emissions from Building Construction
3.1.2. Estimate of Current Emissions from Building and Transport Infrastructure Construction
3.1.3. Validation of Building and Transport Infrastructure Construction Emissions Estimate
3.2. Pathway Results
Sensitivity Analysis
4. Discussion
- Continuous efforts around process optimization, material efficiency, and material substitution [43] to reduce the climate impact from basic materials and construction, particularly in the short to medium terms. This includes efforts in all planning process, and among all actors, to:
- ◦
- avoid building (where possible),
- ◦
- re-using old assets,
- ◦
- recycle building materials and components,
- ◦
- optimize material use, and
- ◦
- shift to low-CO2 materials and services.
- Strategic planning for support infrastructure. Lead times related to planning, permitting, and construction of both support infrastructure (renewable electricity supply, electricity grid expansion, hydrogen storage, CCS infrastructure) and piloting and upscaling to commercial scale of the actual production units will influence the speed of change [163,164]. Historical transition processes provide valuable lessons around the importance of going beyond the physical planning, ensuring transparency, broad participation, and fairness (e.g., acceptable distributional effects) early on, as well as planning for agility and endurance in the face of the unforeseen (e.g., delays, changing market conditions). Similar planning processes, including identification of designated strategic areas/zones, have previously been carried out for wind and hydro power [165,166].
- Ensuring focus on logistical optimization (via, e.g., digitalization), sufficient availability of sustainably produced second-generation biofuels and support for hybridization and electrification of heavy transport and construction equipment (as called for in, e.g., Reference [30,31,54,167,168,169]).
- Using public procurement as a tool to spur innovation, creating markets for low-CO2 products and opening up for economies of scale [35]. Public procurers in governmental agencies, municipalities, and county councils, with their significant purchasing power, can play an important role as drivers and by setting examples. In addition, private actors can help to legitimize public strategies and increase the volume of demand for low-CO2 products [163]. It is imperative that embodied carbon emissions start weighing as heavily as project costs, timescales, functionality, and aesthetics do regarding client priorities [170]. At the same time, the applicability of procurement requirements for carbon reduction depends on how well these requirements are aligned with industry culture, policies, and capabilities in the local context (see, e.g., Reference [171]).
- Capacity building and information spreading to change the culture and established practices of the conservative, cost-driven, and risk averse construction industry [46] via, for example:
- ◦
- Establishment of an (public or private) umbrella organization with the responsibility to oversee and support the low-CO2 transition.
- ◦
- Securing new competence by including low-CO2 building and construction as a central part of the in upper secondary school and higher education.
- ◦
- Training of active practitioners (engineers, architects…).
5. Conclusions
Supplementary Materials
Author Contributions
Funding
Acknowledgments
Conflicts of Interest
Abbreviations
| Parameter | Definition | Unit |
| E | Emissions | tCO2 |
| e | Emissions share for specific emissions sources (e.g., lifecycle stages, materials, etc.) | % |
| M | Material demand/production | metric tonne (t) |
| Q | Energy demand | kWh |
| q | Energy share for specific energy sources in material production or fuels | % |
| Ef | Emissions intensity factor per unit (t for material production and kWh for transport/ construction processes) | tCO2/unit |
| Qf | Energy intensity factor per unit (t for material production and l for transport/ construction processes) | kWh/unit |
| A | Abatement measures reducing material/energy demand, i.e., re - recycling, ms-material substitution, me - material efficiency measures, op–optimization of logistics and construction process, ee–energy efficiency measures (including from hybridization and electrification) | % |
| CC | Emissions from material production abated via carbon capture. | % |
| Index | Definition | Index Components |
| lc | Lifecycle stages | Material production, material transports, construction process |
| tc | Lifecycle stages after material production | Material transports, construction process |
| m | Materials | Concrete, reinforcement steel, construction steel, asphalt, insulation, gypsum and plaster, plastics and paint, others |
| b | Building type | Multi-family dwellings, single-family dwellings, non-residential buildings |
| i | Infrastructure type | Road, railway, ports and fairways |
| p | Construction phase | New construction, reinvestment |
| s | Energy sources | Fossil fuels (coal, gas, oil, fossil waste), biofuels, electricity |
| t | Timesteps | 2025, 2030, 2035, 2040, 2045 |
Appendix A
| Specific Materials/Production Processes | Comment | References | |||||||||
|---|---|---|---|---|---|---|---|---|---|---|---|
| Fossil Fuels | Coal/Coke | Oil | Gas | Fossil Waste | Biomass | Electricity | |||||
| Concrete production | 2*10−6 | 36 | 50% | 50% | Only concrete production (i.e., excluding emissions from cement or SCM in concrete) | [62,68,69] | |||||
| Clinker production process emissions | 0.51 | - | [27,29,177] | ||||||||
| Clinker production carbon capture | - | 1220 | Energy penalty based on post combustion via amine scrubbing (90% capture rate) | [40,106,149,178,179,180,181] | |||||||
| SCM (alternative binders) | 0.10 | 2 | 100% | Supplementary Cementitious Materials. Average of fly ash, blast furnace slag (GGBS), limestone and calcined clay | [40,149,182,183,184] | ||||||
| Primary steel production | 1.90 | 5400 | 77% | 2% | 9% | 12% | [23,37,71,72,111] | ||||
| Electrolysis energy intensity | - | 2600 | 100% | [112,185] | |||||||
| Secondary steel production | 0.40 | 1200 | 3% | 28% | 69% | Assuming European average electricity emissions factor | [23,71,72] | ||||
| Metallurgy | 0.14 | 400 | 100% | Assuming reheating furnaces run on gas | [37,72,186] | ||||||
| Galvanizing | 0.08 | 600 | 100% | Assuming furnaces run on gas | [76,77,78] | ||||||
| Polystyrene-based insulation | 4.70 | 22200 | 98% | 2% | Average of expanded polystyrene (EPS) and extruded polystyrene (XPS) | [66,74,83,84,128,187] | |||||
| Mineral wool insulation | 1.30 | 7700 | 75% | 25% | Average of rock and glass wool | [66,74,83,128,187] | |||||
| Energy Sources | Comment | References | |
|---|---|---|---|
| Coal/coke | 0.370 | Average of coking coal and bituminous coal (including upstream emissions) | [188,189] |
| Oil | 0.228 | Fuel oil (including upstream emissions) | [188,189] |
| Fossil diesel | 0.338 | Component in Swedish standard Diesel MK1 (85% fossil diesel and 15% biofuel in 2015) | [95] |
| Gas | 0.248 | Natural gas (including upstream emissions) | [188,189] |
| Fossil waste | 0.288 | Average of tyres and plastic waste | [190,191] |
| Biofuel | 0.299 | Average of forest and agricultural residues; biogenic emissions (not included in emissions calculation due to assumption of carbon neutrality from sustainable forest management); may however contribute to negative emissions when carbon capture is applied | [190] |
| Electricity (Sweden) | 0.047 | Swedish average electricity emissions factor in 2015 (including upstream emissions). Used for construction processes, cement and concrete and non-mineral materials | [95,192] |
| Electricity (Europe) | 0.314 | European average electricity emissions factor in 2015. Used for steel and other metals production | [193] |
| District heating | 0.069 | Swedish national average from 2017; 23% fossil fuels, 68% biofuels, and 9% electricity (from heat pumps) | [189] |
| Energy Sources | Year | Comment | References | |
|---|---|---|---|---|
| Electricity (Sweden) | 2025 | 0.034 | According to a linear reduction to the figure in 2045 from the emission factor in 2015. | |
| 2030 | 0.025 | |||
| 2035 | 0.017 | |||
| 2040 | 0.008 | |||
| 2045 | 0.003 | According to the average figure in 2045 from the scenario analysis Four energy futures from the Swedish Energy Agency | [194] | |
| Electricity (Europe) | 2025 | 0.261 | Calculated according to estimated EEA projections | [195] |
| 2030 | 0.230 | |||
| 2035 | 0.172 | According to a linear reduction from the estimated figure in 2030 down to zero emissions in 2050 | ||
| 2040 | 0.115 | |||
| 2045 | 0.057 | |||
| District heating | 2025 | 0.064 | According to a linear reduction to the figure in 2045 from the emission factor in 2015 | |
| 2030 | 0.059 | |||
| 2035 | 0.055 | |||
| 2040 | 0.050 | |||
| 2045 | 0.045 | According to the average figure in 2045 from the scenario analysis Four energy futures from the Swedish Energy Agency | [194] |
| Building Type | Building Sub-Type | Building/Frame Type | Façade Type | Building Materials (A1-A3) | Transport (A4) | Construction Process (A5) | Comments | References |
|---|---|---|---|---|---|---|---|---|
| Non-residential | Offices | Reinforced in-situ cast concrete | Concrete | 89% | 2% | 9% | [196] | |
| Reinforced in-situ cast concrete | Plaster/ wood panel | 86% | 2% | 12% | [197] | |||
| Hybrid precast/in-situ cast concrete and timber | N/A | 95% | 3% | 2% | [198] | |||
| Reinforced in-situ cast concrete | Plaster | 93% | - | 7% | Transports included in material emissions | [199] | ||
| Industrial | Concrete/steel | Brick | 97% | - | 3% | [200] | ||
| Prefab concrete/ steel | Steel | 97% | 1% | 2% | [201,202] | |||
| Residential | Multi-family dwellings | In-situ cast concrete | Plaster | 81–84% | 3–4% | 13–16% | [92,93] | |
| Prefab concrete | Plaster | 79% | 9% | 13% | [92] | |||
| Prefab concrete | Plaster | 86% | 8% | 16% | [75] | |||
| Hybrid prefab concrete/wood | Plaster | 74% | 5% | 13% | [203] | |||
| Wooden volume element | Plaster | 79% | 8% | 17% | [92] | |||
| Cross-laminated timber | Plaster | 75% | 9% | 17% | [92] | |||
| Cross-laminated timber | Wood panel | 78% | 6% | 16% | Including ground preparation of 8% | [204] | ||
| Single-family dwellings | Wooden | Wood panel | 82% | 2% | 16% | A5 including 14% from waste | [205] | |
| Wooden | Brick | 85% | 2% | 14% | A5 including 12% from waste | [205] | ||
| Masonry | Brick | 86% | 3% | 12% | A5 including 10% from waste | [205] | ||
| Wooden | Wood panel | 96% | 4% | 0% | [206] |
| Building Type | Building Sub-Type | Building/Frame Type | Concrete | Reinforcement Steel | Construction Steel | Insulation | Gypsum and Plaster | Plastic and Chemicals | Others (Aluminium, Glass, Timber) | Comments | References |
|---|---|---|---|---|---|---|---|---|---|---|---|
| Non-residential | Offices | Steel-reinforced in-situ cast concrete | 35% | 4–12% | 33–39% | 6–11% | 3–4% | 4% | 11% | [196] | |
| Steel-reinforced in-situ cast concrete | 70%* | * | 11% | 4% | 3% | - | 12% | * Reinforcement steel included in concrete emissions | [197] | ||
| Hybrid precast/in-situ cast concrete and timber | 20% | - | 32% | 9% | <1% | - | - | [198] | |||
| Reinforced in-situ cast concrete | 48% | * | 22% | 14% | 14% | - | 2% | *Reinforce-ment steel included in construction steel | [199] | ||
| Municipal | Wood frame and panel | 34% | 2% | 15% | 14% | 9% | 3% | 21% | Pre-school | [207] | |
| Industrial | Prefab concrete/ steel | 35% | 20% | 28% | 1% | 1% | 4% | 17% | [208] | ||
| Residential | Multi-family dwellings | In-situ cast concrete | 58–65% | 6% | 0–2% | 6–9% | 2–5% | 3–6% | 14% | [92,93] | |
| Prefab concrete | 43% | 23% | 6% | 10% | 3% | 7% | 8% | [92] | |||
| Prefab concrete | 62% | 11% | 2% | 10% | 4% | 1% | 10% | [75] | |||
| Wooden volume element | 13% | - | - | 14% | 36% | 11% | 26% | [92] | |||
| Cross-laminated timber | 12% | 2% | 9% | 16% | 15% | 9% | 37% | [92] | |||
| Cross-laminated timber | 34% | 10% | 8% | 11% | 5% | - | 54% | [204] | |||
| Single-family dwellings | Wooden | 15% | 0% | 3% | 4% | 3% | 2% | 73% | [205] | ||
| Wooden | 40% | 0% | 9% | 5% | 7% | 1% | 38% | [206] |
References
- Regeringskansliet Riksdagen Antar Historiskt Klimatpolitiskt Ramverk. Available online: http://www.regeringen.se/pressmeddelanden/2017/06/riksdagen-antar-historiskt-klimatpolitiskt-ramverk/ (accessed on 21 July 2018).
- UNFCCC Paris Agreement. Conference of the Parties on Its Twenty-First Session. 2015, Volume 32. Available online: https://unfccc.int/resource/docs/2015/cop21/eng/l09r01.pdf (accessed on 22 July 2018).
- Bataille, C.; Waisman, H.; Colombier, M.; Segafredo, L.; Williams, J.; Jotzo, F. The need for national deep decarbonization pathways for effective climate policy. Clim. Policy 2016, 16, S7–S26. [Google Scholar] [CrossRef]
- Erlandsson, M.; Byfors, K.; Lundin, J.S. Byggsektorns Historiska Klimatpåverkan Och en Projektion för Nära Noll; IVL Rapport C 277; IVL Svenska Miljöinstitutet: Stockholm, Sweden, 2018. [Google Scholar]
- SCB Utsläpp av Växthusgaser Från Svensk Ekonomi Oförändrade. 2018. Available online: https://www.scb.se/hitta-statistik/statistik-efter-amne/miljo/miljoekonomi-och-hallbar-utveckling/miljorakenskaper/pong/statistiknyhet/miljorakenskaper--utslapp-till-luft-fjarde-kvartalet-2018/ (accessed on 25 February 2020).
- Naturvårdsverket. Fördjupad Analys av den Svenska Klimatomställningen 2019. Industrin i Fokus; Naturvårdsverket: Stockholm, Sweden, 2019; Volume 6911, ISBN 9789162069117. [Google Scholar]
- Naturvårdsverket. Boverket. Klimatscenarier för Bygg- och Fastighetssektorn—Förslag på Metod för Bättre Beslutsunderlag; Naturvårdsverket: Stockholm, Sweden, 2019. [Google Scholar]
- Erlandsson, M. Hur når Bygg- och Fastighetssektorn Klimatmålen 2045? Expertmöte för Utvärdering av Föreslagen Modell för Validering och Inspel inför Kommande Scenarioanalys; IVL Svenska Miljöinstitutet: Stockholm, Sweden, 2020. [Google Scholar]
- Liljenström, C.; Toller, S.; Åkerman, J.; Björklund, A. Annual climate impact and primary energy use of swedish transport infrastructure. Eur. J. Transp. Infrastruct. Res. 2019. [Google Scholar] [CrossRef]
- Steinbach, N.; Palm, V.; Cederberg, C.; Finnveden, G.; Persson, L.; Persson, M.; Berglund, M.; Björk, I.; Fauré, E.; Trimmer, C. Miljöpåverkan Från Svensk Konsumtion-nya Indikatorer för Uppföljning Slutrapport för Forskningsprojektet PRINCE; Naturvårdsverket: Stockholm, Sweden, 2018; ISBN 9789162068424. [Google Scholar]
- Erlandsson, M. Modell för Bedömning av Svenska Byggnaders Klimatpåverkan; Naturvårdsverket: Stockholm, Sweden, 2019. [Google Scholar]
- Säynäjoki, A.; Heinonen, J.; Junnonen, J.M.; Junnila, S. Input–output and process LCAs in the building sector: Are the results compatible with each other? Carbon Manag. 2017, 8, 155–166. [Google Scholar] [CrossRef]
- Crawford, R.H.; Bontinck, P.A.; Stephan, A.; Wiedmann, T.; Yu, M. Hybrid life cycle inventory methods—A review. J. Clean. Prod. 2018, 172, 1273–1288. [Google Scholar] [CrossRef]
- Crawford, R.H. Life Cycle Assessment in the Built Environment; Taylor & Francis: Oxfordshire, UK, 2011; ISBN 9780203868171. [Google Scholar]
- Soares, N.; Bastos, J.; Pereira, L.D.; Soares, A.; Amaral, A.R.; Asadi, E.; Rodrigues, E.; Lamas, F.B.; Monteiro, H.; Lopes, M.A.R.; et al. A review on current advances in the energy and environmental performance of buildings towards a more sustainable built environment. Renew. Sustain. Energy Rev. 2017, 77, 845–860. [Google Scholar] [CrossRef]
- Matthews, H.S.; Hendrickson, C.T.; Weber, C.L. The importance of carbon footprint estimation boundaries. Environ. Sci. Technol. 2008, 42, 5839–5842. [Google Scholar] [CrossRef]
- Nässén, J.; Holmberg, J.; Wadeskog, A.; Nyman, M. Direct and indirect energy use and carbon emissions in the production phase of buildings: An input-output analysis. Energy 2007, 32, 1593–1602. [Google Scholar] [CrossRef]
- Lenzen, M.; Treloar, G. Embodied energy in buildings: Wood versus concrete—Reply to Börjesson and Gustavsson. Energy Policy 2002, 30, 249–255. [Google Scholar] [CrossRef]
- Lenzen, M. Errors in conventional and input-output-based life-cycle inventories. J. Ind. Ecol. 2000. [Google Scholar] [CrossRef]
- Peters, G.P.; Hertwich, E. Structural analysis of international trade: Environmental impacts of Norway. Econ. Syst. Res. 2006. [Google Scholar] [CrossRef]
- Schuerch, R.; Kaenzig, J.; Jungbluth, N.; Nathani, C. 45th Discussion forum on LCA-environmentally extended input-output analysis and LCA, September 15, 2011, Berne, Switzerland. Int. J. Life Cycle Assess. 2012, 17, 840–844. [Google Scholar] [CrossRef]
- Fischedick, M.; Marzinkowski, J.; Winzer, P.; Weigel, M. Techno-economic evaluation of innovative steel production technologies. J. Clean. Prod. 2014, 84, 563–580. [Google Scholar] [CrossRef]
- Eurofer. A Steel Roadmap for a Low Carbon Europe 2050; European Confederation of Iron & Steel Industries: Brussels, Belgium, 2013. [Google Scholar]
- Wörtler, M.; Dahlmann, P.; Schuler, F.; Bodo Lüngen, H.; Voigt, N.; Ghenda, J.-T.; Schmidt, T. Steel’s Contribution to a Low-Carbon Europe 2050: Technical and Economic Analysis of the Sector’s CO2 Abatement Potential; European Confederation of Iron & Steel Industries: Brussels, Belgium, 2013. [Google Scholar]
- Arens, M.; Worrell, E.; Eichhammer, W.; Hasanbeigi, A.; Zhang, Q. Pathways to a low-carbon iron and steel industry in the medium-term—The case of Germany. J. Clean. Prod. 2017, 163. [Google Scholar] [CrossRef]
- Jernkontoret. Klimatfärdplan för en Fossilfri och Konkurrenskraftig Stålindustri i Sverige; Jernkontoret: Stockholm, Sweden, 2018. [Google Scholar]
- IEA; CSI. Technology Roadmap: Low-Carbon Transition in the Cement Industry. 2018, Volume 66. Available online: https://www.iea.org/reports/technology-roadmap-low-carbon-transition-in-the-cement-industry (accessed on 10 June 2020).
- CEMBUREAU. The Role of Cement in the 2050 Low Carbon Economy; The European Cement Association: Brussels, Belgium, 2013. [Google Scholar]
- Favier, A.; De Wolf, C.; Scrivener, K.; Habert, G. A Sustainable Future for the European Cement and Concrete Industry: Technology Assessment for Full Decarbonisation of the Industry by 2050; ETH Zürich: Zürich, Switzerland, 2018; Volume 96. [Google Scholar] [CrossRef]
- IEA. The Future of Trucks; Oecd/International Energy Agency: Paris, France, 2017. [Google Scholar]
- Skinner, I.; van Essen, H.; Smokers, H.; Hill, N. Towards the Decarbonisation of EU’s Transport Sector by 2050; European Commission: Brussels, Belgium, 2010. [Google Scholar]
- Bondemark, A.; Jonsson, L. Fossilfrihet för Arbetsmaskiner—En Rapport av WSP för Statens Energimyndighet; World Scientific: Singapore, 2017. [Google Scholar]
- Swedish Transport Administration. Arbetsmaskiners Klimatpåverkan och hur den kan Minska—Ett Underlag till 2050-Arbetet; Trafikverket: Borlänge, Sweden, 2012. [Google Scholar]
- Gerres, T.; Chaves Ávila, J.P.; Llamas, P.L.; San Román, T.G. A review of cross-sector decarbonisation potentials in the European energy intensive industry. J. Clean. Prod. 2019, 210, 585–601. [Google Scholar] [CrossRef]
- Bataille, C.; Åhman, M.; Neuhoff, K.; Nilsson, L.J.; Fischedick, M.; Lechtenböhmer, S.; Solano-Rodriquez, B.; Denis-Ryan, A.; Steiber, S.; Waisman, H.; et al. A review of technology and policy deep decarbonization pathway options for making energy-intensive industry production consistent with the Paris agreement. J. Clean. Prod. 2018. [Google Scholar] [CrossRef]
- Wyns, T.; Axelson, M. The Final Frontier—Decarbonising Europe’s Energy Intensive Industries; Institute for European Studies: Bruxelles, Belgium, 2016; p. 64. [Google Scholar] [CrossRef]
- Material Economics. Industrial Transformation 2050—Pathways to Net-Zero Emissions from EU Heavy Industry; Material Economics: Stockholm, Sweden, 2019. [Google Scholar]
- Energy Transition Commission. Mission Possible—Reaching Net Zero Carbon Emissions from Harder-to-Abate Sectors by Mid-Century; Energy Transitions Commission: London, UK, 2018. [Google Scholar]
- European Commission. In-Depth Analysis in Support of the Commission Communication com (2018) 773 A Clean Planet for all A European Long-Term Strategic Vision for a Prosperous, Modern, Competitive and Table of Contents. 2018. Available online: https://ec.europa.eu/knowledge4policy/publication/depth-analysis-support-com2018-773-clean-planet-all-european-strategic-long-term-vision_en (accessed on 10 June 2020).
- Rootzén, J.; Johnsson, F. CO2 emissions abatement in the Nordic carbon-intensive industry—An end-game in sight? Energy 2015. [Google Scholar] [CrossRef]
- Schneider, C.; Saurat, M.; Tönjes, A.; Zander, D.; Hanke, T.; Soukup, O.; Barthel, C.; Viebahn, P. Decarbonisation Pathways for Key Economic Sectors; Wuppertal Institute for Climate, Environment and Energy: Wuppertal, Germany, 2020. [Google Scholar]
- Grønn Byggallianse; Norsk Eiendom. The Property Sector’s Roadmap Towards 2050; Norwegian Green Building Council: Oslo, Norway, 2016. [Google Scholar]
- World Green Building Council. Bringing Embodied Carbon Upfront; World Green Building Council: London, UK, 2019. [Google Scholar]
- Allwood, J.M.; Cullen, J.M. Sustainable Materials with Both Open Eyes; UIT Cambridge: Cambridge, UK, 2012; ISBN 9781906860059. [Google Scholar]
- Green Construction Board Low Carbon Routemap for the UK Built Environment. 2013. Available online: https://www.researchgate.net/publication/289245351_Green_Construction_Board_Low_Carbon_Routemap_for_the_Built_Environment_-_2015_Routemap_Progress_Technical_Report (accessed on 13 January 2018).
- Giesekam, J.; Barrett, J.; Taylor, P.; Owen, A. The greenhouse gas emissions and mitigation options for materials used in UK construction. Energy Build. 2014, 78, 202–214. [Google Scholar] [CrossRef]
- Allwood, J.M.; Dunant, C.F.; Lupton, R.C.; Cleaver, C.J.; Serrenho, A.C.H.; Azevedo, J.M.C.; Horton, P.M.; Clare, C.; Low, H.; Horrocks, I.; et al. Absolute Zero. Delivering the UK’s Climate Change Commitment with Incremental Changes to Today’s Technologies. 2019. Available online: https://researchportal.bath.ac.uk/en/publications/absolute-zero-delivering-the-uks-climate-change-commitment-with-i (accessed on 1 February 2019).
- Fossilfritt Sverige. Roadmaps for Fossil Free Competitiveness—A Summary of Roadmaps from Swedish Business Sectors; Fossilfritt Sverige: Stockholm, Sweden, 2018. [Google Scholar]
- Fossilfritt Sverige. Färdplan för Fossilfri Konkurrenskraft Bygg- och Anläggningssektorn; Fossilfritt Sverige: Stockholm, Sweden, 2018. [Google Scholar]
- SWECO. Klimatneutral Konkurrenskraft—Kvantifiering av Åtgärder i Klimatfärdplaner; Sweco: Stockholm, Sweden, 2019. [Google Scholar]
- Kungliga IngenjörsVetenskaps Akademien. Så Klarar Svensk Industri Klimatmålen–En Delrapport från IVA-Projektet Vägval för Klimatet; Kungliga IngenjörsVetenskaps Akademien: Stockholm, Sweden, 2019. [Google Scholar]
- Sveriges Byggindustrier; IVA. Klimatpåverkan Från Byggprocessen; Sveriges Byggindustrier, IVA: Stockholm, Sweden, 2014. [Google Scholar]
- Trafikverket. Miljökonsekvensbeskrivning av Förslag till Nationell Plan för Transportsystemet 2018–2029; Trafikverket: Borlänge, Sweden, 2017. [Google Scholar]
- Karlsson, I.; Rootzén, J.; Johnsson, F. Reaching net-zero carbon emissions in construction supply chains–Analysis of a Swedish road construction project. Renew. Sustain. Energy Rev. 2020, 120. [Google Scholar] [CrossRef]
- Moncaster, A.M.; Rasmussen, F.N.; Malmqvist, T.; Houlihan Wiberg, A.; Birgisdottir, H. Widening understanding of low embodied impact buildings: Results and recommendations from 80 multi-national quantitative and qualitative case studies. J. Clean. Prod. 2019, 235, 378–393. [Google Scholar] [CrossRef]
- Schwartz, Y.; Raslan, R.; Mumovic, D. The life cycle carbon footprint of refurbished and new buildings–A systematic review of case studies. Renew. Sustain. Energy Rev. 2018, 81, 231–241. [Google Scholar] [CrossRef]
- Chastas, P.; Theodosiou, T.; Kontoleon, K.J.; Bikas, D. Normalising and assessing carbon emissions in the building sector: A review on the embodied CO 2 emissions of residential buildings. Build. Environ. 2018, 130, 212–226. [Google Scholar] [CrossRef]
- Amer, M.; Daim, T.U.; Jetter, A. A review of scenario planning. Futures 2013, 46, 23–40. [Google Scholar] [CrossRef]
- Energimyndigheten. Scenarier över Sveriges Energisystem 2016; Energimyndigheten: Eskilstuna, Sweden, 2017. [Google Scholar]
- European Standards EN 15978:2011. Sustainability of Construction Works—Assessment of Environmental Performance of Buildings—Calculation Method; National Standards Authority of Ireland: Dublin, Ireland, 2011. [Google Scholar]
- Swedish Transport Administration. Förslag till Nationell Plan för Transportsystemet 2014–2025 Underlagsrapport—Miljökonsekvensbeskrivning; Swedish Transport Administration: Borlänge, Sweden, 2013. [Google Scholar]
- Kurkinen, E.; Norén, J.; Peñaloza, D.; Al-Ayish, N.; During, O. Energi och Klimateffektiva Byggsystem: Miljövärdering av Olika Stomalternativ; SP Technical Research Institute of Sweden: Borås, Sweden, 2017. [Google Scholar]
- Svensk Betong. Klimatförbättrad Betong; Svensk Betong Service AB: Stockholm, Sweden, 2019. [Google Scholar]
- Cementa Miljödata Slite. Available online: https://www.cementa.se/sv/miljodata-slite (accessed on 26 March 2019).
- Ishak, S.A.; Hashim, H. Low carbon measures for cement plant—A review. J. Clean. Prod. 2015, 103, 260–274. [Google Scholar] [CrossRef]
- Basbagill, J.; Flager, F.; Lepech, M.; Fischer, M. Application of life-cycle assessment to early stage building design for reduced embodied environmental impacts Application of life-cycle assessment to early stage building design for reduced embodied environmental impacts. Build. Environ. 2013, 60, 81–92. [Google Scholar] [CrossRef]
- Chau, C.K.; Leung, T.M.; Ng, W.Y. A review on life cycle assessment, life cycle energy assessment and life cycle carbon emissions assessment on buildings. Appl. Energy 2015, 143, 395–413. [Google Scholar] [CrossRef]
- Toller, S. Rapport: Klimatkalkyl—Beräkning av Infrastrukturens Klimatpåverkan och Energianvändning i ett Livscykelperspektiv; Modell 5.0 och 6.0; Trafikverket: Borlänge, Sweden, 2018. [Google Scholar]
- Erlandsson, M. Byggsektorns Miljöberäkningsverktyg BM1.0; IVL Svenska Miljöinstitutet: Stockholm, Sweden, 2018. [Google Scholar]
- Bianco, L.; Baracchini, G.; Cirilli, F. Sustainable Electric Arc Furnace Steel Production: GREENEAF. BHM Berg-und Hüttenmännische Monatshefte 2013, 158, 17–23. [Google Scholar] [CrossRef]
- Otto, A.; Robinius, M.; Grube, T.; Schiebahn, S.; Praktiknjo, A.; Stolten, D. Power-to-Steel: Reducing CO2 through the Integration of Renewable Energy and Hydrogen into the German Steel Industry. Energies 2017, 10, 451. [Google Scholar] [CrossRef]
- Xylia, M.; Silveira, S.; Duerinck, J.; Meinke-Hubeny, F. Weighing regional scrap availability in global pathways for steel production processes. Energy Effic. 2018. [Google Scholar] [CrossRef]
- Gunarathne, D.S.; Mellin, P.; Yang, W.; Pettersson, M.; Ljunggren, R. Performance of an effectively integrated biomass multi-stage gasification system and a steel industry heat treatment furnace. Appl. Energy 2016, 170, 353–361. [Google Scholar] [CrossRef]
- Zabalza Bribián, I.; Valero Capilla, A.; Aranda Usón, A. Life cycle assessment of building materials: Comparative analysis of energy and environmental impacts and evaluation of the eco-efficiency improvement potential. Build. Environ. 2011, 46, 1133–1140. [Google Scholar] [CrossRef]
- Andersson, M.; Barkander, J.; Kono, J.; Ostermeyer, Y. Abatement cost of embodied emissions of a residential building in Sweden. Energy Build. 2018. [Google Scholar] [CrossRef]
- Mousa, E.; Wang, C.; Riesbeck, J.; Larsson, M. Biomass applications in iron and steel industry: An overview of challenges and opportunities. Renew. Sustain. Energy Rev. 2016, 65, 1247–1266. [Google Scholar] [CrossRef]
- European General Galvanizers Association. Batch Hot Dip Galvanizing of Steel Products to EN ISO 1461; European Average; European General Galvanizers Association: London, UK, 2016. [Google Scholar]
- Industrial Galvanizers. Specifiers Manual; Industrial Galvanizers: Brisbane, Australia, 2013. [Google Scholar]
- Lasvaux, S.; Habert, G.; Peuportier, B.; Chevalier, J. Comparison of generic and product-specific Life Cycle Assessment databases: Application to construction materials used in building LCA studies. Int. J. Life Cycle Assess. 2015, 1473–1490. [Google Scholar] [CrossRef]
- Swedish Transport Administration. Gröna Koncept Inom Asfaltsbeläggningar—Kunskapsöversikt; Swedish Transport Administration (Trafikverket): Borlänge, Sweden, 2015. [Google Scholar]
- Lehne, J.; Preston, F. Chatham House Report: Making Concrete Change Innovation in Low-carbon Cement and Concrete; Chatham House Report, Energy Enivronment and Resources Department: London, UK, 2018. [Google Scholar]
- Martinsson, K.; Jacobson, T.; Lundberg, R. Calculation of Energy and Carbon Dioxide on Asphalt Pavements; Swedish Transport Administration: Orebro, Sweden, 2017. [Google Scholar]
- Hill, C.; Norton, A.; Dibdiakova, J. A comparison of the environmental impacts of different categories of insulation materials. Energy Build. 2018, 162, 12–20. [Google Scholar] [CrossRef]
- Pargana, N.; Pinheiro, M.D.; Silvestre, J.D.; De Brito, J. Comparative environmental life cycle assessment of thermal insulation materials of buildings. Energy Build. 2014, 82, 466–481. [Google Scholar] [CrossRef]
- Gustavsson, L.; Joelsson, A.; Sathre, R. Life cycle primary energy use and carbon emission of an eight-storey wood-framed apartment building. Energy Build. 2010, 42, 230–242. [Google Scholar] [CrossRef]
- Lushnikova, N.; Dvorkin, L. Sustainability of Gypsum Products as a Construction Material, 2nd ed.; Elsevier Ltd.: Amsterdam, The Netherlands, 2016; ISBN 9780081003701. [Google Scholar]
- Quintana, A.; Alba, J.; del Rey, R.; Guillén-Guillamón, I. Comparative Life Cycle Assessment of gypsum plasterboard and a new kind of bio-based epoxy composite containing different natural fibers. J. Clean. Prod. 2018, 185, 408–420. [Google Scholar] [CrossRef]
- Fischedick, M.; Roy, J.; Abdel-Aziz, A.; Acquaye, A.; Allwood, J.M.; Ceron, J.; Geng, Y.; Kheshgi, H.; Lanza, A.; Perczyk, D.; et al. Industry. In Climate Change 2014: Mitigation of Climate Change. IPCC Working Group III Contribution to AR5; Cambridge University Press: Cambridge, UK, 2014; pp. 739–810. [Google Scholar]
- Sandberg, E.; Toffolo, A.; Krook-Riekkola, A. A bottom-up study of biomass and electricity use in a fossil free Swedish industry. Energy 2019. [Google Scholar] [CrossRef]
- Lechtenböhmer, S.; Nilsson, L.J.; Åhman, M.; Schneider, C. Decarbonising the energy intensive basic materials industry through electrification—Implications for future EU electricity demand. Energy 2016, 115, 1623–1631. [Google Scholar] [CrossRef]
- Lolli, N.; Hestnes, A.G. The influence of different electricity-to-emissions conversion factors on the choice of insulation materials. Energy Build. 2014, 85, 362–373. [Google Scholar] [CrossRef]
- Erlandsson, M.; Malmqvist, T.; Francart, N.; Kellner, J. Minskad Klimatpåverkan från Nybyggda Flerbostadshus—Underlagsrapport; Sveriges Byggindustrier: Stockholm, Sweden, 2018. [Google Scholar]
- Liljenström, C.; Malmqvist, T.; Erlandsson, M.; Fredén, J.; Adolfsson, I.; Larsson, G.; Brogren, M. Byggandets Klimatpåverkan Livscykelberäkning av Klimatpåverkan och Energianvändning för ett Nyproducerat Energieffektivt Flerbostadshus i Betong; IVL Svenska Miljöinstitutet: Stockholm, Sweden, 2015. [Google Scholar]
- Barandica, J.M.; Fernández-Sánchez, G.; Berzosa, Á.; Delgado, J.A.; Acosta, F.J. Applying life cycle thinking to reduce greenhouse gas emissions from road projects. J. Clean. Prod. 2013, 57, 79–91. [Google Scholar] [CrossRef]
- Swedish Energy Agency. Drivmedel 2017 Redovisning av Uppgifter Enligt Drivmedelslagen och Hållbarhetslagen; Swedish Energy Agency: Eskilstuna, Sweden, 2018. [Google Scholar]
- Shanks, W.; Dunant, C.F.; Drewniok, M.P.; Lupton, R.C.; Serrenho, A.; Allwood, J.M. How much cement can we do without? Lessons from cement material flows in the UK. Resour. Conserv. Recycl. 2019, 141, 441–454. [Google Scholar] [CrossRef]
- Scrivener, K.L.; John, V.M.; Gartner, E.M. Eco-Efficient Cements: Potential, Economically Viable Solutions for a Low-CO2 Cement Based Industry; Elsevier: Amsterdam, The Netherlands, 2016. [Google Scholar]
- Cementa; Fossilfritt Sverige. Färdplan Cement för ett Klimatneutralt Betongbyggande; Fossilfritt Sverige: Stockholm, Sweden, 2018. [Google Scholar]
- ERMCO. Ready-Mixed Concrete Industry Statistics. Year 2013; ERMCO—European Ready Mixed Concrete Organization: Bruxelles, Belgium, 2014. [Google Scholar]
- ERMCO. European Ready Mix Concrete Organization (ERMCO) Statistics 2016; ERMCO—European Ready Mixed Concrete Organization: Bruxelles, Belgium, 2017. [Google Scholar]
- Hildebrandt, J.; Hagemann, N.; Thrän, D. The contribution of wood-based construction materials for leveraging a low carbon building sector in europe. Sustain. Cities Soc. 2017, 34. [Google Scholar] [CrossRef]
- Hafner, A.; Schäfer, S. Comparative LCA study of different timber and mineral buildings and calculation method for substitution factors on building level. J. Clean. Prod. 2018, 167, 630–642. [Google Scholar] [CrossRef]
- Moncaster, A.M.; Birgisdottir, H.; Malmqvist, T.; Nygaard Rasmussen, F.; Houlihan Wiberg, A.; Soulti, E. Embodied carbon measurement, mitigation and management within Europe, drawing on a cross-case analysis of 60 building case studies. Embodied Carbon Build. Meas. Manag. Mitig. 2018, 443–462. [Google Scholar] [CrossRef]
- Birgisdottir, H.; Moncaster, A.; Wiberg, A.H.; Chae, C.; Yokoyama, K.; Balouktsi, M.; Seo, S.; Oka, T.; Lützkendorf, T.; Malmqvist, T. IEA EBC annex 57 ‘evaluation of embodied energy and CO2eq for building construction’. Energy Build. 2017, 154, 72–80. [Google Scholar] [CrossRef]
- Bahramian, M.; Yetilmezsoy, K. Life cycle assessment of the building industry: An overview of two decades of research (1995–2018). Energy Build. 2020, 219. [Google Scholar] [CrossRef]
- Wilhelmsson, B.; Kolberg, C.; Larsson, J.; Eriksson, J.; Eriksson, M. CemZero—Feasibility Study; Vattenfall: Solna, Sweden, 2018. [Google Scholar]
- Lindgren, Å.; Simonsson, P.; Olofsson, J.; Uppenberg, S.; Ekström, D.; Liljenroth, U.; Magnusson, J.; Söderqvist, J.; Wilhelmsson, B.; Lindvall, A.; et al. Klimatoptimerat Byggande av Betongbroar—Råd och Vägledning. 2017. Available online: https://vpp.sbuf.se/Public/Documents/ProjectDocuments/5091a3fe-9f6c-4f98-b1e2-c2416df0aa42/FinalReport/SBUF%2013207%20Slutrapport%20Klimatoptimerat%20byggande%20av%20betongbroar.pdf (accessed on 10 June 2020).
- Celsa Steel Service AS. Environmental Product Declaration, Steel Reinforcement Products for Concrete; EPD International: Stockholm, Sweden, 2012. [Google Scholar]
- Allwood, J.M. Transitions to material efficiency in the UK steel economy. Philos. Trans. A Math. Phys. Eng. Sci. 2013, 371, 20110577. [Google Scholar] [CrossRef]
- Fleiter, T.; Herbst, A.; Rehfeldt, M.; Arens, M. Industrial Innovation: Pathways to Deep Decarbonisation of Industry. Part 2: Scenario Analysis and Pathways to Deep Decarbonisation; Fraunhofer-Institut für System-und Innovationsforschung ISI: Karlsruhe, Germany, 2019. [Google Scholar]
- HYBRIT. Slutrapport HYBRIT—Hydrogen Breakthrough Ironmaking Technology—Genomförbarhetsstudie; Hybrit: Luleå, Sweden, 2018. [Google Scholar]
- Vogl, V.; Åhman, M.; Nilsson, L.J. Assessment of hydrogen direct reduction for fossil-free steelmaking. J. Clean. Prod. 2018, 203. [Google Scholar] [CrossRef]
- Norgate, T.; Haque, N.; Somerville, M.; Jahanshahi, S. Biomass as a source of renewable carbon for iron and steelmaking. ISIJ Int. 2012, 52, 1472–1481. [Google Scholar] [CrossRef]
- Wei, R.; Zhang, L.; Cang, D.; Li, J.; Li, X.; Xu, C.C. Current status and potential of biomass utilization in ferrous metallurgical industry. Renew. Sustain. Energy Rev. 2017, 68, 511–524. [Google Scholar] [CrossRef]
- HYBRIT. SSAB, LKAB and Vattenfall to Build a Globally-Unique Pilot Plant for Fossil-Free Steel—Press Release. Available online: https://www.ssab.com/company/newsroom/media-archive/2018/02/01/06/31/ssab-lkab-and-vattenfall-to-build-a-globallyunique-pilot-plant-for-fossilfree-steel (accessed on 13 March 2018).
- Energy Transition Commission. How to Decarbonize Energy Systems through Electrification–An Analysis of Electrification Opportunities in Transport, Buildings and Industry; Energy Transitions Commission: London, UK, 2017. [Google Scholar]
- Wesseling, J.H.; Lechtenböhmer, S.; Åhman, M.; Nilsson, L.J.; Worrell, E.; Coenen, L. The transition of energy intensive processing industries towards deep decarbonization: Characteristics and implications for future research. Renew. Sustain. Energy Rev. 2017, 79, 1303–1313. [Google Scholar] [CrossRef]
- Fick, G.; Mirgaux, O.; Neau, P.; Patisson, F. Using biomass for pig iron production: A technical, environmental and economical assessment. Waste Biomass Valorization 2014, 5, 43–55. [Google Scholar] [CrossRef]
- Suopajärvi, H.; Kemppainen, A.; Haapakangas, J.; Fabritius, T. Extensive review of the opportunities to use biomass-based fuels in iron and steelmaking processes. J. Clean. Prod. 2017, 148, 709–734. [Google Scholar] [CrossRef]
- Mandova, H.; Leduc, S.; Wang, C.; Wetterlund, E.; Patrizio, P.; Gale, W.; Kraxner, F. Possibilities for CO2emission reduction using biomass in European integrated steel plants. Biomass Bioenergy 2018, 115, 231–243. [Google Scholar] [CrossRef]
- Anheden, M.; Uhlir, L. Roadmap 2015 to 2025 Biofuels for Low-carbon Steel Industry—A Report by RISE; RISE: Gothenburg, Sweden, 2015. [Google Scholar]
- Suopajärvi, H.; Umeki, K.; Mousa, E.; Hedayati, A.; Romar, H.; Kemppainen, A.; Wang, C.; Phounglamcheik, A.; Tuomikoski, S.; Norberg, N.; et al. Use of biomass in integrated steelmaking—Status quo, future needs and comparison to other low-CO2 steel production technologies. Appl. Energy 2018, 213, 384–407. [Google Scholar] [CrossRef]
- Van der Stel, J.; Louwerse, G.; Sert, D.; Hirsch, A.; Eklund, N.; Pettersson, M. Top gas recycling blast furnace developments for ‘green’ and sustainable ironmaking. Ironmak. Steelmak. 2013, 40, 483–489. [Google Scholar] [CrossRef]
- Abdul Quader, M.; Ahmed, S.; Dawal, S.Z.; Nukman, Y. Present needs, recent progress and future trends of energy-efficient Ultra-Low Carbon Dioxide (CO2) Steelmaking (ULCOS) program. Renew. Sustain. Energy Rev. 2016, 55, 537–549. [Google Scholar] [CrossRef]
- Biermann, M.; Ali, H.; Sundqvist, M.; Larsson, M.; Normann, F.; Johnsson, F. Excess heat-driven carbon capture at an integrated steel mill—Considerations for capture cost optimization. Int. J. Greenh. Gas Control 2019. [Google Scholar] [CrossRef]
- Biermann, M.; Normann, F.; Johnsson, F.; Skagestad, R. Partial Carbon Capture by Absorption Cycle for Reduced Specific Capture Cost. Ind. Eng. Chem. Res. 2018. [Google Scholar] [CrossRef]
- Dylewski, R.; Adamczyk, J. Life cycle assessment (LCA) of building thermal insulation materials. Eco-Efficient Constr. Build. Mater. Life Cycle Assess. Eco-Labelling Case Stud. 2013, 267–286. [Google Scholar] [CrossRef]
- Schiavoni, S.; D’Alessandro, F.; Bianchi, F.; Asdrubali, F. Insulation materials for the building sector: A review and comparative analysis. Renew. Sustain. Energy Rev. 2016, 62, 988–1011. [Google Scholar] [CrossRef]
- Isover. Planet, People, Prosperity—Our Commitment to Sustainable Construction; Isover: Ottawa, ON, Canada, 2009. Available online: https://www.isover.com/sites/isover.com/files/assets/documents/lca_brochure.pdf (accessed on 14 August 2019).
- Pedreño-Rojas, M.A.; Fořt, J.; Černý, R.; Rubio-de-Hita, P. Life cycle assessment of natural and recycled gypsum production in the Spanish context. J. Clean. Prod. 2020, 253. [Google Scholar] [CrossRef]
- Hill, N.; Brannigan, C.; Wynn, D.; Milnes, R.; van Essen, H.; den Boer, E.; van Grinsven, A.; Ligthart, T.; van Gijlswijk, R. EU Transport GHG: Routes to 2050 II. The Role of GHG Emissions from Infrastructure Construction, Vehicle Manufacturing, and ELVs in Overall Transport Sector Emissions. 2012. Available online: http://eutransportghg2050.eu/cms/assets/Uploads/Reports/EU-Transport-GHG-2050-II-Task-2-draftfinal1Mar12.pdf (accessed on 10 June 2020).
- Thives, L.P.; Ghisi, E. Asphalt mixtures emission and energy consumption: A review. Renew. Sustain. Energy Rev. 2017, 72, 473–484. [Google Scholar] [CrossRef]
- WRAP. Cutting Embodied Carbon in Construction Projects; WRAP: Banbury, UK, 2013. [Google Scholar]
- Kungliga IngenjörsVetenskaps Akademien. Så klarar Sveriges Transporter Klimatmålen—En Delrapport från IVA-Projektet Vägval för Klimatet; Kungliga IngenjörsVetenskaps Akademien: Stockholm, Sweden, 2019. [Google Scholar]
- Jakobsen, J.; Roussanaly, S.; Anantharaman, R. A techno-economic case study of CO2 capture, transport and storage chain from a cement plant in Norway. J. Clean. Prod. 2017, 144, 523–539. [Google Scholar] [CrossRef]
- Chan, Y.; Petithuguenin, L.; Fleiter, T.; Herbst, A.; Arens, M.; Stevenson, P. Industrial Innovation: Pathways to Deep Decarbonisation of Industry. Part 1: Technology Analysis; ICF: Fairfax, VA, USA, 2019. [Google Scholar]
- European Commission. A Clean Planet for all A European Strategic Long-term Vision for a Prosperous, Modern, Competitive and Climate Neutral Economy; European Commission: Brussels, Belgium, 2018. [Google Scholar]
- Swedish Energy Agency. Scenarier över Sveriges Energisystem 2018; Swedish Energy Agency: Eskilstuna, Sweden, 2019. [Google Scholar]
- Boverket. Behov av nya Bostäder 2018–2025; Boverket: Karlskrona, Sweden, 2018; ISBN 9789175635729. [Google Scholar]
- Näringsdepartementet. Fastställelse av Nationell Trafikslagsövergripande Plan för Transportinfrastrukturen för Perioden 2018–2029; Ministry of Enterprise and Innovation: Stockholm, Sweden, 2018. [Google Scholar]
- Swedbank. Makroanalys—Höghastighetståg kan Bidra till Tillväxt, Jobb och Bättre Miljö, Men Statens Finanser Försämras; Swedbank: Stockholm, Sweden, 2018. [Google Scholar]
- Liljelund, L.-E.; Lundstedt, M.; Nilsson, B.O.; Nordlöf, G.; Olofsson, M.; Norr, R. Resurseffektivitet—Färdvägar mot 2050; Kungliga IngenjörsVetenskaps Akademien: Stockholm, Sweden, 2015. [Google Scholar]
- Energimyndigheten. Industrins processrelaterade utsläpp av växthusgaser och hur de kan minskas. ER 2018:24.; Swedish Energy Agency (Energimyndigheten): Eskilstuna, Sweden, 2018. [Google Scholar]
- Köhler, N. Importen av Byggvaror Ökar; Byggindustrin: Stockholm, Sweden, 2011. [Google Scholar]
- Transport och Logisitik. Sjöfarten kan minska antalet riskfyllda godstransporter” TransportochLogistik.se: 2019. Available online: https://www.transportochlogistik.se/index.php/20190803/6007/sjofarten-kan-minska-antalet-riskfyllda-godstransporter (accessed on 9 March 2020).
- SCB. Priserna för Nyproducerade Bostadshus Lägre än Föregående år. Available online: https://www.scb.se/hitta-statistik/statistik-efter-amne/boende-byggande-och-bebyggelse/byggnadskostnader/priser-for-nyproducerade-bostader/pong/statistiknyhet/priser-for-nyproducerade-bostader-2018/ (accessed on 9 March 2020).
- Naturvårdsverket. Klimatscenarier för Bygg—och Fastighetssektorn; Naturvårdsverket: Stockholm, Sweden, 2018. [Google Scholar]
- Zhang, C.; Hu, M.; Yang, X.; Amati, A.; Tukker, A. Life cycle greenhouse gas emission and cost analysis of prefabricated concrete building façade elements. J. Ind. Ecol. 2020, 1–15. [Google Scholar] [CrossRef]
- Rootzén, J.; Johnsson, F. Managing the costs of CO2 abatement in the cement industry. Clim. Policy 2017. [Google Scholar] [CrossRef]
- Svensk Betong. Betongindikatorn–Resultat 2011–2018; Svensk Betong Service AB: Stockholm, Sweden, 2018. [Google Scholar]
- Almeida, M.; Ferreira, M.; Barbosa, R. Relevance of embodied energy and carbon emissions on assessing cost effectiveness in building renovation-Contribution from the analysis of case studies in six European countries. Buildings 2018, 8, 103. [Google Scholar] [CrossRef]
- Piccardo, C.; Dodoo, A.; Gustavsson, L.; Tettey, U.Y.A. Energy and carbon balance of materials used in a building envelope renovation. IOP Conf. Ser. Earth Environ. Sci. 2019, 225. [Google Scholar] [CrossRef]
- Jernkontoret Utrikeshandel. Available online: https://www.jernkontoret.se/sv/stalindustrin/branschfakta-och-statistik/utrikeshandel/ (accessed on 27 February 2020).
- Moynihan, M.C.; Allwood, J.M. The flow of steel into the construction sector. Resour. Conserv. Recycl. 2012, 68, 88–95. [Google Scholar] [CrossRef]
- Ekvall, T.; Fråne, A.; Hallgren, F.; Holmgren, K. Material pinch analysis: A pilot study on global steel flows. Metall. Res. Technol. 2014, 111, 359–367. [Google Scholar] [CrossRef]
- Energimyndigheten. Energiläget 2019—En Översikt; Swedish Energy Agency (Energimyndigheten): Eskilstuna, Sweden, 2019. [Google Scholar]
- Svensk Författningssamling. Förordning (2018: 195) om Reduktion av Växthusgasutsläpp Genom Inblandning av Biodrivmedel i Bensin och Dieselbränslen; Svensk Författningssamling: Stockholm, Sweden, 2018. [Google Scholar]
- Material Economics. The Circular Economy: A Powerful Force for Climate Mitigation; Material Economics: Stockholm, Sweden, 2018. Available online: https://materialeconomics.com/publications/the-circular-economy-a-powerful-force-for-climate-mitigation-1 (accessed on 4 November 2019).
- Bonde, I.; Kuylenstierna, J.; Bäckstrand, K.; Eckerberg, K.; Kåberger, T.; Löfgren, Å.; Rummukainen, M.; Sörlin, S. Klimatpolitiska Rådets Rapport 2020. Available online: https://www.klimatpolitiskaradet.se/en/rapport-2020/ (accessed on 27 March 2020).
- Vogt-Schilb, A.; Hallegatte, S. Marginal abatement cost curves and the optimal timing of mitigation measures. Energy Policy 2014, 66, 645–653. [Google Scholar] [CrossRef]
- Neuhoff, K.; Chiappinelli, O.; Gerres, T.; Haussner, M.; Ismer, R.; May, N.; Pirlot, A.; Richstein, J. Building Blocks for a Climate- Neutral European Industrial Sector; Climate Strategies: London, UK, 2019. [Google Scholar]
- Rootzén, J.; Johnsson, F. A Transformation Fund for Financing High-cost Measures for Deep Emission Cuts in the Construction Industry, Submitted for publication in Climate Policy. 2019.
- Wyns, T.; Khandekar, G.; Axelson, M.; Sartor, O.; Neuhoff, K. Towards an Industrial Strategy for a Climate Neutral Europe; European Climate Foundation: Brussels, Belgium, 2019. [Google Scholar]
- Swedish Energy Agency. Hinder för Klimatomställning i Processindustrin; Swedish Energy Agency: Eskilstuna, Sweden, 2019; Volume 49. [Google Scholar]
- Swedish Energy Agency. Riksintresse Vindbruk 2013; Swedish Energy Agency: Eskilstuna, Sweden, 2013. [Google Scholar]
- Energimyndigheten; Naturvårdsverket. Strategi för Hållbar Vindkraftsutbyggnad—Miljömålsrådsåtgärd 2018; Naturvårdsverket: Stockholm, Sweden, 2018. [Google Scholar]
- CEMA; CECE. CECE and CEMA: Optimising our Industry to Reduce Emissions; CECE: Kuala Lumpur, Malaysia, 2011. [Google Scholar]
- Preston Aragonès, M.; Serafimova, T. Zero Emission Construction Sites: The Possibilities and Barriers of Electric Construction Machinery—Bellona Europa; Bellona Publishing House: Warsaw, Poland, 2018. [Google Scholar]
- Davis, S.J.; Lewis, N.S.; Shaner, M.; Aggarwal, S.; Arent, D.; Azevedo, I.L.; Benson, S.M.; Bradley, T.; Brouwer, J.; Chiang, Y.M.; et al. Net-zero emissions energy systems. Science 2018, 360, 6396. [Google Scholar] [CrossRef] [PubMed]
- Giesekam, J.; Barrett, J.R.; Taylor, P. Construction sector views on low carbon building materials. Build. Res. Inf. 2016, 44, 423–444. [Google Scholar] [CrossRef]
- Kadefors, A.; Uppenberg, S.; Olsson, J.A.; Balian, D. Procurement Requirements for Carbon Reduction in Infrastructure Construction Projects; Formas: Stockholm, Sweden, 2019. [Google Scholar]
- Åhman, M. Perspective: Unlocking the “Hard to Abate” Sectors. 2020. Available online: https://www.researchgate.net/publication/340837433_Perspective_Unlocking_the_Hard_to_Abate_Sectors (accessed on 10 June 2020).
- Bataille, C.G.F. Physical and policy pathways to net-zero emissions industry. Wiley Interdiscip. Rev. Clim. Chang. 2020, 11, 1–20. [Google Scholar] [CrossRef]
- Abergel, T.; Dean, B.; Dulac, J. GLOBAL STATUS REPORT 2017 Towards a Zero-emission, Efficient, and Resilient Buildings and Construction Sector; United Nations Environment Programme: Nairobi, Kenya, 2017; ISBN 9789280736861. [Google Scholar]
- IRP; UN Environment. The Weight of Cities: Resource Requirements of Future Urbanization—A Report by the International Resource Panel; United Nations Environment Programme: Nairobi, Kenya, 2019. [Google Scholar]
- UNEP. City-Level Decoupling: Urban Resource Flows and the Governance of Infrastructure Transitions. A Report of the Working Group on Cities of the International Resource Panel; United Nations Environment Programme: Nairobi, Kenya, 2013. [Google Scholar]
- Gibbs, M.J.; Soyka, P.; Coneely, D.; Kruger, D. Global CO2 Emissions from Cement Production–Good Practice Guidance and Uncertainty Management in National Greenhouse Gas Inventories CO2; CICERO Center for International Climate Research: Oslo, Norway, 2006; Volume 10. [Google Scholar]
- Leeson, D.; Mac Dowell, N.; Shah, N.; Petit, C.; Fennell, P.S. A Techno-economic analysis and systematic review of carbon capture and storage (CCS) applied to the iron and steel, cement, oil refining and pulp and paper industries, as well as other high purity sources. Int. J. Greenh. Gas Control 2017, 61, 71–84. [Google Scholar] [CrossRef]
- Vatopoulos, K.; Tzimas, E. Assessment of CO2 capture technologies in cement manufacturing process. J. Clean. Prod. 2012, 32, 251–261. [Google Scholar] [CrossRef]
- Kuramochi, T.; Ramírez, A.; Turkenburg, W.; Faaij, A. Comparative assessment of CO2 capture technologies for carbon-intensive industrial processes. Prog. Energy Combust. Sci. 2012, 38, 87–112. [Google Scholar] [CrossRef]
- Cormos, C.C.; Cormos, A.M.; Petrescu, L. Assessing the CO2Emissions Reduction from Cement Industry by Carbon Capture Technologies: Conceptual Design, Process Integration and Techno-economic and Environmental Analysis; Elsevier Masson SAS: Issy-les-Moulineaux, France, 2017; Volume 40, ISBN 9780444639653. [Google Scholar]
- Limbachiya, M.; Bostanci, S.C.; Kew, H. Suitability of BS EN 197-1 CEM II and CEM V cement for production of low carbon concrete. Comput. Chem. Eng. 2014, 71, 397–405. [Google Scholar] [CrossRef]
- Zhou, D.; Wang, R.; Tyrer, M.; Wong, H.; Cheeseman, C. Sustainable infrastructure development through use of calcined excavated waste clay as a supplementary cementitious material. J. Clean. Prod. 2017, 168, 1180–1192. [Google Scholar] [CrossRef]
- Scrivener, K.L.; John, V.M.; Gartner, E.M. Eco-efficient cements: Potential economically viable solutions for a low-CO2 cement-based materials industry. Cem. Concr. Res. 2018, 114, 2–26. [Google Scholar] [CrossRef]
- HYBRIT. Summary of Findings from HYBRIT Pre-Feasibility Study 2016–2017; Hybrit: Stockholm, Sweden, 2018. Available online: https://www.wko.at/service/aussenwirtschaft/hybrit-brochure.pdf (accessed on 13 March 2018).
- Worrell, E.; Blinde, P.; Neelis, M.; Blomen, E.; Masanet, E. Energy Efficiency Improvement and Cost Saving Opportunities for the U.S. Iron and Steel Industry–An ENERGY STAR® Guide for Energy and Plant Managers–Iron_Steel_Guide.pdf; 2020. Available online: https://www.osti.gov/servlets/purl/1026806 (accessed on 6 June 2020).
- Bastante-Ceca, M.J.; Cerezo-Narváez, A.; Piñero-Vilela, J.-M.; Pastor-Fernández, A. Determination of the Insulation Solution that Leads to Lower CO2 Emissions during the Construction Phase of a Building. Energies 2019, 12, 2400. [Google Scholar] [CrossRef]
- IEA. CO2 Emissions from Fuel Combustion—Highlights; International Energy Agency: Paris, France, 2017; Volume 53. [Google Scholar]
- Naturvårdsverket. Vägledning i Klimatklivet-Beräkna Utsläppsminskning; Naturvårdsverket: Stockholm, Sweden, 2018; Volume 1. [Google Scholar]
- Benhelal, E.; Zahedi, G.; Shamsaei, E.; Bahadori, A. Global strategies and potentials to curb CO2 emissions in cement industry. J. Clean. Prod. 2013, 51, 142–161. [Google Scholar] [CrossRef]
- Aranda Usón, A.; López-Sabirón, A.M.; Ferreira, G.; Llera Sastresa, E. Uses of alternative fuels and raw materials in the cement industry as sustainable waste management options. Renew. Sustain. Energy Rev. 2013. [Google Scholar] [CrossRef]
- Moro, A.; Lonza, L. Electricity carbon intensity in European Member States: Impacts on GHG emissions of electric vehicles. Transp. Res. Part D Transp. Environ. 2018, 64, 5–14. [Google Scholar] [CrossRef]
- European Energy Agency CO2 Emissions Intensity Electricity Generation. Available online: https://www.eea.europa.eu/ds_resolveuid/3f6dc9e9e92b45b9b829152c4e0e7ade (accessed on 1 May 2020).
- Statens Energimyndighet. Fyra Framtider—Energisystemet Efter 2020. 2016. Available online: https://www.energimyndigheten.se/globalassets/klimat--miljo/fyra-framtider/fyra-framtider-for-skarmlasning.pdf (accessed on 12 September 2018).
- EEA. Trends and Projections in Europe 2018—Tracking Progress towards Europe’s Climate and Energy Targets; European Environment Agency: Copenhagen, Denmark, 2018. [Google Scholar]
- Junnila, S.; Horvath, A.; Guggemos, A.A. Life-cycle assessment of office buildings in Europe and the United States. J. Infrastruct. Syst. 2006, 12, 10–17. [Google Scholar] [CrossRef]
- Wallhagen, M.; Glaumann, M.; Malmqvist, T. Basic building life cycle calculations to decrease contribution to climate change—Case study on an office building in Sweden. Build. Environ. 2011, 46, 1863–1871. [Google Scholar] [CrossRef]
- Ylmén, P.; Peñaloza, D.; Mjörnell, K. Life cycle assessment of an office building based on site-specific data. Energies 2019, 12, 2588. [Google Scholar] [CrossRef]
- Luo, Z.; Yang, L.; Liu, J. Embodied carbon emissions of office building: A case study of China’s 78 office buildings. Build. Environ. 2016, 95, 365–371. [Google Scholar] [CrossRef]
- Rodrigues, V.; Martins, A.A.; Nunes, M.I.; Quintas, A.; Mata, T.M.; Caetano, N.S. LCA of constructing an industrial building: Focus on embodied carbon and energy. Energy Procedia 2018, 153, 420–425. [Google Scholar] [CrossRef]
- Bonamente, E.; Cotana, F. Carbon and energy footprints of prefabricated industrial buildings: A systematic life cycle assessment analysis. Energies 2015, 8, 12685–12701. [Google Scholar] [CrossRef]
- Bonamente, E.; Merico, M.C.; Rinaldi, S.; Pignatta, G.; Pisello, A.L.; Cotana, F.; Nicolini, A. Environmental impact of industrial prefabricated buildings: Carbon and Energy Footprint analysis based on an LCA approach. Energy Procedia 2014, 61, 2841–2844. [Google Scholar] [CrossRef]
- Erlandsson, M.; Malmqvist, T. Olika byggsystem av betong och trä där mix av material inklusive stål ger klimatfördelar. Bygg och Tek. 2018, 7, 25–29. [Google Scholar]
- Larsson, M.; Erlandsson, M.; Malmqvist, T.; Kellner, J. Climate Impact of Constructing an Apartment Building with Exterior Walls and Frame of Cross-laminated Timber—the Strandparken Residential Towers; IVL Swedish Environmental Research Institute AB: Stockholm, Sweden, 2017. [Google Scholar]
- Monahan, J.; Powell, J.C. An embodied carbon and energy analysis of modern methods of construction in housing: A case study using a lifecycle assessment framework. Energy Build. 2011, 43, 179–188. [Google Scholar] [CrossRef]
- Petrovic, B.; Myhren, J.A.; Zhang, X.; Wallhagen, M.; Eriksson, O. Life cycle assessment of a wooden single-family house in Sweden. Appl. Energy 2019, 251, 113253. [Google Scholar] [CrossRef]
- Hall, A.; Högberg, A.; Ingelhag, G.; Ljungstedt, H.; Perzon, M.; Stalheim, N.J. Hoppet—The first fossil free preschool. IOP Conf. Ser. Earth Environ. Sci. 2019, 323. [Google Scholar] [CrossRef]
- Tulevech, S.M.; Hage, D.J.; Jorgensen, S.K.; Guensler, C.L.; Himmler, R.; Gheewala, S.H. Life cycle assessment: A multi-scenario case study of a low-energy industrial building in Thailand. Energy Build. 2018, 168, 191–200. [Google Scholar] [CrossRef]










| Reference Materials (m)/ Activities (tc) | Unit | Comment | References | |||||||||
|---|---|---|---|---|---|---|---|---|---|---|---|---|
| Fossil Fuels | Coal/Coke | Oil/Diesel | Gas | Fossil Waste | Biomass | Electricity | ||||||
| Concrete | m3 | 353 | 656.0 | 6% | 22% | 37% | 17% | 15% | 18% cement share (corresponding to 420 kg cement per m3 concrete) as the average of building and infrastructure concrete | [7,62,63] | ||
| Cement | t | 0.82 | 1.35 | 25% | 43% | 20% | 10% | Cement with 86% cement clinker and 14% alternative binders. Thermal energy in clinker production; electrical energy in cement production | [51,64,65] | |||
| Reinforce-ment steel | t | 0.78 | 2.50 | 29% | 1% | 16% | 54% | 85% scrap-based, 15% primary steel | [24,62,66,67,68,69,70,71,72,73,74,75] | |||
| Construction steel | t | 2.12 | 6.40 | 64% | 2% | 17% | 17% | Galvanized steel, 100% primary steel | [69,71,72,76,77,78,79] | |||
| Asphalt | t | 0.35 | 0.90 | 100% | Hot mix asphalt with 6.2% bitumen. Does not include transports and paving | [80,81,82] | ||||||
| Insulation | t | 3.30 | 17.40 | 89% | 11% | Varying depending on insulation material; Assuming 60% polystyrene and 40% mineral wool | [66,74,79,83,84] | |||||
| Gypsum and plaster | t | 0.30 | 1.50 | 87% | 13% | Average of values for gypsum plasterboards | [62,79,85,86,87] | |||||
| Plastic | t | 2.50 | 20.00 | 89% | 11% | Average of polyvinylchloride (PVC) and polyethylene (PE) | [37,62,67,74,75,79] | |||||
| Aluminium | t | 11.0 | 19.70 | 12% | 88% | Primary aluminium | [67,74,75,88,89] | |||||
| Glass | t | 1.00 | 3.50 | 70% | 30% | [67,74,85,90] | ||||||
| Timber | t | 0.28 | 2.60 | 15% | 70% | 15% | Average of cross-laminated timber, glulam beams and sawn timber | [62,69,75,85,91] | ||||
| Construction process | kWh | 0.24 | - | 2% | 64% | 17% | 17% | Based on 75% diesel use, 17% electricity use and 8% heat from district heating | [11,75,92,93,94] | |||
| Material transports | kWh | 0.30 | - | 85% | 15% | Low biofuel blended diesel (Diesel MK1) with the Swedish national biofuel share from 2015 | [95] | |||||
| Material/Process | Pathway | 2025 | 2030 | 2035 | 2040 | 2045 |
|---|---|---|---|---|---|---|
| Cement/concrete | All pathways | 20% alternative binders (SCM) 5% reduced binder intensity 2% wood substitution | 25% alternative binders (SCM) 12% reduced binder intensity 3% wood substitution | 28% alternative binders (SCM) 15% reduced binder intensity 5% wood substitution | 32% alternative binders (SCM) 22% reduced binder intensity 7% wood substitution | 35% alternative binders (SCM) 28% reduced binder intensity 10% wood substitution |
| Biofuel + CCS | 40% biofuels | 45% biofuels 45% CCS | 50% biofuels 45% CCS | 52% biofuels 80% CCS | 55% biofuels 90% CCS | |
| Electrification | 40% biofuels | 45% electrification | 45% electrification | 90% electrification | 100% electrification | |
| Material efficiency | 8% | 15% | 20% | 25% | 30% | |
| Reinforce-ment steel | Biofuel + CCS | 100% secondary steel | 10% energy efficiency 7% biofuel | 14% biofuel | 25% biofuel | 35% biofuel |
| Electrification | 100% secondary steel | 10% energy efficiency 7% electrification (plasma heating) | 14% electrification | 14% electrification 10% biofuel | 14% electrification 21% biofuel | |
| Material efficiency | 5% | 10% | 15% | 20% | 25% | |
| Construction steel | Biofuel + CCS | 20% biofuel | 30% biofuel | 30% CCS 30% biofuel | 60% CCS 30% biofuel | |
| Electrification | 20% biofuel | 30% biofuel | 50% electrification (hydrogen-reduction) | 100% hydrogen-reduction | ||
| Material efficiency | 10% | 15% | 20% | 25% | 30% | |
| Construction equipment | All pathways | 5% optimization | 10% optimization | 10% optimization | 10% optimization | 10% optimization |
| Biofuel + CCS | 42% biofuel 9% hybridization 5% electrification | 63% biofuel 14% hybridization 9% electrification | 78% biofuel 23% hybridization 13% electrification | 85% biofuel 31% hybridization 15% electrification | 81% biofuel 31% hybridization 19% electrification | |
| Electrification | 42% biofue l9% hybridization 5% electrification | 75% biofuel 14% hybridization 9% electrification | 76% biofuel 23% hybridization 24% electrification | 59% biofuel 23% hybridization 41% electrification | 50% biofuel 23% hybridization 50% electrification | |
| Heavy transports | All pathways | 5% efficiency/optimization | 10% efficiency/optimization | 15% efficiency/optimization | 20% efficiency/optimization | 25% efficiency/optimization |
| Biofuel + CCS | 42% biofuel 5% electrification | 63% biofuel 10% electrification | 78% biofuel 15% electrification | 80% biofuel 20% electrification | 75% biofuel 25% electrification | |
| Electrification | 42% biofuel 5% electrification | 63% biofuel 20% electrification | 70% biofuel 30% electrification | 55% biofuel 45% electrification | 40% biofuel 60% electrification | |
| Insulation | All pathways | 2% energy efficiency 20% material substitution | 4% energy efficiency 50% material substitution 10% electrification | 6% energy efficiency 70% material substitution 20% electrification | 70% material substitution 30% electrification/CCS | 70% material substitution 30% electrification/CCS |
| Gypsum/plaster | All pathways | 25% biofuel/material substitution | 25% biofuel/material substitution 25% recycling | 25% biofuel/electrification 50% recycling | 50% biofuel/electrification 50% recycling | 100% biofuel/electrification 75 recycling |
| Plastic | All pathways | 20% energy efficiency/biofuel | 40% energy efficiency/biofuel | 40% energy efficiency/biofuel | 50% electrification/CCS | 100% electrification/CCS |
| Material efficiency | 5% | 10% | 15% | 20% | 25% | |
| Asphalt | All pathways | 66% biofuel 37% recycling 4% energy efficiency | 66% biofuel 45% recycling 8% energy efficiency | 85% biofuel 50% recycling 12% energy efficiency | 85% biofuel 55% recycling 15% energy efficiency | 85% biofuel 60% recycling 15% energy efficiency |
| Emissions Estimate | Building Materials (A1–A3) | Transport (A4) | Construction Process (A5) |
|---|---|---|---|
| Initial estimate share of embodied emissions (%) | 85% | 5% | 12% |
| Initial estimate amount of embodied emissions (Mt CO2) | 6.5 | 0.4 | 0.9 |
| Updated estimate share of embodied emissions (%) | 80% | 9% | 11% |
| Updated estimate amount of embodied emissions (Mt CO2) | 6.3 | 0.7 | 0.9 |
| Building Materials (A1–A3) | Concrete | Reinforcement Steel | Construction Steel | Insulation | Gypsum and Plaster | Plastic and Paints | Others (Glass, Aluminium, Timber) |
|---|---|---|---|---|---|---|---|
| Initial estimate share of building material emissions (%) | 44% | 10% | 11% | 8% | 6% | 4% | 17% |
| Initial estimate amount of material emissions (Mt CO2) | 2.8 | 0.6 | 0.7 | 0.5 | 0.4 | 0.3 | 1.1 |
| Updated estimate share of building material emissions (%) | 40% | 10% | 11% | 10% | 6% | 4% | 19% |
| Updated estimate amount of material emissions (Mt CO2) | 2.5 | 0.6 | 0.7 | 0.6 | 0.4 | 0.3 | 1.2 |
© 2020 by the authors. Licensee MDPI, Basel, Switzerland. This article is an open access article distributed under the terms and conditions of the Creative Commons Attribution (CC BY) license (http://creativecommons.org/licenses/by/4.0/).
Share and Cite
Karlsson, I.; Rootzén, J.; Toktarova, A.; Odenberger, M.; Johnsson, F.; Göransson, L. Roadmap for Decarbonization of the Building and Construction Industry—A Supply Chain Analysis Including Primary Production of Steel and Cement. Energies 2020, 13, 4136. https://doi.org/10.3390/en13164136
Karlsson I, Rootzén J, Toktarova A, Odenberger M, Johnsson F, Göransson L. Roadmap for Decarbonization of the Building and Construction Industry—A Supply Chain Analysis Including Primary Production of Steel and Cement. Energies. 2020; 13(16):4136. https://doi.org/10.3390/en13164136
Chicago/Turabian StyleKarlsson, Ida, Johan Rootzén, Alla Toktarova, Mikael Odenberger, Filip Johnsson, and Lisa Göransson. 2020. "Roadmap for Decarbonization of the Building and Construction Industry—A Supply Chain Analysis Including Primary Production of Steel and Cement" Energies 13, no. 16: 4136. https://doi.org/10.3390/en13164136
APA StyleKarlsson, I., Rootzén, J., Toktarova, A., Odenberger, M., Johnsson, F., & Göransson, L. (2020). Roadmap for Decarbonization of the Building and Construction Industry—A Supply Chain Analysis Including Primary Production of Steel and Cement. Energies, 13(16), 4136. https://doi.org/10.3390/en13164136

