Modeling Air Pollutant Emissions in the Provincial Level Road Transportation Sector in Korea: A Case Study of the Zero-Emission Vehicle Subsidy
Abstract
1. Introduction
1.1. Background
1.2. Main Objectives of This Study
2. Methodology and Data
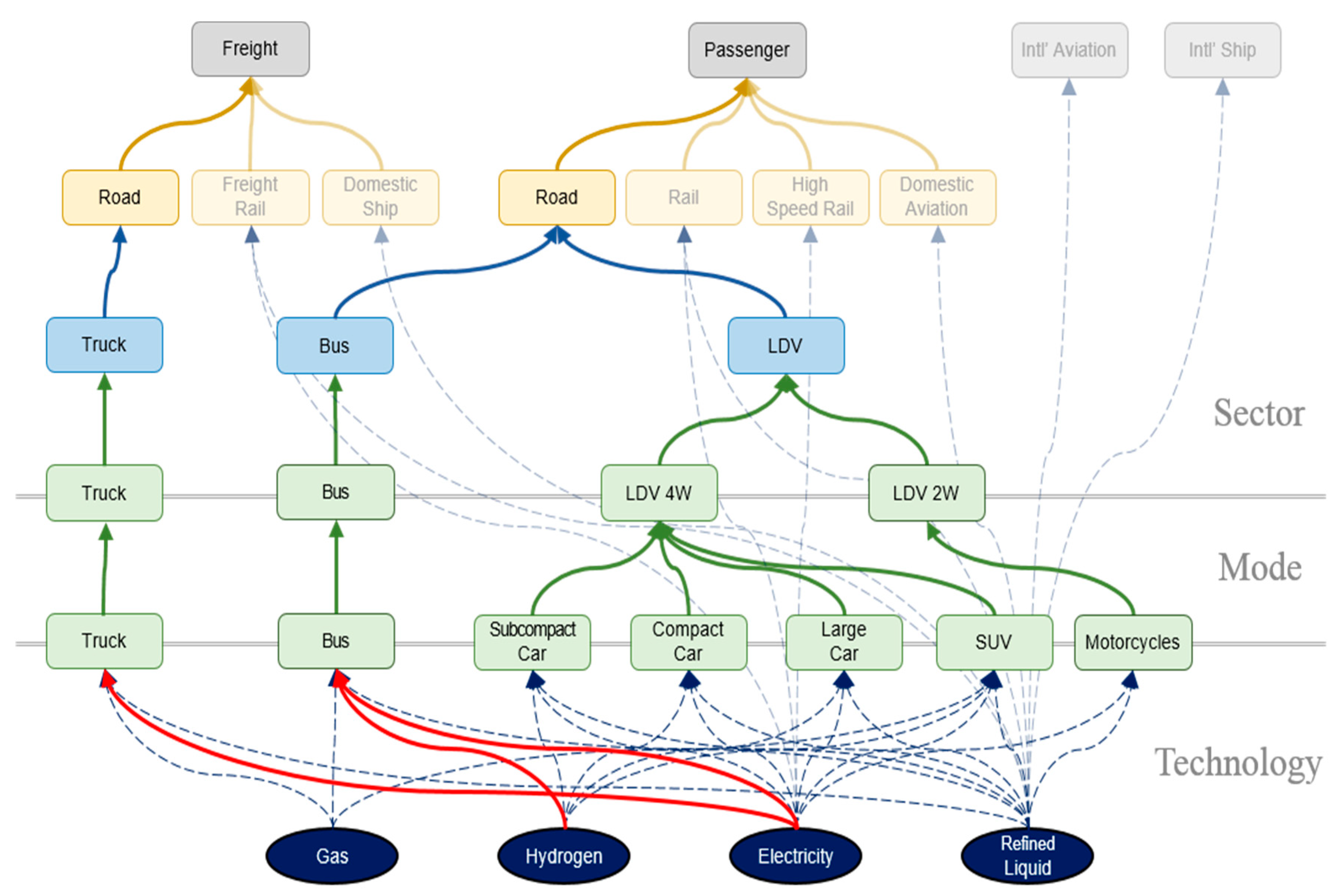
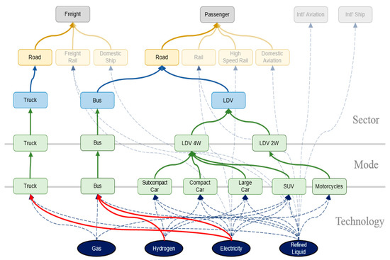
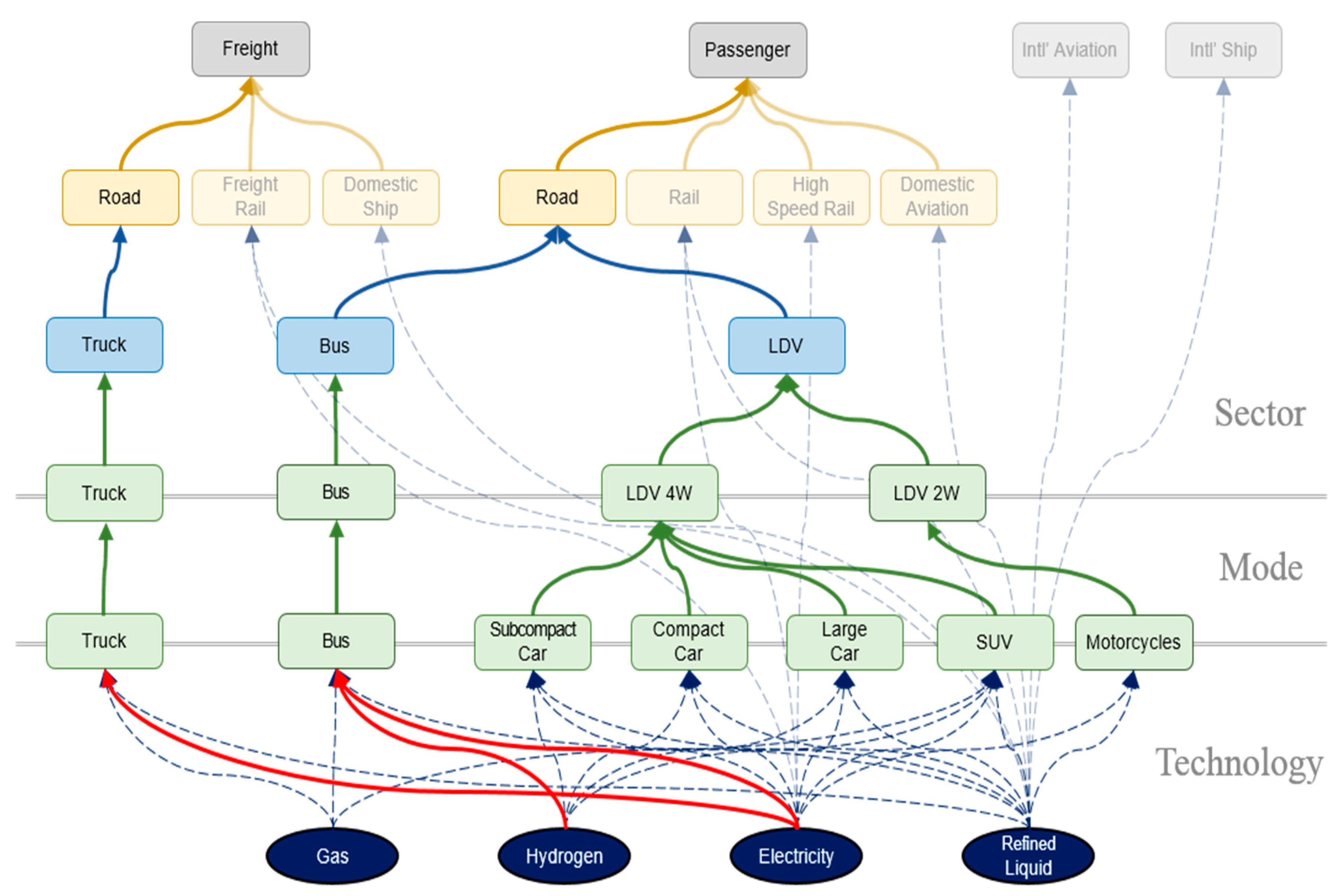
2.1. Global Change Assessment Model and GCAM-Korea
2.2. Modeling Air Pollutant Emissions in GCAM-Korea
2.2.1. National Air Pollutant Emissions Inventory
2.2.2. Applying Air Pollutant Emissions Data in GCAM-Korea
3. Scenario Design
4. Results
4.1. Projected Emissions at the Baseline
4.2. ZEVs Promotion Using the Subsidy Policy
4.3. Effects of ZEV Promotion on Air Pollution
5. Conclusions and Policy Implications
Author Contributions
Funding
Acknowledgments
Conflicts of Interest
Appendix A
| Classification of National Emissions Inventory | GCAM-Korea | |
|---|---|---|
| Medium Category | Small Category | Mode |
| Passenger car | Compact | Subcompact Car |
| Passenger car | Small | Subcompact Car |
| Passenger car | Medium | Compact Car |
| Passenger car | Large | Large Car |
| Taxi | Medium | Compact Car |
| Taxi | Large | Large Car |
| Van | Compact | Bus |
| Van | Small | Bus |
| Van | Medium | Bus |
| Van | Large | Bus |
| Van | Special purpose | Bus |
| Bus | Chartered bus | Bus |
| Bus | City bus | Bus |
| Bus | Intercity bus | Bus |
| Bus | Express bus | Bus |
| Freight car | Compact | Truck |
| Freight car | Small | Truck |
| Freight car | Medium | Truck |
| Freight car | Large | Truck |
| Freight car | Special purpose | Truck |
| Freight car | Dump truck | Truck |
| Special vehicle (SV) | Recovery vehicle | Truck |
| Special vehicle (SV) | Wrecker car | Truck |
| Special vehicle (SV) | Others | Truck |
| Recreational vehicle (RV) | Small | Light Truck and SUV |
| Recreational vehicle (RV) | Medium | Light Truck and SUV |
| Two-wheeled vehicle | Less than 50 cc | Motorcycle |
| Two-wheeled vehicle | 50 cc~99 cc | Motorcycle |
| Two-wheeled vehicle | 100 cc~259 cc | Motorcycle |
| Two-wheeled vehicle | More than 260 cc | Motorcycle |
Appendix B
| Province | LDV2W | LDV4W | Bus | Truck | |||
|---|---|---|---|---|---|---|---|
| Motor-Cycle | Subcompact | Compact | Large | SUV | |||
| SU | 2.1 | 6.2 | 10.8 | 10.7 | 11.5 | 74.9 | 15.5 |
| IC | 2.1 | 6.1 | 11.9 | 11.8 | 12.7 | 74.9 | 14.6 |
| DJ | 2.1 | 6.4 | 13.0 | 12.8 | 13.8 | 74.9 | 15.2 |
| DG | 2.1 | 5.5 | 11.3 | 11.1 | 12.0 | 74.9 | 13.9 |
| GJ | 2.1 | 5.9 | 11.9 | 11.8 | 12.7 | 74.9 | 13.7 |
| BS | 2.1 | 6.4 | 11.3 | 11.1 | 12.0 | 74.9 | 14.1 |
| US | 2.1 | 6.4 | 12.1 | 12.0 | 12.9 | 74.9 | 21.8 |
| GG | 2.1 | 5.9 | 11.3 | 11.2 | 12.0 | 74.9 | 15.3 |
| GW | 2.1 | 6.4 | 12.8 | 12.7 | 13.6 | 74.9 | 18.7 |
| CB | 2.1 | 8.1 | 13.8 | 13.7 | 14.7 | 74.9 | 23.2 |
| CN | 2.1 | 7.0 | 13.7 | 13.5 | 14.6 | 74.9 | 20.0 |
| JB | 2.1 | 5.9 | 14.7 | 14.5 | 15.6 | 74.9 | 18.4 |
| JN | 2.1 | 6.0 | 13.6 | 13.4 | 14.5 | 74.9 | 23.4 |
| GB | 2.1 | 6.4 | 12.3 | 12.1 | 13.1 | 74.9 | 19.2 |
| GN | 2.1 | 5.6 | 12.5 | 12.3 | 13.3 | 74.9 | 18.7 |
| JJ | 2.1 | 7.3 | 11.3 | 11.1 | 12.0 | 74.9 | 15.2 |
Appendix C
| Province | LDV2W | LDV4W | Bus | Truck | |||
|---|---|---|---|---|---|---|---|
| Motor-Cycle | Subcompact | Compact | Large | SUV | |||
| SU | - | 20.5 | 20.5 | 20.5 | - | 136.4 | - |
| IC | - | 15.8 | 29.5 | 29.5 | - | 136.4 | - |
| DJ | - | 20.5 | 20.5 | 20.5 | - | 136.4 | - |
| DG | - | 20.5 | 20.5 | 20.5 | - | 136.4 | - |
| GJ | - | 20.5 | 20.5 | 20.5 | - | 136.4 | - |
| BS | - | 16.8 | 31.4 | 31.4 | - | 136.4 | - |
| US | - | 20.5 | 20.5 | 20.5 | - | 136.4 | - |
| GG | - | 15.8 | 29.5 | 29.5 | - | 136.4 | - |
| GW | - | 20.6 | 38.6 | 38.6 | - | 136.4 | - |
| CB | - | 15.8 | 29.5 | 29.5 | - | 136.4 | - |
| CN | - | 16.6 | 31.1 | 31.1 | - | 136.4 | - |
| JB | - | 20.5 | 20.5 | 20.5 | - | 136.4 | - |
| JN | - | 17.0 | 31.8 | 31.8 | - | 136.4 | - |
| GB | - | 20.5 | 20.5 | 20.5 | - | 136.4 | - |
| GN | - | 16.1 | 30.1 | 30.1 | - | 136.4 | - |
| JJ | - | 20.5 | 20.5 | 20.5 | - | 136.4 | - |
Appendix D
| Sector | Bus | Truck | |||
|---|---|---|---|---|---|
| Fuel Type | Electricity | Hydrogen | CNG | Electricity | Diesel |
| Fuel intensity (MJ/VKT) | 5.3 1 | 12.9 1 | 5.8 1 | 1.2 2 | 1.5 2 |
| Purchase cost ($/vehicle) | 408,500 3 | 83,000 4 | 168,290 5 | 50,000 2 | 20,000 6 |
| VKT 2 (miles/vehicle-year) | 34,053 | 34,053 | 34,053 | 13,116 | 13,116 |
| Lifetime 2 (year) | 8 | 8 | 8 | 8 | 8 |
| Non-energy cost ($/VKT) | 0.23 1 | 0.22 1 | 0.26 1 | 0.1 2 | 0.17 2 |
| Total cost ($/VKT-year) | 2.48 | 4.78 | 1.18 | 0.815 | 0.456 |
| Relative price | 2.1 | 4.0 | 1 | 1.8 | 1 |
References
- Trnka, D. Policies, Regulatory Framework and Enforcement for Air Quality Management: The Case of Korea; OECD: Paris, France, 2020; pp. 12–22. [Google Scholar] [CrossRef]
- World Health Organization (WHO). Health Effects of Particulate Matter. Policy Implications for Countries in Eastern Europe, Caucasus and Central Asia; WHO: Copenhagen, Denmark, 2013; pp. 6–7. Available online: https://www.euro.who.int/__data/assets/pdf_file/0006/189051/Health-effects-of-particulate-matter-final-Eng.pdf?ua=1 (accessed on 20 March 2020).
- Han, C.; Kim, S.; Lim, Y.; Bae, H.; Hong, Y. Spatial and temporal trends of number of deaths attributable to ambient PM2.5 in the Korea. J. Korean Med. Sci. 2018, 33, e193. [Google Scholar] [CrossRef]
- National Institute of Environmental Research (NIER). Sourcebook of PM2.5 Emission Factor; NIER: Incheon, Korea, 2014; pp. 1–2. Available online: http://webbook.me.go.kr/DLi-File/NIER/09/019/5568844.pdf (accessed on 15 October 2019).
- Ministry of Land, Infrastructure and Transport (MOLIT). Status of the Metropolitan Area and Provincial Area. Available online: http://www.index.go.kr/potal/main/EachDtlPageDetail.do?idx_cd=2729 (accessed on 19 March 2020).
- Ministry of Environment (MOE). 2017 White Paper of Environment; MOE: Sejong, Korea, 2017; pp. 126–128. Available online: http://webbook.me.go.kr/DLi-File/091/025/006/5636222.pdf (accessed on 18 March 2020).
- Pan-government. Comprehensive Plan on Fine Dust Management (2020–2024); Pan-government: Korea, 2019. Available online: https://www.me.go.kr/home/file/readDownloadFile.do?fileId=168738&fileSeq=5 (accessed on 21 April 2020).
- NIER. Air Pollutants Emission Statistics in 2016. Available online: https://airemiss.nier.go.kr/common/downLoad.do?siteId=airemiss&fileSeq=512 (accessed on 17 February 2020).
- Lutsey, Nic. Transition to a Global Zero-Emission Vehicle Fleet: A Collaborative Agenda for Governments; International Council on Clean Transportation: Washington DC, USA, 2015; pp. 1–2. Available online: http://theicct.org/sites/default/files/publications/ICCT_GlobalZEVAlliance_201509.pdf (accessed on 24 May 2020).
- National Assembly Budget Office (NABO). Analysis of Projects about Particulate Matter Measure; NABO: Seoul, Korea, 2019; pp. 17–20. Available online: https://www.nabo.go.kr/system/common/JSPservlet/download.jsp?fCode=33315609&fSHC=&fName=%EB%AF%B8%EC%84%B8%EB%A8%BC%EC%A7%80+%EB%8C%80%EC%9D%91+%EC%82%AC%EC%97%85+%EB%B6%84%EC%84%9D.pdf&fMime=application/pdf&fBid=19&flag=bluene (accessed on 1 April 2020).
- Ministry of Trand, Industry and Energy (MOTIE). Road Map for Regulatory Preemption of Eco-Friendly Vehicles. Available online: http://www.motie.go.kr/common/download.do?fid=bbs&bbs_cd_n=81&bbs_seq_n=162871&file_seq_n=1 (accessed on 22 July 2020).
- EV. Support for Charging Station Installation. Available online: https://www.ev.or.kr/portal/buyersGuide/slowInstallSupport?pMENUMST_ID=21628 (accessed on 22 July 2020).
- Kriegler, E.; Petermann, N.; Krey, V.; Schwanitz, V.J.; Luderer, G.; Ashina, S.; Bosetti, V.; Eom, J.; Kitous, A.; Mejean, A.; et al. Diagnostic indicators for integrated assessment models of climate policy. Technol. Forecast. Soc. Chang. 2015, 90, 45–61. [Google Scholar] [CrossRef]
- Kim, B.; Lee, W.; Jo, H.; Lee, B. Making primary policies for reducing particulate matter. J. Soc. E-Bus. Stud. 2020, 25, 109–121. [Google Scholar] [CrossRef]
- Kim, E.; Kim, H.; Kim, B.; Kim, S. PM2.5 Simulations for the Seoul Metropolitan Area: (VI) Estimating Influence of Sectoral Emissions from Chumngcheongnam-do. J. Korean Soc. Atmos. Environ. 2019, 35, 226–248. [Google Scholar] [CrossRef]
- Kim, H.; Kim, S.; Lee, S.; Kim, B.; Lee, P. Fine-Scale Columnar and Surface NOx Concentrations over South Korea: Comparison of Surface Monitors, TROPOMI, CMAQ and CAPSS Inventory. Atmosphere 2020, 11, 101. [Google Scholar] [CrossRef]
- Kim, O.; Bae, M.; Kim, S. Evaluation on Provincial NOx and SO2 Emission in CAPSS 2016 Based on Photochemical Model Simulation. J. Korean Soc. Atmos. Environ. 2020, 36, 64–82. [Google Scholar] [CrossRef]
- Shi, W.; Ou, Y.; Smith, S.J.; Ledna, C.M.; Nolte, C.G.; Loughlin, D.H. Projecting state-level air pollutant emissions using an integrated assessment model: GCAM-USA. Appl. Energy 2017, 208, 511–521. [Google Scholar] [CrossRef] [PubMed]
- Jeon, H.; Lee, H. Valuing Air Pollution Using the Life Satisfaction Approach; Korea’s Allied Economic Associations Annual Meeting: Sejong, Korea, 2019; pp. 139–154. Available online: http://210.101.116.28/W_files/kiss6/33001315_pv.pdf (accessed on 23 March 2020).
- Ou, Y.; West, J.J.; Smith, S.J.; Nolte, C.G.; Loughlin, D.H. Air pollution control strategies directly limiting national health damages in the US. Nat. Commun. 2020, 11, 1–11. [Google Scholar] [CrossRef] [PubMed]
- Amann, M.; Johansson, M.; Lükewille, A.; Schöpp, W.; Apsimon, H.; Warren, R.; Warren, R.; Gonzales, T.; Tsyro, S. An integrated assessment model for fine particulate matter in Europe. Water Air Soil Pollut. 2001, 130, 223–228. [Google Scholar] [CrossRef]
- Loughlin, D.H.; Benjey, W.G.; Nolte, C.G. ESP v1. 0: Methodology for exploring emission impacts of future scenarios in the United States. Geosci. Model Dev. 2011, 4, 287–297. [Google Scholar] [CrossRef]
- Klimont, Z.; Kupiainen, K.; Heyes, C.; Purohit, P.; Cofala, J.; Rafaj, P.; Borken-Kleefeld, J.; Schöpp, W. Global anthropogenic emissions of particulate matter including black carbon. Atmos. Chem. Phys. Discuss. 2017, 17, 8681–8723. [Google Scholar] [CrossRef]
- Zhang, S.; Worrell, E.; Crijns-Graus, W. Mapping and modeling multiple benefits of energy efficiency and emission mitigation in China’s cement industry at the provincial level. Appl. Energy 2015, 155, 35–58. [Google Scholar] [CrossRef]
- Joint Global Change Research Institute (JGCRI). GCAM v5.2 Documentation: Global Change Assessment Model (GCAM). Available online: http://jgcri.github.io/gcam-doc/index.html (accessed on 25 March 2020).
- Edmonds, J.; Wise, M.; Pitcher, H.; Richels, R.; Wigley, T.; MacCracken, C. An integrated assessment of climate change and the accelerated introduction of advanced energy technologies-an application of MiniCAM 1.0. Mitig. Adapt. Strateg. Glob. Chang. 1997, 1, 311–339. [Google Scholar] [CrossRef]
- Kim, S.; Edmonds, J.; Lurz, J.; Smith, S.J.; Wise, M. The ObjECTS framework for integrated assessment: Hybrid modeling of transportation. Energy J. 2006, 27, 63–91. [Google Scholar] [CrossRef]
- McFadden, D. Conditional logit analysis of qualitative choice behavior. In Frontiers in Econometrics; Zarembka, P., Ed.; Academic Press: New York, NY, USA, 1973; pp. 105–142. Available online: https://eml.berkeley.edu/reprints/mcfadden/zarembka.pdf (accessed on 16 May 2020).
- Brenkert, A.L.; Smith, A.J.; Kim, S.H.; Pitcher, H.M. Model. Documentation for the MiniCAM.; Pacific Northwest National Laboratory: Richland, WA, USA, 2003. [Google Scholar]
- Keepin, B.; Wynne, B. Technical analysis of IIASA energy scenarios. Nature 1984, 312, 691–695. [Google Scholar] [CrossRef]
- Loulou, R.; Goldstein, G.; Noble, K. Documentation for the MARKAL Family of Models. October 2004, pp. 65–73. Available online: http://iea-etsap.org/MrklDoc-I_StdMARKAL.pdf (accessed on 16 May 2020).
- Smith, S.J.; Pitcher, H.; Wigley, T.M.L. Future sulfur dioxide emissions. Clim. Chang. 2005, 73, 267–318. [Google Scholar] [CrossRef]
- Yurnaidi, Z.; Kim, S. Reducing Biomass Utilization in the Ethiopia Energy System: A National Modeling Analysis. Energies 2018, 11, 1745. [Google Scholar] [CrossRef]
- Yu, S.; Tan, Q.; Evans, M.; Kyle, P.; Vu, L.; Patel, P.L. Improving building energy efficiency in India: State-level analysis of building energy efficiency policies. Energy Policy 2017, 110, 331–341. [Google Scholar] [CrossRef]
- Yu, S.; Horing, J.; Liu, Q.; Dahowski, R.; Davidson, C.; Edmonds, J.; Liu, B.; Mcjeon, H.; McLeod, J.; Patel, P.; et al. CCUS in China’s mitigation strategy: Insights from integrated assessment modeling. Int. J. Greenh. Gas Control 2019, 84, 204–218. [Google Scholar] [CrossRef]
- Yu, S.; Yarlagadda, B.; Siegel, J.E.; Zhou, S.; Kim, S. The role of nuclear in China’s energy future: Insights from integrated assessment. Energy Policy 2020, 139, 111344. [Google Scholar] [CrossRef]
- Jeon, S.; Roh, M.; Oh, J.; Kim, S. Development of an Integrated Assessment Model at Provincial Level: GCAM-Korea. Energies 2020, 13, 2565. [Google Scholar] [CrossRef]
- NIER. National Air Pollutants Emission in 2016; NIER: Incheon, Korea, 2018; Available online: https://airemiss.nier.go.kr/user/boardList.do?command=view&page=1&boardId=74&boardSeq=526&id=airemiss_040100000000 (accessed on 17 February 2020).
- Yeo, S.; Lee, H.; Choi, S.; Seol, S.; Jin, H.; Yoo, C.; Lim, J.; Kim, J. Analysis of the National Air Pollutant Emission Inventory (CAPSS 2015) and the Major Cause of Change in Republic of Korea. Asian J. Atmos. Environ. 2019, 13, 212–231. [Google Scholar] [CrossRef]
- Ahn, S.J.; Kim, L.; Kwon, O. Korea’s social dynamics towards power supply and air pollution caused by electric vehicle diffusion. J. Clean. Prod. 2018, 205, 1042–1068. [Google Scholar] [CrossRef]
- NIER. Improvement of Methodology of Fugitive Dust Estimation and Development of Real-Time Road Fugitive Dust Measurement Method; Inha University: Incheon, Korea, 2008; Available online: http://www.prism.go.kr/homepage/entire/retrieveEntireDetail.do;jsessionid=FD36972EFA936BA01CFCBEF3889EFBFF.node02?cond_research_name=&cond_research_start_date=&cond_research_end_date=&research_id=1480000-200800517&pageIndex=2833&leftMenuLevel=160 (accessed on 30 March 2020).
- Han, S.; Youn, J.; Jung, Y. Characterization of PM10 and PM2.5 source profiles for resuspended road dust collected using mobile sampling methodology. Atmos. Environ. 2011, 45, 3343–3351. [Google Scholar] [CrossRef]
- NIER. National Air Pollutants Emission Service. Available online: https://airemiss.nier.go.kr/user/boardList.do?handle=160&siteId=airemiss&id=airemiss_030500000000 (accessed on 17 February 2020).
- Korea Energy Economics Institute (KEEI). 2017 Energy Consumption Survey; KEEI: Ulsan, Korea, 2017; Available online: http://www.keei.re.kr/keei/download/YES2017.pdf (accessed on 18 February 2020).
- Korea Transportation Safety Authority (TS). 2016 Average Mileage of Automobile; TS: Gyeongsangbuk-do, Korea, 2017; pp. 32–46. Available online: http://stat.molit.go.kr/portal/common/downLoadFile.do (accessed on 17 February 2020).
- Korea Energy Management Corporation (KEMCO). Development of Pool of Greenhouse Gas Reduction Means in Building and Transport Sector; Korea Institute of Civil Engineering and Building Technology (KICT): Ulsan, Korea, 2013; pp. 32–46. Available online: http://www.kemco.or.kr/web/kem_home_new/_common/ac_downFile.asp?f_name=%5B%uCD5C%uC885%uBCF4%uACE0%uC11C%5D%uAC74%uBB3C%uC218%uC1A1%uBD80%uBB38%20%uC628%uC2E4%uAC00%uC2A4%20%uAC10%uCD95%uC218%uB2E8%20Pool%uAD6C%uCD95.pdf&cc=1466 (accessed on 17 February 2020).
- KEEI. The 11th Edition (2011) Energy Consumption Survey; KEEI: Ulsan, Korea, 2012; Available online: http://www.keei.re.kr/keei/download/ECS2011_Revised.pdf (accessed on 17 February 2020).
- KEEI. The 12th Edition (2014) Energy Consumption Survey; KEEI: Ulsan, Korea, 2015; Available online: http://www.keei.re.kr/keei/download/ECS2014.pdf (accessed on 17 February 2020).
- KEEI. 2017 Energy Consumption Survey; KEEI: Ulsan, Korea, 2018; Available online: http://www.keei.re.kr/keei/download/ECS2017.pdf (accessed on 17 February 2020).
- MOLIT. Total Registered Motor Vehicles. Available online: http://stat.molit.go.kr/portal/cate/statFileView.do?hRsId=58&hFormId=1242&hSelectId=1242&hPoint=001&hAppr=1&hDivEng=&oFileName=&rFileName=&midpath=&month_yn=N&sFormId=1242&sStart=202001&sEnd=202001&sStyleNum=809 (accessed on 21 February 2020).
- Korea Transport Database (KTDB). Freight in Korea; KTDB: Gyeonggi-do, Korea, 2012; Available online: https://www.ktdb.go.kr/www/selectPblcteWebView.do?key=40&pblcteNo=27&searchLclasCode=PBL04 (accessed on 6 April 2020).
- EV. Purchase Subsidies. Available online: https://www.ev.or.kr/portal/localInfo?pMENUMST_ID=21637 (accessed on 10 March 2020).
- Eudy, L.; Post, M. Fuel Cell Buses in U.S. Transit Fleets: Current Status 2018; National Renewable Energy Laboratory (NREL): Golden, CO, USA, 2018. Available online: https://www.nrel.gov/docs/fy19osti/72208.pdf (accessed on 29 February 2020).
- Dana Incorporated. TCO Calculator. Available online: https://apps.dana.com/commercial-vehicles/tco/ (accessed on 12 March 2020).
- Edison Motors. eFIBIRD Purchase Cost. Available online: http://www.edisonmotorsev.com/service/order1 (accessed on 12 March 2020).
- Ministry of Environment (MOE). Press Release; The Pilot Project of a Hydrogen City Bus Will be Undertaken at Six Cities. Available online: http://www.me.go.kr/home/web/board/read.do?boardMasterId=1&boardId=920200&menuId=286 (accessed on 12 March 2020).
- Daewoo Bus. Bus Price Catalog. Available online: http://www.daewoobus.co.kr/newsite/KR/showroom/BusPrice_20170308.pdf (accessed on 12 March 2020).
- Kia Motors. Fuel Efficiency and Purchase Cost of Bongo III EV. Available online: https://www.kia.com/kr/shopping-tools/catalog-price.html (accessed on 12 March 2020).









| Research Topic | Pollutant | Region | Spatial Scope | IAM | Reference | ||||||
|---|---|---|---|---|---|---|---|---|---|---|---|
| PM2.5 | PM10 | NOx | SOx | BC | OC | CO2 | |||||
| Emissions projections | ✓ | ✓ | ✓ | USA | US States | GCAM-USA 1 | [18] | ||||
| Mortality costs | ✓ | ✓ | ✓ | ✓ | USA | US States | GCAM-USA | [20] | |||
| Emissions projections | ✓ | ✓ | Europe | National | RAINS 2 | [21] | |||||
| Emissions projections and policy impact analysis | ✓ | ✓ | ✓ | USA | US Census Division | EPA-MARKAL 3 | [22] | ||||
| Global emissions aspect | ✓ | ✓ | ✓ | ✓ | Global | 25 Global Regions | GAINS 4 | [23] | |||
| Energy efficiency measures’ impacts on emissions in the cement industry | ✓ | ✓ | ✓ | ✓ | ✓ | China | China Provinces | GAINS | [24] | ||
| Year | NH3 | NOx | PM2.5 | SOx | VOC | |
|---|---|---|---|---|---|---|
| Primary Emissions | FRD | |||||
| 2010 | ✓ | ✓ | ||||
| 2013 | ✓ | ✓ | ||||
| 2016 | ✓ | ✓ | ||||
| Scenario | Assumption |
|---|---|
| REF | Baseline without any subsidies |
| Sunset | Phaseout on subsidy for electric passenger cars only by 2040 |
| NoSunset | Maintaining current subsidies till 2040 |
| (Unit: Gg) | LDV2W | LDV4W | Bus | Truck | Total | |
|---|---|---|---|---|---|---|
| NH3 | REF | 0.04 | 7.84 | 0.02 | 0.09 | 7.99 |
| Inventory | 0.05 | 9.88 | 0.02 | 0.09 | 10.04 | |
| REF/Inventory | 0.84 | 0.79 | 0.80 | 1.00 | 0.80 | |
| NOx | REF | 2.82 | 58.01 | 38.45 | 247.91 | 347.19 |
| Inventory | 2.9 | 109.6 | 47.06 | 208.36 | 367.92 | |
| REF/Inventory | 0.97 | 0.53 | 0.82 | 1.19 | 0.94 | |
| PM2.5 | REF | 0.06 | 6.89 | 1.11 | 7.78 | 15.84 |
| Inventory | 0.07 1 | 7.46 | 0.99 | 7.87 | 16.39 | |
| REF/Inventory | 0.89 | 0.92 | 1.12 | 0.99 | 0.97 | |
| SOx | REF | 0.01 | 0.07 | 0.01 | 0.08 | 0.17 |
| Inventory | 0.01 | 0.1 | 0.02 | 0.08 | 0.21 | |
| REF/Inventory | 0.82 | 0.72 | 0.85 | 0.92 | 0.81 | |
| VOC | REF | 13.49 | 17.9 | 14.04 | 13.75 | 59.18 |
| Inventory | 2.96 | 18.45 | 12.89 | 11.69 | 45.99 | |
| REF/Inventory | 4.56 | 0.97 | 1.09 | 1.18 | 1.29 | |
| Year | Sunset | NoSunset | ||||||||
|---|---|---|---|---|---|---|---|---|---|---|
| LDV2W | LDV4W | Bus | Truck | Total | LDV2W | LDV4W | Bus | Truck | Total | |
| 2020 | 10 | 1604 | 21 | 46 | 1682 | 10 | 1604 | 21 | 46 | 1682 |
| 2025 | 6 | 1991 | 27 | 59 | 2083 | 6 | 3484 | 27 | 59 | 3576 |
| 2030 | 6 | 1678 | 33 | 177 | 1894 | 6 | 4854 | 33 | 177 | 5071 |
| 2035 | 7 | 1662 | 39 | 309 | 2016 | 7 | 6894 | 39 | 309 | 7248 |
| 2040 | 7 | 1472 | 45 | 387 | 1911 | 7 | 6715 | 44 | 387 | 7153 |
| Total | 37 | 8406 | 165 | 978 | 9586 | 37 | 23,551 | 164 | 978 | 24,730 |
| Emission Projection in 2016 (Tonne) | Emission Reduction Target (%) | Proportion of Road Transportation’s Emissions 1 (%) | Road Transportation’s Emission Reduction Target (Tonne) | 2024 Expected Emission Reduction (Tonne)(Achievement Rate, %) | ||
|---|---|---|---|---|---|---|
| (A) | (B) | (C) | (A × B × C) | Sunset | NoSunset | |
| NH3 2 | 7910 | - | 99.5 | - | 236 (-) | 288 (-) |
| NOx | 341,056 | 65 | 71.9 | 159,437 | 6380 (4.0) | 6652 (4.2) |
| PM2.5 | 15,459 | 36 | 70.9 | 3949 | 456 (11.5) | 488 (12.4) |
| SOx | 164 | 71 | 0.6 | 1 | 6 (862) | 6 (925) |
| VOC | 58,489 | 44 | 66.5 | 17,126 | 818 (4.8) | 916 (5.3) |
© 2020 by the authors. Licensee MDPI, Basel, Switzerland. This article is an open access article distributed under the terms and conditions of the Creative Commons Attribution (CC BY) license (http://creativecommons.org/licenses/by/4.0/).
Share and Cite
Roh, M.; Jeon, S.; Kim, S.; Yu, S.; Heshmati, A.; Kim, S. Modeling Air Pollutant Emissions in the Provincial Level Road Transportation Sector in Korea: A Case Study of the Zero-Emission Vehicle Subsidy. Energies 2020, 13, 3999. https://doi.org/10.3390/en13153999
Roh M, Jeon S, Kim S, Yu S, Heshmati A, Kim S. Modeling Air Pollutant Emissions in the Provincial Level Road Transportation Sector in Korea: A Case Study of the Zero-Emission Vehicle Subsidy. Energies. 2020; 13(15):3999. https://doi.org/10.3390/en13153999
Chicago/Turabian StyleRoh, Minyoung, Seungho Jeon, Soontae Kim, Sha Yu, Almas Heshmati, and Suduk Kim. 2020. "Modeling Air Pollutant Emissions in the Provincial Level Road Transportation Sector in Korea: A Case Study of the Zero-Emission Vehicle Subsidy" Energies 13, no. 15: 3999. https://doi.org/10.3390/en13153999
APA StyleRoh, M., Jeon, S., Kim, S., Yu, S., Heshmati, A., & Kim, S. (2020). Modeling Air Pollutant Emissions in the Provincial Level Road Transportation Sector in Korea: A Case Study of the Zero-Emission Vehicle Subsidy. Energies, 13(15), 3999. https://doi.org/10.3390/en13153999

