CFD Simulation and a Pragmatic Analysis of Performance and Emissions of Tomato Seed Biodiesel Blends in a 4-Cylinder Diesel Engine
Abstract
1. Introduction
2. Material and Methods
2.1. Biodiesel Fuel
2.2. Experimental Set-Up and Procedures
2.3. Engine Combustion Simulation by AVL FIRE Developed Model
3. Results and Discussion
3.1. ANOVA using Post Hoc Duncan Multi-Domain Test
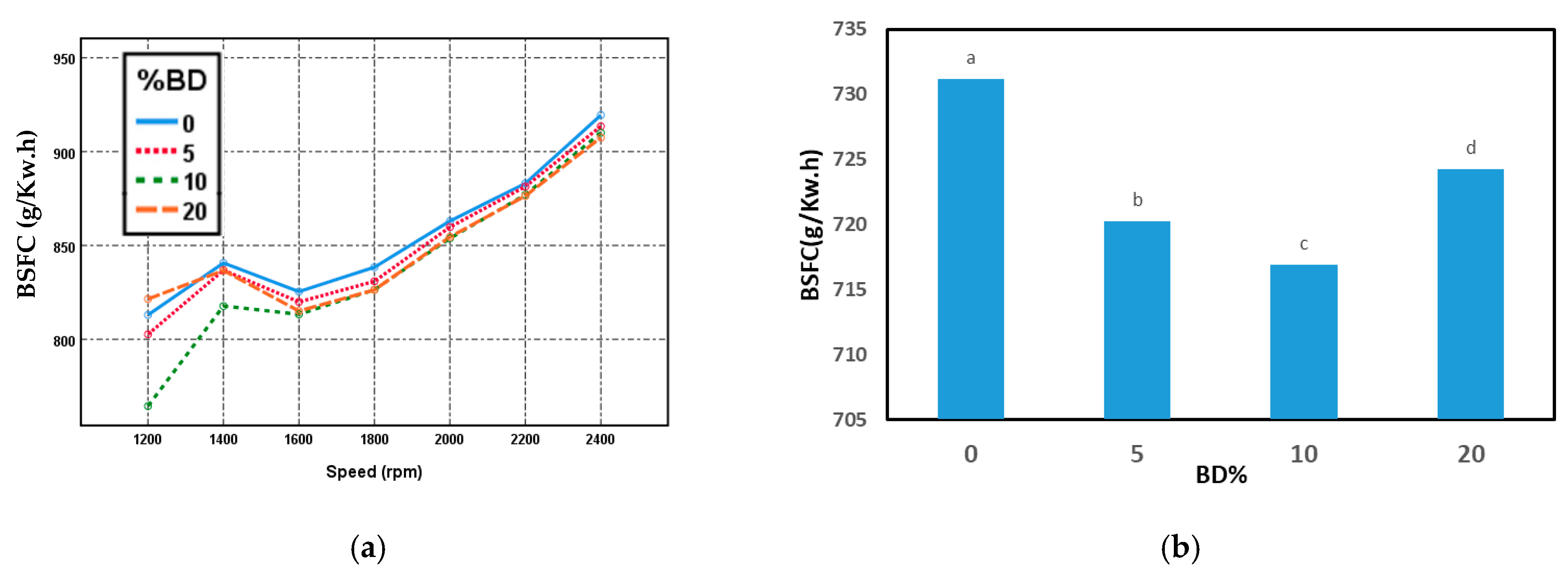
3.1.1. Performance
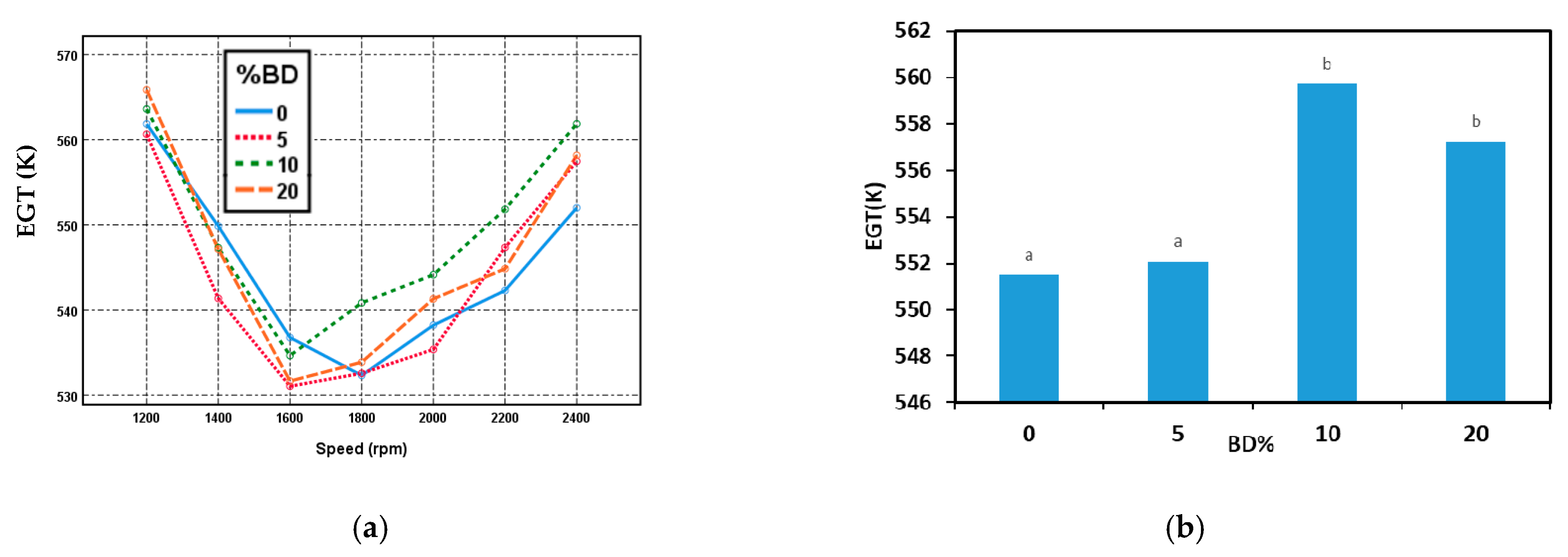
3.1.2. Emissions
3.2. Simulation of Combustion Parameters by AVL FIRE
3.2.1. Validation of AVL FIRE Simulation
3.2.2. Simulation of Combustion and Emission Parameters by AVL FIRE
3.3. Conclusions
Author Contributions
Funding
Conflicts of Interest
Nomenclature
| D | Diesel |
| BD | Biodiesel |
| B0 | 0% Biodiesel+ 100% Diesel |
| B5 | 5% Biodiesel+ 95% Diesel |
| B10 | 10% Biodiesel+ 90% Diesel |
| B20 | 20% Biodiesel+ 80% Diesel |
| TSOB | Tomato Seed Oil Biodiesel |
| L | Load |
| S | Speed of Engine |
| K | Kelvin |
| TAN | Total Acid Number |
| CI | Compression Ignited |
| CA | Crank Angle |
| IDI | Indirect Injection |
| rpm | Revolutions per minute |
| ANOVA | Analysis of Variance |
| TDC | Top Dead Centre |
| ATDC | After Top Dead Centre |
| BDC | Bottom Dead Centre |
| BTDC | Before Top Dead Centre |
| ESE | Engine Simulation Environment |
| HC | Hydrocarbon |
| CP | Cylinder Pressure |
| EGT | Exhaust Gas Temperature |
| PM | Particulate matter |
| LHV | Lower Heating Value |
| SPSS | Statistical Package for the Social Sciences |
| CFD | Computational fluid dynamics |
| ANN | Artificial Neural Networks |
| ASTM | American Society for Testing and Materials |
| BSFC | Brake Specific Fuel Consumption |
| E-TVCS | Engine-Three Vortex Combustion System |
References
- Aldhaidhawi, M.; Chiriac, R.; Badescu, V.; Alfaryjat, A.A. Numerical Investigation on the Combustion Characteristics a Diesel Engine Fuelled Biodiesel B20. 2017. Available online: http://www.agir.ro/buletine/2858.pdf (accessed on 17 July 2020).
- Van Gerpen, J. Biodiesel Processing and Production. Fuel Process. Technol. 2005, 86, 1097–1107. [Google Scholar] [CrossRef]
- Boot, M.; Frijters, P.; Luijten, C.; Somers, B.; Baert, R.; Donkerbroek, A.; Klein-Douwel, R.; Dam, N. Cyclic Oxygenates: A new class of second-generation biofuels for diesel engines. Energy Fuels 2009, 23, 1808–1817. [Google Scholar] [CrossRef]
- Wang, Y.; Ou, S.; Liu, P.; Zhang, Z. Preparation of Biodiesel from Waste Cooking Oil via Two-step Catalyzed Process. Energy Convers. Manag. 2007, 48, 184–188. [Google Scholar] [CrossRef]
- Knothe, G. Dependence of Biodiesel Fuel Properties on the Structure of Fatty Acid Alkyl Esters. Fuel Process. Technol. 2005, 86, 1059–1070. [Google Scholar] [CrossRef]
- Karami, R.; Kamgar, S.; Karparvarfard, S.H.; Rasul, M.G.; Khan, M.M.K. Biodiesel production from tomato seed and its engine emission test and simulation using Artificial Neural Network. J. Oil Gas Petrochem. Technol. 2018, 1, 41–62. [Google Scholar] [CrossRef]
- Giuffrè, A.M.; Sicari, V.; Capocasale, M.; Zappia, C.; Pellicanò, T.M.; Poiana, M. Physico-chemical properties of tomato seed oil (Solanum lycopersicum L.) for biodiesel production. Acta Hort. 2015, 1081, 237–244. [Google Scholar] [CrossRef]
- Giuffrè, A.M.; Sicari, V.; Capocasale, M.; Zappia, C.; Pellicanò, T.M.; Poiana, M. Physico-chemical composition of tomato seed oil for an edible use: The effect of cultivar. Int. Food Res. J. 2016, 23, 583–591. [Google Scholar]
- Globenewswire. News-Release, Global-Tomato. 2019. Available online: https://www.globaltomatocongress.com/programme (accessed on 17 July 2020).
- Tomato News. The Global Tomato Processing Industry. 2018. Available online: http://www.tomatonews.com/en/background_47.html (accessed on 18 April 2020).
- Al-Betawi, N.A. Preliminary study on tomato pomace as unusual feedstuff in broiler diets. Pak. J. Nutr. 2005, 4, 57–63. [Google Scholar] [CrossRef]
- Knoblich, M.; Anderson, B.; Latshaw, D. Analyses of tomato peel and seed byproducts and their use as a source of carotenoids. Sci. Food Agric. 2005, 85, 1166–1170. [Google Scholar] [CrossRef]
- Harish, S.; Vivek, S.; Shri, K.R.; Sudharsan, R.S.; Saravana, K.N. Investigation of biodiesel obtained from tomato seed as a potential fuel alternative in a CI engine. Biofuels 2017, 10, 7269–7277. [Google Scholar] [CrossRef]
- Karami, R.; Rasul, M.G.; Khan, M.M.K.; Anwar, M. Performance Analysis of Direct Injection Diesel Engine Fueled with Diesel-Tomato Seed Oil Biodiesel Blending by ANOVA and ANN. Energies 2019, 12, 4421. [Google Scholar] [CrossRef]
- Jafarmadar, S.; Khalilarya, S.H.; Shafee, S.; Barzegar, R. Modeling the Effect of Spray/Wall Impingement on Combustion Process and Emission in a D.I. Diesel Engine. Therm. Sci. Int. Sci. J. 2009, 13, 23–33. [Google Scholar] [CrossRef]
- Jafarmadar, S.; Shafee, S.; Barzegar, R. Numerical Investigation of the Effect of Fuel Injection Mode on Spray-Wall Impingement and Combustion Process in a Direct Injection Diesel Engine at full load state. Therm. Sci. Int. Sci. J. 2010, 14, 1039–1049. [Google Scholar] [CrossRef]
- Barzegar, R.; Shafee, S.; Khalilarya, S. CFD Simulation of the Combustion Process, Emission Formation and the Flow Field in an In-Direct Injection Diesel Engine. Therm. Sci. 2013, 1, 1–16. [Google Scholar] [CrossRef]
- Harch, C.A.; Rasul, M.G.; Hassan, N.M.S.; Bhuiya, M.M.K. Modelling of Engine PerformanceFuelled with Second Generation Biodiesel. Procedia Eng. 2014, 90, 459–465. [Google Scholar] [CrossRef]
- Heywood, J.B. Internal Combustion Engine Fundamental; McGraw Hill: New York, NY, USA, 1988. [Google Scholar]
- Benson, R.S.; Whitehouse, N.D. Internal Combustion Engines: A Detailed Introduction to the Thermodynamics of Spark and Compression Ignition Engines, Their Design and Development; Pergamon Press: Oxford, UK, 1979; Available online: https://lib.ugent.be/catalog/rug01:000211175 (accessed on 18 April 2020).
- Obert, E.F. Internal Combustion Engines and Air Pollution; Text Education Publ.: New York, NY, USA, 1993. [Google Scholar]
- Uludogan, A.; Foster, D.E.; Reitz, R.D. Modelling the effect of engine speed on the combustion process and emissions in a DI Diesel engine. SAE Tech. Pap. 1996, 962056. [Google Scholar] [CrossRef]
- Tata, M.E.; Jon, H.; Gerpena, V.; Soylua, S.; Canakcia, M.A.M.; Wormleyb, S. The Speed of Sound and Isentropic Bulk Modulus of Biodiesel at 21 °C from Atmospheric Pressure to 35. J. Am. Oil Chem. Soc. 2000. [Google Scholar] [CrossRef]
- Hassan, N.M.S.; Rasul, M.G.; Harch, C.A. Modelling and experimental investigation of engine performance and emissions fuelled with biodiesel produced from Australian Beauty Leaf Tree. Fuel 2015, 150, 625–635. [Google Scholar] [CrossRef]
- DieselEngineMotor. 2019. Available online: http://www.dieselenginemotor.com/kubota/v3300/page1.html (accessed on 16 April 2020).
- AVL List. AVL FIRE User Guide, Version 2011; AVL List GmbH: Graz, Austria, 2012. [Google Scholar]
- Hanjalic, K.; Popovac, M.; Hadziabdic, M. A robust near-wall elliptic relaxation eddy-viscosity turbulence model for CFD. Int. J. Heat Fluid Flow 2004, 25, 1047–1051. [Google Scholar] [CrossRef]
- Bari, S. Diesel Engine: Combustion, Emissions and Condition Monitoring; Automobile Engineering; Intech Open Access Publisher: London, UK, 2013; ISBN 978-953-51-1120-7. [Google Scholar] [CrossRef]
- WSM V3300. Workshop Manual Diesel Engine V3300-E2b/V3300-T-E2b; WSM: Christchurch, New Zealand, 2014. [Google Scholar]
- Hosseini, S.H.; Taghizadeh-Alisaraei, A.; Ghobadian, B.; Abbaszadeh-Mayvan, A. Effect of added alumina as Nano-catalyst to diesel-biodiesel blends on performance and emission characteristics of CI engine. Energy 2017, 124, 543–552. [Google Scholar] [CrossRef]
- Heydari-Maleney, K.; Taghizadeh-Alisaraei, A.; Ghobadian, B.; Abbaszadeh-Mayvan, A. Analyzing and evaluation of carbon nanotubes additives to diesohol-B2 fuels on performance and emission of diesel engines. Fuel 2017, 196, 110–123. [Google Scholar] [CrossRef]
- Aydin, H.; Bayindir, H. Performance and emission analysis of cottonseed oil methyl ester in a diesel engine. Renew. Energy 2010, 35, 588–592. [Google Scholar] [CrossRef]
- Song, J.T.; Zhang, C.H. An experimental study on the performance and exhaust emissions of a diesel engine fueled with soybean oil methyl ester. Proc. Inst. Mech. Eng. Part D J. Automob. Eng. 2008, 222, 2487–2496. [Google Scholar] [CrossRef]
- Lin, B.; Huang, J.; Huang, D. Experimental study of the effects of vegetable oil methyl ester onDI diesel engine performance characteristics and pollutant emissions. Fuel 2009, 88, 1779–1785. [Google Scholar] [CrossRef]
- Rahman, S.M.A.; Nabi, M.N.; Van, T.C.; Suara, K.; Jafari, M.; Dowell, A.; Islam, M.A.; Marchese, A.J.; Tryner, J.; Hossain, M.F.; et al. Performance and Combustion Characteristics Analysis of Multi-Cylinder CI Engine Using Essential Oil Blends. Energies 2018, 11, 738. [Google Scholar] [CrossRef]
- Saheed, S.A.; Olalekan, B.B. Load Performance of a Spark Ignition Engine Using Ethanol-Gasoline Blends as Alternative Fuel. Int. J. Adv. Eng. Technol. 2013, 6, 1932–1941. [Google Scholar]
- Najafi, B.; Torkian, M.; Hejazi, M.A.; Zamzamian, A.A. Effect of Microalgae Biodiesel on Performance Parameters and Exhaust Emissions from IDI Diesel Engine. Fuel Combust. 2012, 4, 29–42. [Google Scholar]
- Utlu, Z.; Kocak, M.S. The effect of biodiesel fuel obtained from waste frying oil on direct injection diesel engine performance and exhaust emissions. Renew. Energy 2008, 33, 1936–1941. [Google Scholar] [CrossRef]
- Luján, J.M.; Bermúdez, V.; Tormos, B.; Pla, B. Comparative analysis of a DI diesel engine fuelled with biodiesel blends during the European MVEG-A cycle: Performance and emissions (II). Biomass Bioenergy 2009, 33, 948–956. [Google Scholar] [CrossRef]
- Labeckas, G.; Slavinskas, S. The effect of rapeseed oil methyl ester on direct injection diesel engine performance and exhaust emissions. Energy Convers. Manag. 2006, 47, 1954–1967. [Google Scholar] [CrossRef]
- Fontaras, G.; Karavalakis, G.; Kousoulidou, M.; Tzamkiozis, T.; Ntziachristos, L.; Bakeas, E.; Stournas, S.; Samaras, Z. Effects of biodiesel on passenger car fuel consumption, regulated and non-regulated pollutant emissions over legislated and real-world driving cycles. Fuel. 2009, 88, 1608–1617. [Google Scholar] [CrossRef]
- Curto, J.W.; Giambrone, M.D.; MacGrogan, A.S.; Williamson, G.H. A Comparative Analysis of Biodiesel and Diesel Emissions. A Major Qualifying Project Report Submitted to the Faculty of the Worcester Polytechnic Institute. E-project-042815-163944. 2015. Available online: https://web.wpi.edu/Pubs/E-project/Available/E-project-042815-163944/unrestricted/Biodiesel_MQP_FINAL.pdf (accessed on 16 April 2020).
- Ozsezen, A.N.; Canakci, M.; Turkcan, A.; Sayin, C. Performance and combustion characteristics of a DI diesel engine fueled with waste palm oil and canola oil methyl esters. Fuel 2009, 88, 629–636. [Google Scholar] [CrossRef]
- Adam, I.K.; Aziz, A.; Rashid, A.; Heikal, M.R.; Yusup, S.; Ahmad, A.S.; Abidin, Z.; Zharif, E. Performance and Emission Analysis of Rubber Seed, Palm, and Their Combined Blend in a Multi-Cylinder Diesel Engine. Energies 2018, 11, 1522. [Google Scholar] [CrossRef]
- Ahmadipour, S.; Aghkhani, M.H.; Zareei, J. The effect of compression ratio and alternative fuels on performance and exhaust emission in a diesel engine by modelling engine. AUT J. Mech. Eng. 2019, 3. [Google Scholar] [CrossRef]
- Qi, D.H.; Geng, L.M.; Chen, H.; Bian, Y.Z.H.; Liu, J.; Ren, X.C.H. Combustion and performance evaluation of a diesel engine fueled with biodiesel produced from soybean crude oil. Renew. Energy 2009, 34, 2706–2713. [Google Scholar] [CrossRef]
- Lin, C.Y.; Li, R.J. Engine performance and emission characteristics of marine fish-oil biodiesel produced from the discarded parts of marine fish. Fuel Process Technol. 2009, 90, 883–888. [Google Scholar] [CrossRef]
- Xue, J.; Grift, T.; Hansen, A. Effect of Biodiesel on Engine Performances and Emissions. Renew. Sustain. Energy Rev. 2011, 15, 1098–1116. [Google Scholar] [CrossRef]
- Banapurmath, N.R.; Tewari, P.G.; Hosmath, R.S. Effect of biodiesel derived from Honge oil and its blends with diesel when directly injected at different injection pressures and injection timings in single-cylinder water-cooled compression ignition engine. Proc. Inst. of Mech. Eng. Part A J. Power Energy 2009, 223, 31–40. [Google Scholar] [CrossRef]
- Sahoo, P.K.; Das, L.M.; Babu, M.K.G.; Arora, P.; Singh, V.P.; Kumar, N.R.; Varyani, T.S. Comparative evaluation of performance and emission characteristics of jatropha, karanja and polanga based biodiesel as fuel in a tractor engine. Fuel 2009, 88, 1698–1707. [Google Scholar] [CrossRef]
- Karavalakis, G.; Stournas, S.; Bakeas, E. Light vehicle regulated and unregulated emissions from different biodiesels. Sci. Total Environ. 2009, 407, 3338–3346. [Google Scholar] [CrossRef]
- Baiju, B.; Naik, M.K.; Das, L.M. A comparative evaluation of compression ignition engine characteristics using methyl and ethyl esters of Karanja oil. Renew. Energy 2009, 34, 1616–1621. [Google Scholar] [CrossRef]
- Rente, T.; Gjirja, S.; Denbratt, I. Experimental Investigation of the Effect of Needle Opening (NOP) Pressure on Combustion and Emissions Formation in a Heavy Duty DI Diesel Engine. J. Fuels Lubr. 2004, 113, 1692–1711. [Google Scholar]
- Kim, H.Y.; Ge, J.C.; Choi, N.J. Application of Palm Oil Biodiesel Blends under Idle Operating Conditions in a Common-Rail Direct-Injection Diesel Engine. Appl. Sci. 2018, 8, 2665. [Google Scholar] [CrossRef]
- Mobasheri, R.; Seddiq, M. Applying The Homogeneity Factor to Evaluate the Effects of Pilot Injection Characteristics On Air-Fuel Mixing Quality and Engine Performance in a Turbo-Charged High Speed Direct Injection (Hsdi) Diesel Engine. Fuel Combust. 2017, 10, 53–71. [Google Scholar]
- Ding, C.W.; Liu, W.J. Numerical Simulation of Emission Characteristics for Single-Cylinder Diesel Engine. Energy Power Eng. 2016, 8, 92–98. [Google Scholar] [CrossRef]
- Mirmohammadi, A.; Ghadiri, M.; Aghamirsalim, A.M. Fuel Injection Pressure and Duration Effects On Passenger Diesel Engine Performance and Emissions. Iran. J. Mech. Eng. 2017, 18, 96–114. [Google Scholar]
- Yogish, H.; Chandrashekara, K.; Sharma, P.R. Analysis of the Relationship between Exhaust Gas Temperature (EGT in °C) and Nitrogen oxides (NOx in ppm) during Performance and Emission tests on various Biodiesels derived from edible and non-edible oils and their blends. Int. J. Therm. Technol. 2014, 4, 79–82. [Google Scholar]
- Tat, M.E.; Van Gerpen, J.H.; Wang, P.S. Fuel property effects on injection timing, ignition timing and oxides of nitrogen emissions from biodiesel-fueled engines. In Proceedings of the ASAE/CSAE Annual International Meeting, Ottawa, ON, Canada, 1–4 August 2004. [Google Scholar] [CrossRef]
- Muharam, Y.; Mahendra, M.; Giffari, F.; Kartohardjono, S. Effects of Injection Temperature and Pressure on Combustion in an Existing Otto Engine Using CNG Fuel. Environ. Sci. Technol. 2015, 8, 25–34. [Google Scholar] [CrossRef][Green Version]
- Raheman, H.; Ghadge, S.V. Performance of compression ignition engine with mahua (Madhuca indica) biodiesel. Fuel 2007, 86, 2568–2573. [Google Scholar] [CrossRef]


















| Name of Properties | Unit | TSOB | Diesel | Limit Range | Test Procedure ASTM |
|---|---|---|---|---|---|
| Kin. Viscosity at 40 °C | cSt | 5 | 2.87 | 1.9–6 | D445 |
| Density-@15 °C | Kg/m3 | 883 | 820 | max 900 | D4052 |
| Cloud Point | °C | 12 | −3 | min-7 | D2500 |
| Flash Point (Closed Cup) | °C | 190 | 58 | min 130 | D93 |
| TAN | mg KOH/g | 0.74 | 0.16 | max 0.8 | D974 |
| Water and Sediment | vol.% | 0.05 | Trace | max 0.05 | D96–D2273 |
| Copper Corrosion @ | 100 °C | 1a | 0.2 | D130 | |
| Sulfated Ash | wt% | 0.02 | 0.001 | max 0.02 | D874 |
| Sulfur | wt% | 0.13 | 0.034 | D4294 | |
| Cetane Index | 0 | 47.7 | 48.5 | min 47 | D976 |
| Ramsbottom Carbon Residue | wt% | 0.05 | 0.1 | D524 |
| Kind of engine | Vertical, 4 cycle liquid cooled diesel |
| Number of cylinders | 4 |
| Cylinder diameter | 98 |
| Compression ratio | 22.6 |
| Total displacement (L) | 3.32 |
| Stroke (mm) | 110 |
| System of combustion | E-TVCS |
| System of intake | Naturally aspirated |
| Output gross intermittent (kW/rpm) | 54.5/2600 |
| No load low idling speed (rpm) | 700–750 |
| No load high idling speed (rpm) | 2800 |
| Net continuous (kW/rpm) | 44.1/2600 |
| Net intermittent (kW/rpm) | 50.7/2600 |
| Crankshaft rotation direction | Counter-clockwise (viewed from flywheel side) |
| Governing | Centrifugal fly weight high-speed governor |
| Kind of fuel Diesel | No-2-D based on ASTM D975 |
| Capacity of starter (V kW) | 12–2.5 |
| Capacity of alternator (V A) | 12–60 |
| Dry weight with SAE flywheel and housing (kg) | 272 |
| Measurable Gases | Measurement Range | Measured Value Resolution (max) |
|---|---|---|
| CO | 0–15%vol | 0.01%vol |
| O2 | 0–25%vol | 0.01%vol |
| CO2 | 0–20%vol | 0.01%vol |
| HC | 0–3000ppm vol | 1 ppm vol |
| NO | 0–5000vol ppm | 1 ppm vol |
| Soot | 0–9.99 | 0.1% |
| Input Parameters | Output Simulation Parameters | |||
|---|---|---|---|---|
| Engine Parameters | Fuel Parameters | |||
| Engine layout | Inline | Oxygen Content (wt.%) | 10.30 | Reaction_Progress_Variable at |
| No. of cylinder | 4 | Carbon Content (wt.%) | 75.05 | in-cylinder temperature (K) |
| Cylinder diameter (m) | 0.098 | Hydrogen Content (wt.%) | 14.21 | progress of NO |
| Compression ratio | 22.6 | Nitrogen Content (wt.%) | 0.09 | progress of CO2 |
| Crankshaft radius (m) | 0.055 | Sulfur Content (wt.%) | 0.13 | progress of CO |
| Length of connecting rod (m) | 0.16 | Water Content (wt.%) | 0.20 | progress of PM |
| Stroke (m) | 0.11 | Lower Calorific Value (J/g) | 36666 | Torque(N) |
| No. of injection holes | 4 | BSFC(g/Kw.h) | ||
| Speed of engine (rpm) | 1400 | |||
© 2020 by the authors. Licensee MDPI, Basel, Switzerland. This article is an open access article distributed under the terms and conditions of the Creative Commons Attribution (CC BY) license (http://creativecommons.org/licenses/by/4.0/).
Share and Cite
Karami, R.; Rasul, M.G.; Khan, M.M.K. CFD Simulation and a Pragmatic Analysis of Performance and Emissions of Tomato Seed Biodiesel Blends in a 4-Cylinder Diesel Engine. Energies 2020, 13, 3688. https://doi.org/10.3390/en13143688
Karami R, Rasul MG, Khan MMK. CFD Simulation and a Pragmatic Analysis of Performance and Emissions of Tomato Seed Biodiesel Blends in a 4-Cylinder Diesel Engine. Energies. 2020; 13(14):3688. https://doi.org/10.3390/en13143688
Chicago/Turabian StyleKarami, Rahim, Mohammad G. Rasul, and Mohammad M. K. Khan. 2020. "CFD Simulation and a Pragmatic Analysis of Performance and Emissions of Tomato Seed Biodiesel Blends in a 4-Cylinder Diesel Engine" Energies 13, no. 14: 3688. https://doi.org/10.3390/en13143688
APA StyleKarami, R., Rasul, M. G., & Khan, M. M. K. (2020). CFD Simulation and a Pragmatic Analysis of Performance and Emissions of Tomato Seed Biodiesel Blends in a 4-Cylinder Diesel Engine. Energies, 13(14), 3688. https://doi.org/10.3390/en13143688
