Dynamic Behavior of Wind Turbine Generator Configurations during Ferroresonant Conditions
Abstract
1. Introduction
2. Modelling of the Wind Turbine Generator Types
2.1. Modelling of the Drive Train
2.2. Modelling of the Induction Generators
2.2.1. Modelling of the SCIG and WRIG Wind Turbine Configurations
Modelling of the SCIG Wind Turbine Configuration
Modelling of the WRIG Wind Turbine Configuration
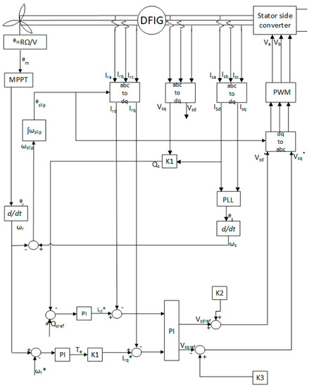
2.2.2. Modelling of the DFIG Wind Turbine Configuration
Control of the DFIG Machine Side Converter
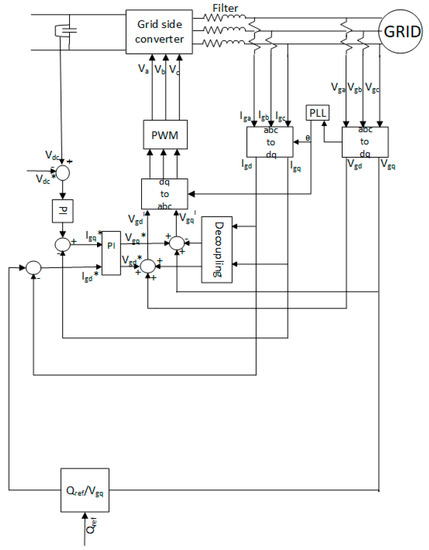
Control of the DFIG Grid Side Converter
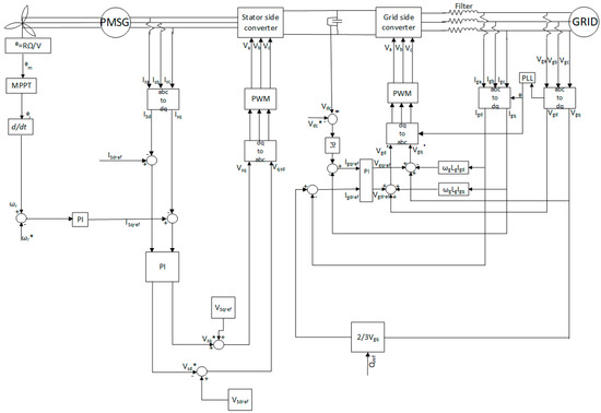
2.3. Modelling of the PMSG Wind Turbine Configuration
Control of the PMSG Converter
2.4. Modelling of Wind Turbine Transformer
3. Results
3.1. Ferroresonance on the SCIG Wind Turbine
3.2. Ferroresonance on the WRIG Wind Turbine
3.3. Ferroresonance on the DFIG Wind Turbine
3.4. Ferroresonance on the PMSG Wind Turbine
4. Summary of Results
5. Conclusions
Author Contributions
Funding
Conflicts of Interest
References
- Hansen, L.H.; Helle, L.; Blaabjerg, F.; Ritchie, E.; Munk-Nielsen, S.; Bindner, H.; Sørensen, P.; Bak-Jensen, B. Conceptual Survey of Generators and Power Electronics for Wind Turbines; Risø National Laboratory: Roskilde, Denmark, 2001; Volume 1205, pp. 71–73. [Google Scholar]
- Kumar, L.A.; Kumar, L.A.; Surekha, P. Solar PV and Wind Energy Conversion Systems; Springer: Cham, Switzerland, 2015. [Google Scholar]
- Radmanesh, H.; Gharehpetian, G.B. Ferroresonance suppression in power transformers using chaos theory. Int. J. Electr. Power Energy Syst. 2013, 45, 1–9. [Google Scholar] [CrossRef]
- Valverde, V.; Mazón, A.; Zamora, I.; Buigues, G. Ferroresonance in voltage transformers: Analysis and simulations. In Proceedings of the International Conference on Renewable Energies and Power Quality, Sevilla, Spain, 28–30 March 2007; pp. 465–471. [Google Scholar]
- Gönen, T. Electric Power Distribution System Engineering; McGraw-Hill: New York, NY, USA, 1986. [Google Scholar]
- Neto, A.S.; Neves, F.; Pinheiro, E.; Gaiba, R.; Silva, S. Dynamic analysis of grid connected wind farms using ATP. In Proceedings of the 2005 IEEE 36th Power Electronics Specialists Conference, Recife, Brazil, 16 June 2005; pp. 198–203. [Google Scholar]
- Erlich, I.; Shewarega, F.; Scheufeld, O. Modeling wind turbines in the simulation of power system dynamics. Sci. J. Riga Tech. Univ. Power Electr. Eng. 2010, 26, 41–47. [Google Scholar] [CrossRef]
- Ekanayake, J.; Jenkins, N. Comparison of the response of doubly fed and fixed-speed induction generator wind turbines to changes in network frequency. IEEE Trans. Energy Convers. 2004, 19, 800–802. [Google Scholar] [CrossRef]
- Karaagac, U.; Mahseredjian, J.; Cai, L. Ferroresonance conditions in wind parks. Electr. Power Syst. Res. 2016, 138, 41–49. [Google Scholar] [CrossRef]
- Siahpoosh, M.K.; Dorrell, D.; Li, L. Ferroresonance assessment in a case study wind farm with 8 units of 2 MVA DFIG wind turbines. In Proceedings of the 2017 20th International Conference on Electrical Machines and Systems (ICEMS), Sydney, NSW, Australia, 11–14 August 2017; pp. 1–5. [Google Scholar]
- Corea-Araujo, J.A.; Barrado-Rodrigo, J.A.; Gonzalez-Molina, F.; Guasch-Pesquer, L. Ferroresonance Analysis on Power Transformers Interconnected to Self-excited Induction Generators. Electr. Power Compon. Syst. 2016, 44, 359–368. [Google Scholar] [CrossRef]
- Okedu, K.E. Effects of drive train model parameters on a variable speed wind turbine. Int. J. Renew. Energy Res. 2012, 2, 92–98. [Google Scholar]
- Soriano, D.L.; Yu, W.; Rubio, J.d.J. Modeling and control of wind turbine. Math. Probl. Eng. 2013, 2013, 982597. [Google Scholar] [CrossRef]
- Kaloi, G.S.; Wang, J.; Baloch, M.H. Active and reactive power control of the doubly fed induction generator based on wind energy conversion system. Energy Rep. 2016, 2, 194–200. [Google Scholar] [CrossRef]
- Li, S.; Haskew, T.A.; Williams, K.A.; Swatloski, R.P. Control of DFIG wind turbine with direct-current vector control configuration. IEEE Trans. Sustain. Energy 2012, 3, 1–11. [Google Scholar] [CrossRef]
- Lamchich, M.T.; Lachguer, N. Matlab Simulink as simulation tool for wind generation systems based on doubly fed induction machines. In MATLAB-A Fundamental Tool for Scientific Computing and Engineering Applications; InTech: Rijeka, Croatia, 2012; Volume 2. [Google Scholar]
- Wu, Z.; Dou, X.; Chu, J.; Hu, M. Operation and control of a direct-driven PMSG-based wind turbine system with an auxiliary parallel grid-side converter. Energies 2013, 6, 3405–3421. [Google Scholar] [CrossRef]
- Ye, L.; Sun, H.B.; Song, X.R.; Li, L.C. Dynamic modeling of a hybrid wind/solar/hydro microgrid in EMTP/ATP. Renew. Energy 2012, 39, 96–106. [Google Scholar] [CrossRef]
- Errami, Y.; Ouassaid, M.; Maaroufi, M. Control of a PMSG based wind energy generation system for power maximization and grid fault conditions. Energy Procedia 2013, 42, 220–229. [Google Scholar] [CrossRef]
- Gajewski, P.; Pieńkowski, K. Advanced control of direct-driven PMSG generator in wind turbine system. Arch. Electr. Eng. 2016, 65, 643–656. [Google Scholar] [CrossRef]
- CIGRE. Guidelines for Representation of Network Elements when Calculating Transients; CIGRE Brochure 39; CIGRE: Paris, France, 1990. [Google Scholar]
- IEC: 60071-1; Insulation Co-ordination-Part 1; IEC: Geneva, Switerland, 2006; Volume 1, p. 67.















| Parameter | Value |
|---|---|
| Rated power | 2 MW |
| Rated frequency | 690 v |
| Rated voltage | 60 Hz |
| Stator resistance Rs | 0.00492 PU |
| Stator inductance Ls | 0.1332 PU |
| Rotor resistance Rr | 0.00445 PU |
| Rotor inductance Lr | 0.1896 PU |
| Mutual inductance | 4.22 PU |
| Number of poles | 4 |
| Parameter | Value |
|---|---|
| Rated power | 2 MW |
| Rated frequency | 690 v |
| Rated voltage | 60 Hz |
| Stator resistance Rs | 0.0071 PU |
| Stator inductance Ls | 0.171 PU |
| Rotor resistance Rr | 0.005 PU |
| Rotor inductance Lr | 0.156 PU |
| Mutual inductance | 2.9 PU |
| Number of poles | 4 |
| Parameter | Value |
|---|---|
| Rated power | 2 MW |
| Rated frequency | 690 v |
| Rated voltage | 60 Hz |
| Stator resistance Rs | 0.034 PU |
| Stator inductance Ls | 0.17 PU |
| Rotor resistance Rr | 0.018 PU |
| Rotor inductance Lr | 0.17 PU |
| Mutual inductance | 3.2 PU |
| Number of poles | 4 |
| Parameter | Value |
|---|---|
| Rated power | 2 MW |
| Rated frequency | 690 v |
| Rated voltage | 9.25 Hz |
| Stator resistance | 0.008 PU |
| Stator inductance (d, q axis) | 0.167 PU |
| Permanent magnet flux | 0.19 PU |
| Number of poles | 24 |
| Parameters | Primary | Secondary | |
|---|---|---|---|
| Wind turbine Transformer (2.5 MVA) | Vector group | D | Yn11 |
| Voltage (kV) | 0.69 | 33 | |
| R (PU) | 0.00025 | 0.042 | |
| L (PU) | 0.03 | 0.314 |
| Current (PU) | Flux (PU) |
|---|---|
| 0 | 0 |
| 0.102 | 1.12 |
| 1.0 | 1.42 |
| Wind Turbine Generator Type | Switching Operation | Ferroresonant Overvoltage (PU) | Ferroresonance Mode |
|---|---|---|---|
| SCIG | Energization | 10.1 | Chaotic |
| De-energization | 5.71 | Chaotic | |
| WRIG | Energization | 8.22 | Chaotic |
| De-energization | 4.01 | Chaotic | |
| DFIG | Energization | 5.08 | Quasi-periodic |
| De-energization | 4.43 | Chaotic | |
| PMSG | Energization | 6.12 | Quasi-periodic |
| De-energization | 9.58 | Chaotic |
© 2019 by the authors. Licensee MDPI, Basel, Switzerland. This article is an open access article distributed under the terms and conditions of the Creative Commons Attribution (CC BY) license (http://creativecommons.org/licenses/by/4.0/).
Share and Cite
Akinrinde, A.; Swanson, A.; Tiako, R. Dynamic Behavior of Wind Turbine Generator Configurations during Ferroresonant Conditions. Energies 2019, 12, 639. https://doi.org/10.3390/en12040639
Akinrinde A, Swanson A, Tiako R. Dynamic Behavior of Wind Turbine Generator Configurations during Ferroresonant Conditions. Energies. 2019; 12(4):639. https://doi.org/10.3390/en12040639
Chicago/Turabian StyleAkinrinde, Ajibola, Andrew Swanson, and Remy Tiako. 2019. "Dynamic Behavior of Wind Turbine Generator Configurations during Ferroresonant Conditions" Energies 12, no. 4: 639. https://doi.org/10.3390/en12040639
APA StyleAkinrinde, A., Swanson, A., & Tiako, R. (2019). Dynamic Behavior of Wind Turbine Generator Configurations during Ferroresonant Conditions. Energies, 12(4), 639. https://doi.org/10.3390/en12040639

