Next Article in Journal
Optimization of Photoperiod and Quality Assessment of Basil Plants Grown in a Small-Scale Indoor Cultivation System for Reduction of Energy Demand
Previous Article in Journal
Energy Commodities: A Review of Optimal Hedging Strategies
 
 
Font Type:
Arial Georgia Verdana
Font Size:
Aa Aa Aa
Line Spacing:
Column Width:
Background:
Article

An Active Direct Cell-to-Cell Balancing Circuit in Continuous Current Mode for Series Connected Batteries

Department of Electrical Engineering, Harbin Institute of Technology, Harbin 150006, China
*
Author to whom correspondence should be addressed.
Energies 2019, 12(20), 3978; https://doi.org/10.3390/en12203978
Submission received: 15 August 2019 / Revised: 29 September 2019 / Accepted: 16 October 2019 / Published: 18 October 2019

Abstract

Bi-directional cell-to-cell balancing circuits can well prevent voltage imbalance of batteries that are connected in series. However, it is a challenge to achieve high equalization speed and equalization efficiency with low complex circuit structure. In order to overcome this challenge, it is proposed that a direct bi-directional cell-to-cell active equalization method that works in continuous current mode (CCM) is used. The proposed balancing circuit allows energy to transfer directly from the source cell to the target cell in one step, which guarantees high balancing speed and efficiency. The experiments in which six-20 Ah lithium-ion batteries are connected in series have been carried out, and the results show that the balancing circuit achieves a good comprehensive performance of equalization in efficiency, speed, and circuit complexity.

1. Introduction

Series connected battery packs are used to provide adequate power in applications such as electric vehicles and uninterruptible power supplies. Series connected lithium-ion batteries are commonly used in these areas due to the merit of non-memory effect, high working cell voltage, low environmental population, low self-discharge rate, and high power density in volume and high specific energy and energy density [1,2]. Many factors, such as internal impedance and stage-of-charge difference, may cause an imbalance in the voltage of the cells connected in series. The imbalance will shorten the total capacity of the battery pack and damage the cells. Therefore, the battery pack should be equipped with an equalizer or balancing circuit [3,4].
Numerous balancing topologies have been developed and well summarized. They can be classified into two categories: passive and active [5]. When the topologies work in the passive methods, the cells’ excess energy is dissipated with a resistance and a transistor until all batteries reach the same charging level [6,7]. Due to the serious energy loss, these methods’ applications in high power applications are limited. The active methods, with external balancing circuits, are used to transfer the energy among the cells actively to prevent the series connected batteries from overcharging and undercharging. Compared with the passive methods, although the structure of active methods is more complex, it is more efficient, so they can be widely used. According to the number of cells involved in the working loop, the active methods can be further divided into three types [8] as shown in Figure 1.
Among the above-mentioned equalization methods, the pack-to-cell equalization and the cell-to-pack equalization, which shuttle the excessive charge from pack-to-cell or cell-to-pack, have a large number of magnetic devices and limited performance of balancing (part of the energy from the source cell is recharged back to source cell) [9,10]. On the contrary, the cell-to-cell methods are often the best choice due to their high efficiency and fast balancing speed. These equalizations can be further subdivided into two categories: adjacent cell-to-cell equalization and direct cell-to-cell equalization.
The adjacent cell-to-cell equalization uses individual cell equalizers (ICEs) for each cell to achieve balance. The main drawback of the scheme is that only the adjacent cells can exchange energy [11,12]. To overcome this disadvantage, a common storage component, such as a capacitor, an inductor, or a multi-winding transformer is used to achieve direct cell-to-cell equalization [13,14]. In theory, these methods can transfer energy between any two cells with high equalization speed and efficiency, but they are usually very complex. Evzelman et al. [15] presented a modular architecture for battery packs in electric vehicles that combine the function of active battery cell balancing and the auxiliary low-voltage supply. The key feature of the architecture is its modularity, allowing easy system extension to a higher number of cells. However, the additional auxiliary low-voltage increases the cost and complexity of the equalizer. Lee et al. [16] showed a direct cell-to-cell equalization method based on flyback operation, which requires one small transformer with two windings. However, the method’s principle of operation is complex. Park et al. [17] proposed a cell-to-cell equalization method that is shown in Figure 2. However, the charge transfer between odd- or even-numbered cells cannot be transferred directly by buck-boost or flyback operation, and the charge transport can be achieved in two steps: Buck-boost and flyback operations [17].
Obviously, none of the direct cell-to-cell equalization methods mentioned above can achieve both high balancing speed and efficiency with a simple balancing structure. According to Lee et al. [16] and Park et al. [17], both of them are working in discontinuous current mode (DCM), and the balancing currents of both are less than 0.5 A. To address these issues, we must consider the balancing circuit, in which any two cells can exchange energy in one step, and the balancing current is above 2 A. Inspired by Park et al. [17], we propose a direct cell-to-cell balancing circuit that uses a multi-winding transformer. Also, we will investigate increasing the balancing current by making the equalizer work in continuous current mode (CCM). The balancing circuit comes with high power density, fast balancing speed, and low conduction losses.
In the rest of the paper, we introduce the structure of the balancing circuit, the operational principles of the switches, and optocoupler isolated driving circuits in Section 2. The impact factors of the balancing circuit are evaluated in Section 3. Section 4 introduces the implementation of the topology with specific circuits as applied to a six-20 Ah battery pack, and Section 5 gives the conclusions.

2. Proposed Equalization Topology

2.1. Main Circuit

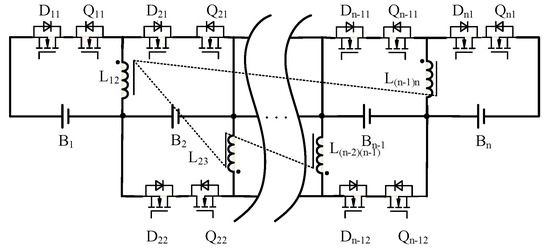
The proposed balancing circuit is shown in Figure 3, where n batteries are connected in series. Each cell is connected to two switches and a winding of the multi-winding transformer in each working loop, where the switches can be grouped in the selectivity switches D and the operating switches Q. The balancing circuit can operate properly only when D and Q act together and are on or off. Since each battery cell corresponds to a winding of the multi-winding transformer, there are many choices for the balancing path. In order to accurately construct a bidirectional energy transmission loop between any two cells, D in the transmission loop must be turned on. The main function of Q in the discharge loop is to discharge the current to the winding of the multi-winding transformer in the discharge loop, while Q in the charge loop works as a diode. The current flows into the target cell from the winding of the multi-winding transformer in the charge loop when Q in the discharge loop is turned off.
When the two imbalanced batteries are adjacent, the energy is transferred from the source cell to the target cell by buck-boost operation. When they are non-adjacent, the energy is transferred by flyback operation.

2.2. Principles of Switches Operating and Driving Circuits

When the balancing circuit operates in flyback mode, Q in the discharge loop works in pulse width modulation (PWM) mode, while Q in the charge loop works as a diode, which is turned on after the diode of Q is fully conductive in order to achieve synchronous rectification and to reduce losses. When the balancing circuit operates on buck-boost mode, both Q and D are turned on and off, the same as in flyback mode.
Selection of switches based on the voltage and current stress, the low on-voltage and low driving voltage, the CSD17559Q5 (30 V/100 A, 0.95 mΩ, Vth = 1.2 V) is selected. Table 1 shows the rules of switching patterns.
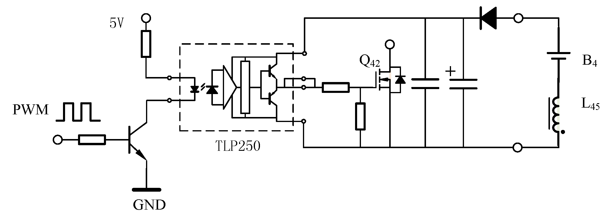
The optocoupler isolated high-density driving circuits designed in this paper are shown in Figure 4 and Figure 5. Figure 4 is the driving circuit for the switch whose source is connected to the cell directly, while Figure 5 is the driving circuit for the switch whose source is connected to the winding of the multi-winding transformer.

2.3. Operational Principles

Considering the incidence of equalization, the proposed balancing circuit is designed to operate in two cases. One is that the energy is transferred from the source cell to the target cell by buck-boost operation when they are adjacent. The other is that the energy is transferred by flyback operation when the two imbalanced batteries are non-adjacent. Each case with a six-20 Ah lithium-ion battery string is analyzed. The balancing circuit works in CCM in this paper, to achieve more energy transmission in one switching period.
In order to ease the analysis, the switches are supposed to be ideal, and the batteries’ terminal voltages are constant in a switching period.
Case 1: 
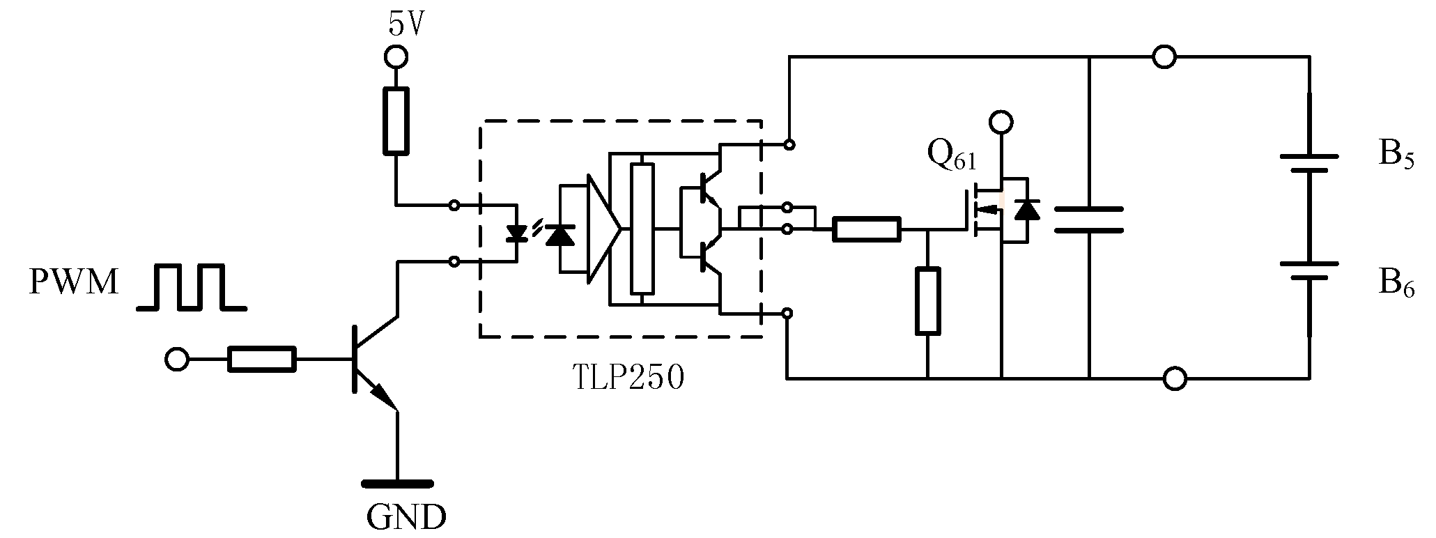
The balancing current is transferred by buck-boost operation. The balancing circuit is shown in Figure 6. B6 is the source cell and B5 is the target cell. The red line is the discharging loop, the green line is the charging loop, and the key waveforms of this case are shown in Figure 7.
Mode 1 [t0t1]: At t0, the switch Q61 is turned on. Switches D61 and D51 are kept on during the whole period. The charge is extracted from B6. The voltage of B6 is applied to L56, and the current of L56 is built up. According to the assumption, the current of the inductor increases with a constant slope, and it can be shown as:
i L 56 = I m + V B 6 2 V Son L 56 ( t t 0 )
where VSon is the conduction voltage drop of the switch and Im is the initial current of the inductor.
Then the peak current of the inductor is:
I p k = i L 56 | t = t 1 = I m + ( V B 6 2 V Son ) D T L 56
where D is the duty ratio of the driving signal of switch Q61.
Mode 2 [t1t2]: After Q61 is turned off, the switch Q51 works as a diode, which is turned on after the diode of Q51 is fully conductive, in order to achieve synchronous rectification, and Mode 2 starts. The energy stored in the inductor L56 is transferred to B5. The current of the inductor is:
i L 56 = I m + V B 5 + 2 V Son L 56 ( t 2 t )
Case 2: 
The balancing circuit works as flyback operation. It is assumed that B6 is the source cell and B2 is the target cell. The working loops of Case 2 are shown in Figure 8, where the red line is the discharging loop and the green line is the charging loop. Figure 9 shows the key waveforms of this case.
Mode 1 [t0t1]: At t0, the switch Q61 is turned on. Switches D61 and D22 are kept on during the whole period. Mode 1 starts, and the energy is extracted from B6. The voltage of B6 is applied to L56 and the current of L56 is built up. The current of the inductor L56 is:
i L 56 = I m + V B 6 2 V Son L 56 + L 56 s ( t t 0 )
where L56s is the leakage inductance of the discharge loop.
At t1, the peak current of the inductor is:
I p k = i L 56 | t = t 1 = I m + ( V B 6 2 V Son ) D T L 56 + L 56 s .
Mode 2 [t1t2]: After Q61 is turned off, the switch Q22 works as a diode that is turned on after the diode of Q22 is fully conductive in order to achieve synchronous rectification, and Mode 2 starts. After opening the switch Q22, it works to achieve synchronous rectification. When the switch D51 is turned off, the energy stored in the inductor L56 is transferred to B2 through the flyback transformer (L56:L23), rather than flowing into B5. The current of the inductor L23 is:
i L 23 = I m + V B 2 + 2 V Son L 23 + L 23 s ( t 2 t )
where L23s is the leakage inductance of the charge loop.

3. Equalization Performance

In this section, the equalization performance in terms of the effect of the main circuit devices to the balancing current is evaluated.

3.1. The Impact of Leakage to The Efficiency of the Converter During the Transition Period

The main magnetic device of the proposed circuit is the multi-winding coupled inductor, and the turns of each winding are the same. The experiments show that the leakage Ls is the main cause of loss during the transition period. For simple analysis, only the leakage Ls is considered in order to study the efficiency of the converter during the transient process. The balancing circuit model can be simplified as shown in Figure 10 without considering the resistance. L is the equivalent inductance of the winding of the multiwinding transformer.
The peak current of i1 is:
I pk 1 = I m + 1 L + L s V 1 D T
For simple analysis, the effect of V2 will be ignored during the transient process, then the peak current of i2 is:
I pk 2 L L + L s I 1 pk = k I pk 2
where k is the coupling coefficient of the inductances.
Then, the energy that i1 stores in the inductor is:
E 1 = 1 2 ( L + L s ) I pk 1 2
The energy which i2 gets from the inductor is:
E 2 = 1 2 L 2 L + L s I pk 1 2
The efficiency of the inductors during the transient process is:
η L 2 ( L + L s ) 2 = k 2

3.2. The Impact Factors of the Average Balancing Current

The balancing circuit model can be simplified, as shown in Figure 11. Where R1 is the equivalent resistance of the discharging loop, R2 is the equivalent resistance of the charging loop. Suppose that R1 = R2 = R. The equivalent resistance includes drain-to-source on-resistance of MOSFET, the equivalent resistance of the battery, the parasitic resistance of the circuit, and so on. During the discharging period, the current of the inductor can be calculated as:
i L ( t ) = I m + k 1 t   ( 0 t D T )
During the discharging period, the current of the inductor can be calculated as:
i L ( t ) = I m + k 2 ( T t )   ( D T t T )
where k1 is the absolute value of the variation of the inductor current during the discharging period, k1 > 0; k2 is the absolute value of the variation of the inductor current during the charging period, k2 > 0.
k 1 ( V 1 I avg 1 R 1 ) L + L s
k 2 ( V 2 + I avg 2 R 2 ) L + L s
where V1 is the open circuit voltage (OCV) of the source battery and V2 is the target one. Iavg1 is the average current of i1 during Mode 1, Iavg2 is the average current of i2 during Mode 2.
I avg 1 = i m + i pk 1 2
I avg 2 = i m + i pk 2 2
For simple analysis:
I avg 2 k I avg 1
When the current is stable, from Equations (8), (12), and (13), it can be calculated that the initial current and the loss of current during the transient process are equal to the terminal current of the inductor when the circuit is in steady state. Then, it can be obtained that:
k 1 × D T = k 2 × ( 1 D ) T + ( 1 k ) i pk 1 k 1 × D T k 2 × ( 1 D ) T + ( 1 k ) i avg 1 .
The average current of i1 during Mode 1 is:
I a v g 1 V 1 D V 2 ( 1 D ) k R + f L s
where f is the frequency of switch.
Then, the average balancing of the target battery is:
I o = k V 1 D ( 1 D ) V 2 ( 1 D ) 2 k R + f L s
The relationship between the average balancing current, the source cell voltage, and the duty ratio is shown in Figure 12, when kR + fLs = 0.35 Ω and k ≈ 1. It can be concluded that the average balancing current increases as the OCV of the source cell increases, and it increases first then decreases as the duty ratio increases.
From Equations (11) and (21), it can be concluded that the leakage inductance and the equivalent resistance in the loops should be reduced as much as possible to increase the balancing current and efficiency. To reduce the leakage, the sendust ring-core is used. The sendust ring-core transformer and the traditional transformer with an air gap were compared and analyzed by simulation and experiment.
The simulation results in Figure 13 and Figure 14 show that the sendust ring-core transformer produces less leakage than the traditional transformer with an air gap.
Although the decoupling capacitor in the circuit cannot reduce leakage inductance, it can reduce the AC component of the current in the wire between the decoupling capacitor and the battery. That will subsequently reduce the effect of leakage inductance on the current. Our experiment shows that the average balancing current increases from 1.8 A to 2.4 A by placing one 470 μF decoupling capacitance in each loop and keeping other settings.

4. Implementation and Experimental Results

To verify the theoretical analysis, a six-20Ah lithium-ion battery string was used for the experiments. Table 2 shows the parameters. Figure 15 and Figure 16 show the system block diagram and experimental platform, respectively.

4.1. Design Consideration of the Main Circuit

To increase the balancing current and decrease the balancing time, the multi-winding transformer was operated in CCM. In order to keep the equalizer from making noise, the switching frequency was greater than 20 kHz. Equation (21) shows that the larger frequency is, the smaller the balancing current is. Therefore, the switching frequency is 25 kHz. It can be seen from Equation (21) that when the balancing circuit works in CCM, the efficiency will decrease with the increase of the duty cycle. It is assumed that the input voltage Vi is 2.8–3.6 V, and the duty ratio of the MOSFET for the source battery is 0.56. It is supposed that the efficiency of the coupled inductor η is 80% and the power of the source battery is Pout = 9 W.
The peak balancing current of the primary inductor is:
I pk = 2 × P out η ( 1 + k t ) × V in ( min ) × D = 8.08   A
where kt = 0.5 is the ratio of the peak and valley current. Then, the inductance of each winding can be obtained as follows:
L = V in ( 1 k t ) I pk × D T = 16.6   μ H

4.2. Control Strategy of the Equalizer

The best way to balance batteries in series is to balance state of charge (SOC) [18]. However, it is extremely difficult, even unrealistic, to obtain the accurate SOC of each cell. Usually, a simple voltage balance is used, and the results are acceptable [19]. Therefore, the proposed equalizer operates according to the voltage difference. The operating mode is determined by hysteresis logic. Analog Front End uploads the real-time data to the digital signal processor (DSP), which judges the data. When the voltage difference is beyond the hysteresis, the balancing circuit is then set to work. When the difference is within the preset accuracy, the equalization process will end. The control procedure is shown in Table 3.

4.3. Experiment Verification

The balancing circuit can work whether the batteries are charged or discharged. Regardless of the state of the battery, the batteries can be equivalent to the voltage sources for the balancing circuit and have little effect on the balancing current of the equalizer. In order to simplify the experiment, the experiments were carried out under the static working mode.
Case 1: 
When B6 is the source battery with IB6avg = 2.46 A and B5 is the target battery with IB5avg = 1.96 A, the proposed balancing circuit works as a buck-boost operation. The key waveforms of the experiment results in this condition are shown in Figure 17. Before the equalization, the OCV of B6 and B5 are 3.40 V and 3.18 V, respectively. After the equalization, the OCVs are 3.29 V and 3.28 V. The equalization process is completed in less than 50 min. The efficiency, in this case, is η = V B 5 × I B 5 avg V B 6 × I B 6 avg = 77.2 % , where VB6 = 3.34 V and VB5 = 3.24 V are the working voltages of the batteries.
Case 2: 
When B6 is the source battery with IB6avg = 2.44 A and B2 is the target battery with IB6avg = 1.89 A, the proposed balancing circuit works as flyback operation. The key waveforms of the experiment results in this condition are shown in Figure 18. Before the equalization, the OCVs of B6 and B2 are 3.40 V and 3.15 V. After the equalization, the OCVs are 3.27 V and 3.27 V. The equalization process is completed in less than 50 min. The efficiency, in this case, is η = V B 2 × I B 2 avg V B 6 × I B 6 avg = 74.3 % , where VB6 = 3.34 V and VB2 = 3.21 V.
The experimental results clearly show that the proposed equalizer has a good equalization performance with high balancing speed for the batteries connected in series due to the small number of MOSFETs in the work loop. In addition, during the equalization process, the voltage differences get smaller, which means that the batteries are more consistent. However, the design of the multi-winding transformer restricts the extension of the balancing circuit. The proposed topology is more suitable to battery strings with six to eight series-connected batteries. For a longer battery string, unit modular equalization may be a better choice. Furthermore, though a current-sensing circuit is required by equalization, it will increase the complexity of the system.

4.4. Discussion

A comparison of the circuit with the previous ones is given in Table 4. This study focuses on the number of devices, the number of MOSFETs in the working loop, the balancing current, and the complex of control. In a conventional flyback converter, it is generally believed that in DCM operating mode the current amplitude is more easily controlled than in CCM. For less inductance, the volume of inductance is smaller. The equalizing circuit works at the same working frequency and the same balancing current, which requires a larger peak current that results in larger conduction losses and switching losses. If the equalizer circuit operates in DCM, it needs a smaller inductance than if it operates in CCM. When the operating frequency is higher than 20 kHz and the voltage of batteries is low, the inductance in DCM is very small. As a result, the uniformity and leakage inductance of the inductance winding can hardly meet the requirements of the circuit. When the switching frequency is more than 20 kHz, the balancing circuit operates in CCM in order to increase the equalization current. When the equalizer operates in CCM, Table 4 shows that the balancing current is high and the efficiency decreases slightly. Although the number of MOSFETs in the equalizer is relatively large, any two batteries can exchange energy in one step. With the same balancing current, the balancing speed of the equalizer in one step is twice as fast as that of the equalizer in two steps. The balancing speed of the equalizers in one step is proportional to the balancing currents. The larger the balancing current is, the faster the balancing speed will be. This means that the balancing speed of the proposed equalizer is the fastest among these equalizers. The complex of control of the proposed equalizer is the easiest among these equalizers.

5. Conclusions

A special cell-to-cell active direct balancing circuit in CCM was proposed and the operating principles were analyzed. The experiments were carried out with a six–20Ah lithium-ion battery string. The energy from the source cell was transferred by flyback operation or buck-boost operation to the target cell in one step. It resulted in high balancing efficiency and balancing speed. CCM was found to be more suitable for balancing circuits with low voltage and high current. Also, the design of optocoupler isolated high-density driving circuit increased the power density of the equalizer and ensured the accurate driving of the switches. The experimental results have shown that the proposed balancing circuit has comprehensive performance and competitiveness according to the balancing speed, efficiency, and complexity. In the future, we will address limitations such as losses during the transient process.

Author Contributions

Investigation, J.H. and X.L.; project administration, S.Y.; supervision, S.Y.; validation, W.Y.

Funding

This research was funded by the National Natural Science Foundation of China, Grant Number 51677042.

Conflicts of Interest

The authors declare no conflict of interest.

References

  1. Hannan, M.A.; Hoque, M.M.; Hussain, A.; Yusof, Y.; Ker, P.J. State-of-the-Art and Energy Management System of Lithium-Ion Batteries in Electric Vehicle Applications: Issues and Recommendations. IEEE Access 2018, 6, 19362–19378. [Google Scholar] [CrossRef]
  2. Tashakor, N.; Farjah, E.; Ghanbari, T. A bidirectional battery charger with modular integrated charge equalization circuit. IEEE Trans. Power Electron. 2017, 32, 2133–2145. [Google Scholar] [CrossRef]
  3. Emadi, A.; Lee, Y.J.; Rajashekara, K. Power Electronics and Motor Drives in Electric, Hybrid Electric, and Plug-In Hybrid Electric Vehicles. IEEE Trans. Ind. Electron. 2008, 55, 2237–2245. [Google Scholar] [CrossRef]
  4. Liu, M.; Fu, M.; Wang, Y.; Ma, C. Battery Cell Equalization via Megahertz Multiple-Receiver Wireless Power Transfer. IEEE Trans. Power Electron. 2018, 33, 4135–4144. [Google Scholar] [CrossRef]
  5. Chatzakis, J.; Kalaitzakis, K.; Voulgaris, N.; Manias, S.N. Designing a new generalized battery management system. IEEE Trans. Ind. Electron. 2003, 50, 990–999. [Google Scholar] [CrossRef]
  6. Zhang, D.; Haran, B.S.; Durairajan, A.; White, R.E.; Podrazhansky, Y.; Popov, B.N. Studies on capacity fade of lithium-ion batteries. J. Power Sources 2000, 91, 122–129. [Google Scholar] [CrossRef]
  7. Kim, H.S.; Park, K.B.; Park, S.H.; Moon, G.W.; Youn, M.J. A New Two-Switch Flyback Battery Equalizer with Low Voltage Stress on the Switches. In Proceedings of the IEEE Energy Conversion Congress and Exposition, San Jose, CA, USA, 20–24 September 2009; pp. 511–516. [Google Scholar]
  8. Li, S.Q.; Mi, C.; Zhang, M.Y. A High Efficiency Low Cost Direct Battery Balancing Circuit Using a Multi-Winding Transformer with Reduced Switch Count. In Proceedings of the Twenty-Seventh Annual IEEE Applied Power Electronics Conference and Exposition (APEC), Orlando, FL, USA, 5–9 February 2012; pp. 2128–2133. [Google Scholar]
  9. Park, H.S.; Kim, C.E.; Kim, C.H.; Moon, G.W.; Lee, J.H. A modularized charge equalizer for an HEV lithium-ion battery string. IEEE Trans. Ind. Electron. 2009, 55, 1464–1476. [Google Scholar] [CrossRef]
  10. Huang, W.; Qahouq, J.A. Energy Sharing Control Scheme for State-of-Charge Balancing of Distributed Battery Energy Storage System. IEEE Trans. Ind. Electron. 2015, 62, 2764–2776. [Google Scholar] [CrossRef]
  11. Shang, Y.; Lu, F.; Xia, B.; Zhang, C.; Cui, N.; Mi, C. A Switched-Coupling-Capacitor Equalizer for Series-Connected Battery Strings. IEEE Trans. Power Electron. 2017, 32, 7694–7706. [Google Scholar] [CrossRef]
  12. Chen, Y.; Liu, X.; Cui, Y.; Zou, J.; Yang, S. A Multi-winding Transformer Cell-to-Cell Active Equalization Method for Lithium-ion Batteries with Reduced Number of Driving Circuits. IEEE Trans. Power Electron. 2016, 31, 4916–4929. [Google Scholar] [CrossRef]
  13. Chen, Y.; Liu, X.; Fathy, H.K.; Zou, J.; Yang, S. A graph-theoretic framework for analyzing the speeds and efficiencies of battery pack equalization circuits. Int. J. Electr. Power Energy Syst. 2018, 98, 85–99. [Google Scholar] [CrossRef]
  14. Federico, B.; Roberto, R.; Roberto, S. Performance comparison of active balancing techniques for lithium-ion batteries. J. Power Sources 2014, 267, 603–609. [Google Scholar]
  15. Evzelman, M.; Rehman, M.M.U.; Hathaway, K.; Zane, R.; Costinett, D.; Maksimovic, D. Active Balancing System for Electric Vehicles with Incorporated Low-Voltage Bus. IEEE Trans. Power Electron. 2016, 31, 7887–7895. [Google Scholar] [CrossRef]
  16. Lee, K.M.; Lee, S.W.; Choi, Y.G.; Kang, B. Active Balancing of Li-Ion Battery Cells Using Transformer as Energy Carrier. IEEE Trans. Ind. Electron. 2017, 64, 1251–1257. [Google Scholar] [CrossRef]
  17. Park, S.H.; Park, K.B.; Kim, H.S.; Moon, G.W.; Youn, M.J. Single-Magnetic Cell-to-Cell Charge Equalization Converter with Reduced Number of Transformer Windings. IEEE Trans. Power Electron. 2012, 27, 2900–2911. [Google Scholar] [CrossRef]
  18. Javier, G.L.; Enrique, R.C.; Isabel, M.M.M.; Miguel, G.M.A. Battery equalization active methods. J. Power Sources 2014, 246, 934–949. [Google Scholar]
  19. Hannana, M.; Azidin, F.; Mohamed, A. A hybrid electic vehicles and their challenges A review. Renew. Sustain. Energy Rev. 2014, 29, 135–150. [Google Scholar] [CrossRef]
Figure 1. Classification of active equalization methods.
Figure 1. Classification of active equalization methods.
Energies 12 03978 g001
Figure 2. Single-magnetic cell-to-cell charge equalization converter with reduced number of transformer windings [17].
Figure 2. Single-magnetic cell-to-cell charge equalization converter with reduced number of transformer windings [17].
Energies 12 03978 g002
Figure 3. Main circuit for series connected batteries.
Figure 3. Main circuit for series connected batteries.
Energies 12 03978 g003
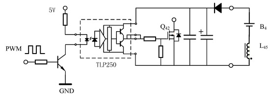
Figure 4. Optocoupler isolated driving circuit for the switches whose source is connected to the cell directly.
Figure 4. Optocoupler isolated driving circuit for the switches whose source is connected to the cell directly.
Energies 12 03978 g004
Figure 5. Optocoupler isolated driving circuits for the switches whose source is connected to the wind of multi-winding transformer.
Figure 5. Optocoupler isolated driving circuits for the switches whose source is connected to the wind of multi-winding transformer.
Energies 12 03978 g005
Figure 6. The current paths of Case 1.
Figure 6. The current paths of Case 1.
Energies 12 03978 g006
Figure 7. The key waveforms of Case 1.
Figure 7. The key waveforms of Case 1.
Energies 12 03978 g007
Figure 8. The current paths of Case 2.
Figure 8. The current paths of Case 2.
Energies 12 03978 g008
Figure 9. Key waveforms of Case 2.
Figure 9. Key waveforms of Case 2.
Energies 12 03978 g009
Figure 10. Simplified circuit model with equivalent leakage inductance.
Figure 10. Simplified circuit model with equivalent leakage inductance.
Energies 12 03978 g010
Figure 11. Simplified circuit model with equivalent resistance.
Figure 11. Simplified circuit model with equivalent resistance.
Energies 12 03978 g011
Figure 12. The relationship between the average balancing current, the duty ratio, and the source cell voltage.
Figure 12. The relationship between the average balancing current, the duty ratio, and the source cell voltage.
Energies 12 03978 g012
Figure 13. Simulating results of the magnetic flux density of the transformer with sendust ring-core.
Figure 13. Simulating results of the magnetic flux density of the transformer with sendust ring-core.
Energies 12 03978 g013
Figure 14. Simulating results of the leakage magnetic flux of the transformer with sendust ring-core.
Figure 14. Simulating results of the leakage magnetic flux of the transformer with sendust ring-core.
Energies 12 03978 g014
Figure 15. Block diagram of the balancing circuit.
Figure 15. Block diagram of the balancing circuit.
Energies 12 03978 g015
Figure 16. Experimental platform: (a) batteries platform; and (b) the proposed balancing circuit.
Figure 16. Experimental platform: (a) batteries platform; and (b) the proposed balancing circuit.
Energies 12 03978 g016
Figure 17. Key waveforms of Case 1: (a) driving signals of switches Q61 and Q51; (b) driving signals of switches D61 and D51; (c) voltages of switches Q61 and Q51; (d) current of the inductor i56; and (e) static balancing curve.
Figure 17. Key waveforms of Case 1: (a) driving signals of switches Q61 and Q51; (b) driving signals of switches D61 and D51; (c) voltages of switches Q61 and Q51; (d) current of the inductor i56; and (e) static balancing curve.
Energies 12 03978 g017
Figure 18. Key waveforms of Case 2: (a) current of L56; (b) current of L23; and (c) static balancing curve.
Figure 18. Key waveforms of Case 2: (a) current of L56; (b) current of L23; and (c) static balancing curve.
Energies 12 03978 g018
Table 1. Rules of the switching patterns. PWM: pulse width modulation.
Table 1. Rules of the switching patterns. PWM: pulse width modulation.
SwitchStatus
D in energy transmission loopsOn constantly
Q in the discharge loopPWM
Q in the charge loopSynchronous rectification
Table 2. Experimental parameters. DSP: digital signal processor.
Table 2. Experimental parameters. DSP: digital signal processor.
ParametersValue
BatteryLiFePO4 3.2 V/20 Ah
Switching frequency25 kHz
Primary duty ratio0.56
Transformer coreMS-106125-2
Turn ratio1:1:1:1:1
L20.44 μH
Leakage inductance0.43 μH
Power switchesCSD17559Q5
DSPTMS320F28035
Table 3. Control procedure of the equalizer.
Table 3. Control procedure of the equalizer.
1:Initialize DSP TMS320F28035 and Analog Front End BQ76930
2:forBmaxBmin > 30 mV do
3:if condition is not satisfied then
4:  Stop
5:else
6:  if Bmax, Bmin non-adjacent then
7:   Implement the fly-back operation
8:  else
9:Implement buck-boost operation
10:  end if
11:end if
12:end for
Table 4. Comparison of the different direct cell-to-cell equalization methods.
Table 4. Comparison of the different direct cell-to-cell equalization methods.
No.#1 [17]#2 [12]#3 [16]Proposed
Transfer(multiwinding)1(N/2)1(N)1(2)1(N − 1)
MOSFET2N2N2N + 64N − 4
MOSFETs in working loop2262
Operation modeDCMDCMDCMCCM
Balancing current0.5 A2 A0.3 A2 A
Efficiency-75%≈80%75%
Any two batteries exchange energy in one stepNoNoYesYes
ControlNormalNormalNormalEasy

Share and Cite

MDPI and ACS Style

Han, J.; Yang, S.; Liu, X.; Yang, W. An Active Direct Cell-to-Cell Balancing Circuit in Continuous Current Mode for Series Connected Batteries. Energies 2019, 12, 3978. https://doi.org/10.3390/en12203978

AMA Style

Han J, Yang S, Liu X, Yang W. An Active Direct Cell-to-Cell Balancing Circuit in Continuous Current Mode for Series Connected Batteries. Energies. 2019; 12(20):3978. https://doi.org/10.3390/en12203978

Chicago/Turabian Style

Han, Jiye, Shiyan Yang, Xiaofang Liu, and Wei Yang. 2019. "An Active Direct Cell-to-Cell Balancing Circuit in Continuous Current Mode for Series Connected Batteries" Energies 12, no. 20: 3978. https://doi.org/10.3390/en12203978

APA Style

Han, J., Yang, S., Liu, X., & Yang, W. (2019). An Active Direct Cell-to-Cell Balancing Circuit in Continuous Current Mode for Series Connected Batteries. Energies, 12(20), 3978. https://doi.org/10.3390/en12203978

Note that from the first issue of 2016, this journal uses article numbers instead of page numbers. See further details here.

Article Metrics

Back to TopTop