A Novel Bidirectional DC–DC Converter with Low Stress and Low Magnitude Ripples for Stand-Alone Photovoltaic Power Systems
Abstract
:1. Introduction
2. Related Work
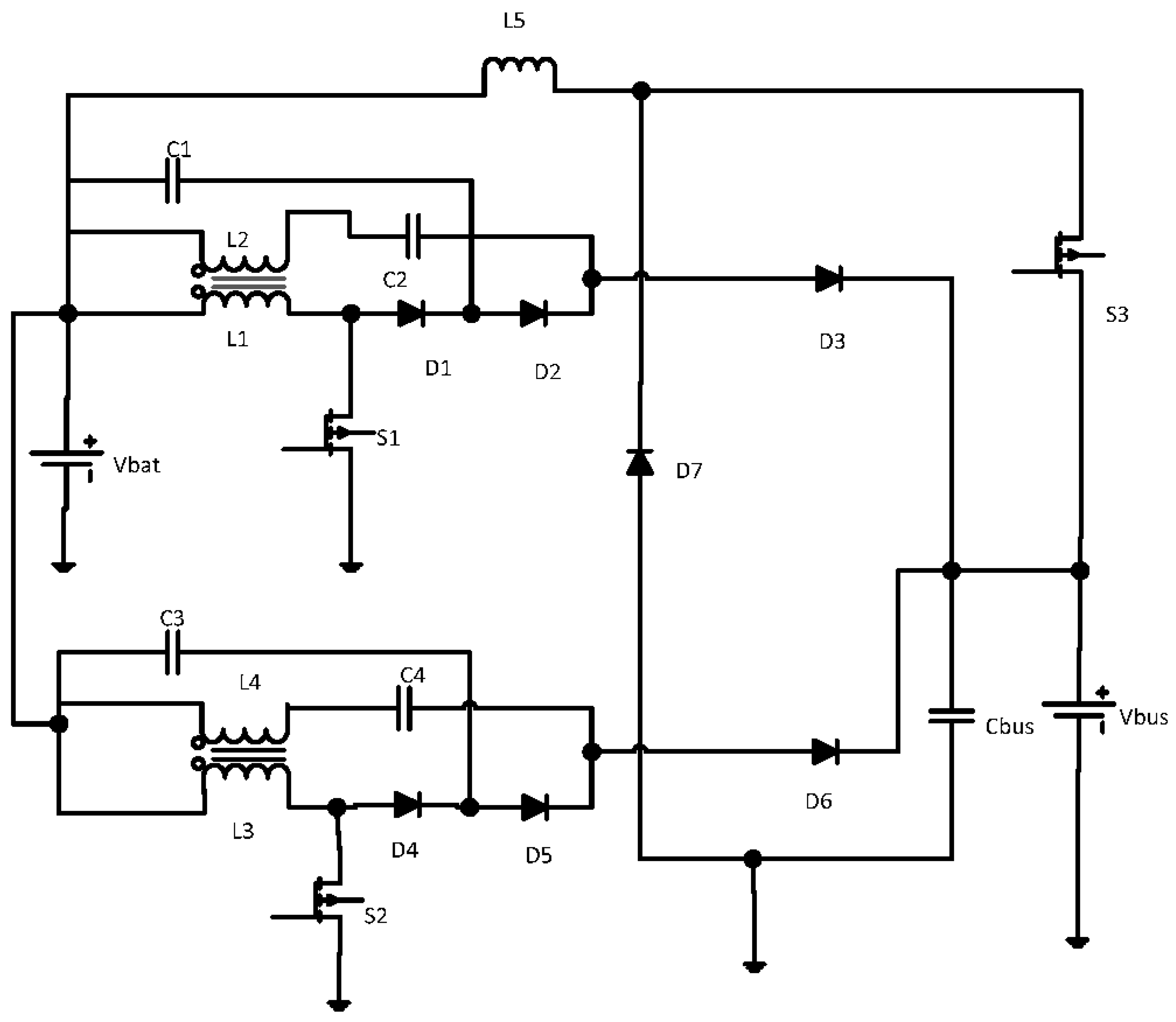
3. Proposed Bidirectional DC–DC Converter
3.1. Analysis of the Steady-State Operation
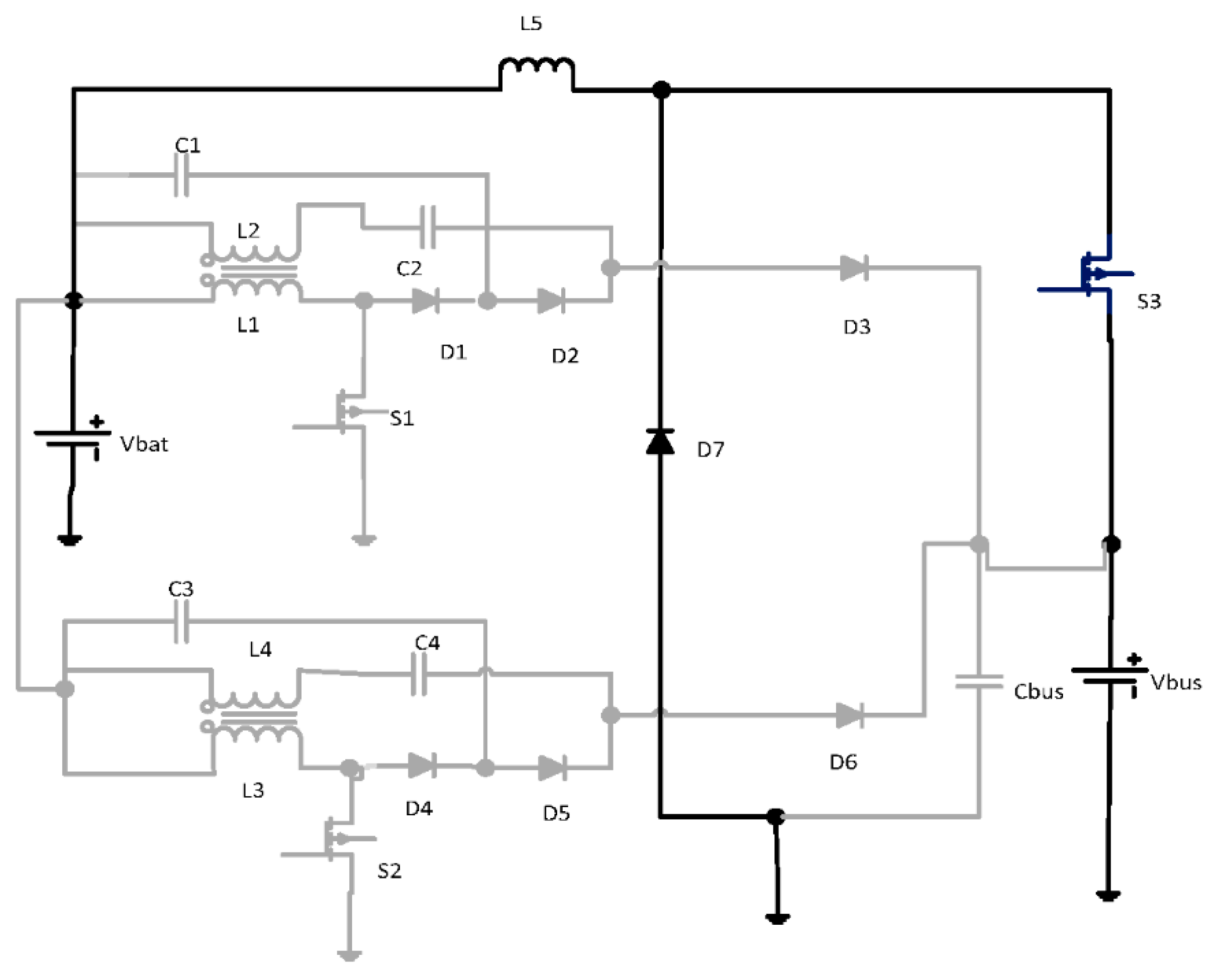
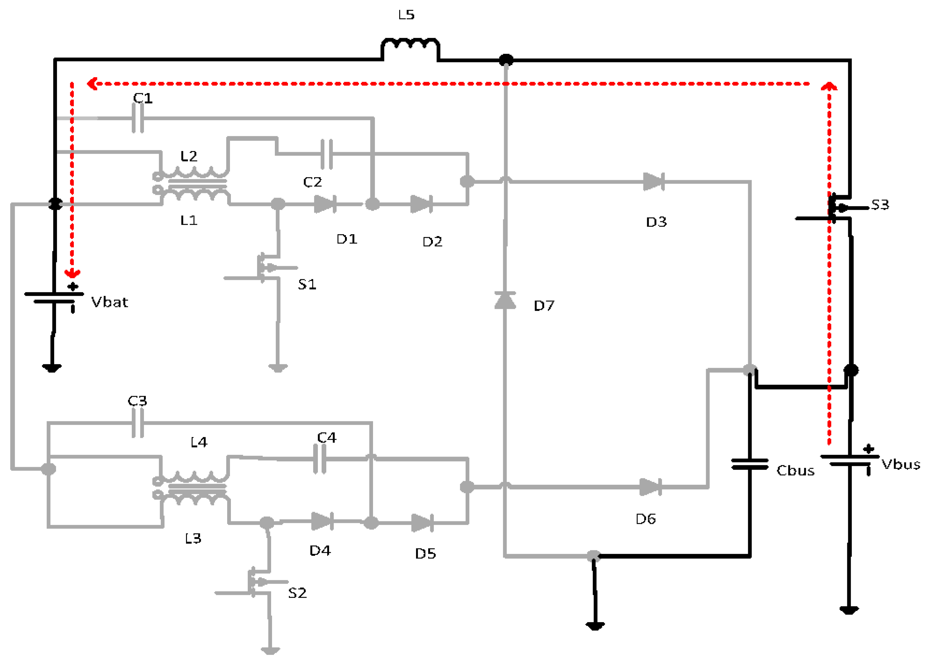
3.1.1. Step-Down Mode
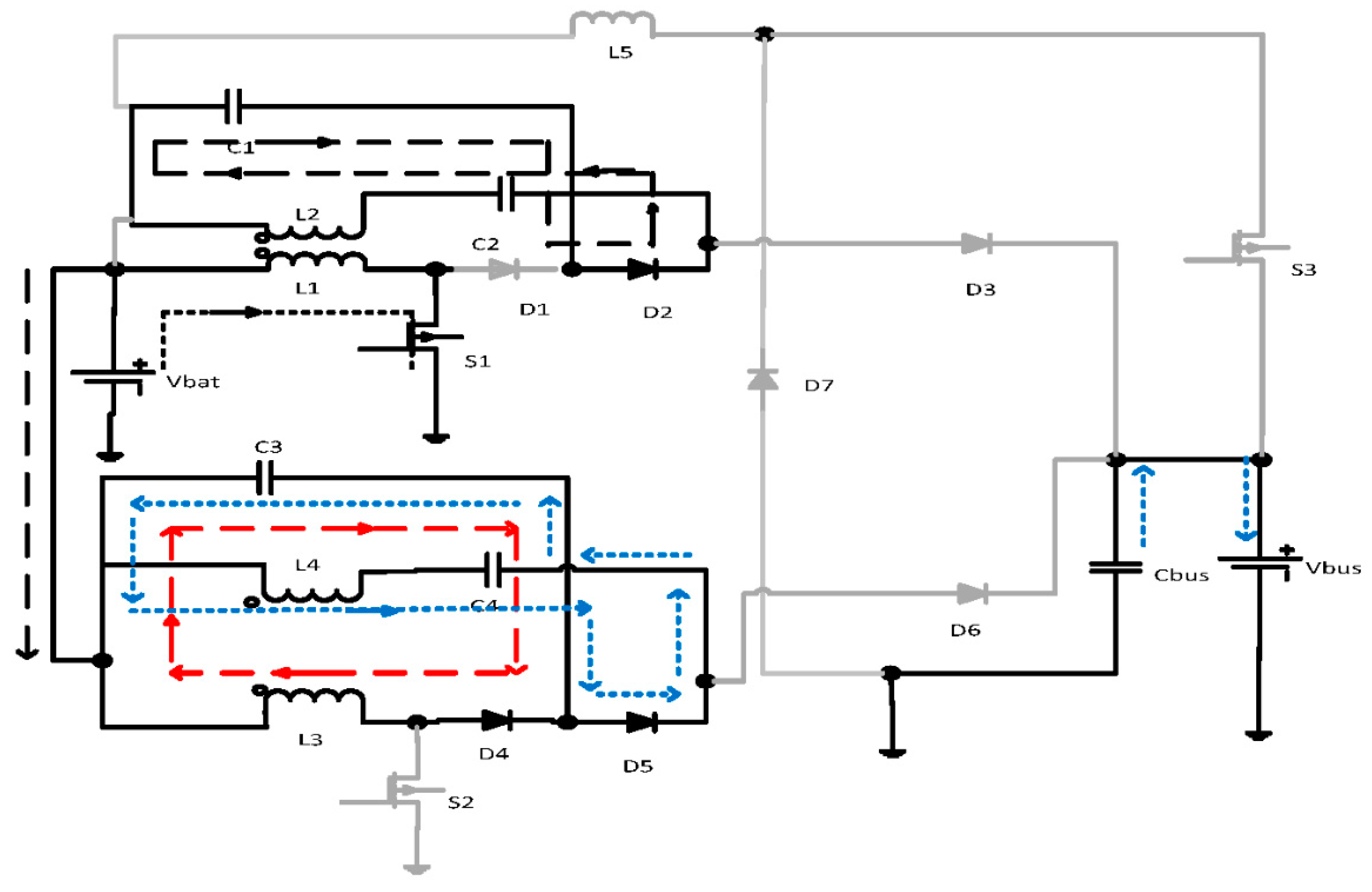
3.1.2. Step-Up Mode
3.2. Gain Analysis
- ‘n’ is the turn ratio of the coupled inductor L3 and L4.
- ‘D’ is the duty cycle of the gate signal applied to switch S2.
- ‘’ denotes the stress on switches.
- ‘’ is the voltage across the switch when the switch is in the off mode.
- ‘’ is the current flowing through the switch when it is in the conduction mode.
- ‘’ is the duration for which the switch is closed.
4. Design Considerations
5. Losses in Converter
5.1. Conduction Losses
5.2. Dynamic or Inductive Losses
5.3. Magnetic Losses
6. Results and Discussion
6.1. Boost Mode
6.2. Buck Mode
6.3. Comparison with Conventional Converters
6.4. Results of [Novel High-Performance With High-Gain High-Efficiency DC–DC Converter and Conventional Boost Converter
6.4.1. Output Current Ripples of Novel High-Performance With High-Gain High-Efficiency DC–DC Converter and conventional Boost Converter
6.4.2. Output Voltage Ripples of Novel High-Performance With High-Gain High-Efficiency DC–DC Converter and conventional Boost Converter
6.4.3. Switching Stress of Novel High-Performance With High-Gain High-Efficiency DC–DC Converter and conventional Boost Converter
6.4.4. Output Voltage of [Bidirectional Cûk Converter] for a 50% Duty Cycle
6.4.5. Output Voltage and Current Ripples of Bidirectional Cûk Converter
6.4.6. Voltage and Current across Switch of Bidirectional Cûk Converter
6.4.7. Comparison with Other Converter Topologies
Voltage Gain Comparison
Output Voltage (Ripples magnitude) Comparison.
Output Current (Ripples magnitude) Comparison.
Switching Stress Comparison.
6.4.8. Load Regulation
- = the no-load output voltage
- = the full-load output voltage
6.4.9. Transient Analysis
For a 1-KΩ Load
For a 100-Ω Load
7. Conclusions
Author Contributions
Funding
Conflicts of Interest
References
- Renewable Energy and Other Alternative Energy Sources. In Handbook Alternative Energy; Chapter 12; ABC-CLIO: Santa Barbara, CA, USA, 2008; pp. 149–157.
- Anderson, D. Clean Electricity from Photovoltaics; Archer, M.D., Hill, R.D., Eds.; London Imperial College Press: London, UK, 2001. [Google Scholar]
- Markvart, T. Solar Electricity; Willey: New York, NY, USA, 2000. [Google Scholar]
- Zhu, M. Simulation of PV array Characteristics and fabrications of microcontroller based MPPT J. In Proceedings of the 2012 International Conference on Electrical and Computer Engineering, Chengdu, China, 16–28 December 2010. [Google Scholar]
- Zhao, Q.; Lee, F.C. High-efficiency, high step-up dc-dc converters. IEEE Trans. Power Electron. 2003, 18, 65–73. [Google Scholar] [CrossRef]
- Lee, W.; Han, B.; Cha, H. Battery ripple current reduction in a three-phase interleaved dc-dc converter for 5 kW battery charger. In Proceedings of the 2011 IEEE Energy Conversion Congress and Exposition (ECCE), Phoenix, AZ, USA, 17–22 September 2011; pp. 3535–3540. [Google Scholar]
- Moumita, D. Novel High-Performance Stand-Alone Solar PV System with High-Gain High-Efficiency DC–DC Converter Power Stages. IEEE Trans. Ind. Appl. 2015, 51, 4718–4728. [Google Scholar]
- Li, W.; Lv, X.; Deng, Y.; Liu, J.; He, X. A Review of Non-Isolated High Step-Up DC/DC Converters in Renewable Energy Applications. In Proceedings of the 2009 Twenty-Fourth Annual IEEE Applied Power Electronics Conference and Exposition, Washington, DC, USA, 15–19 February 2009. [Google Scholar]
- Kim, I.-D.; Paeng, S.-H.; Ahn, J.-W.; Nho, E.-C.; Ko, J.-S. New bidirectional ZVS PWM Sepic/Zeta dc-dc converter. In Proceedings of the IEEE ISIE, Vigo, Spain, 4–7 June 2007; Volume 56, pp. 555–560. [Google Scholar]
- Jose, P.; Mohan, N. A novel bidirectional dc-dc converter with ZVS and interleaving for dual voltage systems in automobiles. In Proceedings of the IEEE IAS, Pittsburg, PA, USA, 13–18 October 2002; Volume 2, pp. 1311–1314. [Google Scholar]
- Chen, G.; Xu, D.; Lee, Y.-S. A novel fully zero-voltage-switching phase-shift bidirectional dc-dc converter. In Proceedings of the IEEE APEC, Anaheim, CA, USA, 4–8 March 2001; Volume 2, pp. 974–979. [Google Scholar]
- Caricchi, F.; Crescimbini, F.; Noia, G.; Pirolo, D. Experimental study of a bidirectional dc-dc converter for the dc link voltage control and the regenerative braking in PM motor drives devoted to electrical vehicles. In Proceedings of the IEEE APEC, Orlando, FL, USA, 13–17 Feburary 1994; pp. 381–386. [Google Scholar]
- Zhang, J.; Lai, J.-S.; Kim, R.-Y.; Yu, W. High-power density design of a soft switching high-power bidirectional dc–dc converter. IEEE Trans. Power Electron. 2007, 22, 1145–1153. [Google Scholar] [CrossRef]
- Urciuoli, D.P.; Tipton, C.W. Development of a 90 kW bi-directional dc–dc converter for power dense applications. In Proceedings of the IEEE APEC, Dallas, TX, USA, 19–23 March 2006; pp. 1375–1378. [Google Scholar]
- Tseng, K.C.; Liang, T.J. Novel high-efficiency step-up converter. IEE-Elect. Power Appl. 2004, 151, 182–190. [Google Scholar] [CrossRef]
- Zhao, Q.; Tao, F.; Lee, F.C. A front-end DC/DC converter for network server applications. In Proceedings of the IEEE PESC’01, Vancouver, BC, Canada, 17–21 June 2001; pp. 1535–1539. [Google Scholar]
- Zhao, Q.; Lee, F.C. High performance coupled-inductor DC-DC converters. In Proceedings of the IEEE APEC’03, Miami Beach, FL, USA, 9–13 February 2003; pp. 109–113. [Google Scholar]
- Gules, R.; Pfitscher, L.L.; Franco, L.C. An interleaved boost DC-DC converter with large conversion ratio. In Proceedings of the IEEE ISIE’03, Rio de Janeiro, Brazil, 9–11 June 2003; pp. 411–416. [Google Scholar]
- Franco, L.; Gules, C.R.; Pfitscher, L.L. A new high static gain nonisolated DC-DC converter. In Proceedings of the IEEE PESC’03, Acapulco, Mexico, 15–19 June 2003; pp. 1367–1372. [Google Scholar]
- Li, W.; He, X. ZVT Interleaved Boost Converters for High-Efficiency, High-Step-Up DC/DC Conversion. IET-Elect. Power Appl. 2007, 1, 284–290. [Google Scholar] [CrossRef]
- Li, W.; He, X. An Interleaved Winding-Coupled Boost Converter with Passive Lossless Clamp Circuits. IEEE Trans. Power Electron. 2007, 22, 1499–1507. [Google Scholar] [CrossRef]
- Li, W.; He, X. A Family of Interleaved DC/DC Converters Deduced from a Basic Cell with Winding-Cross-Coupled Inductors (WCCIs) for High Step-Up or Step-Down Conversions. IEEE Trans. Power Electron. 2008, 22, 1499–1507. [Google Scholar] [CrossRef]
- Lee, Y.S.; Chiu, Y.Y. Zero-current-witching switched capacitor bidirectional DC-DC converter. IEE Proc. Electr. Power Appl. 2005, 152, 1525–1530. [Google Scholar] [CrossRef]
- Pham, C.; Kerekes, T.; Teodorescu, R. High efficient bidirectional battery converter for residential PV systems. In Proceedings of the 2012 3rd IEEE International Symposium on Power Electronics for Distributed Generation Systems (PEDG), Aalborg, Denmark, 25–28 June 2012; pp. 890–894. [Google Scholar]
- Guo, X.; Wen, X.H.; Qiao, E. A DSP Based Controller for High Power Dual-Phase DC-DC Converters. In Proceedings of the CES/IEEE 5th International Power Electronics and Motion Control Conference (IPEMC 2006), Shanghai, China, 14–16 August 2006; Volume 1, pp. 1–5. [Google Scholar]
- Elankurisil, S.A.; Dash, S.S. Comparison of isolated and nonisolated bi-directional dc-dc converters. J. Eng. 2011, 21, 2341–2347. [Google Scholar]
- Dragičević, T.; Lu, X.; Vasquez, J.C.; Guerrero, J.M. DC microgrids+Part I: A review of control strategies and stabilization techniques. IEEE Trans. Power Electron. 2016, 1, 4876–4891. [Google Scholar]
- Prabhala, V.A.K.; Fajri, P.; Gouribhatla, V.S.P.; Baddipadiga, B.P.; Ferdowsi, M. A DC-DC converter with high voltage gain and two input Boost stages. IEEE Trans. Power Electron. 2016, 31, 4206–4215. [Google Scholar] [CrossRef]
- Ghosh, A.; Banerjee, S. Study of complex dynamics of DC-DC buck converter. Int. J. Power Electron. 2017, 8, 323–348. [Google Scholar] [CrossRef]
- Nasir, M.; Khan, H.A.; Hussain, A.; Mateen, L.; Zaffar, N.A. Solar PV-Based Scalable DC Microgrid for Rural Electrification in Developing Regions. IEEE Trans. Sustain. Energy 2018, 9, 390–399. [Google Scholar] [CrossRef]
- Lakshmi, M.; Hemamalini, S. Nonisolated High Gain DC-DC Converter for DC Microgrids. IEEE Trans. Ind. Electron. 2018, 65, 1205–1212. [Google Scholar] [CrossRef]
- Chung, H.Y.; Poon, F.N.K.; Liu, C.P.; Pong, M.H. Analysis of buck-boost converter inductor loss using asimpleonline B-H curve tracer. In Proceedings of the 15th Annual IEEE Applied Power Electronics Conference and Exposition (APEC 2000), New Orleans, LA, USA, 6–10 February 2000; Volume 2, pp. 640–646. [Google Scholar]
- Mallikarjuna Reddy, B.; Samue, P. A Comparative Analysis of Non-Isolated Bi-directional DC-DC Converters. In Proceedings of the IEEE International Conference on Power Electronics, Intelligent Control and Energy Systems (ICPEICES-2016), Delhi, India, 4–6 July 2016. [Google Scholar]












































| Parameters | Values |
|---|---|
| Input Voltage | 40 V–50 V |
| Output Voltage | 380 V–400 V |
| Rated Power | 285 W |
| Switching Frequency | 10 KHz |
| Number of Primary Turns of coupled Inductor | 48 turns |
| Number of Secondary Turns of coupled Inductor | 225 turns |
© 2019 by the authors. Licensee MDPI, Basel, Switzerland. This article is an open access article distributed under the terms and conditions of the Creative Commons Attribution (CC BY) license (http://creativecommons.org/licenses/by/4.0/).
Share and Cite
Hussain, A.; Akhtar, R.; Ali, B.; Awan, S.E.; Iqbal, S. A Novel Bidirectional DC–DC Converter with Low Stress and Low Magnitude Ripples for Stand-Alone Photovoltaic Power Systems. Energies 2019, 12, 2884. https://doi.org/10.3390/en12152884
Hussain A, Akhtar R, Ali B, Awan SE, Iqbal S. A Novel Bidirectional DC–DC Converter with Low Stress and Low Magnitude Ripples for Stand-Alone Photovoltaic Power Systems. Energies. 2019; 12(15):2884. https://doi.org/10.3390/en12152884
Chicago/Turabian StyleHussain, Alamdar, Rizwan Akhtar, Babar Ali, Saeed Ehsan Awan, and Shahid Iqbal. 2019. "A Novel Bidirectional DC–DC Converter with Low Stress and Low Magnitude Ripples for Stand-Alone Photovoltaic Power Systems" Energies 12, no. 15: 2884. https://doi.org/10.3390/en12152884
APA StyleHussain, A., Akhtar, R., Ali, B., Awan, S. E., & Iqbal, S. (2019). A Novel Bidirectional DC–DC Converter with Low Stress and Low Magnitude Ripples for Stand-Alone Photovoltaic Power Systems. Energies, 12(15), 2884. https://doi.org/10.3390/en12152884

