Improvement of Transient State Response through Feedforward Compensation Method of AC/DC Power Conversion System (PCS) Based on Space Vector Pulse Width Modulation (SVPWM)
Abstract
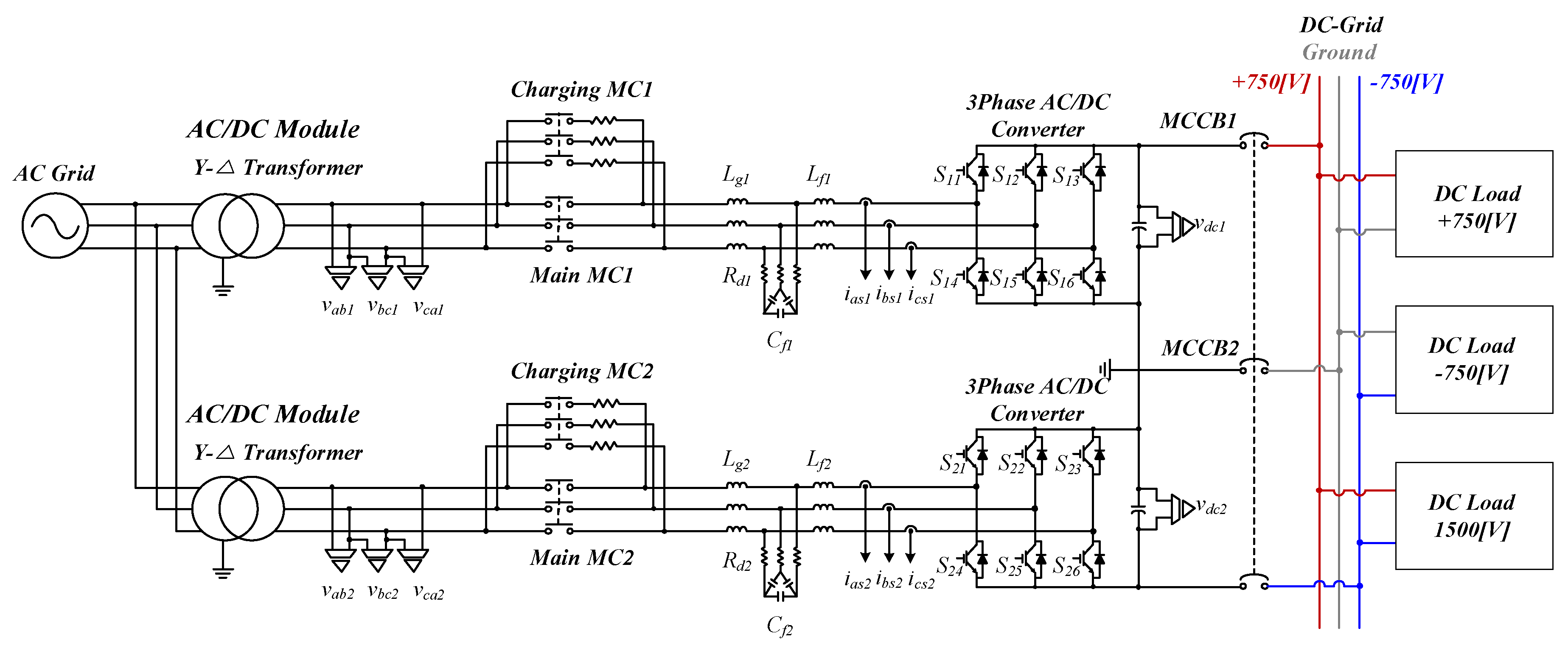
1. Introduction
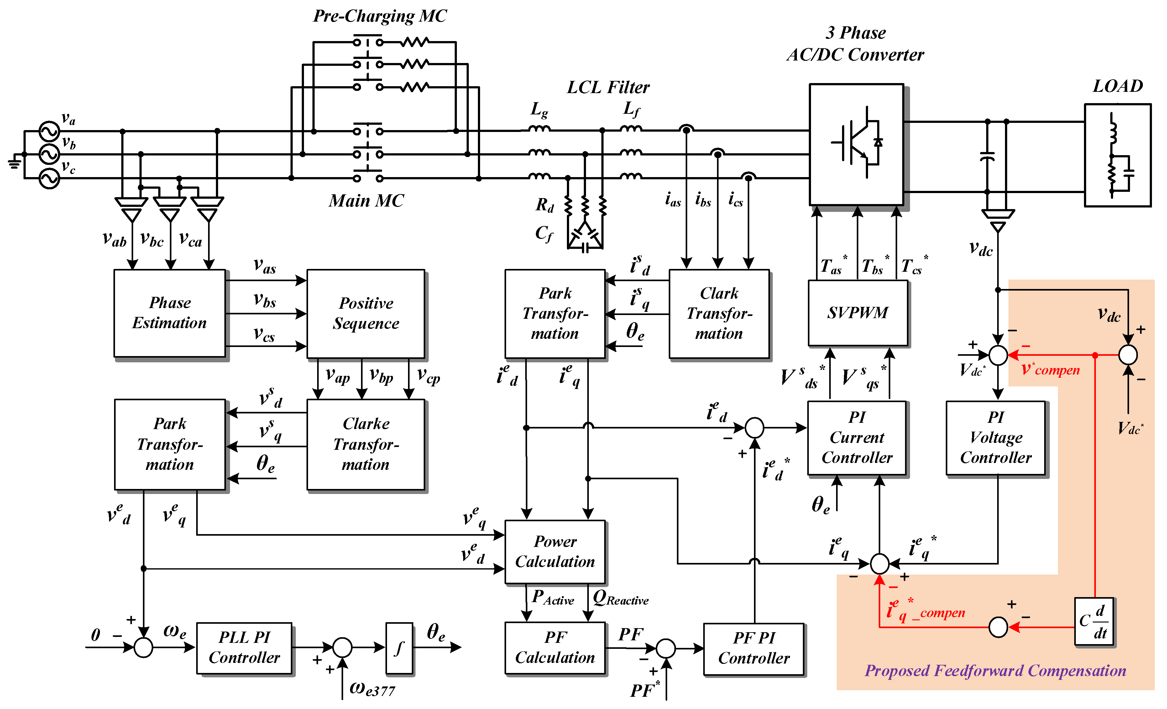
2. Feedforward Compensation Method for Transient State Output Voltage
2.1. Relation to Transient State and Voltage Vector
2.2. Space Vector Pulse Width Modulation (SVPWM) in Steady State
2.3. SVPWM Analysis in Transient State
2.4. Feedforward Compensation Method of Output Voltage
3. Simulation
Relation to Transient State and Voltage Vector
4. Experimental Result
5. Conclusions
Author Contributions
Acknowledgments
Conflicts of Interest
References
- Wu, T.F.; Chang, C.H.; Lin, L.C.; Yu, G.R.; Chang, Y.R. DC-bus voltage control with a three-phase bidirectional inverter for DC distribution systems. IEEE Trans. Power Electron. 2013, 28, 1890–1899. [Google Scholar] [CrossRef]
- Yu, X.; She, X.; Zhou, X.; Huang, A.Q. Power Management for DC Microgrid Enabled by Solid-State Transformer. IEEE Trans. Smart Grid 2014, 5, 954–965. [Google Scholar] [CrossRef]
- Mackay, L.; Blij, N.H.V.D.; Ramirez-Elizondo, L.; Bauer, P. Towards the Universal DC Distribution System. Electr. Power Compon. Syst. 2017, 45, 1032–1042. [Google Scholar] [CrossRef]
- Kim, H.S.; Ryu, M.H.; Baek, J.W.; Jung, J.H. High-Efficiency Isolated Bidirectional AC-DC Converter for a DC Distribution System. IEEE Trans. Power Electron. 2013, 28, 1642–1654. [Google Scholar] [CrossRef]
- Sechilariu, M.; Wang, B.; Locment, F. Building integrated photovoltaic system with energy storage and smart grid communication. IEEE Trans. Ind. Electron. 2013, 60, 1607–1618. [Google Scholar] [CrossRef]
- Dragicevic, T.; Lu, X.; Vasquez, J.C.; Guerrero, J.M. DC Microgrids—Part II: A Review of Power Architectures, Applications, and Standardization Issues. IEEE Trans. Power Electron. 2016, 31, 3528–3549. [Google Scholar] [CrossRef]
- Whaite, S.; Grainger, B.; Kwasinski, A. Power Quality in DC Power Distribution Systems and Microgrids. Energies 2015, 8, 4378–4399. [Google Scholar] [CrossRef]
- Ryu, M.H.; Kim, H.S.; Baek, J.W.; Kim, H.G.; Jung, J.H. Effective test bed of 380-V DC distribution system using isolated power converters. IEEE Trans. Ind. Electron. 2015, 62, 4525–4536. [Google Scholar] [CrossRef]
- Shin, S.C.; Lee, H.J.; Kim, Y.H.; Lee, J.H.; Won, C.Y. Transient response improvement at startup of a threephase AC/DC converter for a DC distribution system in commercial facilities. IEEE Trans. Power Electron. 2014, 29, 6742–6753. [Google Scholar] [CrossRef]
- Chen, W.; Dai, W.; Wang, Z.; Zhang, G.; Yan, Y.; Xia, C. Optimal space vector pulse width modulation strategy of neutral point clamped three-level inverter for output current ripple reduction. IET Power Electron. 2017, 10, 1638–1646. [Google Scholar] [CrossRef]
- Hintz, A.; Prasanna, U.R.; Rajashekara, K. Comparative Study of the Three-Phase Grid-Connected Inverter Sharing Unbalanced Three-Phase and/or Single-Phase systems. IEEE Trans. Ind. Appl. 2016, 52, 5156–5164. [Google Scholar] [CrossRef]
- Huang, Y.; Wang, D.; Shang, L.; Zhu, G.; Tang, H.; Li, Y. Modeling and Stability Analysis of DC-Link Voltage Control in Multi-VSCs with Integrated to Weak Grid. IEEE Trans. Energy Convers. 2017, 32, 1127–1138. [Google Scholar] [CrossRef]
- Chen, W.W.; Zane, R.; Corradini, L. Isolated Bidirectional Grid-Tied Three-Phase AC-DC Power Conversion Using Series-Resonant Converter Modules and a Three-Phase Unfolder. IEEE Trans. Power Electron. 2017, 32, 9001–9012. [Google Scholar] [CrossRef]
- Jamma, M.; Barara, M.; Akherraz, M.; Enache, B.A. Voltage oriented control of three-phase PWM rectifier using space vector modulation and input output feedback linearization theory. In Proceedings of the 8th International Conference on Electronics, Computers and Artificial Intelligence (ECAI), Ploiesti, Romania, 30 June–2 July 2016; pp. 1–8. [Google Scholar]
- Kadri, R.; Gaubert, J.P.; Champenois, G. An improved maximum power point tracking for photovoltaic grid-connected inverter based on voltage-oriented control. IEEE Trans. Ind. Electron. 2011, 58, 66–75. [Google Scholar] [CrossRef]
- Trinh, Q.N.; Wang, P.; Choo, F.H. An Improved Control Strategy of Three-Phase PWM Rectifiers under Input Voltage Distortions and DC-Offset Measurement Errors. IEEE J. Emerg. Sel. Top. Power Electron. 2017, 5, 1164–1176. [Google Scholar] [CrossRef]
- Jung, T.; Gwon, G.; Kim, C.H.; Han, J.; Oh, Y.; Noh, C.H. Voltage Regulation Method for Voltage Drop Compensation and Unbalance Reduction in Bipolar Low-Voltage DC Distribution System. IEEE Trans. Power Deliv. 2018, 33, 141–149. [Google Scholar] [CrossRef]
- Choe, S.; Son, Y.K.; Sul, S.K. Control and Analysis of Engine Governor for Improved Stability of DC Microgrid against Load Disturbance. IEEE J. Emerg. Sel. Top. Power Electron. 2016, 4, 1247–1258. [Google Scholar] [CrossRef]
- Kakigano, H.; Miura, Y.; Ise, T. Low-Voltage Bipolar-Type DC Microgrid for Super High Quality Distribution. IEEE Trans. Power Electron. 2010, 25, 3066–3075. [Google Scholar] [CrossRef]
- Huang, M.; Peng, Y.; Chi, K.T.; Liu, Y.; Sun, J.; Zha, X. Bifurcation and Large-Signal Stability Analysis of Three-Phase Voltage Source Converter Under Grid Voltage Dips. IEEE Trans. Power Electron. 2017, 32, 8868–8879. [Google Scholar] [CrossRef]
- Bongiorno, M.; Svensson, J. Voltage dip mitigation using shunt connected voltage source converter. IEEE Trans. Power Electron. 2007, 22, 1867–1874. [Google Scholar] [CrossRef]
- Davari, M.; Mohamed, Y.A.R.I. Dynamics and robust control of a grid-connected VSC in multiterminal DC grids considering the instantaneous power of DC-and AC-side filters and DC grid uncertainty. IEEE Trans. Power Electron. 2016, 31, 1942–1958. [Google Scholar] [CrossRef]
- Davari, M.; Mohamed, Y.A.R.I. Robust Vector Control of a Very Weak-Grid-Connected Voltage-Source Converter Considering the Phase-Locked Loop Dynamics. IEEE Trans. Power Electron. 2017, 32, 977–994. [Google Scholar] [CrossRef]
- Davari, M.; Mohamed, Y.A.R.I. Robust multi-objective control of VSC-based DC-voltage power port in hybrid AC/DC multi-terminal microgrids. IEEE Trans. Smart Grids 2013, 4, 1597–1612. [Google Scholar] [CrossRef]
- Nasirian, V.; Davoudi, A.; Lewis, F.L.; Guerrero, J.M. Distributed Adaptive Droop Control for DC Distribution Systems. IEEE Trans. Energy Convers. 2014, 29, 944–956. [Google Scholar] [CrossRef]
- Tahim, A.P.N.; Pagano, D.J.; Lenz, E.; Stramosk, V. Modeling and stability analysis of islanded DC microgrids under droop control. IEEE Trans. Power Electron. 2015, 30, 4597–4607. [Google Scholar] [CrossRef]
- Lu, X.; Guerrero, J.M.; Sun, K.; Vasquez, J.C. An Improved Droop Control Method for DC Microgrids Based on Low Bandwidth Communication with DC Bus Voltage Restoration and Enhanced Current Sharing Accuracy. IEEE Trans. Power Electron. 2014, 29, 1800–1812. [Google Scholar] [CrossRef]
- Federico, I.; Jose, E.; Luis, F. Master-slave DC droop control for paralleling auxiliary DC/DC converters in electric bus applications. IET Power Electron. 2017, 10, 1156–1164. [Google Scholar] [CrossRef]
- Li, G.; Du, Z.; Shen, C.; Yuan, Z.; Wu, G. Coordinated Design of Droop Control in MTDC Grid Based on Model Predictive Control. IEEE Trans. Power Syst. 2018, 33, 2816–2828. [Google Scholar] [CrossRef]
- Simes, M.G.; Farret, F.A. Designing Power Electronic Control Systems, 1st ed.; Wiley-IEEE Press: Hoboken, NJ, USA, 2017; ISBN 9781119058458. [Google Scholar]
- Jayalath, S.; Hanif, M. Generalized LCL-Filter Design Algorithm for Grid-Connected Voltage-Source Inverter. IEEE Trans. Ind. Electron. 2017, 64, 1905–1915. [Google Scholar] [CrossRef]
- Rockhill, A.A.; Liserre, M.; Teodorescu, R.; Rodriguez, P. Grid-Filter Design for a Multimegawatt Medium-Voltage Voltage-Source Inverter. IEEE Trans. Ind. Electron. 2011, 58, 1205–1217. [Google Scholar] [CrossRef]














| Parameters | Value | Unit | |
|---|---|---|---|
| Rated Power | 50 | kW | |
| Input voltage (VLL.rms) | 380 | Vrms | |
| Source frequency | 60 | Hz | |
| Switching frequency | 5 | kHz | |
| LCL Filter | Source Side Inductance | 120 | μH |
| Filter Capacitance | 50 | μF | |
| Converter Side Inductance | 500 | μH | |
| DC-link Capacitance | 10,200 | μF | |
| DC-link Voltage | 750 | Vdc | |
© 2018 by the authors. Licensee MDPI, Basel, Switzerland. This article is an open access article distributed under the terms and conditions of the Creative Commons Attribution (CC BY) license (http://creativecommons.org/licenses/by/4.0/).
Share and Cite
Hong, S.-J.; Hyun, S.-W.; Kang, K.-M.; Lee, J.-H.; Won, C.-Y. Improvement of Transient State Response through Feedforward Compensation Method of AC/DC Power Conversion System (PCS) Based on Space Vector Pulse Width Modulation (SVPWM). Energies 2018, 11, 1468. https://doi.org/10.3390/en11061468
Hong S-J, Hyun S-W, Kang K-M, Lee J-H, Won C-Y. Improvement of Transient State Response through Feedforward Compensation Method of AC/DC Power Conversion System (PCS) Based on Space Vector Pulse Width Modulation (SVPWM). Energies. 2018; 11(6):1468. https://doi.org/10.3390/en11061468
Chicago/Turabian StyleHong, Seok-Jin, Seung-Wook Hyun, Kyung-Min Kang, Jung-Hyo Lee, and Chung-Yuen Won. 2018. "Improvement of Transient State Response through Feedforward Compensation Method of AC/DC Power Conversion System (PCS) Based on Space Vector Pulse Width Modulation (SVPWM)" Energies 11, no. 6: 1468. https://doi.org/10.3390/en11061468
APA StyleHong, S.-J., Hyun, S.-W., Kang, K.-M., Lee, J.-H., & Won, C.-Y. (2018). Improvement of Transient State Response through Feedforward Compensation Method of AC/DC Power Conversion System (PCS) Based on Space Vector Pulse Width Modulation (SVPWM). Energies, 11(6), 1468. https://doi.org/10.3390/en11061468

