A Comprehensive Approach for Modelling Horizontal Diffuse Radiation, Direct Normal Irradiance and Total Tilted Solar Radiation Based on Global Radiation under Danish Climate Conditions
Abstract
1. Introduction
1.1. State of the Art
1.2. Scope and Objective
2. Data Collection and Location Description
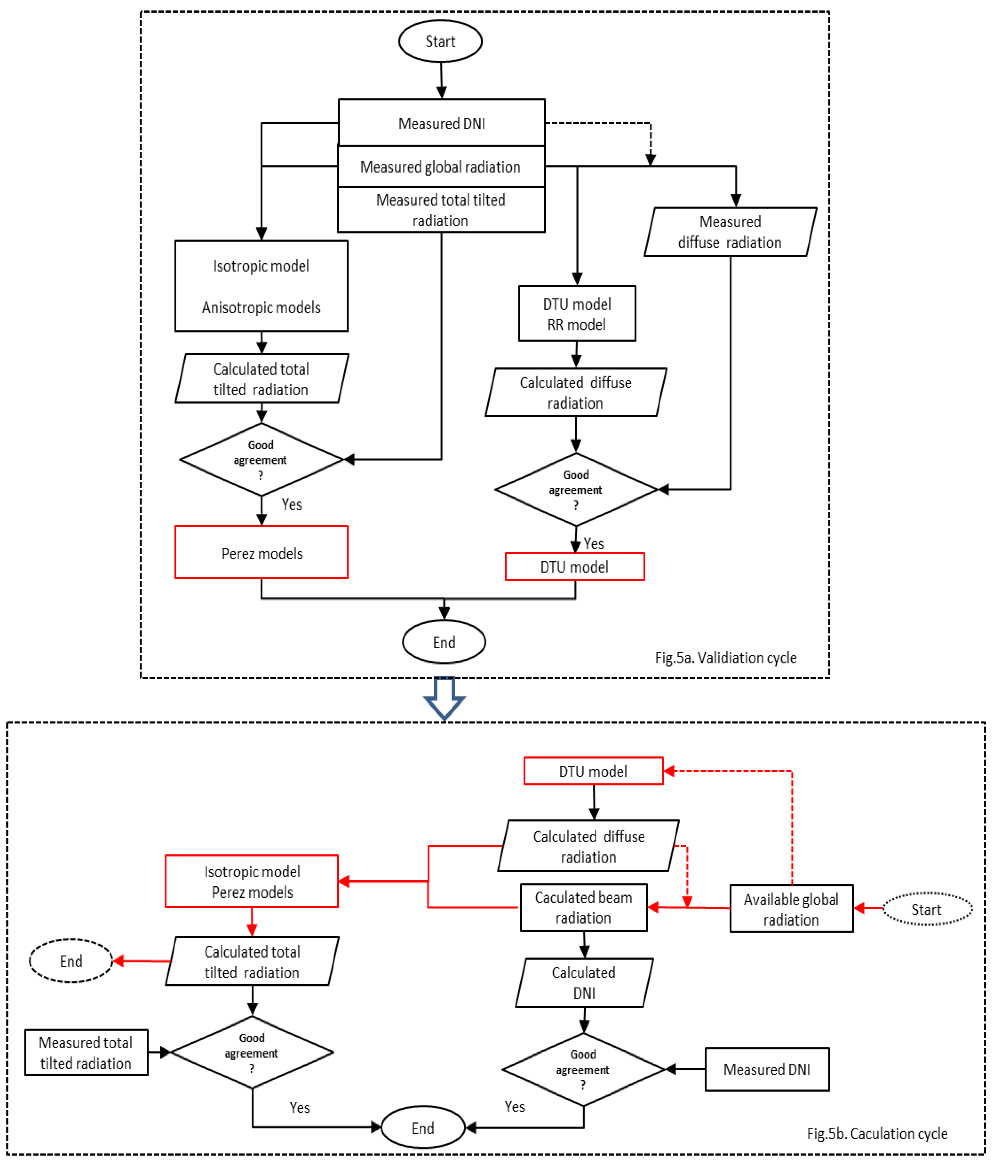
3. Methodology
4. Empirical Models
4.1. Measured Horizontal Diffuse Radiation
4.2. Modelled Horizontal Diffuse Radiation
- (1)
- DTU model
- (2)
- Reduced Reindl correlation model
4.3. Modelled Total Tilted Solar Radiation
- (1)
- Isotropic model
- (2)
- Anisotropic model
- (a)
- Hay and Davies model (HD model)
- (b)
- Hay, Davies, Klucher and Reindl model (HDKR model)
- (c)
- Perez I model
- (d)
- Perez II model
5. Diffuse Radiation and Total Tilted Radiation
5.1. Diffuse Radiation on the Horizontal Surface
5.2. Total Radiation on the Tilted Surface Based on Global Radiation and Beam Radiation
5.3. Comparison of the Different Models
- (1)
- MBE, mean bias error
- (2)
- RMSE, root mean square error
- (3)
- MAPE, mean absolute percentage error
- (4)
- RPE, relative percentage error
6. DNI and Total Tilted Radiation Only Based on Global Radiation
6.1. Measured and Calculated DNI Only Based on Global Radiation
6.2. Measured and Calculated Total Tilted Radiation Only Based on Global Radiation
7. Discussion
8. Conclusions
- (1)
- It was found that the DTU model could be used for the calculation of diffuse radiation on the horizontal surface or DNI in Denmark with better accuracy than the other classic empirical model.
- (2)
- Anisotropic models could be used to calculate total radiation on tilted surfaces with better accuracy than the isotropic model under Danish conditions.
- (3)
- The Perez models together with the DTU model could be a suitable new method to determine total radiation on tilted surfaces and double-check real-time measured solar radiation for Danish solar heating plants. The only input for this method was global radiation measurement.
- (4)
- Yearly global radiation and DNI was around 1000 kWh/m2 and total tilted solar radiation was around 1200 kWh/m2 in this study.
Author Contributions
Acknowledgments
Conflicts of Interest
Abbreviations
| DNI | Direct normal irradiance, W/m2 |
| MBE | Mean bias error, kWh/m2 |
| RMSE | Root mean square error, kWh/m2 |
| MAPE | Mean absolute percentage error |
| RPE | Relative percentage error |
| DTU | Technical University of Denmark |
| RR model | Reduced Reindl correlation model |
| PTC | parabolic trough collector |
| FPC | flat plate collector |
| Nomenclature | |
| Rb | The ratio of beam radiation on the tilted surface to that on a horizontal surface at any time |
| Ai | Anisotropy index |
| k | Number of calculated values |
| i | Every calculated value |
| G | Mean total radiation on the horizontal surface, W/m2 |
| Gd | Mean diffuse radiation on the horizontal surface, W/m2 |
| G0 | Mean extraterrestrial radiation on the horizontal surface, W/m2 |
| GT | Mean total radiation on the tilted surface, W/m2 |
| Gb | Mean beam radiation on the horizontal surface, W/m2 |
| GN | Mean direct normal beam radiation, W/m2 |
| KT | Clearness index |
| a/c | Weighted circumsolar solid angle |
| GCalculated | Calculated solar radiation, kWh/m2 |
| GMeasured | Measured solar radiation, kWh/m2 |
| F1 | Reduced brightness coefficient (circumsolar) |
| F2 | Reduced brightness coefficient (horizon brightening) |
| Greek Letters | |
| Slope | |
| Zenith angle | |
| Incident angle | |
| Solar altitude angle | |
| Diffuse reflectance for the total solar radiation | |
| Sky clearness parameter | |
| Sky brightness parameter |
References
- Liu, Z.; Wu, D.; Yu, H.; Ma, W.; Jin, G. Field measurement and numerical simulation of combined solar heating operation modes for domestic buildings based on the Qinghai–Tibetan plateau case. Energy Build. 2018, 167, 312–321. [Google Scholar] [CrossRef]
- Yu, B.; Jiang, Q.; He, W.; Liu, S.; Zhou, F.; Ji, J.; Xu, G.; Chen, H. Performance study on a novel hybrid solar gradient utilization system for combined photocatalytic oxidation technology and photovoltaic/thermal technology. Appl. Energy 2018, 215, 699–716. [Google Scholar] [CrossRef]
- Liu, Z.; Li, H.; Liu, K.; Yu, H.; Cheng, K. Design of high-performance water-in-glass evacuated tube solar water heaters by a high-throughput screening based on machine learning: A combined modeling and experimental study. Sol. Energy 2017, 142, 61–67. [Google Scholar] [CrossRef]
- Li, H.; Liu, Z.; Liu, K.; Zhang, Z. Predictive Power of Machine Learning for Optimizing Solar Water Heater Performance: The Potential Application of High-Throughput Screening. Int. J. Photoenergy 2017, 2017, 1–10. [Google Scholar] [CrossRef]
- Weiss, W.; Monika Spörk-Dür, F.M. Solar Heat Worldwide-Global Market Development and Trends in 2016-Detailed Market Figures 2015 (2017 Version). 2017. Available online: http://www.iea-shc.org/solar-heat-worldwide (accessed on 7 May 2018).
- Shukla, K.N.; Rangnekar, S.; Sudhakar, K. Comparative study of isotropic and anisotropic sky models to estimate solar radiation incident on tilted surface: A case study for Bhopal, India. Energy Rep. 2015, 1, 96–103. [Google Scholar] [CrossRef]
- Demain, C.; Journée, M.; Bertrand, C. Evaluation of different models to estimate the global solar radiation on inclined surfaces. Renew. Energy 2013, 50, 710–721. [Google Scholar] [CrossRef]
- Khorasanizadeh, H.; Mohammadi, K.; Mostafaeipour, A. Establishing a diffuse solar radiation model for determining the optimum tilt angle of solar surfaces in Tabass, Iran. Energy Convers. Manag. 2014, 78, 805–814. [Google Scholar] [CrossRef]
- Marques Filho, E.P.; Oliveira, A.P.; Vita, W.A.; Mesquita, F.L.L.; Codato, G.; Escobedo, J.F.; Cassol, M.; França, J.R.A. Global, diffuse and direct solar radiation at the surface in the city of Rio de Janeiro: Observational characterization and empirical modeling. Renew. Energy 2016, 91, 64–74. [Google Scholar] [CrossRef]
- El Mghouchi, Y.; El Bouardi, A.; Choulli, Z.; Ajzoul, T. Models for obtaining the daily direct, diffuse and global solar radiations. Renew. Sustain. Energy Rev. 2016, 56, 87–99. [Google Scholar] [CrossRef]
- Jakhrani, A.Q.; Othman, A.; Rigit, A.R.H.; Samo, S.R.; Ahmed, S. Estimation of Incident Solar Radiation on Tilted Surface by Different Empirical Models. Int. J. Sci. Res. Publ. 2012, 2, 15–20. [Google Scholar]
- El-Sebaii, A.A.; Al-Hazmi, F.S.; Al-Ghamdi, A.A.; Yaghmour, S.J. Global, direct and diffuse solar radiation on horizontal and tilted surfaces in Jeddah, Saudi Arabia. Appl. Energy 2010, 87, 568–576. [Google Scholar] [CrossRef]
- Gopinathan, K.K. Solar radiation on variously oriented sloping surfaces. Sol. Energy 1991, 47, 173–179. [Google Scholar] [CrossRef]
- Li, H.; Ma, W.; Lian, Y.; Wang, X. Estimating daily global solar radiation by day of year in China. Appl. Energy 2010, 87, 3011–3017. [Google Scholar] [CrossRef]
- AlYahya, S.; Irfan, M.A. Analysis from the new solar radiation Atlas for Saudi Arabia. Sol. Energy 2016, 130, 116–127. [Google Scholar] [CrossRef]
- Bird, R.E.; Riordan, C. Simple Solar Spectral Model for Direct and Diffuse Irradiance on Horizontal and Tilted Planes at the Earth’s Surface for Cloudless Atmospheres. J. Clim. Appl. Meteorol. 1986, 25, 87–97. [Google Scholar] [CrossRef]
- Lou, S.; Li, D.H.W.; Lam, J.C.; Chan, W.W.H. Prediction of diffuse solar irradiance using machine learning and multivariable regression. Appl. Energy 2016, 181, 367–374. [Google Scholar] [CrossRef]
- Kashyap, Y.; Bansal, A.; Sao, A.K. Solar radiation forecasting with multiple parameters neural networks. Renew. Sustain. Energy Rev. 2015, 49, 825–835. [Google Scholar] [CrossRef]
- Despotovic, M.; Nedic, V.; Despotovic, D.; Cvetanovic, S. Evaluation of empirical models for predicting monthly mean horizontal diffuse solar radiation. Renew. Sustain. Energy Rev. 2016, 56, 246–260. [Google Scholar] [CrossRef]
- Ineichen, P. Global Irradiance on Tilted and Oriented Planes: Model Validations; Technical Report; University Geneva: Geneva, Switzerland, October 2011. [Google Scholar]
- Gueymard, C.A.; Ruiz-Arias, J.A. Extensive worldwide validation and climate sensitivity analysis of direct irradiance predictions from 1-min global irradiance. Sol. Energy 2016, 128, 1–30. [Google Scholar] [CrossRef]
- Polo, J.; Garcia-Bouhaben, S.; Alonso-García, M.C. A comparative study of the impact of horizontal-to-tilted solar irradiance conversion in modelling small PV array performance. J. Renew. Sustain. Energy 2016, 8. [Google Scholar] [CrossRef]
- Boussaada, Z.; Curea, O.; Remaci, A.; Camblong, H.; Mrabet Bellaaj, N. A Nonlinear Autoregressive Exogenous (NARX) Neural Network Model for the Prediction of the Daily Direct Solar Radiation. Energies 2018, 11, 620. [Google Scholar] [CrossRef]
- Frydrychowicz-Jastrzębska, G.; Bugała, A. Modeling the Distribution of Solar Radiation on a Two-Axis Tracking Plane for Photovoltaic Conversion. Energies 2015, 8, 1025–1041. [Google Scholar] [CrossRef]
- Mubarak, R.; Hofmann, M.; Riechelmann, S.; Seckmeyer, G. Comparison of modelled and measured tilted solar irradiance for photovoltaic applications. Energies 2017, 10, 1688. [Google Scholar] [CrossRef]
- Lee, H.J.; Kim, S.Y.; Yun, C.Y. Comparison of solar radiation models to estimate direct normal irradiance for Korea. Energies 2017, 10, 594. [Google Scholar] [CrossRef]
- Aalborg CSP A/S. Available online: http://www.aalborgcsp.com/ (accessed on 7 May 2018).
- TRNSYS Website TRNSYS 17—A TRaNsient System Simulation program-Standard Component Library Overview and Mathematical Reference. Available online: http://www.trnsys.com/assets/docs/03-ComponentLibraryOverview.pdf (accessed on 28 March 2017).
- Dragsted, J.; Furbo, S. Solar Radiation and Thermal Performance of Solar Collectors for Denmark; DTU Civil Engineering Reports, No. R-275; Department of Civil Engineering, Technical University of Denmark: Copenhagen, Denmark, 2012. [Google Scholar]
- Reindl, D.T.; Beckman, W.A.; Duffie, J.A. Diffuse fraction correlations. Sol. Energy 1990, 45, 1–7. [Google Scholar] [CrossRef]
- Tian, Z.; Perers, B.; Furbo, S.; Fan, J. Analysis and validation of a quasi-dynamic model for a solar collector field with flat plate collectors and parabolic trough collectors in series for district heating. Energy 2018, 142, 130–138. [Google Scholar] [CrossRef]
- Tian, Z.; Perers, B.; Furbo, S.; Fan, J. Thermo-economic optimization of a hybrid solar district heating plant with flat plate collectors and parabolic trough collectors in series. Energy Convers. Manag. 2018, 165, 92–101. [Google Scholar] [CrossRef]
- Tian, Z.; Perers, B.; Furbo, S.; Fan, J. Annual measured and simulated thermal performance analysis of a hybrid solar district heating plant with flat plate collectors and parabolic trough collectors in series. Appl. Energy 2017, 205, 417–427. [Google Scholar] [CrossRef]
- DMI Danish Meteorological Institute. 2013. Available online: http://www.dmi.dk/fileadmin/user_upload/Rapporter/TR/2013/TR13-19.pdf (accessed on 7 May 2018).
- Tian, Z.; Perers, B.; Furbo, S.; Fan, J. Analysis of measured and modeled solar radiation at the taars solar heating plant in denmark. In Proceeding of the 11th Ises Eurosun 2016 confrenence, Palma de Mallorca, Spain, 11–14 October 2016. [Google Scholar]
- SMP11, K. Kipp&Zonen SMP11. 2017. Available online: http://www.kippzonen.com/Product/202/SMP11Pyranometer#.V35QMvl95mM (accessed on 7 May 2018).
- PMO6-CC PMO6-CC Pyrheliometer. 2016. Available online: https://www.pmodwrc.ch/pmod.php?topic=pmo6 (accessed on 7 May 2018).
- Liu, B.Y.H.; Jordan, R.C. The interrelationship and characteristic distribution of direct, diffuse and total solar radiation. Sol. Energy 1960, 4, 1–19. [Google Scholar] [CrossRef]
- Duffie, J.A.; Beckman, W.A. Solar Engineering of Thermal Process; John Wiley & Sons Inc.: Hoboken, NJ, USA, 2013. [Google Scholar]
- Hay, J.E. Calculations of the solar radiation incident on an inclined surface. In Proceedings of the First Canadian Solar Radiation Data Workshop, Toronto, ON, Canada, 17–19 April 1978; pp. 59–72. [Google Scholar]
- Loutzenhiser, P.G.; Manz, H.; Felsmann, C.; Strachan, P.A.; Frank, T.; Maxwell, G.M. Empirical validation of models to compute solar irradiance on inclined surfaces for building energy simulation. Sol. Energy 2007, 81, 254–267. [Google Scholar] [CrossRef]
- Perez, R.; Stewart, R.; Seals, R.; Guertin, T. The Development and Verification of the Perez Diffuse Radiation Model; Atmospheric SciencesResearch Center: Albany, NY, USA, 1988. [Google Scholar]
- Thermal Energy System Specialists (TRNSYS). TRNSYS 17—Volume 7 Programmer’s Guide; TRNSYS: Madison, WI, USA, 2014. [Google Scholar]
- Andersen, E.; Hans, L.; Furbo, S. The influence of the solar radiation model on the calculated solar radiation from a horizontal surface to a tilted surface. In Proceedings of the EuroSun Congress, Freiburg, Germany, 20–23 June 2014. [Google Scholar]
- Raptis, P.I.; Kazadzis, S.; Psiloglou, B.; Kouremeti, N.; Kosmopoulos, P.; Kazantzidis, A. Measurements and model simulations of solar radiation at tilted planes, towards the maximization of energy capture. Energy 2017, 130, 570–580. [Google Scholar] [CrossRef]
- De Simón-Martín, M.; Alonso-Tristán, C.; Díez-Mediavilla, M. Diffuse solar irradiance estimation on building’s façades: Review, classification and benchmarking of 30 models under all sky conditions. Renew. Sustain. Energy Rev. 2017, 77, 783–802. [Google Scholar] [CrossRef]
- Yang, D. Solar radiation on inclined surfaces: Corrections and benchmarks. Sol. Energy 2016, 136, 288–302. [Google Scholar] [CrossRef]











| Parameter | Values |
|---|---|
| Spectral range (50% points) | 285 to 2800 nm |
| Response time (63%) | <0.7 s |
| Response time (95%) | <2 s |
| Zero offset A | <7 W/m2 |
| Zero offset B | <2 W/m2 |
| Directional response (up to 80° with 1000 W/m² beam) | <10 W/m2 |
| Temperature dependence of sensitivity (−20 °C to +50 °C) | <1% |
| Analogue output (−V version) | 0 to 1 V |
| Analogue output (−A version) | 4 to 20 mA |
| Parameter | Values |
|---|---|
| Dimension | 80 × 80 × 230 mm |
| Mass | 2.15 kg |
| Field of view (full angle) | 5° |
| Slope angle | 1° |
| Range | up to 1400 W/m2 (or custom design available) |
| Traceability to WRR | <0.1% |
| Operating temperature range | −25 °C to +50 °C |
| Bin | Upper Limit for | Cases (%) | f11 | f12 | f13 | f21 | f22 | f23 |
|---|---|---|---|---|---|---|---|---|
| 1 | 1.065 | 13.6 | −0.196 | 1.084 | −0.006 | −0.114 | 0.18 | −0.019 |
| 2 | 1.23 | 5.6 | 0.236 | 0.519 | −0.18 | −0.011 | 0.2 | −0.038 |
| 3 | 1.5 | 7.52 | 0.454 | 0.321 | −0.255 | 0.072 | −0.098 | −0.046 |
| 4 | 1.95 | 8.87 | 0.866 | −0.381 | −0.375 | 0.203 | −0.403 | −0.049 |
| 5 | 2.8 | 13.17 | 1.026 | −0.711 | −0.426 | 0.273 | −0.602 | −0.061 |
| 6 | 4.5 | 21.45 | 0.978 | −0.986 | −0.35 | 0.28 | −0.915 | −0.024 |
| 7 | 6.2 | 16.06 | 0.748 | −0.913 | −0.236 | 0.173 | −1.045 | 0.065 |
| 8 | - | 13.73 | 0.318 | −0.757 | 0.103 | 0.062 | −1.698 | 0.236 |
| Bin | f11 | f12 | f13 | f21 | f22 | f23 |
|---|---|---|---|---|---|---|
| 1 | −0.00831 | 0.58773 | −0.06206 | −0.05960 | 0.07212 | −0.02202 |
| 2 | 0.12999 | 0.68260 | −0.15138 | −0.01893 | 0.06597 | −0.02887 |
| 3 | 0.32970 | 0.48687 | −0.22110 | −0.055414 | −0.06396 | −0.02605 |
| 4 | 0.56821 | 0.18745 | −0.29513 | −0.10886 | −0.15192 | −0.01398 |
| 5 | 0.87303 | −0.39204 | −0.36162 | 0.22556 | −0.46204 | −0.00124 |
| 6 | 1.13261 | −1.23673 | −0.41185 | 0.28778 | −0.82304 | 0.05587 |
| 7 | 1.06016 | −1.59999 | −0.35892 | 0.26421 | −1.12723 | 0.13107 |
| 8 | 0.67775 | −0.32726 | −0.25043 | 0.26421 | −1.37650 | 0.25062 |
| Items | DTU Model | RR Model |
|---|---|---|
| MBE | −1.3 | −2.5 |
| RMSE | 2.0 | 3.0 |
| MAPE | 3.5% | 8.1% |
| RPE | −2.9% | −5.7% |
| Items | Perez II Model | Perez I Model | HDKR Model | HD Model | Isotropic Model |
|---|---|---|---|---|---|
| MBE | −2.4 | −3.4 | −8.4 | −10.0 | −18.6 |
| RMSE | 2.0 | 2.6 | 4.9 | 5.8 | 10.0 |
| MAPE | 2.1% | 2.8% | 5.7% | 5.9% | 12.0% |
| RPE | −1.2% | −1.8% | −4.3% | −5.2% | −9.7% |
© 2018 by the authors. Licensee MDPI, Basel, Switzerland. This article is an open access article distributed under the terms and conditions of the Creative Commons Attribution (CC BY) license (http://creativecommons.org/licenses/by/4.0/).
Share and Cite
Tian, Z.; Perers, B.; Furbo, S.; Fan, J.; Deng, J.; Dragsted, J. A Comprehensive Approach for Modelling Horizontal Diffuse Radiation, Direct Normal Irradiance and Total Tilted Solar Radiation Based on Global Radiation under Danish Climate Conditions. Energies 2018, 11, 1315. https://doi.org/10.3390/en11051315
Tian Z, Perers B, Furbo S, Fan J, Deng J, Dragsted J. A Comprehensive Approach for Modelling Horizontal Diffuse Radiation, Direct Normal Irradiance and Total Tilted Solar Radiation Based on Global Radiation under Danish Climate Conditions. Energies. 2018; 11(5):1315. https://doi.org/10.3390/en11051315
Chicago/Turabian StyleTian, Zhiyong, Bengt Perers, Simon Furbo, Jianhua Fan, Jie Deng, and Janne Dragsted. 2018. "A Comprehensive Approach for Modelling Horizontal Diffuse Radiation, Direct Normal Irradiance and Total Tilted Solar Radiation Based on Global Radiation under Danish Climate Conditions" Energies 11, no. 5: 1315. https://doi.org/10.3390/en11051315
APA StyleTian, Z., Perers, B., Furbo, S., Fan, J., Deng, J., & Dragsted, J. (2018). A Comprehensive Approach for Modelling Horizontal Diffuse Radiation, Direct Normal Irradiance and Total Tilted Solar Radiation Based on Global Radiation under Danish Climate Conditions. Energies, 11(5), 1315. https://doi.org/10.3390/en11051315

