Class E Power Amplifier Design and Optimization for the Capacitive Coupled Wireless Power Transfer System in Biomedical Implants
Abstract
:1. Introduction
2. Capacitive Coupled WPT
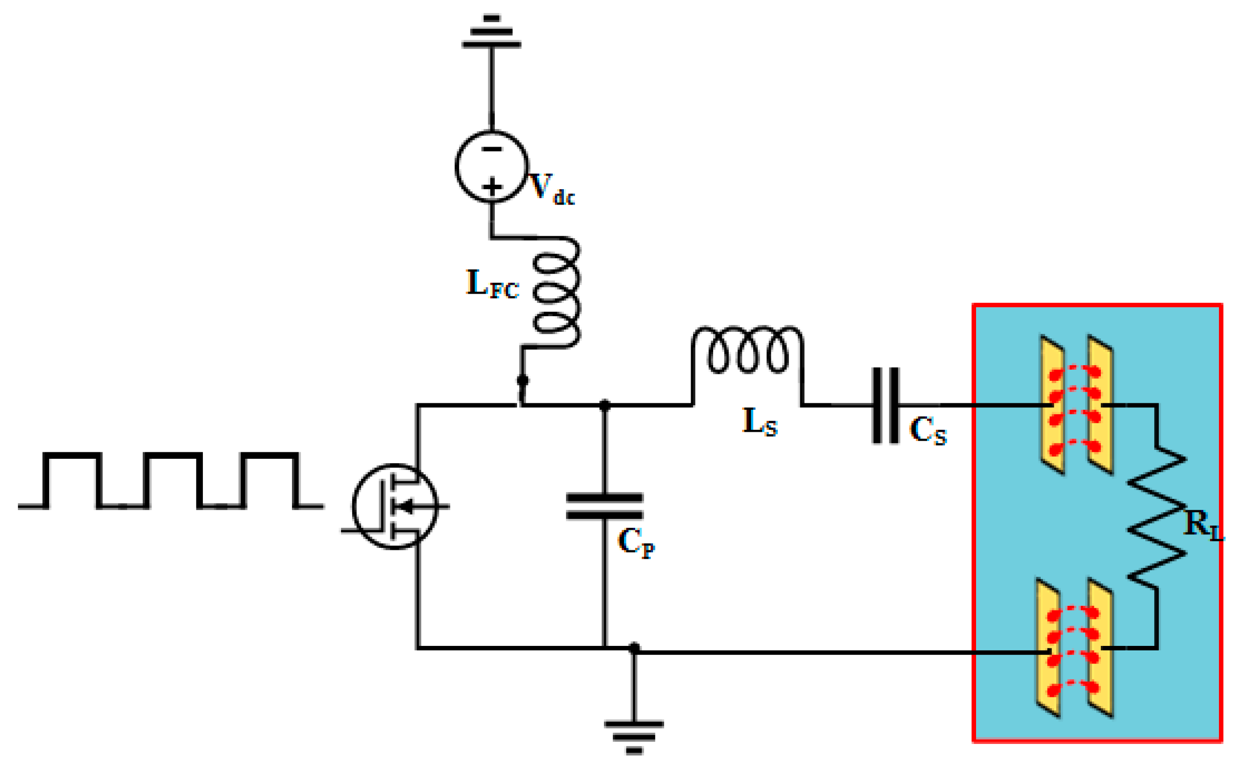
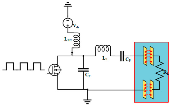
3. Class E Amplifier with CCWPT
- (1)
- The LFC should be large enough to restrict the alternating current return to the direct current (DC) power supply.
- (2)
- The load quality factor (QL) is high enough to maintain the load current as pure sinusoidal.
- (3)
- The switching device has zero ON and OFF state loss.
- (4)
- Parasitic resistance values of all the parameters are neglected.
4. Parameter Optimization and Model Verification
4.1. Optimal Parameters Selection
4.2. Simulation Verification
4.3. Capacitive Coupling Variation
4.4. Load Variation
4.5. Impedance Matching
4.6. Capacitance Modelling
5. Experimental Analysis
6. Conclusions
Author Contributions
Conflicts of Interest
References
- Jawad, A.M.; Nordin, R.; Gharghan, S.K.; Jawad, H.M.; Ismail, M. Opportunities and Challenges for Near-Field Wireless Power Transfer: A Review. Energies 2017, 10, 1022. [Google Scholar] [CrossRef]
- Jiang, C.; Chau, K.T.; Liu, C.; Lee, C.H.T. An Overview of Resonant Circuits for Wireless Power Transfer. Energies 2017, 10, 894. [Google Scholar] [CrossRef]
- Li, X.; Meng, X.; Tsui, C.Y.; Ki, W.H. Reconfigurable Resonant Regulating Rectifier With Primary Equalization for Extended Coupling- and Loading-Range in Bio-Implant Wireless Power Transfer. IEEE Trans. Biomed. Circuits Syst. 2015, 9, 875–884. [Google Scholar] [CrossRef] [PubMed]
- Zhu, Q.; Wang, L.; Liao, C. Compensate Capacitor Optimization for Kilowatt-Level Magnetically Resonant Wireless Charging System. IEEE Trans. Ind. Electron. 2014, 61, 6758–6768. [Google Scholar] [CrossRef]
- Lu, Y.; Ma, D.B. Wireless Power Transfer System Architectures for Portable or Implantable Applications. Energies 2016, 9, 1087. [Google Scholar] [CrossRef]
- Xiao, C.; Liu, Y.; Cheng, D.; Wei, K. New Insight of Maximum Transferred Power by Matching Capacitance of a Wireless Power Transfer System. Energies 2017, 10, 688. [Google Scholar] [CrossRef]
- Jegadeesan, R.; Agarwal, K.; Guo, Y.X.; Yen, S.C.; Thakor, N.V. Wireless Power Delivery to Flexible Subcutaneous Implants Using Capacitive Coupling. IEEE Trans. Microw. Theory Tech. 2017, 65, 280–292. [Google Scholar] [CrossRef]
- Dai, J.; Ludois, D.C. A Survey of Wireless Power Transfer and a Critical Comparison of Inductive and Capacitive Coupling for Small Gap Applications. IEEE Trans. Power Electron. 2015, 30, 6017–6029. [Google Scholar] [CrossRef]
- Zhang, R.; Liu, H.; Shao, Q.; Li, G.; Fang, X.; Li, H. Effects of Wireless Power Transfer on Capacitive Coupling Human Body Communication. IEEE/ASME Trans. Mechatron. 2015, 20, 1440–1447. [Google Scholar] [CrossRef]
- Li, X.; Tang, C.; Dai, X.; Deng, P.; Su, Y. An Inductive and Capacitive Combined Parallel Transmission of Power and Data for Wireless Power Transfer Systems. IEEE Trans. Power Electron. 2017, PP, 1. [Google Scholar] [CrossRef]
- Hsu, J.U.W.; Hu, A.P.; Swain, A. A Wireless Power Pickup Based on Directional Tuning Control of Magnetic Amplifier. IEEE Trans. Ind. Electron. 2009, 56, 2771–2781. [Google Scholar] [CrossRef]
- Wang, G.; Liu, W.; Sivaprakasam, M.; Kendir, G.A. Design and Analysis of an Adaptive Transcutaneous Power Telemetry for Biomedical Implants. IEEE Trans. Circuits Syst. I 2005, 52, 2109–2117. [Google Scholar] [CrossRef]
- Hannan, M.A.; Hussein, H.A.; Mutashar, S.; Samad, S.A.; Hussain, A. Automatic Frequency Controller for Power Amplifiers Used in Bio-Implanted Applications: Issues and Challenges. Sensors 2014, 14, 23843–23870. [Google Scholar] [CrossRef] [PubMed]
- Sokal, N.O.; Sokal, A.D. Class E-A New Class of High-efficiency Tuned Single-ended Switching Power Amplifiers. IEEE J. Solid-State Circuits 1975, SC-10, 168–176. [Google Scholar] [CrossRef]
- Liu, H.; Shao, Q.; Fang, X. Modeling and Optimization of Class-E Amplifier at Subnominal Condition in a Wireless Power Transfer System for Biomedical Implants. IEEE Trans. Biomed. Circuits Syst. 2017, 11, 35–43. [Google Scholar] [CrossRef] [PubMed]
- Yang, T.; Liang, J.; Zhao, C.; Chen, D. Analysis and Design of class-E Power Amplifier at Any Duty in Frequency Domain. Analog Integr. Circ. Sig. Process. 2011, 67, 149–156. [Google Scholar] [CrossRef]
- Casanova, J.J.; Low, Z.N.; Lin, J. Design and Optimization of a Class-E Amplifier for a Loosely Coupled Planar Wireless Power System. IEEE Trans. Circuits Syst. II 2009, 56, 830–834. [Google Scholar] [CrossRef]
- Liu, M.; Zhao, C.; Song, J.; Ma, C. Battery Charging Profile-Based Parameter Design of a 6.78-MHz Class $E^2$ Wireless Charging System. IEEE Trans. Ind. Electron. 2017, 64, 6169–6178. [Google Scholar] [CrossRef]
- Liu, M.; Qiao, Y.; Liu, S.; Ma, C. Analysis and Design of A Robust Class $E^2$ DC–DC Converter for Megahertz Wireless Power Transfer. IEEE Trans. Power Electron. 2017, 32, 2835–2845. [Google Scholar] [CrossRef]
- Liu, S.; Liu, M.; Fu, M.; Ma, C.; Zhu, X. A high-efficiency Class-E Power Amplifier with Wide-range Load in WPT Systems. In Proceedings of the 2015 IEEE Wireless Power Transfer Conference (WPTC), Boulder, CO, USA, 13–15 May 2015; pp. 1–3. [Google Scholar]
- Fu, M.; Yin, H.; Liu, M.; Ma, C. Loading and Power Control for a High-Efficiency Class E PA-Driven Megahertz WPT System. IEEE Trans. Ind. Electron. 2016, 63, 6867–6876. [Google Scholar] [CrossRef]
- Wilkinson, A.J.; Everard, J.K.A. Transmission-line Load-network Topology for Class-E Power Amplifiers. IEEE Trans. Microw. Theory Tech. 2001, 49, 1202–1210. [Google Scholar] [CrossRef]
- Raab, F.H. Effect of Circuit Variations on the Class-E Tuned Power Amplifier. IEEE J. Solid-State Circuits 1978, SC-13, 239–247. [Google Scholar] [CrossRef]
- Moore, W.H.; Holschneider, D.P.; Givrad, T.K.; Maarek, J.I. Transcutaneous RF-powered Implantable Minipump Driven by a Class-E Transmitter. IEEE Trans. Biomed. Eng. 2006, 53, 1705–1708. [Google Scholar] [CrossRef] [PubMed]
- Hayati, M.; Lotfi, A.; Kazimierczuk, M.K.; Sekiya, H. Analysis and Design of Class-E Power Amplifier with MOSFET Parasitic Linear and Nonlinear Capacitances at Any Duty Ratio. IEEE Trans. Power Electron. 2013, 28, 5222–5232. [Google Scholar] [CrossRef]
- Fukui, K.; Koizumi, H. Class-E Rectifier with Controlled Shunt Capacitor. IEEE Trans. Power Electron. 2012, 27, 3704–3713. [Google Scholar] [CrossRef]
- Rozario, D.; Pathipati, V.K.; Ram, A.; Azeez, N.A.; Williamson, S.S. Modified Resonant Converters for Contactless Capacitive Power Transfer Systems Used in EV Charging Applications. In Proceedings of the IECON 2016—42nd Annual Conference of the IEEE Industrial Electronics Society, Florence, Italy, 23–26 October 2016; pp. 4510–4517. [Google Scholar]
- Sinha, S.; Kumar, A.; Pervaiz, S.; Regensburger, B.; Afridi, K.K. Design of Efficient Matching Networks for Capacitive Wireless Power Transfer Systems. In Proceedings of the 2016 IEEE 17th Workshop on Control and Modeling for Power Electronics (COMPEL), Trondheim, Norway, 27–30 June 2016; pp. 1–7. [Google Scholar]
- Zhang, H.; Lu, F.; Hofmann, H.; Mi, C. An LC Compensated Electric Field Repeater for Long Distance Capacitive Power Transfer. In Proceedings of the 2016 IEEE Energy Conversion Congress and Exposition (ECCE), Milwaukee, WI, USA, 18–22 September 2016; pp. 1–5. [Google Scholar]
- Chung, B.K. Q-based Design Method for T Network Impedance Matching. Microelectron. J. 2006, 37, 1007–1011. [Google Scholar] [CrossRef]
- Gabriel, S.; Lau, R.W.; Gabriel, C. The Dielectric Properties of Biological Tissues: III. Parametric Models for the Dielectric Spectrum of Tissues. Phys. Med. Biol. 1996, 41, 2271–2293. [Google Scholar] [PubMed]
- IEEE Standard for Safety Levels With Respect to Human Exposure to Radio Frequency Electromagnetic Fields, 3 kHz to 300 GHz, IEEE Standard C95.1–2005; IEEE: New York, NY, USA, 2006; pp. 1–238.
- Challis, L.J. Mechanisms for Interaction between RF Fields and Biological Tissue. Bioelectromagnetics 2005, 26, S98–S106. [Google Scholar] [CrossRef] [PubMed]





















| 0.10 | 0.15 | 0.20 | 0.25 | 0.30 | 0.35 | 0.40 | 0.45 | 0.50 | |
|---|---|---|---|---|---|---|---|---|---|
| (µH) | −0.561 | −0.142 | 0.0342 | 0.162 | 0.246 | 0.452 | 0.571 | 0.892 | 0.943 |
| (nF) | −0.257 | −0.231 | −0.131 | 0.0921 | 0.1531 | 0.1714 | 0.1932 | 0.2001 | 0.2011 |
| −1.734° | −16.34° | −23.74° | −27.14° | −34.40° | −39.71° | −41.4° | −44.12° | −47.73° | |
| 0.928 | 1.131 | 1.142 | 1.341 | 1.453 | 1.521 | 1.614 | 1.642 | 1.723 | |
| 0.295 | 0.410 | 0.5856 | 0.6808 | 0.760 | 0.8712 | 0.91664 | 0.9516 | 0.9568 | |
| RL (Ω) | 7.032 | 7.634 | 8.043 | 9.764 | 11.023 | 12.103 | 12.984 | 13.541 | 15.031 |
| X (pΩ) | −0.321 | −0.231 | 0.132 | 0.234 | 0.312 | 0.388 | 0.401 | 0.441 | 0.561 |
| Values | |
|---|---|
| (MHz) | 13.56 |
| (W) | 5 |
| (pF) | 176 |
| (mH) | 10 |
| (V) | 12 |
| Layer | Length (mm) | Width (mm) | Depth (mm) | Electric Conductivity (S/m) | Dielectric Constant |
|---|---|---|---|---|---|
| Skin | 15 | 30 | 4 | 0.6657 | 48.0980 |
| Fat | 45 | 30 | 4 | 0.0403 | 5.6000 |
| Muscle | 45 | 30 | 8 | 0.7834 | 57.5960 |
| Tx Plates | 15 | 20 | 1 | 5.998 × 107 | 1.12 |
| Rx Plates | 15 | 25 | 1 | 5.998 × 107 | 1.12 |
© 2017 by the authors. Licensee MDPI, Basel, Switzerland. This article is an open access article distributed under the terms and conditions of the Creative Commons Attribution (CC BY) license (http://creativecommons.org/licenses/by/4.0/).
Share and Cite
R., N.; A., V.J.; Chokkalingam, B.; Padmanaban, S.; Leonowicz, Z.M. Class E Power Amplifier Design and Optimization for the Capacitive Coupled Wireless Power Transfer System in Biomedical Implants. Energies 2017, 10, 1409. https://doi.org/10.3390/en10091409
R. N, A. VJ, Chokkalingam B, Padmanaban S, Leonowicz ZM. Class E Power Amplifier Design and Optimization for the Capacitive Coupled Wireless Power Transfer System in Biomedical Implants. Energies. 2017; 10(9):1409. https://doi.org/10.3390/en10091409
Chicago/Turabian StyleR., Narayanamoorthi, Vimala Juliet A., Bharatiraja Chokkalingam, Sanjeevikumar Padmanaban, and Zbigniew M. Leonowicz. 2017. "Class E Power Amplifier Design and Optimization for the Capacitive Coupled Wireless Power Transfer System in Biomedical Implants" Energies 10, no. 9: 1409. https://doi.org/10.3390/en10091409
APA StyleR., N., A., V. J., Chokkalingam, B., Padmanaban, S., & Leonowicz, Z. M. (2017). Class E Power Amplifier Design and Optimization for the Capacitive Coupled Wireless Power Transfer System in Biomedical Implants. Energies, 10(9), 1409. https://doi.org/10.3390/en10091409

