A Decision Framework for Electric Vehicle Charging Station Site Selection for Residential Communities under an Intuitionistic Fuzzy Environment: A Case of Beijing
Abstract
:1. Introduction
2. Literature Review
3. Evaluation Index System of the EVCSRC Site Selection
3.1. Economy Criteria
- Annual operation and maintenance cost [1,2,4,21,38,39,40,41]. In terms of customer’s requirements, EVCS adopt an innovative operation model which is actually unattended and self-service. Thus, operation and maintenance costs include not only electric charges, equipment maintenance and staff wages, but also development and maintenance costs of the necessary intelligent network platform and other financial expenses.
3.2. Social Criteria
3.3. Environmental Criteria
3.4. Planning Criteria
- Proximity to substation [2,25,27,37,41,43,44,47,56]. EVCSRC site selection is necessary to consider the power network planning and the location of substations so that it makes adequate preparations for charging infrastructure assignment optimization strategies. The ideal distance from the charging station to a substation is as short as possible.
- Influence on the power grid [2,25,26,37,43,44,57,58]. A large number of charging behaviors, which are random but regular in the residential communities, will have an adverse effect on power stability and quality. The characteristics of the residents’ activities and power heavy load lines need to be considered to ensure the secure operation of the distribution network.
- Accessibility of site [12,27,38,39,41,42,43,45,46,47,57]. Accessibility is an indicator of the efficiency assessment of urban transport systems, which indicates that demands are allocated to the different charging stations within a certain distance. To a certain extent, there is an internal relation between aspects in the urban structure, land utilization, planning and infrastructure. With the characteristics of convenient transportation and accessibility, the sites not only reduce the traffic facilities are invested in the early stages of construction, but also ensure the convenience of post-maintenance and charging.
- Available land resources [39,59]. This is determined by the nature of land use and intensity of land development. Under the same conditions of residential land, different residential communities have different development intensities. The larger intense intensity of land development, the greater the demand for charging is.
- Possibility of capacity expansion in future [2,38,41,56]. The possibility of the charging station capacity expansion is a comprehensive index, which contains a variety of factors such the increased number of charging users, the provision of land resources, upgrades of electricity grids and so on. It is also a necessary condition to accommodate the inevitable trend for the sake of economic growth and environmental protection.
3.5. Feature Portrait of Residential Communities
- Per capita electric vehicle ownership [60,61,62,63]. Electric vehicle ownership refers to the total number of EVs owned in a region, which provides an estimate of EV demand. On this base, population factor is considered so that per capita electric vehicle ownership is calculated. It is the ratio of the total number of EVs owned to the total population in the residential community, which not only reflects the size of residents’ requirements for charging in the target community currently, but also expresses the development situation of EVs in different communities, so it is preferable to take the per capita electric vehicle ownership into account.
- The average income level of residents [64]. The consumption characteristics and income levels of residents in different residential communities are diverse, which are represented by the employment level, the consumption structure, the growth of consumer expenditure and the cost of living. Median income residents’ purchasing power of EVs is extremely powerful.
- Residents’ acceptance [1,2,21,26,27,41,46]. As a result of the negative effects of noise and electromagnetic radiation due to the construction and operation of EVCS, poor acceptance can force the EVCSRC project to shut down and even deny it at the beginning, particularly in residential communities, so investors should change residents’ acceptance to reduce investment losses in a well-coordinated manner.
4. Decision Framework of the EVCSRC Site Selection
4.1. Basic Theory of the Intuitionistic Fuzzy Environment
4.2. Phase I—Identification of Alternative EVCSRC Sites
- Step 1. n experts are invited by EVCSRC investors to form the decision-making group.
- Step 2. The residential communities are collected into the initial list refining mega city planning for different functional areas. After that, the residential communities which are potential feasible for EVCS constructions are identified in accordance with satellite images, grid map, and official statistics from the initial list by the decision-making group.
- Step 3. The decision-making group conducts field surveys at these residential communities to collect socioeconomic and other relevant information of each site from environment, planning, and residents’ demand. And the decision-making group will determine which alternative EVCSRC sites will stay in the list.
- Step 4. The DMs study and identify the attributes relevant to the EVCSRC site selection in conformity with academic literatures and their practical experiences.
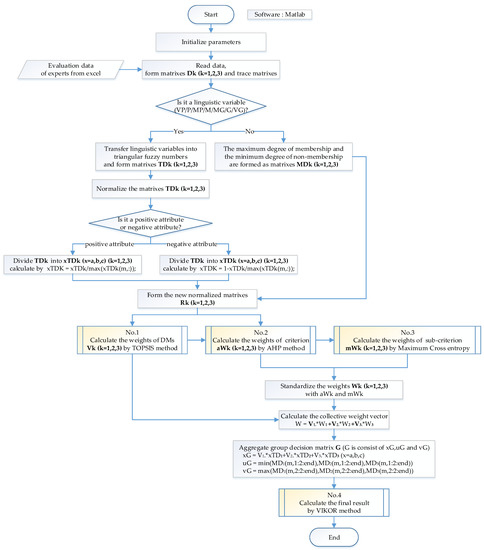
4.3. Phase II—Integration of TIFNs Decision Matrix
- Step 1. Aggregate the decision-making group’s opinions to construct a decision matrix , transform linguistic values of alternative EVCSRC sites into the TIFNs according to Definition 1 in the light of transform in Table 1 which shows the linguistic scales and corresponding TIFNs for rating the alternatives respectively. TIFNs can enable DMs to assess the alternatives in different dimensions.
- Step 2. Normalize the decision matrix into using the following equation. To eliminate the influence of different physical dimensions and measurements on the final decision, the decision matrix needs be normalized as where with andon the basis of Definition 2.
4.4. Phase III—Determination of the Collective Weights of Criteria
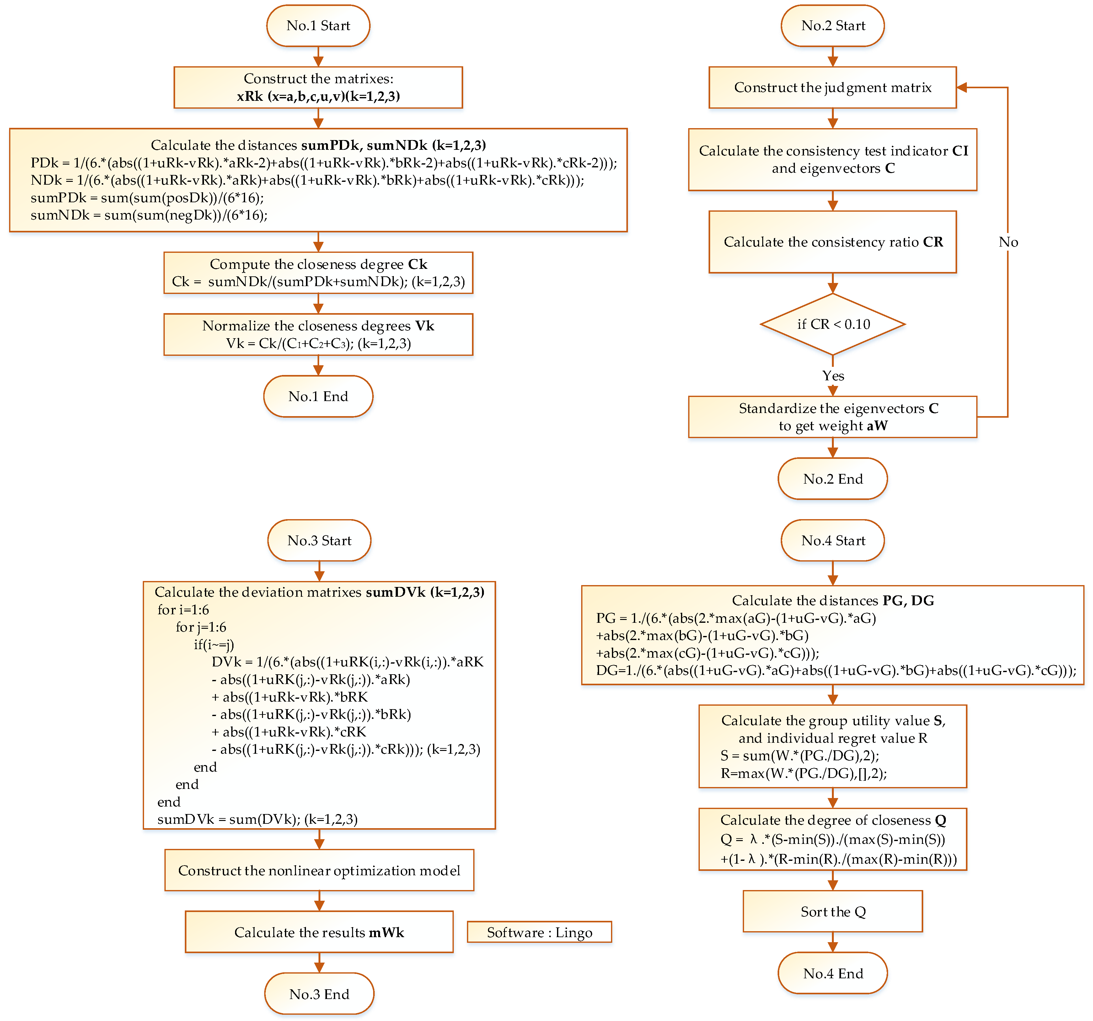
- Step 1. Determine the weights of DMs motivated by idea of TOPSIS as follows [66]:
- Construct the positive ideal decision matrix and the negative ideal decision matrix , where and .
- Calculate the distances between matrixes , and as:where and are the Hamming distance defined in Definition 3.
- Compute the closeness degree of matrixes with respect to as:
- Normalize the closeness degrees to obtain the weight of decision maker (DM) as:
- Step 2. Determine the weights of each evaluation criterion described in Section 3 based on s combination of the AHP method and maximum cross entropy.Since the importance of each criterion is different, AHP is used in this paper to calculate the weight of each first grade criterion. Firstly, each DM should determine the importance among the criteria. After the calculation, maximum cross entropy is used in the weight of each second grade criterion, the specific measures are as follows:For the criteria , the deviation between alternative and other alternatives as , and the total deviation between all the alternatives and other alternatives as , for all criteria, the total deviation between all the alternatives and other alternatives as , if the partial weight information is known, according to Maximum Cross entropy, nonlinear optimization model is constructed as:
- Step 3. The collective weight vector of attributes is calculated as follows:
4.5. Phase IV—Construction of TIFNs Group Decision Matrix
4.6. Phase V—Selection of Best Alternative with VIKOR Method
- Step 1. Determine the positive ideal solution and negative ideal solution , where
- Step 2. Calculate the group utility value and individual regret value of each alternative; Applied the Hamming distance, the group utility value and individual regret value for alternative can be respectively calculated as follows:where is Hamming distance or Euclidean distance .
- Step 3. Calculate the degree of closeness of each alternative; Let , , , and . The closeness of alternative to the ideal solution can be calculated as follows:where the coefficient of decision mechanism is the weight of the strategy of maximum group utility, and is the weight of individual regret, .
- Step 4. Ranking the order of alternatives according to the increasing order of [32].
5. A Case Study of Beijing
5.1. Problem Statement
5.2. Procedure and Computation Results
5.3. Sensitivity Analysis
5.4. Comparative Analysis
6. Conclusions
Acknowledgments
Author Contributions
Conflicts of Interest
Appendix A
| A1 | A2 | A3 | A4 | A5 | A6 | |
|---|---|---|---|---|---|---|
| C11 | ((0.16,0.32,0.4); 0.8,0.1) | ((0.05,0.2,0.35); 0.8,0.1) | ((0,0.05,0.2); 0.8,0.1) | ((0,0.16,0.32); 0.7,0.2) | ((0.32,0.47,0.63); 0.8,0.1) | ((0.5,0.65,0.8); 0.8,0.1) |
| C12 | ((0,0.16,0.32); 0.7,0.25) | ((0.05,0.2,0.35); 0.7,0.15) | ((0.05,0.2,0.35); 0.85,0.1) | ((0,0.16,0.32); 0.8,0.1) | ((0.16,0.32,0.47); 0.8,0.15) | ((0,0.05,0.2); 0.65,0.2) |
| C13 | ((0.63,0.79,0.9); 0.8,0.1) | ((0.65,0.8,0.95); 0.7,0.2) | ((0.35,0.5,0.65); 0.7,0.2) | ((0.47,0.63,0.79); 0.75,0.1) | ((0.79,0.95,1); 0.8,0.1) | ((0.5,0.65,0.8); 0.75,0.2) |
| C21 | ((0.5,0.65,0.8); 0.65,0.3) | ((0.65,0.8,0.95); 0.7,0.25) | ((0.8,0.95,1); 0.75,0.2) | ((0.53,0.68,0.84); 0.9,0.05) | ((0.05,0.2,0.35); 0.7,0.15) | ((0,0.05,0.21); 0.7,0.25) |
| C22 | ((0.05,0.2,0.35); 0.8,0.1) | ((0.8,0.95,1); 0.8,0.1) | ((0.5,0.65,0.8); 0.85,0.1) | ((0.53,0.68,0.84); 0.8,0.15) | ((0.35,0.5,0.65); 0.8,0.1) | ((0.37,0.53,0.68); 0.7,0.2) |
| C23 | ((0.2,0.35,0.5); 0.8,0.1) | ((0.5,0.65,0.8); 0.85,0.05) | ((0.8,0.95,1); 0.9,0.05) | ((0.53,0.68,0.84); 0.8,0.1) | ((0.2,0.35,0.5); 0.85,0.05) | ((0.21,0.37,0.53); 0.75,0.15) |
| C31 | ((0.2,0.35,0.5); 0.75,0.2) | ((0.05,0.2,0.35); 0.8,0.15) | ((0.8,0.95,1); 0.8,0.15) | ((0.37,0.53,0.68); 0.7,0.25) | ((0.35,0.5,0.65); 0.8,0.15) | ((0.53,0.68,0.84); 0.8,0.15) |
| C32 | ((0.63,0.79,0.95); 0.8,0.1) | ((0.05,0.2,0.35); 0.8,0.1) | ((0.35,0.5,0.65); 0.75,0.15) | ((0,0.16,0.32); 0.7,0.2) | ((0.16,0.32,0.47); 0.8,0.1) | ((0.35,0.5,0.65); 0.8,0.1) |
| C41 | ((0.8,0.95,1); 0.7,0.2) | ((0.8,0.95,1); 0.7,0.2) | ((0.2,0.35,0.5); 0.8,0.1) | ((0.21,0.37,0.53); 0.8,0.1) | ((0.5,0.65,0.8); 0.8,0.1) | ((0.53,0.68,0.84); 0.8,0.1) |
| C42 | ((0.47,0.63,0.79); 0.8,0.1) | ((0.2,0.35,0.5); 0.8,0.1) | ((0.35,0.5,0.65); 0.8,0.1) | ((0,0.16,0.32); 0.7,0.2) | ((0,0.16,0.32); 0.65,0.25) | ((0.65,0.8,0.95); 0.8,0.1) |
| C43 | ((0.5,0.65,0.8); 0.7,0.2) | ((0.2,0.35,0.5); 0.9,0) | ((0.05,0.2,0.35); 0.9,0) | ((0.21,0.37,0.53); 0.85,0.05) | ((0.35,0.5,0.65); 0.7,0.2) | ((0.68,0.84,1); 0.8,0.1) |
| C44 | ((0.5,0.65,0.8); 0.7,0.2) | ((0.35,0.5,0.65); 0.7,0.2) | ((0.2,0.35,0.5); 0.7,0.2) | ((0.37,0.53,0.68); 0.65,0.25) | ((0.8,0.95,1); 0.7,0.2) | ((0.68,0.84,1); 0.7,0.2) |
| C45 | ((0.35,0.5,0.65); 0.75,0.2) | ((0.65,0.8,0.95); 0.65,0.3) | ((0.35,0.5,0.65); 0.8,0.15) | ((0.68,0.84,1); 0.8,0.15) | ((0.65,0.8,0.95); 0.7,0.25) | ((0.05,0.21,0.37); 0.8,0.1) |
| C51 | ((0.65,0.8,0.95); 0.7,0.2) | ((0.8,0.95,1); 0.8,0.1) | ((0.65,0.8,0.95); 0.85,0.1) | ((0.37,0.53,0.68); 0.9,0.1) | ((0.05,0.2,0.35); 0.8,0.1) | ((0.68,0.84,1); 0.8,0.1) |
| C52 | ((0.2,0.35,0.5); 0.7,0.1) | ((0.5,0.65,0.8); 0.7,0.15) | ((0.8,0.95,1); 0.85,0.1) | ((0.53,0.68,0.84); 0.8,0.1) | ((0.2,0.35,0.5); 0.75,0.1) | ((0,0.05,0.21); 0.7,0.1) |
| C53 | ((0.5,0.65,0.8); 0.8,0.1) | ((0.65,0.8,0.95); 0.75,0.15) | ((0.65,0.8,0.95); 0.9,0.05) | ((0.68,0.84,1); 0.85,0.1) | ((0.65,0.8,0.95); 0.65,0.15) | ((0.84,1,1.05); 0.75,0.1) |
| A1 | A2 | A3 | A4 | A5 | A6 | |
|---|---|---|---|---|---|---|
| C11 | ((0.47,0.63,0.79); 0.75,0.2) | ((0.35,0.5,0.65); 0.9,0.05) | ((0.05,0.2,0.35); 0.9,0.05) | ((0.2,0.35,0.5); 0.75,0.15) | ((0.47,0.63,0.79); 0.8,0.15) | ((0.63,0.79,0.95); 0.75,0.2) |
| C12 | ((0.16,0.32,0.47); 0.85,0.1) | ((0.05,0.2,0.35); 0.8,0.1) | ((0.05,0.2,0.35); 0.9,0.1) | ((0.2,0.35,0.5); 0.65,0.25) | ((0,0.16,0.32); 0.75,0.2) | ((0,0.16,0.32); 0.8,0.25) |
| C13 | ((0.63,0.79,0.95); 0.7,0.2) | ((0.5,0.65,0.8); 0.85,0.05) | ((0.5,0.65,0.8); 0.85,0.1) | ((0.8,0.95,1); 0.7,0.1) | ((0.63,0.79,0.95); 0.75,0.1) | ((0.32,0.47,0.63); 0.8,0.15) |
| C21 | ((0.37,0.53,0.68); 0.9,0.05) | ((0.5,0.65,0.8); 0.75,0.2) | ((0.65,0.8,0.95); 0.7,0.2) | ((0.53,0.68,0.84); 0.8,0.1) | ((0,0.05,0.21); 0.8,0.15) | ((0.05,0.2,0.35); 0.8,0.15) |
| C22 | ((0.37,0.53,0.68); 0.8,0.05) | ((0.65,0.8,0.95); 0.8,0.05) | ((0.8,0.95,1); 0.7,0.1) | ((0.68,0.84,1); 0.6,0.3) | ((0.21,0.37,0.53); 0.7,0.15) | ((0.2,0.35,0.5); 0.8,0.05) |
| C23 | ((0.53,0.68,0.84); 0.7,0.1) | ((0.65,0.8,0.95); 0.7,0.15) | ((0.8,0.95,1); 0.9,0.1) | ((0.68,0.84,1); 0.8,0.1) | ((0.53,0.68,0.84); 0.75,0.1) | ((0.35,0.5,0.65); 0.7,0.1) |
| C31 | ((0,0.05,0.21); 0.8,0.05) | ((0.5,0.65,0.8); 0.8,0.05) | ((0.8,0.95,1); 0.7,0.15) | ((0.21,0.37,0.53); 0.75,0.1) | ((0.05,0.21,0.37); 0.8,0.05) | ((0.2,0.35,0.5); 0.8,0.05) |
| C32 | ((0.47,0.63,0.79); 0.8,0.1) | ((0.2,0.35,0.5); 0.8,0.1) | ((0.2,0.35,0.5); 0.8,0.1) | ((0.05,0.2,0.35); 0.8,0.1) | ((0,0.16,0.32); 0.8,0.1) | ((0,0.16,0.32); 0.8,0.1) |
| C41 | ((0.68,0.84,1); 0.9,0.05) | ((0.65,0.8,0.95); 0.9,0.05) | ((0.35,0.5,0.65); 0.7,0.25) | ((0.37,0.53,0.68); 0.7,0.25) | ((0.53,0.68,0.84); 0.75,0.15) | ((0.5,0.65,0.8); 0.75,0.15) |
| C42 | ((0.16,0.32,0.47); 0.9,0.1) | ((0.2,0.35,0.5); 0.9,0.1) | ((0.2,0.35,0.5); 0.9,0.1) | ((0.05,0.2,0.35); 0.9,0.1) | ((0,0.16,0.32); 0.9,0.1) | ((0.16,0.32,0.47); 0.9,0.1) |
| C43 | ((0.53,0.68,0.84); 0.8,0.15) | ((0.05,0.2,0.35); 0.9,0.05) | ((0,0.05,0.2); 0.85,0.1) | ((0.05,0.21,0.37); 0.85,0.1) | ((0.21,0.37,0.53); 0.9,0.05) | ((0.8,0.95,1); 0.85,0.1) |
| C44 | ((0.53,0.68,0.84); 0.8,0.1) | ((0.35,0.5,0.65); 0.75,0.2) | ((0.35,0.5,0.65); 0.8,0.1) | ((0.21,0.37,0.53); 0.8,0.1) | ((0.68,0.84,1); 0.8,0.1) | ((0.65,0.8,0.95); 0.7,0.2) |
| C45 | ((0.37,0.53,0.68); 0.7,0.1) | ((0.8,0.95,1); 0.7,0.1) | ((0.65,0.8,0.95); 0.7,0.1) | ((0.53,0.68,0.84); 0.7,0.1) | ((0.05,0.21,0.37); 0.7,0.1) | ((0.2,0.35,0.5); 0.7,0.1) |
| C51 | ((0.37,0.53,0.68); 0.75,0.1) | ((0.5,0.65,0.8); 0.8,0.1) | ((0.65,0.8,0.95); 0.85,0.1) | ((0.53,0.68,0.84); 0.75,0.15) | ((0.37,0.53,0.68); 0.8,0.1) | ((0.05,0.2,0.35); 0.7,0.2) |
| C52 | ((0.21,0.37,0.53); 0.8,0.1) | ((0.5,0.65,0.8); 0.85,0.1) | ((0.8,0.95,1); 0.9,0.05) | ((0.53,0.68,0.84); 0.8,0.1) | ((0.21,0.37,0.53); 0.85,0.1) | ((0.2,0.35,0.5); 0.75,0.1) |
| C53 | ((0.68,0.84,1); 0.7,0.1) | ((0.8,0.95,1); 0.75,0.2) | ((0.8,0.95,1); 0.7,0.1) | ((0.84,1,1.05); 0.65,0.1) | ((0.68,0.84,1); 0.8,0.15) | ((0.65,0.8,0.95); 0.85,0.1) |
| A1 | A2 | A3 | A4 | A5 | A6 | |
|---|---|---|---|---|---|---|
| C11 | ((0.32,0.47,0.63); 0.85,0.1) | ((0.2,0.35,0.5); 0.85,0.1) | ((0.05,0.2,0.35); 0.8,0.1) | ((0.16,0.32,0.47); 0.7,0.2) | ((0.19,0.38,0.56); 0.7,0.25) | ((0.63,0.79,0.95); 0.85,0.1) |
| C12 | ((0,0.16,0.32); 0.6,0.25) | ((0.2,0.35,0.5); 0.85,0.05) | ((0.2,0.35,0.5); 0.7,0.2) | ((0,0.16,0.32); 0.8,0.15) | ((0,0.19,0.38); 0.75,0.15) | ((0.16,0.32,0.47); 0.9,0.05) |
| C13 | ((0.79,0.95,1); 0.65,0.2) | ((0.8,0.95,1); 0.65,0.3) | ((0.65,0.8,0.95); 0.65,0.3) | ((0.63,0.79,0.95); 0.85,0.1) | ((0.75,0.94,1); 0.75,0.2) | ((0.79,0.95,1); 0.9,0.1) |
| C21 | ((0.21,0.37,0.53); 0.7,0.2) | ((0.65,0.8,0.95); 0.8,0.15) | ((0.65,0.8,0.95); 0.85,0.1) | ((0.68,0.84,1); 0.7,0.15) | ((0,0.05,0.21); 0.65,0.3) | ((0.05,0.21,0.37); 0.7,0.15) |
| C22 | ((0.21,0.37,0.53); 0.8,0.15) | ((0.65,0.8,0.95); 0.8,0.15) | ((0.5,0.65,0.8); 0.8,0.15) | ((0.37,0.53,0.68); 0.8,0.15) | ((0.05,0.21,0.37); 0.8,0.15) | ((0,0.05,0.21); 0.8,0.15) |
| C23 | ((0.21,0.37,0.53); 0.75,0.2) | ((0.8,0.95,1); 0.8,0.1) | ((0.65,0.8,0.95); 0.85,0.1) | ((0.37,0.53,0.68); 0.85,0.1) | ((0.21,0.37,0.53); 0.65,0.3) | ((0.21,0.37,0.53); 0.85,0.1) |
| C31 | ((0.37,0.53,0.68); 0.8,0.15) | ((0.2,0.35,0.5); 0.8,0.15) | ((0.5,0.65,0.8); 0.8,0.15) | ((0.37,0.53,0.68); 0.7,0.25) | ((0.37,0.53,0.68); 0.6,0.35) | ((0.68,0.84,1); 0.8,0.15) |
| C32 | ((0,0.16,0.32); 0.75,0.1) | ((0.65,0.8,0.95); 0.75,0.1) | ((0.05,0.2,0.35); 0.75,0.1) | ((0.63,0.79,0.95); 0.75,0.1) | ((0.56,0.75,0.94); 0.75,0.1) | ((0.63,0.79,0.95); 0.75,0.1) |
| C41 | ((0.68,0.84,1); 0.8,0.15) | ((0.65,0.8,0.95); 0.8,0.15) | ((0.5,0.65,0.8); 0.75,0.1) | ((0.53,0.68,0.84); 0.8,0.1) | ((0.68,0.84,1); 0.75,0.2) | ((0.68,0.84,1); 0.75,0.2) |
| C42 | ((0.63,0.79,0.95); 0.9,0.05) | ((0.2,0.35,0.5); 0.9,0.05) | ((0.35,0.5,0.65); 0.9,0.05) | ((0,0.16,0.32); 0.9,0.05) | ((0,0.19,0.38); 0.9,0.05) | ((0.32,0.47,0.63); 0.9,0.05) |
| C43 | ((0.53,0.68,0.84); 0.85,0.1) | ((0.35,0.5,0.65); 0.8,0.15) | ((0.2,0.35,0.5); 0.9,0.05) | ((0.37,0.53,0.68); 0.75,0.25) | ((0.37,0.53,0.68); 0.9,0.05) | ((0.68,0.84,1); 0.95,0) |
| C44 | ((0.21,0.37,0.53); 0.75,0.2) | ((0.8,0.95,1); 0.8,0.1) | ((0.65,0.8,0.95); 0.85,0.1) | ((0.37,0.53,0.68); 0.85,0.1) | ((0.21,0.37,0.53); 0.65,0.3) | ((0.21,0.37,0.53); 0.85,0.1) |
| C45 | ((0.53,0.68,0.84); 0.7,0.1) | ((0.65,0.8,0.95); 0.7,0.15) | ((0.8,0.95,1); 0.85,0.1) | ((0.68,0.84,1); 0.8,0.1) | ((0.53,0.68,0.84); 0.75,0.1) | ((0.37,0.53,0.68); 0.7,0.1) |
| C51 | ((0.05,0.21,0.37); 0.8,0.1) | ((0.8,0.95,1); 0.8,0.1) | ((0.5,0.65,0.8); 0.85,0.1) | ((0.53,0.68,0.84); 0.8,0.15) | ((0.37,0.53,0.68); 0.8,0.1) | ((0.37,0.53,0.68); 0.7,0.2) |
| C52 | ((0.53,0.68,0.84); 0.75,0.1) | ((0.65,0.8,0.95); 0.85,0.1) | ((0.8,0.95,1); 0.85,0.05) | ((0.68,0.84,1); 0.8,0.1) | ((0.53,0.68,0.84); 0.7,0.1) | ((0.37,0.53,0.68); 0.85,0.1) |
| C53 | ((0.68,0.84,1); 0.65,0.2) | ((0.65,0.8,0.95); 0.65,0.2) | ((0.8,0.95,1); 0.85,0.15) | ((0.68,0.84,1); 0.75,0.2) | ((0.53,0.68,0.84); 0.95,0) | ((0.68,0.84,1); 0.7,0.2) |
| A1 | A2 | A3 | A4 | A5 | A6 | |
|---|---|---|---|---|---|---|
| C11 | ((0.32,0.47,0.63); 0.75,0.2) | ((0.2,0.35,0.5); 0.8,0.1) | ((0.03,0.15,0.3); 0.8,0.1) | ((0.12,0.28,0.43); 0.7,0.2) | ((0.32,0.49,0.66); 0.7,0.25) | ((0.59,0.74,0.9); 0.75,0.2) |
| C12 | ((0.05,0.21,0.37); 0.6,0.25) | ((0.1,0.25,0.4); 0.7,0.15) | ((0.1,0.25,0.4); 0.7,0.2) | ((0.07,0.22,0.38); 0.65,0.25) | ((0.05,0.22,0.39); 0.75,0.2) | ((0.06,0.18,0.33); 0.65,0.25) |
| C13 | ((0.69,0.85,0.97); 0.65,0.2) | ((0.65,0.8,0.92); 0.65,0.3) | ((0.5,0.65,0.8); 0.65,0.3) | ((0.64,0.79,0.91); 0.7,0.1) | ((0.72,0.89,0.98); 0.75,0.2) | ((0.54,0.7,0.82); 0.75,0.2) |
| C21 | ((0.35,0.51,0.67); 0.65,0.3) | ((0.6,0.75,0.9); 0.7,0.25) | ((0.7,0.85,0.97); 0.7,0.2) | ((0.58,0.74,0.9); 0.7,0.15) | ((0.02,0.1,0.26); 0.65,0.3) | ((0.03,0.16,0.31); 0.7,0.25) |
| C22 | ((0.21,0.37,0.52); 0.8,0.15) | ((0.7,0.85,0.97); 0.8,0.15) | ((0.6,0.75,0.87); 0.7,0.15) | ((0.52,0.68,0.84); 0.6,0.3) | ((0.2,0.35,0.51); 0.7,0.15) | ((0.18,0.3,0.46); 0.7,0.2) |
| C23 | ((0.31,0.47,0.62); 0.7,0.2) | ((0.65,0.8,0.92); 0.7,0.15) | ((0.75,0.9,0.98); 0.85,0.1) | ((0.52,0.68,0.84); 0.8,0.1) | ((0.31,0.47,0.62); 0.65,0.3) | ((0.26,0.41,0.57); 0.7,0.15) |
| C31 | ((0.19,0.32,0.47); 0.75,0.2) | ((0.25,0.4,0.55); 0.8,0.15) | ((0.69,0.84,0.93); 0.7,0.15) | ((0.32,0.47,0.63); 0.7,0.25) | ((0.26,0.42,0.57); 0.6,0.35) | ((0.48,0.63,0.79); 0.8,0.15) |
| C32 | ((0.36,0.51,0.67); 0.75,0.1) | ((0.31,0.46,0.6); 0.75,0.1) | ((0.2,0.35,0.5); 0.75,0.15) | ((0.24,0.4,0.55); 0.7,0.2) | ((0.25,0.42,0.59); 0.75,0.1) | ((0.34,0.49,0.65); 0.75,0.1) |
| C41 | ((0.72,0.88,1); 0.7,0.2) | ((0.7,0.85,0.97); 0.7,0.2) | ((0.35,0.5,0.65); 0.7,0.25) | ((0.37,0.53,0.69); 0.7,0.25) | ((0.57,0.73,0.88); 0.75,0.2) | ((0.57,0.73,0.88); 0.75,0.2) |
| C42 | ((0.43,0.58,0.74); 0.8,0.1) | ((0.2,0.35,0.5); 0.8,0.1) | ((0.3,0.45,0.6); 0.8,0.1) | ((0.02,0.17,0.33); 0.7,0.2) | ((0,0.17,0.34); 0.65,0.25) | ((0.37,0.53,0.68); 0.8,0.1) |
| C43 | ((0.52,0.67,0.83); 0.7,0.2) | ((0.2,0.35,0.5); 0.8,0.15) | ((0.09,0.2,0.35); 0.85,0.1) | ((0.22,0.37,0.53); 0.75,0.25) | ((0.31,0.47,0.62); 0.7,0.2) | ((0.72,0.88,1); 0.8,0.1) |
| C44 | ((0.41,0.56,0.72); 0.7,0.2) | ((0.51,0.66,0.7); 0.7,0.2) | ((0.41,0.56,0.71); 0.7,0.2) | ((0.32,0.47,0.63); 0.65,0.25) | ((0.55,0.71,0.83); 0.65,0.3) | ((0.51,0.66,0.82); 0.7,0.2) |
| C45 | ((0.42,0.57,0.73); 0.7,0.2) | ((0.7,0.85,0.97); 0.65,0.3) | ((0.61,0.76,0.87); 0.7,0.15) | ((0.63,0.79,0.95); 0.7,0.15) | ((0.41,0.57,0.72); 0.7,0.25) | ((0.21,0.37,0.52); 0.7,0.1) |
| C51 | ((0.35,0.5,0.66); 0.7,0.2) | ((0.7,0.85,0.93); 0.8,0.1) | ((0.6,0.75,0.9); 0.85,0.1) | ((0.48,0.63,0.79); 0.75,0.15) | ((0.27,0.42,0.58); 0.8,0.1) | ((0.37,0.52,0.68); 0.7,0.2) |
| C52 | ((0.32,0.47,0.63); 0.7,0.1) | ((0.55,0.7,0.85); 0.7,0.15) | ((0.8,0.95,1); 0.85,0.1) | ((0.58,0.74,0.9); 0.8,0.1) | ((0.32,0.47,0.63); 0.7,0.1) | ((0.2,0.32,0.47); 0.7,0.1) |
| C53 | ((0.63,0.78,0.94); 0.65,0.2) | ((0.7,0.85,0.97); 0.65,0.2) | ((0.75,0.9,0.98); 0.7,0.15) | ((0.74,0.89,1.02); 0.65,0.2) | ((0.62,0.77,0.93); 0.65,0.15) | ((0.72,0.88,1); 0.7,0.2) |
Appendix B


References
- Guo, S.; Zhao, H. Optimal site selection of electric vehicle charging station by using fuzzy topsis based on sustainability perspective. Appl. Energy 2015, 158, 390–402. [Google Scholar] [CrossRef]
- Wu, Y.; Yang, M.; Zhang, H.; Chen, K.; Wang, Y. Optimal site selection of electric vehicle charging stations based on a cloud model and the promethee method. Energies 2016, 9, 157. [Google Scholar] [CrossRef]
- Zhao, H.; Li, N. Optimal siting of charging stations for electric vehicles based on fuzzy delphi and hybrid multi-criteria decision making approaches from an extended sustainability perspective. Energies 2016, 9, 270. [Google Scholar] [CrossRef]
- Tang, Z.; Guo, C.; Hou, P.; Fan, Y. Optimal siting of electric vehicle charging stations based on voronoi diagram and fahp method. Energy Power Eng. 2013, 5, 1404–1409. [Google Scholar] [CrossRef]
- Mokhtarian, M.N.; Sadi-Nezhad, S.; Makui, A. A new flexible and reliable interval valued fuzzy vikor method based on uncertainty risk reduction in decision making process: An application for determining a suitable location for digging some pits for municipal wet waste landfill. Comput. Ind. Eng. 2014, 78, 213–233. [Google Scholar] [CrossRef]
- Bai, X.; Liu, Y. Minimum risk facility location-allocation problem with type-2 fuzzy variables. Sci. World J. 2014, 2014, 472623. [Google Scholar] [CrossRef] [PubMed]
- Rahmat, Z.G.; Niri, M.V.; Alavi, N.; Goudarzi, G.; Babaei, A.A.; Baboli, Z.; Hosseinzadeh, M. Landfill site selection using gis and ahp: A case study: Behbahan, Iran. Ksce J. Civil Eng. 2017, 21, 111–118. [Google Scholar] [CrossRef]
- Elevli, B. Logistics freight center locations decision by using fuzzy-promethee. Transport 2014, 29, 412–418. [Google Scholar] [CrossRef]
- Beskese, A.; Demir, H.H.; Ozcan, H.K.; Okten, H.E. Landfill site selection using fuzzy ahp and fuzzy topsis: A case study for istanbul. Environ. Earth Sci. 2015, 73, 3513–3521. [Google Scholar] [CrossRef]
- Ding, J.F.; Chou, C.C. An evaluation model of quantitative and qualitative fuzzy multi-criteria decision-making approach for location selection of transshipment ports. Math. Probl. Eng. 2013, 2013, 927–940. [Google Scholar] [CrossRef]
- Kabir, G.; Sumi, R.S. Power substation location selection using fuzzy analytic hierarchy process and promethee: A case study from bangladesh. Energy 2014, 72, 717–730. [Google Scholar] [CrossRef]
- Kurt, Ü. The fuzzy topsis and generalized choquet fuzzy integral algorithm for nuclear power plant site selection—A case study from turkey. J. Nucl. Sci. Technol. 2014, 51, 1241–1255. [Google Scholar] [CrossRef]
- Chou, C.C.; Yu, K.W. Application of a new hybrid fuzzy ahp model to the location choice. Math. Probl. Eng. 2013, 2013, 601–622. [Google Scholar] [CrossRef]
- Liu, H.C.; You, J.X.; Chen, Y.Z.; Fan, X.J. Site selection in municipal solid waste management with extended vikor method under fuzzy environment. Environ. Earth Sci. 2014, 72, 4179–4189. [Google Scholar] [CrossRef]
- Devi, K.; Yadav, S.P. A multicriteria intuitionistic fuzzy group decision making for plant location selection with electre method. Int. J. Adv. Manuf. Technol. 2013, 66, 1219–1229. [Google Scholar] [CrossRef]
- Alavi, N.; Goudarzi, G.; Babaei, A.A.; Jaafarzadeh, N.; Hosseinzadeh, M. Municipal solid waste landfill site selection with geographic information systems and analytical hierarchy process: A case study in mahshahr county, Iran. Waste Manag. Res. 2013, 31, 98–105. [Google Scholar] [CrossRef] [PubMed]
- Ahmadisharaf, E.; Tajrishy, M.; Alamdari, N. Integrating flood hazard into site selection of detention basins using spatial multi-criteria decision-making. J. Environ. Plan. Manag. 2016, 59, 1397–1417. [Google Scholar] [CrossRef]
- Suder, A.; Kahraman, C. Minimizing environmental risks using fuzzy topsis: Location selection for the itu faculty of management. Hum. Ecol. Risk Assess. Int. J. 2015, 21, 1326–1340. [Google Scholar] [CrossRef]
- Gonzalez, J.P.L.; Hurtado, M.E.R. Introduction of sustainability criteria in the selection of industrial locations through multicriteria models. DYNA 2014, 89, 192–201. [Google Scholar]
- Hamzeh, M.; Ali, A.R.; Davalou, R. Raster-based outranking method: A new approach for municipal solid waste landfill (msw) siting. Environ. Sci. Pollut. Res. Int. 2015, 22, 12511–12524. [Google Scholar] [CrossRef] [PubMed]
- Dong, J.; Feng, T.T.; Yang, Y.S.; Yu, M. Macro-site selection of wind/solar hybrid power station based on electre-II. Renew. Sustain. Energy Rev. 2014, 35, 194–204. [Google Scholar]
- Fetanat, A.; Khorasaninejad, E. A novel hybrid mcdm approach for offshore wind farm site selection: A case study of Iran. Ocean Coast. Manag. 2015, 109, 17–28. [Google Scholar] [CrossRef]
- Wu, Y.; Zhang, J.; Yuan, J.; Geng, S.; Zhang, H. Study of decision framework of offshore wind power station site selection based on electre-iii under intuitionistic fuzzy environment: A case of China. Energy Convers. Manag. 2016, 113, 66–81. [Google Scholar] [CrossRef]
- Hacıoğlu, H.İ.; Ari, A.; Özkan, A.; Elbir, T.; Tuncel, G.; Yay, O.D.; Gaga, E.O. Article in press a new approach for site selection of air quality monitoring stations: Multi-criteria decision-making. Aerosol Air Qual. Res. 2016, 16, 1390–1402. [Google Scholar] [CrossRef]
- Wu, Y.; Geng, S. Multi-criteria decision making on selection of solar–wind hybrid power station location: A case of China. Energy Convers. Manag. 2014, 81, 527–533. [Google Scholar]
- Wu, Y.; Geng, S.; Xu, H.; Zhang, H. Study of decision framework of wind farm project plan selection under intuitionistic fuzzy set and fuzzy measure environment. Energy Convers. Manag. 2014, 87, 274–284. [Google Scholar] [CrossRef]
- Wu, Y.; Geng, S.; Zhang, H.; Gao, M. Decision framework of solar thermal power plant site selection based on linguistic choquet operator. Appl. Energy 2014, 136, 303–311. [Google Scholar] [CrossRef]
- Shu, M.H.; Cheng, C.H.; Chang, J.R. Using intuitionistic fuzzy sets for fault-tree analysis on printed circuit board assembly. Microelectron. Reliab. 2006, 46, 2139–2148. [Google Scholar] [CrossRef]
- Li, D.F.; Nan, J.X.; Zhang, M.J. A ranking method of triangular intuitionistic fuzzy numbers and application to decision making. Int. J. Conmput. Intell. Syst. 2010, 3, 522–530. [Google Scholar] [CrossRef]
- Qin, Q.; Liang, F.; Li, L.; Chen, Y.W.; Yu, G.F. A todim-based multi-criteria group decision making with triangular intuitionistic fuzzy numbers. Appl. Soft Comput. 2017, 55, 93–107. [Google Scholar] [CrossRef]
- Li, L.; Wang, L.; Liao, B. Einstein choquet integral operators for promethee II group decision making method with triangular intuitionistic fuzzy numbers. In Proceedings of the International Conference on Oriental Thinking and Fuzzy Logic, Dalian, China, 17–20 August 2015; Cao, B.Y., Wang, P.Z., Liu, Z.L., Zhong, Y.B., Eds.; Springer International Publishing: Berlin, Germany, 2016. [Google Scholar]
- Wan, S.P.; Wang, Q.Y.; Dong, J.Y. The extended vikor method for multi-attribute group decision making with triangular intuitionistic fuzzy numbers. Knowl. Based Syst. 2013, 52, 65–77. [Google Scholar] [CrossRef]
- Opricovic, S.; Tzeng, G.H. Compromise solution by mcdm methods: A comparative analysis of vikor and topsis. Eur. J. Oper. Res. 2004, 156, 445–455. [Google Scholar] [CrossRef]
- Xu, F.; Liu, J.; Lin, S.; Yuan, J. A vikor-based approach for assessing the service performance of electric vehicle sharing programs: A case study in Beijing. J. Clean. Prod. 2017, 148, 254–267. [Google Scholar] [CrossRef]
- Milosevic, I.; Naunovic, Z. The application of a multi-parameter analysis in choosing the location of a new solid waste landfill in serbia. Waste Manag. Res. 2013, 31, 1019–1027. [Google Scholar] [CrossRef] [PubMed]
- Minatour, Y.; Khazaie, J.; Ataei, M.; Javadi, A.A. An integrated decision support system for dam site selection. Scientia Iranica 2015, 22, 319–330. [Google Scholar]
- Azoumah, Y.; Ramdé, E.W.; Tapsoba, G.; Thiam, S. Siting guidelines for concentrating solar power plants in the sahel: Case study of burkina faso. Sol. Energy 2010, 84, 1545–1553. [Google Scholar] [CrossRef]
- Choudhary, D.; Shankar, R. An STEEP-fuzzy AHP-TOPSIS framework for evaluation and selection of thermal power plant location: A case study from India. Energy 2012, 42, 510–521. [Google Scholar] [CrossRef]
- Ekmekçioğlu, M.; Kaya, T.; Kahraman, C. Fuzzy multicriteria disposal method and site selection for municipal solid waste. Waste Manag. 2010, 30, 1729. [Google Scholar] [CrossRef]
- Erol, İ.; Sencer, S.; Özmen, A.; Searcy, C. Fuzzy mcdm framework for locating a nuclear power plant in turkey. Energy Policy 2014, 67, 186–197. [Google Scholar] [CrossRef]
- Wu, Y.N.; Yang, Y.S.; Feng, T.T.; Kong, L.N.; Liu, W.; Fu, L.J. Macro-site selection of wind/solar hybrid power station based on ideal matter-element model. Int. J. Electr. Power Energy Syst. 2013, 50, 76–84. [Google Scholar]
- Xiao, J.; Yao, Z.; Qu, J.; Sun, J. Research on an optimal site selection model for desert photovoltaic power plants based on analytic hierarchy process and geographic information system. J. Renew. Sustain. Energy 2013, 5, 89–1041. [Google Scholar] [CrossRef]
- Abudeif, A.M.; Moneim, A.A.A.; Farrag, A.F. Multicriteria decision analysis based on analytic hierarchy process in gis environment for siting nuclear power plant in egypt. Ann. Nucl. Energy 2015, 75, 682–692. [Google Scholar] [CrossRef]
- Gorsevski, P.V.; Cathcart, S.C.; Mirzaei, G.; Jamali, M.M.; Ye, X.; Gomezdelcampo, E. A group-based spatial decision support system for wind farm site selection in northwest Ohio. Energy Policy 2013, 55, 374–385. [Google Scholar] [CrossRef]
- Latinopoulos, D.; Kechagia, K. A gis-based multi-criteria evaluation for wind farm site selection. A regional scale application in greece. Renew. Energy 2015, 78, 550–560. [Google Scholar] [CrossRef]
- Ekmekçioglu, M.; Kutlu, A.C.; Kahraman, C. A fuzzy multi-criteria swot analysis: An application to nuclear power plant site selection. Int. J. Comput. Intell. Syst. 2011, 4, 583–595. [Google Scholar] [CrossRef]
- Tsiourtis, N.X. Criteria and procedure for selecting a site for a desalination plant. Desalination 2008, 221, 114–125. [Google Scholar] [CrossRef]
- Savva, P.G.; Costa, C.N.; Charalambides, A.G. Environmental, economical and marketing aspects of the operation of a waste-to-energy plant in the kotsiatis landfill in cyprus. Waste Biomass Valoriz. 2013, 4, 259–269. [Google Scholar] [CrossRef]
- Wu, Y.; Chen, K.; Zeng, B.; Yang, M.; Geng, S. Cloud-based decision framework for waste-to-energy plant site selection—A case study from china. Waste Manag. 2016, 48, 593–603. [Google Scholar] [CrossRef] [PubMed]
- Noshadravan, A.; Cheah, L.; Roth, R.; Freire, F.; Dias, L.; Gregory, J. Stochastic comparative assessment of life-cycle greenhouse gas emissions from conventional and electric vehicles. Int. J. Life Cycle Assess. 2015, 20, 854–864. [Google Scholar] [CrossRef]
- Zhang, X.; Rao, R.; Xie, J.; Liang, Y. The current dilemma and future path of China’s electric vehicles. Sustainability 2014, 6, 1567–1593. [Google Scholar] [CrossRef]
- Lin, B.; Tan, R. Estimation of the environmental values of electric vehicles in Chinese cities. Energy Policy 2017, 104, 221–229. [Google Scholar] [CrossRef]
- Zhang, J.; Liu, J.; Kong, Y. The correlation of vehicle emission and haze phenomenon in Beijing. North. Environ. 2013, 11, 115–117. (In Chinese) [Google Scholar]
- Ji, Y.; Huang, G.H.; Sun, W. Risk assessment of hydropower stations through an integrated fuzzy entropy-weight multiple criteria decision making method: A case study of the xiangxi river. Expert Syst. Appl. 2015, 42, 5380–5389. [Google Scholar] [CrossRef]
- Shi, X.; Wang, X.; Yang, J.; Sun, Z. Electric vehicle transformation in Beijing and the comparative eco-environmental impacts: A case study of electric and gasoline powered taxis. J. Clean. Prod. 2016, 137, 449–460. [Google Scholar] [CrossRef]
- Yao, W.; Zhao, J.; Wen, F.; Dong, Z.; Xue, Y.; Xu, Y.; Meng, K. A multi-objective collaborative planning strategy for integrated power distribution and electric vehicle charging systems. IEEE Trans. Power Syst. 2014, 29, 1811–1821. [Google Scholar] [CrossRef]
- Phonrattanasak, P.; Leeprechanon, N. Optimal placement of ev fast charging stations considering the impact on electrical distribution and traffic condition. In Proceedings of the International Conference and Utility Exhibition on Green Energy for Sustainable Development, Pattaya City, Thailand, 19–21 March 2014; pp. 1–6. [Google Scholar]
- Liu, J. Electric vehicle charging infrastructure assignment and power grid impacts assessment in Beijing. Energy Policy 2012, 51, 544–557. [Google Scholar] [CrossRef]
- Boroushaki, S.; Malczewski, J. Using the fuzzy majority approach for gis-based multicriteria group decision-making. Comput. Geosci. 2010, 36, 302–312. [Google Scholar] [CrossRef]
- Wirges, J.; Linder, S.; Kessler, A. Modelling the development of a regional charging infrastructure for electric vehicles in time and space. Eur. J. Transp. Infrastruct. Res. 2012, 12, 391–416. [Google Scholar]
- He, S.Y.; Kuo, Y.H.; Wu, D. Incorporating institutional and spatial factors in the selection of the optimal locations of public electric vehicle charging facilities: A case study of Beijing, China. Transp. Res. Part C 2016, 67, 131–148. [Google Scholar] [CrossRef]
- Sathaye, N.; Kelley, S. An approach for the optimal planning of electric vehicle infrastructure for highway corridors. Transp. Res. Part E Logist. Trannsp. Rev. 2013, 59, 15–33. [Google Scholar] [CrossRef]
- Sweda, T.; Klabjan, D. An agent-based decision support system for electric vehicle charging infrastructure deployment. In Proceedings of the Vehicle Power and Propulsion Conference, Chicago, IL, USA, 6–9 September 2011; pp. 1–5. [Google Scholar]
- Peters, A.; Dütschke, E. How do consumers perceive electric vehicles? A comparison of german consumer groups. J. Environ. Policy Plan. 2014, 16, 359–377. [Google Scholar] [CrossRef]
- Li, D.F. A ratio ranking method of triangular intuitionistic fuzzy numbers and its application to madm problems. Comput. Math. Appl. 2010, 60, 1557–1570. [Google Scholar] [CrossRef]
- Wan, S.P.; Wang, F.; Lin, L.L.; Dong, J.Y. Some new generalized aggregation operators for triangular intuitionistic fuzzy numbers and application to multi-attribute group decision making. Comput. Ind. Eng. 2016, 93, 286–301. [Google Scholar] [CrossRef]
- Wan, S.P. Power average operators of trapezoidal intuitionistic fuzzy numbers and application to multi-attribute group decision making. Appl. Math. Model. 2013, 37, 4112–4126. [Google Scholar] [CrossRef]
- Chen, S.J.J.; Hwang, C.L.B.; Martin, J.; Krelle, W. Fuzzy Multiple Attribute Decision Making: Methods and Applications; Springer-Verlag New York, Inc.: New York, NY, USA, 1992; pp. 287–288. [Google Scholar]






| Ratings of Alternatives | TIFNs |
|---|---|
| Very poor (VP) | |
| Poor (P) | |
| Medium poor (MP) | |
| Medium (M) | |
| Medium good (MG) | |
| Good (G) | |
| Very good (VG) |
| A1 | A2 | A3 | A4 | A5 | A6 | |
|---|---|---|---|---|---|---|
| C11 | (MG; 0.8,0.1) | (G; 0.8,0.1) | (VG; 0.8,0.1) | (G; 0.7,0.2) | (M; 0.8,0.1) | (MP; 0.8,0.1) |
| C12 | (G; 0.7,0.25) | (G; 0.7,0.15) | (G; 0.85,0.1) | (G; 0.8,0.1) | (MG; 0.8,0.15) | (VG; 0.65,0.2) |
| C13 | (P; 0.8,0.1) | (P; 0.7,0.2) | (M; 0.7,0.2) | (MP; 0.75,0.1) | (VP; 0.8,0.1) | (MP; 0.75,0.2) |
| C21 | (MG; 0.65,0.3) | (G; 0.7,0.25) | (VG; 0.75,0.2) | (MG; 0.9,0.05) | (P; 0.7,0.15) | (VP; 0.7,0.25) |
| C22 | (P; 0.8,0.1) | (VG; 0.8,0.1) | (MG; 0.85,0.1) | (MG; 0.8,0.15) | (M; 0.8,0.1) | (M; 0.7,0.2) |
| C23 | (MP; 0.8,0.1) | (MG; 0.85,0.05) | (VG; 0.9,0.05) | (MG; 0.8,0.1) | (MP; 0.85,0.05) | (MP; 0.75,0.15) |
| C31 | (MP; 0.75,0.2) | (P; 0.8,0.15) | (VG; 0.8,0.15) | (M; 0.7,0.25) | (M; 0.8,0.15) | (MG; 0.8,0.15) |
| C32 | (P; 0.8,0.1) | (G; 0.8,0.1) | (M; 0.75,0.15) | (G; 0.7,0.2) | (MG; 0.8,0.1) | (M; 0.8,0.1) |
| C41 | (VG; 0.7,0.2) | (VG; 0.7,0.2) | (MP; 0.8,0.1) | (MP; 0.8,0.1) | (MG; 0.8,0.1) | (MG; 0.8,0.1) |
| C42 | (MP; 0.8,0.1) | (MG; 0.8,0.1) | (M; 0.8,0.1) | (G; 0.7,0.2) | (G; 0.65,0.25) | (P; 0.8,0.1) |
| C43 | (MG; 0.7,0.2) | (MP; 0.9,0) | (P; 0.9,0) | (MP; 0.85,0.05) | (M; 0.7,0.2) | (G; 0.8,0.1) |
| C44 | (MG; 0.7,0.2) | (M; 0.7,0.2) | (MP; 0.7,0.2) | (M; 0.65,0.25) | (VG; 0.7,0.2) | (G; 0.7,0.2) |
| C45 | (M; 0.75,0.2) | (G; 0.65,0.3) | (M; 0.8,0.15) | (G; 0.8,0.15) | (G; 0.7,0.25) | (P; 0.8,0.1) |
| C51 | (G; 0.7,0.2) | (VG; 0.8,0.1) | (G; 0.85,0.1) | (M; 0.9,0.1) | (P; 0.8,0.1) | (G; 0.8,0.1) |
| C52 | (MP; 0.7,0.1) | (MG; 0.7,0.15) | (VG; 0.85,0.1) | (MG; 0.8,0.1) | (MP; 0.75,0.1) | (VP; 0.7,0.1) |
| C53 | (MG; 0.8,0.1) | (G; 0.75,0.15) | (G; 0.9,0.05) | (G; 0.85,0.1) | (G; 0.65,0.15) | (VG; 0.75,0.1) |
| A1 | A2 | A3 | A4 | A5 | A6 | |
|---|---|---|---|---|---|---|
| C11 | (MP; 0.75,0.2) | (M; 0.9,0.05) | (G; 0.9,0.05) | (MG; 0.75,0.15) | (MP; 0.8,0.15) | (P; 0.75,0.2) |
| C12 | (MG; 0.85,0.1) | (G; 0.8,0.1) | (G; 0.9,0.1) | (MG; 0.65,0.25) | (G; 0.75,0.2) | (G; 0.8,0.25) |
| C13 | (P; 0.7,0.2) | (MP; 0.85,0.05) | (MP; 0.85,0.1) | (VP; 0.7,0.1) | (P; 0.75,0.1) | (M; 0.8,0.15) |
| C21 | (M; 0.9,0.05) | (MG; 0.75,0.2) | (G; 0.7,0.2) | (MG; 0.8,0.1) | (VP; 0.8,0.15) | (P; 0.8,0.15) |
| C22 | (M; 0.8,0.05) | (G; 0.8,0.05) | (VG; 0.7,0.1) | (G; 0.6,0.3) | (MP; 0.7,0.15) | (MP; 0.8,0.05) |
| C23 | (MG; 0.7,0.1) | (G; 0.7,0.15) | (VG; 0.9,0.1) | (G; 0.8,0.1) | (MG; 0.75,0.1) | (M; 0.7,0.1) |
| C31 | (VP; 0.8,0.05) | (MG; 0.8,0.05) | (VG; 0.7,0.15) | (MP; 0.75,0.1) | (P; 0.8,0.05) | (MP; 0.8,0.05) |
| C32 | (MP; 0.8,0.1) | (MG; 0.8,0.1) | (MG; 0.8,0.1) | (G; 0.8,0.1) | (G; 0.8,0.1) | (G; 0.8,0.1) |
| C41 | (G; 0.9,0.05) | (G; 0.9,0.05) | (M; 0.7,0.25) | (M; 0.7,0.25) | (MG; 0.75,0.15) | (MG; 0.75,0.15) |
| C42 | (MG; 0.9,0.1) | (MG; 0.9,0.1) | (MG; 0.9,0.1) | (G; 0.9,0.1) | (G; 0.9,0.1) | (MG; 0.9,0.1) |
| C43 | (MG; 0.8,0.15) | (P; 0.9,0.05) | (VP; 0.85,0.1) | (P; 0.85,0.1) | (MP; 0.9,0.05) | (VG; 0.85,0.1) |
| C44 | (MG; 0.8,0.1) | (M; 0.75,0.2) | (M; 0.8,0.1) | (MP; 0.8,0.1) | (G; 0.8,0.1) | (G; 0.7,0.2) |
| C45 | (M; 0.7,0.1) | (VG; 0.7,0.1) | (G; 0.7,0.1) | (MG; 0.7,0.1) | (P; 0.7,0.1) | (MP; 0.7,0.1) |
| C51 | (M; 0.75,0.1) | (MG; 0.8,0.1) | (G; 0.85,0.1) | (MG; 0.75,0.15) | (M; 0.8,0.1) | (P; 0.7,0.2) |
| C52 | (MP; 0.8,0.1) | (MG; 0.85,0.1) | (VG; 0.9,0.05) | (MG; 0.8,0.1) | (MP; 0.85,0.1) | (MP; 0.75,0.1) |
| C53 | (G; 0.7,0.1) | (VG; 0.75,0.2) | (VG; 0.8,0.1) | (VG; 0.65,0.1) | (G; 0.8,0.15) | (G; 0.85,0.1) |
| A1 | A2 | A3 | A4 | A5 | A6 | |
|---|---|---|---|---|---|---|
| C11 | (M; 0.85,0.1) | (MG; 0.85,0.1) | (G; 0.8,0.1) | (MG; 0.7,0.2) | (M; 0.7,0.25) | (P; 0.85,0.1) |
| C12 | (G; 0.6,0.25) | (MG; 0.85,0.05) | (MG; 0.7,0.2) | (G; 0.8,0.15) | (MG; 0.75,0.15) | (MG; 0.9,0.05) |
| C13 | (VP; 0.65,0.2) | (VP; 0.65,0.3) | (P; 0.65,0.3) | (P; 0.85,0.1) | (VP; 0.75,0.2) | (VP; 0.9,0.1) |
| C21 | (MP; 0.7,0.2) | (G; 0.8,0.15) | (G; 0.85,0.1) | (G; 0.7,0.15) | (VP; 0.65,0.3) | (P; 0.7,0.15) |
| C22 | (MP; 0.8,0.15) | (G; 0.8,0.15) | (MG; 0.8,0.15) | (M; 0.8,0.15) | (P; 0.8,0.15) | (VP; 0.8,0.15) |
| C23 | (MP; 0.75,0.2) | (VG; 0.8,0.1) | (G; 0.85,0.1) | (M; 0.85,0.1) | (MP; 0.65,0.3) | (MP; 0.85,0.1) |
| C31 | (M; 0.8,0.15) | (MP; 0.8,0.15) | (MG; 0.8,0.15) | (M; 0.7,0.25) | (M; 0.6,0.35) | (G; 0.8,0.15) |
| C32 | (G; 0.75,0.1) | (P; 0.75,0.1) | (G; 0.75,0.1) | (P; 0.75,0.1) | (P; 0.75,0.1) | (P; 0.75,0.1) |
| C41 | (G; 0.8,0.15) | (G; 0.8,0.15) | (MG; 0.75,0.1) | (MG; 0.8,0.1) | (G; 0.75,0.2) | (G; 0.75,0.2) |
| C42 | (P; 0.9,0.05) | (MG; 0.9,0.05) | (M; 0.9,0.05) | (G; 0.9,0.05) | (MG; 0.9,0.05) | (M; 0.9,0.05) |
| C43 | (MG; 0.85,0.1) | (M; 0.8,0.15) | (MP; 0.9,0.05) | (M; 0.75,0.25) | (M; 0.9,0.05) | (G; 0.95,0) |
| C44 | (MP; 0.75,0.2) | (VG; 0.8,0.1) | (G; 0.85,0.1) | (M; 0.85,0.1) | (MP; 0.65,0.3) | (MP; 0.85,0.1) |
| C45 | (MG; 0.7,0.1) | (G; 0.7,0.15) | (VG; 0.85,0.1) | (G; 0.8,0.1) | (MG; 0.75,0.1) | (M; 0.7,0.1) |
| C51 | (P; 0.8,0.1) | (VG; 0.8,0.1) | (MG; 0.85,0.1) | (MG; 0.8,0.15) | (M; 0.8,0.1) | (M; 0.7,0.2) |
| C52 | (MG; 0.75,0.1) | (G; 0.85,0.1) | (VG; 0.85,0.05) | (G; 0.8,0.1) | (MG; 0.7,0.1) | (M; 0.85,0.1) |
| C53 | (G; 0.65,0.2) | (G; 0.65,0.2) | (VG; 0.85,0.15) | (G; 0.75,0.2) | (MG; 0.95,0) | (G; 0.7,0.2) |
| Ranking Orders | |||||||
|---|---|---|---|---|---|---|---|
| 0.5 | 0.7934 | 0.4180 | 0.0990 | 0.6390 | 0.9888 | 0.1469 |
| Algorithm | Calculation Results | Ranking Orders | |||||
|---|---|---|---|---|---|---|---|
| VIKOR | |||||||
| 0.7934 | 0.4180 | 0.0990 | 0.6390 | 0.9888 | 0.1469 | ||
| TOPSIS | |||||||
| 0.5194 | 0.5978 | 0.6289 | 0.5360 | 0.4602 | 0.5675 | ||
| PROMETHEE-II | |||||||
| −2.22×10−5 | −2.96×10−6 | 4.56×10−5 | −1.05×10−5 | −3.39×10−5 | 2.39×10−5 | ||
| ELECTRE-III | |||||||
| −1 | 1 | 2 | 0 | −3 | 1 | ||
© 2017 by the authors. Licensee MDPI, Basel, Switzerland. This article is an open access article distributed under the terms and conditions of the Creative Commons Attribution (CC BY) license (http://creativecommons.org/licenses/by/4.0/).
Share and Cite
Wu, Y.; Xie, C.; Xu, C.; Li, F. A Decision Framework for Electric Vehicle Charging Station Site Selection for Residential Communities under an Intuitionistic Fuzzy Environment: A Case of Beijing. Energies 2017, 10, 1270. https://doi.org/10.3390/en10091270
Wu Y, Xie C, Xu C, Li F. A Decision Framework for Electric Vehicle Charging Station Site Selection for Residential Communities under an Intuitionistic Fuzzy Environment: A Case of Beijing. Energies. 2017; 10(9):1270. https://doi.org/10.3390/en10091270
Chicago/Turabian StyleWu, Yunna, Chao Xie, Chuanbo Xu, and Fang Li. 2017. "A Decision Framework for Electric Vehicle Charging Station Site Selection for Residential Communities under an Intuitionistic Fuzzy Environment: A Case of Beijing" Energies 10, no. 9: 1270. https://doi.org/10.3390/en10091270
APA StyleWu, Y., Xie, C., Xu, C., & Li, F. (2017). A Decision Framework for Electric Vehicle Charging Station Site Selection for Residential Communities under an Intuitionistic Fuzzy Environment: A Case of Beijing. Energies, 10(9), 1270. https://doi.org/10.3390/en10091270
