Modelling and Simulation of Electric Vehicle Fast Charging Stations Driven by High Speed Railway Systems
Abstract
:1. Introduction
2. The 25 kV Railway Electrification
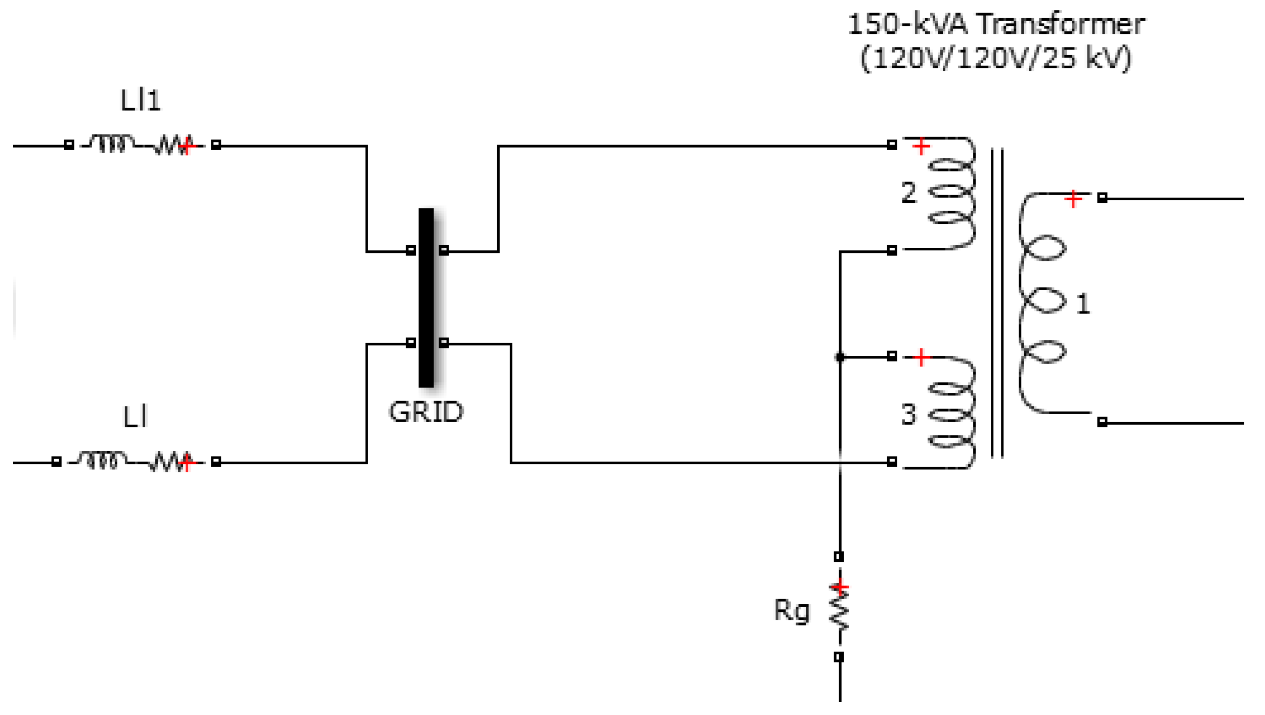
2.1. Configuration and Design of the 2 × 25 kV System
2.2. Mathematical Model of the 2 × 25 kV System
- A copper messenger wire at 25 kV with a cross section of 150 mm2;
- A copper contact line at 25 kV with a cross section of 120 mm2;
- An aluminium steel feeder at −25 kV with a cross section of 307 mm2;
- An aluminium alloy cable guard with a cross section of 147.1 mm2;
- A copper or aluminium ground wire with a cross section of 95 mm2;
- An external rail, and
- An internal rail.
- Nominal Power: 15 MVA;
- Nominal Voltage: 55/27.5 kV;
- Short-circuit voltage: 1%.
3. Charging Facility
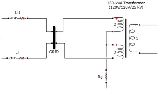
3.1. Specifications and Configuration of the Charging Facility
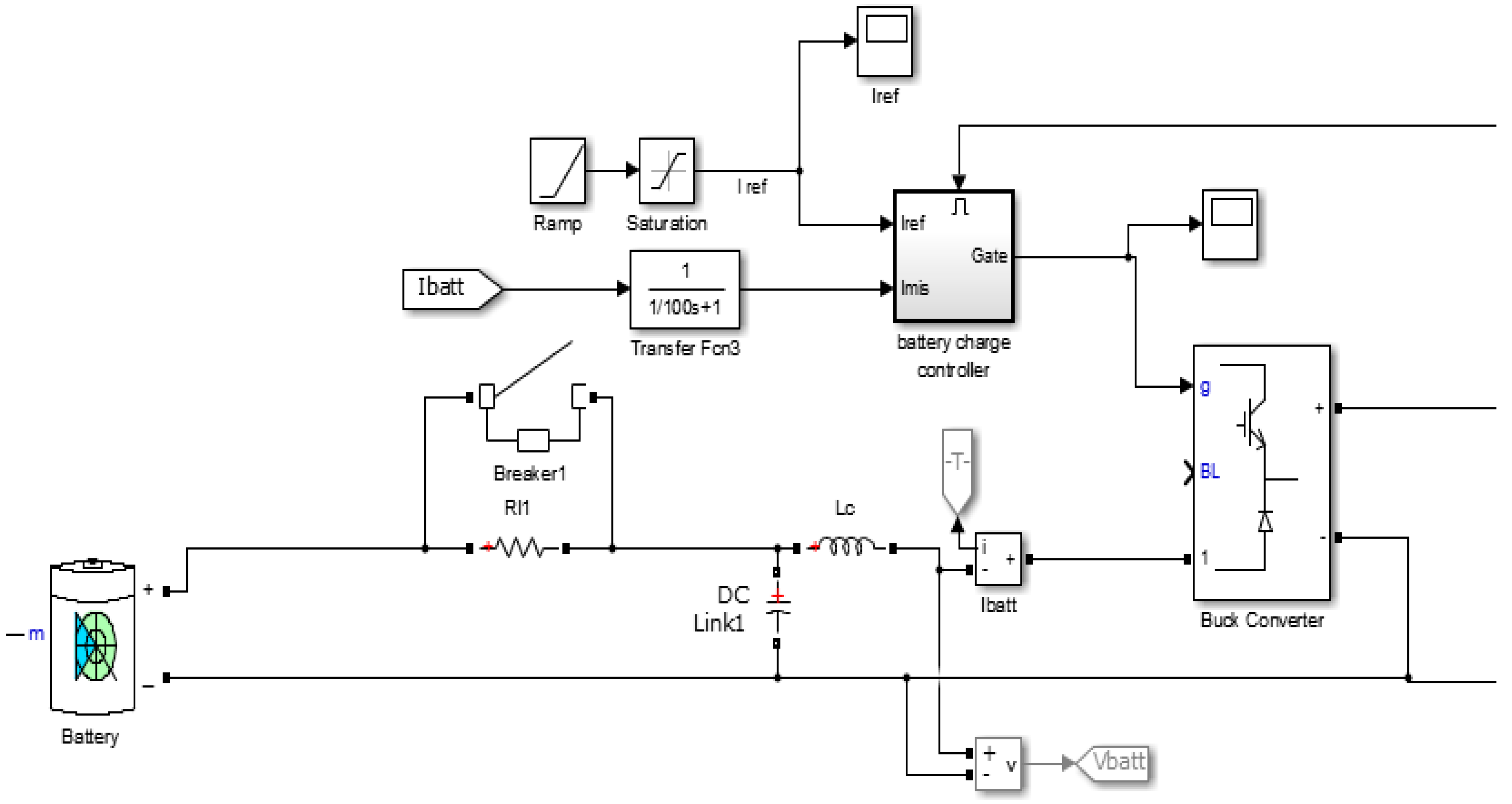
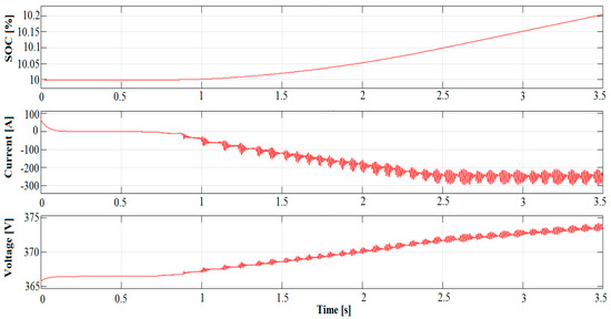
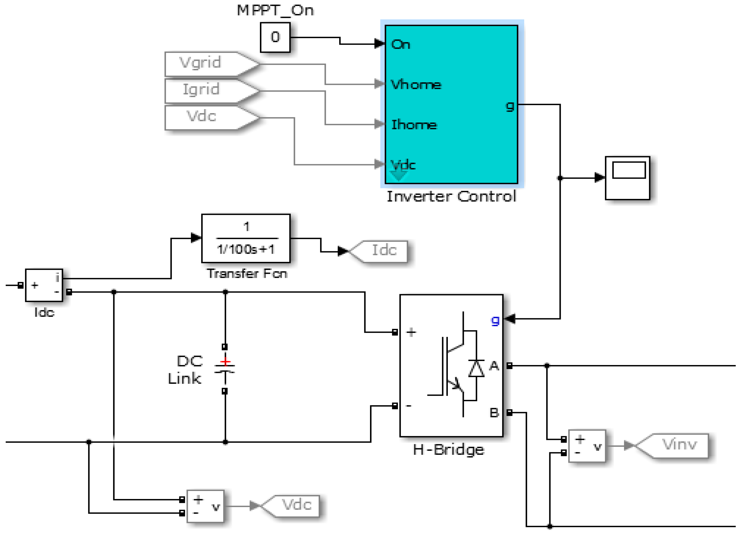
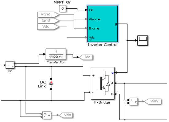
3.2. Simulation Model of the Load
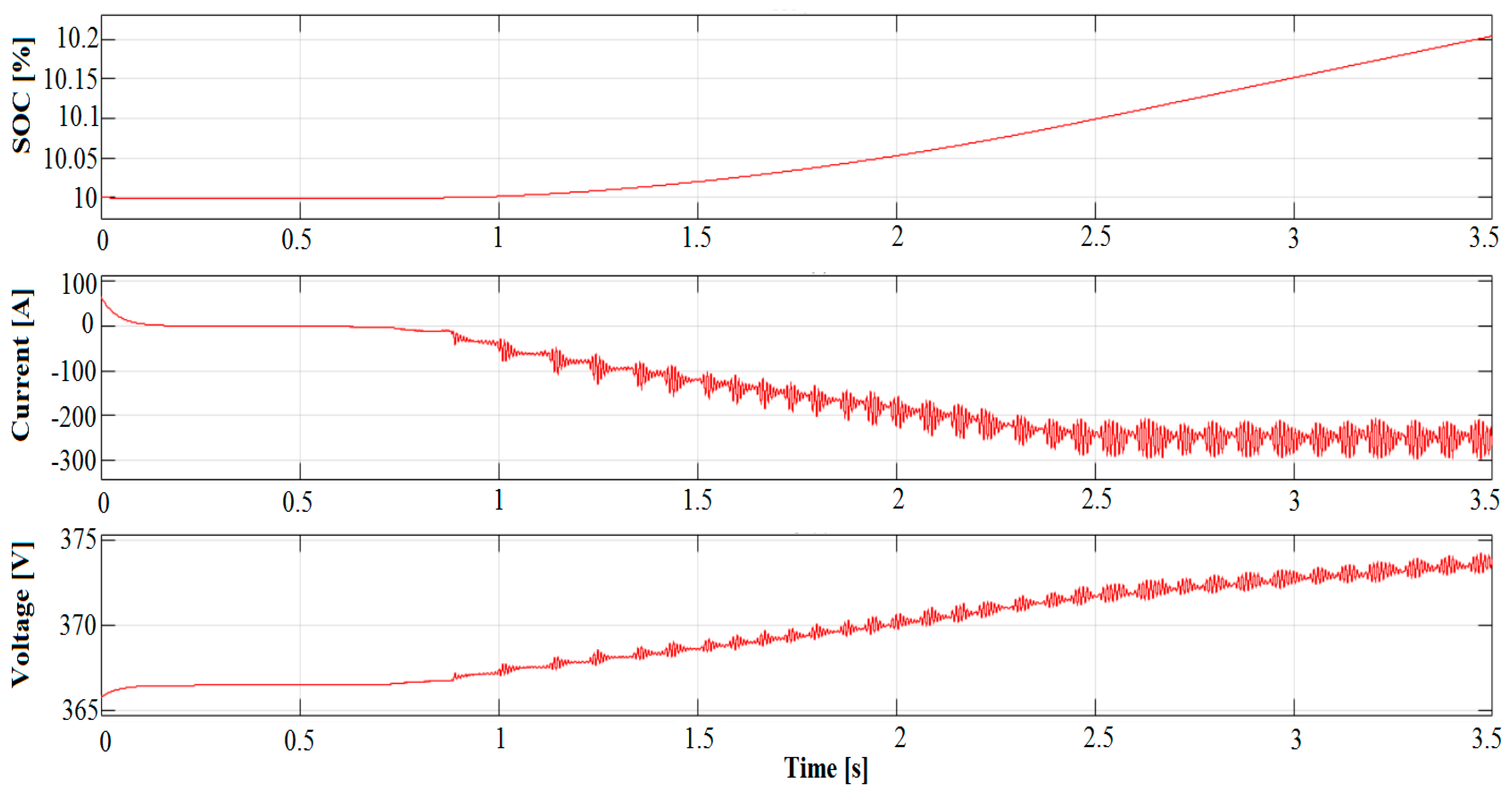
4. Simulation of the Charging System
5. Conclusions
Author Contributions
Conflicts of Interest
Nomenclature
| Vi | Negative sequence voltage |
| Vd | Positive sequence voltage |
| Psp | Power of the single-phase load |
| Psc | Three-phase short circuit power of the connection node |
| Umin2 | Lowest non-permanent voltage (max. 10 min) |
| Umin1 | Lowest permanent voltage |
| Un | Normal Voltage 25 kV |
| Umax1 | Highest permanent voltage 27.5 kV |
| Umax2 | Highest non-permanent voltage (max. 5 min) |
| D | Distance between the wires, |
| l | Wire length |
| r0 | Wire radius |
| K | Coefficient representing the current distribution inside the wire |
| ρ | Resistivity of the material, |
| S | Useful cross section of the wire itself |
| [V] | Phasor vectors |
| [I] | Line-to-ground voltage and of the currents flowing in the conductor. |
| Z'ii, Z'ik | values the Carson expressions |
| Rg | Earth system resistance |
References
- Barrero, R.; van Mierlo, J.; Tackoen, X. Energy saving in public transport. IEEE Veh. Technol. Mag. 2008, 3, 26–36. [Google Scholar] [CrossRef]
- Franzitta, V.; Curto, D.; Milone, D.; Trapanese, M. Energy Saving in Public Transport Using Renewable Energy. Sustainability 2017, 9, 106. [Google Scholar] [CrossRef]
- Gunselmann, W. Technologies for increased energy efficiency in railway system. Proc. EPE Power Electron. Appl. 2005. [Google Scholar] [CrossRef]
- Pengling, W.; Xuan, L.; Yuezong, L. Optimization analysis on the energy saving control for trains with adaptive genetic algorithm. In Proceedings of the International Conference on Systems and Informatics (ICSAI), Yantai, China, 19–20 May 2012. [Google Scholar]
- González-Gil, A.; Palacin, R.; Batty, P. Optimal energy management of urban rail systems: Key performance indicators. Energy Convers. Manag. 2015, 90, 289–291. [Google Scholar] [CrossRef]
- Zhang, D.; Zou, F.; Li, S.; Zhou, L. Green Supply Chain Network Design with Economies of Scale and Environmental Concerns. J. Adv. Transp. 2017, 2017, 1–14. [Google Scholar] [CrossRef]
- Mozafar, M.R.; Moradi, M.H.; Amini, M.H. A simultaneous approach for optimal allocation of renewable energy sources and electric vehicle charging stations in smart grids based on improved GA-PSO algorithm. Sustain. Cities Soc. 2017, 32, 627–637. [Google Scholar] [CrossRef]
- Adnan, N.; Nordin, S.M.; Rahman, I.; Amini, M.H. A market modeling review study on predicting Malaysian consumer behavior towards widespread adoption of PHEV/EV. Environ. Sci. Pollut. Res. Int. 2017, 1–21. [Google Scholar] [CrossRef] [PubMed]
- Amini, M.H.; Islam, A. Allocation of electric vehicles’ parking lots in distribution network. In Proceedings of the IEEE PES Innovative Smart Grid Technologies Conference (ISGT), Washington, DC, USA, 19–22 February 2014. [Google Scholar]
- Wang, J.; Wang, C.; Lv, J.; Zhang, Z.; Li, C. Modeling Travel Time Reliability of Road Network Considering Connected Vehicle Guidance Characteristics Indexes. J. Adv. Transp. 2017, 2017, 1–9. [Google Scholar] [CrossRef]
- Bolla, V.; Pendolovska, V. Driving Forces Behind EU-27 Greenhouse Gas Emissions over the Decade 1999–2008; Statistics in Focus 10/2011; Eurostat: Luxembourg, 2011. [Google Scholar]
- Faria, R.; Moura, P.; Delgado, J.; De Almeida, A.T. Managing the Charging of Electrical Vehicles: Impacts on the Electrical Grid and on the Environment. IEEE Intell. Transp. Syst. Mag. 2014, 6, 54–65. [Google Scholar] [CrossRef]
- Wang, X.; Yuen, C.; Hassan, N.U.; An, N.; Wu, W. Electric Vehicle Charging Station Placement for Urban Public Bus Systems. IEEE Trans. Intell. Transp. Syst. 2017, 18, 128–139. [Google Scholar] [CrossRef]
- European Commission. Taking Stock of the Europe 2020 Strategy for Smart, Sustainable and Inclusive Growth. COM (2014) 130 Final. Available online: http://ec.europa.eu/transparency/regdoc/rep/1/2014/EN/1-2014-130-EN-F2-1.Pdf (accessed on 1 August 2017).
- Council Decision 406/2009/EC on the Effort of Member States to Reduce Their Greenhouse Gas Emissions to Meet the Community’s Greenhouse Gas Emission Reduction Commitments Up to 2020. Available online: http://eur-lex.europa.eu/legal-content/EN/TXT/?uri=uriserv:OJ.L_.2009.140.01.0136.01.ENG (accessed on 1 August 2017).
- Hess, A.; Malandrino, F.; Reinhardt, M.B.; Casetti, C.; Hummel, K.A.; Barceló-Ordinas, J.M. Optimal Deployment of Charging Stations for Electric Vehicular Networks. In Proceedings of the UrbaNe’12 First Workshop on Urban Networking, Nice, France, 10 December 2012; pp. 1–6. [Google Scholar]
- Fox, G.H. Electric vehicle charging stations: Are we prepared? IEEE Ind. Appl. Mag. 2013, 19, 32–38. [Google Scholar] [CrossRef]
- Falvo, M.C.; Sbordone, D.; Bayram, I.S.; Devetsikiotis, M. EV charging stations and modes: International standards. In Proceedings of the IEEE International Symposium on Power Electronics, Electrical Drivers, Automation and Motion (SPEEDAM), Ischia, Italy, 18–20 June 2014; pp. 1134–1139. [Google Scholar]
- Baouche, F.; Billot, R.; Trigui, R.; El Faouzi, N.-E. Efficient allocation of electric vehicles charging stations: Optimization model and application to a dense urban network. IEEE Intell. Transp. Syst. Mag. 2014, 6, 33–34. [Google Scholar] [CrossRef]
- Timpner, J.; Wolf, L. Design and evaluation of charging station scheduling strategies for electric vehicles. IEEE Trans. Intell. Transp. Syst. 2014, 15, 579–588. [Google Scholar] [CrossRef]
- Alesiani, F.; Maslekar, N. Optimization of charging stops for fleet of electric vehicles: A genetic approach. IEEE Intell. Transp. Syst. Mag. 2014, 6, 10–21. [Google Scholar] [CrossRef]
- Tesla Supercharger Deployment. Available online: http://www.teslamotors.com/supercharger (accessed on 1 August 2017).
- Rajagopalan, S.; Maitra, A.; Halliwell, J.; Davis, M.; Duvall, M. Fast charging: An in-depth look at market penetration, charging characteristics, and advanced technologies. In Proceedings of the World Electric Symposium and Exhibition (EVS27), Barcelona, Spain, 17–20 November 2013; pp. 1–11. [Google Scholar]
- China National Institute for Standardisation. China’s Standard Proposal Adopted into IEC Standard. July 2014. Available online: http://en.cnis.gov.cn/xwdt/bzhdt/201407/t20140709_19405.shtml (accessed on 1 August 2017).
- Han, Z.; Liu, S.; Gao, S.; Bo, Z. Protection scheme for china high-speed railway. In Proceedings of the 10th IET International Conference on Developments in Power System Protection (DPSP 2010), Managing the Change, Manchester, UK, 29 March–1 April 2010; pp. 1–5. [Google Scholar]
- Kersting, K. Standardization Needs and Testing Methods for Multiple Outlet Chargers. Technical Report. 2014. Available online: http://www.egvi.eu/uploads/IDIADA%20standardisation%20needs%20MOC%20-%20published.pdf (accessed on 1 August 2017).
- CHAdeMO Deployment. Available online: http://www.chademo.com/wp/usmap/ (accessed on 1 August 2017).
- Saponara, S.; Fanucci, L.; Bernardo, F.; Falciani, A. Predictive Diagnosis of High-Power Transformer Faults by Networking Vibration Measuring Nodes with Integrated Signal Processing. IEEE Trans. Instrum. Meas. 2016, 65, 1749–1760. [Google Scholar] [CrossRef]
- Saponara, S. Distributed Measuring System for Predictive Diagnosis of Uninterruptible Power Supplies in Safety-Critical Applications. Energies 2016, 9, 327. [Google Scholar] [CrossRef]
- Ashique, R.H.; Salama, Z.; Abdul Aziz, M.J.B.; Bhattia, A.R. Integrated photovoltaic-grid dc fast charging system for electric vehicle: A review of the architecture and control Renewable and Sustainable. Energy Rev. 2017, 69, 1243–1257. [Google Scholar] [CrossRef]
- Neumann, H.M.; Schär, D.; Baumgartner, F. The potential of photovoltaic carports to cover the energy demand of road passenger transport. Prog. Photovolt. Res. Appl. 2012, 20, 639–649. [Google Scholar] [CrossRef]
- Tulpule, P.J.; Marano, V.; Yurkovich, S.; Rizzoni, G. Economic and environmental impacts of a PV powered workplace parking garage charging station. Appl. Energy 2013, 108, 323–332. [Google Scholar] [CrossRef]
- Bhatti, A.R.; Salam, Z.; Aziz, M.J.B.A.; Yee, K.P. A comprehensive overview of electric vehicle charging using renewable energy. Int. J. Power Electron. Drive Syst. 2016, 7, 114–123. [Google Scholar] [CrossRef]
- Bhatti, A.R.; Salam, Z.; Aziz, M.J.B.A.; Yee, K.P. A critical review of electric vehicle charging using solar photovoltaic. Int. J. Energy Res. 2016, 40, 439–461. [Google Scholar] [CrossRef]
- Yagcitekin, B.; Uzunoglu, M. A double-layer smart charging strategy of electric vehicles taking routing and charge scheduling into account. Appl. Energy 2016, 167, 407–419. [Google Scholar] [CrossRef]
- Mouli, C.; Bauer, G.R.; Zeman, P. System design for a solar powered electric vehicle charging station for workplaces. Appl. Energy 2016, 168, 434–443. [Google Scholar] [CrossRef]
- Morrissey, P.; Weldon, P.; O’Mahony, M. Future standard and fast charging infrastructure planning: An analysis of electric vehicle charging behaviour. Energy Policy 2016, 89, 257–270. [Google Scholar] [CrossRef]
- Wang, Y.; Shi, W.; Wang, B.; Chu, C.-C.; Gadh, R. Optimal operation of stationary and mobile batteries in distribution grids. Appl. Energy 2017, 190, 1289–1301. [Google Scholar] [CrossRef]
- Wang, B.; Wang, Y.; Nazaripouya, H.; Qiu, C.; Chu, C.C.; Gadh, R. Predictive Scheduling Framework for Electric Vehicles With Uncertainties of User Behaviors. IEEE Internet Things J. 2017, 4, 52–63. [Google Scholar] [CrossRef]
- Chen, N.; Gan, L.; Low, S.H.; Wierman, A. Distributional analysis for model predictive deferrable load control. In Proceedings of the IEEE 53rd Annual Conference on Decision and Control (CDC), Los Angeles, CA, USA, 15–17 December 2014; pp. 6433–6438. [Google Scholar]
- Costantino, N.; Serventi, R.; Tinfena, F.; D’Abramo, P.; Chassard, P.; Tisserand, P.; Saponara, S.; Fanucci, L. Design and Test of an HV-CMOS Intelligent Power Switch With Integrated Protections and Self-Diagnostic for Harsh Automotive Applications. IEEE Trans. Ind. Electron. 2011, 58, 2715–2727. [Google Scholar] [CrossRef]
- Saponara, S.; Pasetti, G.; Tinfena, F.; Fanucci, L.; D’Abramo, P. HV-CMOS design and characterization of a smart rotor coil driver for automotive alternators. IEEE Trans. Ind. Electron. 2013, 60, 2309–2317. [Google Scholar] [CrossRef]
- Jensen, T.O.; Danmark, A. High Performance Railway Power Introduction to Autotransformer System (AT). May 2012. Available online: http://www.banekonference.dk/sites/default/files/AT-system%202012.pdf (accessed on 1 August 2017).
- White, R.D. AC 25 kV 50 Hz electrification supply design. In Proceedings of the 4th IET Professional Course on Development Railway Electrification Infrastructure and Systems (REIS), London, UK, 1–5 June 2009; pp. 93–126. [Google Scholar]
- Nardinocchi, A. Electrification and Power Supply. 2011. Available online: http://www.apta.com/mc/hsr/previous/2011/presentations/Presentations/Electrification-and-Power-Supply.pdf (accessed on 1 August 2017).
- Sezi, T.; Menter, F.E. Protection scheme for a new ac railway traction power system. In Proceedings of the IEEE Transmission and Distribution Conference, New Orleans, LA, USA, 11–16 April 1999; Volume 1, pp. 388–393. [Google Scholar]
- Shenoy, J.U.; Sheshadri, K.G.; Parthasarathy, K.; Khincha, H.P.; Thukaram, D. Matlab/psb based modeling and simulation of 25 kV AC railway traction system—A particular reference to loading and fault conditions. In Proceedings of the IEEE Region 10 Conference TENCON, Chiang Mai, Thailand, 24 November 2004; Volume 3, pp. 508–511. [Google Scholar]
- US Department of Energy. Battery Test Results. 2011. Available online: http://media3.ev-tv.me/DOEleaftest.pd (accessed on 1 August 2017).






















| Umin2 | lowest non-permanent voltage (max. 10 min.) | 17.5 kV |
| Umin1 | lowest permanent voltage | 19.0 kV |
| Un | nominal voltage 25 kV | 25.0 kV |
| Umax1 | highest permanent voltage 27.5 kV | 27.5 kV |
| Umax2 | highest non-permanent voltage (max. 5 min.) | 29.0 kV |
| Tracks | Wire | X Coordinate (m) | Y Coordinate (m) |
|---|---|---|---|
| Track 1 | Contact wire | −2.5 | 5.3 |
| Messenger wire | −2.5 | 6.55 | |
| Earth wire | −6.1 | 5.5 | |
| Rail 1 | −3.22 | 0 | |
| Rail 2 | −1.78 | 0 | |
| Feeder | −6.6 | 8.0 | |
| Track 2 | Contact wire | 2.5 | 5.3 |
| Messenger wire | 2.5 | 6.55 | |
| Earth wire | 6.1 | 5.5 | |
| Rail 1 | 1.78 | 0 | |
| Rail 2 | 3.22 | 0 | |
| Feeder | 6.6 | 8 |
| Description | Value |
|---|---|
| Nominal voltage (V) | 364.8 |
| Rated pack energy (kWh) | 24 |
| Rated pack capacity (Ah) | 66.2 |
© 2017 by the authors. Licensee MDPI, Basel, Switzerland. This article is an open access article distributed under the terms and conditions of the Creative Commons Attribution (CC BY) license (http://creativecommons.org/licenses/by/4.0/).
Share and Cite
Brenna, M.; Longo, M.; Yaïci, W. Modelling and Simulation of Electric Vehicle Fast Charging Stations Driven by High Speed Railway Systems. Energies 2017, 10, 1268. https://doi.org/10.3390/en10091268
Brenna M, Longo M, Yaïci W. Modelling and Simulation of Electric Vehicle Fast Charging Stations Driven by High Speed Railway Systems. Energies. 2017; 10(9):1268. https://doi.org/10.3390/en10091268
Chicago/Turabian StyleBrenna, Morris, Michela Longo, and Wahiba Yaïci. 2017. "Modelling and Simulation of Electric Vehicle Fast Charging Stations Driven by High Speed Railway Systems" Energies 10, no. 9: 1268. https://doi.org/10.3390/en10091268
APA StyleBrenna, M., Longo, M., & Yaïci, W. (2017). Modelling and Simulation of Electric Vehicle Fast Charging Stations Driven by High Speed Railway Systems. Energies, 10(9), 1268. https://doi.org/10.3390/en10091268

