A Control Strategy for Mode Transition with Gear Shifting in a Plug-In Hybrid Electric Vehicle
Abstract
:1. Introduction
2. Modeling of the Powertrain System
3. Mode Transition Algorithm
3.1. HEV Mode Transition
3.2. Relationship between Mode Transition and Gear Shifting
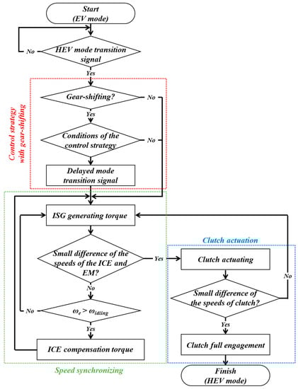
4. Design of a Control Strategy
4.1. Analysis of Mode Transition and Gear Shifting Conditions
4.2. Design of a Control Strategy for Mode Transition with Gear Shifting
5. Simulation Results and Analysis
5.1. Parameter Settings
5.2. Results of Mode Transition Simulation
5.3. Verification of the Control Strategy
6. Conclusions
Acknowledgments
Author Contributions
Conflicts of Interest
References
- Onori, S.; Serrao, L.; Rizzoni, G. Hybrid Electric Vehicles; Springer: London, UK, 2016. [Google Scholar]
- Sharer, P.; Rousseau, S.; Karbowski, D.; Pagerit, S. Plug-in Hybrid Electric Vehicle Control Strategy: Comparison between EV and Charge-Depleting Options; SAE Technical Paper; SAE International: Detroit, MI, USA, 2008. [Google Scholar]
- Husain, I. Electric and Hybrid Vehicles: Design Fundamentals, 2nd ed.; CRC Press: Boca Raton, FL, USA, 2011. [Google Scholar]
- Ehsani, M.; Gao, Y.; Gay, S.; Emadi, A. Modern Electric, Hybrid Electric, and Fuel Cell Vehicles, 2nd ed.; CRC Press: Boca Raton, FL, USA, 2009. [Google Scholar]
- Guo, D.; Du, C.; Yan, F. Drivability-Related Discrete-Time Model Predictive Control of Mode Transition in Pre-Transmission Parallel Hybrid Powertrains. Energies 2016, 9, 740. [Google Scholar] [CrossRef]
- Koprubasi, K. Modeling and Control of a Hybrid-Electric Vehicle for Drivability and Fuel Economy Improvements. Ph.D. Thesis, The Ohio State University, Columbus, OH, USA, 2008. [Google Scholar]
- Sun, J.; Xing, G.; Zhang, C. Data-Driven Predictive Torque Coordination Control during Mode Transition Process of Hybrid Electric Vehicles. Energies 2017, 10, 441. [Google Scholar] [CrossRef]
- Hwang, H.S.; Yang, D.H.; Choi, H.K.; Kim, H.S.; Hwang, S.H. Torque Control of Engine Clutch to Improve the Driving Quality of Hybrid Electric Vehicles. Int. J. Automot. Technol. 2011, 12, 763–768. [Google Scholar] [CrossRef]
- Kim, H.; Kim, J.; Lee, H. Mode Transition Control using Disturbance Compensation for a Parallel Hybrid Electric Vehicle. Proc. Inst. Mech. Eng. Part D J. Automob. Eng. 2010, 225, 150–166. [Google Scholar] [CrossRef]
- Song, M.; Oh, J.; Choi, S.; Kim, Y.; Kim, H. Motor Control of a Parallel Hybrid Electric Vehicle during Mode Change without an Integrated Starter Generator. J. Electr. Eng. Technol. 2013, 8, 930–937. [Google Scholar] [CrossRef]
- Opila, D. Incorporating Drivability Metrics into Optimal Energy Management Strategies for Hybrid Vehicles. Ph.D. Thesis, The University of Michigan, Ann Arbor, MI, USA, 2010. [Google Scholar]
- Kim, S.; Chung, K.S.; Kim, S.; Jo, K. Optimal Control of Integrated Starter and Generator for Maximum Energy Recovery during Engine Stop Transition in Hybrid Electric Vehicles; Technical Paper; SAE International: Detroit, MI, USA, 2016. [Google Scholar]
- Kim, S.; Park, S. Control Strategy of Integrated Starter and Generator for Fuel Economy in Parallel Hybrid Electric Vehicle. In Proceedings of the Electric Vehicle Symposium and Exhibition (EVS29), Montreal, QC, Canada, 19–22 June 2016. [Google Scholar]
- Sim, K.H.; Oh, S.M.; Namkoong, C.; Lee, J.S.; Han, K.S.; Hwang, S.H. Control Strategy for Clutch Engagement during Mode Change of Plug-In Hybrid Electric Vehicle. Int. J. Automot. Technol. 2017, 18, 901–909. [Google Scholar] [CrossRef]
- Kim, N.; Lohse-Busch, H.; Rousseau, A. Development of a Model of the Dual Clutch Transmission in Autonomie and Validation with Dynamometer Test Data. Int. J. Automot. Technol. 2014, 15, 263–271. [Google Scholar] [CrossRef]
- Autonomie. Available online: http://www.autonomie.net/ (accessed on 31 May 2017).
- He, H.W.; Xiong, R.; Chang, Y.H. Dynamic Modeling and Simulation on a Hybrid Power System for Electric Vehicle Applications. Energies 2010, 3, 1821–1830. [Google Scholar] [CrossRef]
- Bowles, P.; Peng, H.; Zhang, X. Energy Management in a Parallel Hybrid Electric Vehicle with a Continuously Variable Transmission. In Proceedings of the American Control Conference, Chicago, IL, USA, 28–30 June 2000. [Google Scholar]
- Khajepour, A.; Fallah, S.; Goodarzi, A. Electric and Hybrid Vehicles; John Wiley & Sons: Chichester, UK, 2014. [Google Scholar]
- Malikopoulos, A. Supervisory Power Management Control Algorithms for Hybrid Electric Vehicles: A Survey. IEEE Trans. Intell. Transp. Syst. 2014, 15, 1869–1885. [Google Scholar] [CrossRef]
- Chen, Z.; Xiong, R.; Wang, K.; Jiao, B. Optimal Energy Management Strategy of a Plug-in Hybrid Electric Vehicle Based on a Particle Swarm Optimization Algorithm. Energies 2015, 8, 3661–3678. [Google Scholar] [CrossRef]
- Marano, V.; Onori, S.; Guezennec, Y.; Rizzoni, G.; Madella, N. Lithium-ion Batteries Life Estimation for Plug-In Hybrid Electric Vehicles. In Proceedings of the Vehicle Power and Propulsion Conference, Dearborn, MI, USA, 7–10 September 2009. [Google Scholar]
- Fischer, R.; Kucukay, F.; Jurgens, G.; Najork, R.; Pollak, B. The Automotive Transmission Book; Springer: Cham, Switzerland, 2015. [Google Scholar]
- Jung, H.; Lee, H.; Rhee, J.; Lee, S. Control Strategy Development for Belt-Driven ISG (Integrated Starter Generator) System Applied to the Parallel Hybrid Vehicle; Korean Society of Automotive Engineers (KSAE): Seoul, Korea, 2007. [Google Scholar]
- Mock, P.; Kuhlwein, J.; Tietge, U.; Franco, V.; Bandivadekar, A.; German, J. The WLTP: How A New Test Procedure for Cars will Affect Fuel Consumption Values in the EU; The International Council on Clean Transportation (ICCT): Berlin, Germany, 2014. [Google Scholar]













| Number | Min. Acceleration (g) | Max. Acceleration (g) | Gear-Shift | Remarks |
|---|---|---|---|---|
| 1 | 0.120 | 0.135 | 1st-2nd | Shifting |
| 2 | 0.115 | 0.140 | 2nd-3rd | Shifting |
| 3 | 0 | 0.050 | - | - |
| 4 | 0 | 0.07 | - | - |
| 5 | 0.145 | 0.165 | 1st-2nd | Shifting |
| 6 | 0.070 | 0.180 | 1st-2nd | Shifting |
| 7 | 0 | 0.020 | - | - |
| 8 | 0.450 | 0.550 | - | Acceleration |
| 9 | 0 | 0.090 | - | - |
| 10 | 0.125 | 0.155 | 1st-2nd | Shifting |
| 11 | 0.040 | 0.160 | 2nd-3rd | Shifting |
| 12 | 0.125 | 0.155 | 1st-2nd | Shifting |
| 13 | 0.160 | 0.300 | 1st-2nd | Shifting |
| 14 | 0.145 | 0.155 | 1st-2nd | Shifting |
| 15 | −0.100 | 0.020 | - | Deceleration |
| 16 | 0.040 | 0.060 | - | Acceleration |
| Component | Type/Parameter | Value | Unit |
|---|---|---|---|
| Internal combustion engine (ICE) | Diesel | 3 | cylinder |
| Displacement | 0.98 | L | |
| Speed range | 1000–4000 | rpm | |
| Electric motor (EM) | Maximum power | 30 | kW |
| Speed range | 0–6000 | rpm | |
| Integrated starter and generator (ISG) | Maximum torque | 28 | Nm |
| Speed range | 0–5500 | rpm | |
| Clutch | Dry | - | - |
| Outer diameter | 0.215 | mm | |
| Inner diameter | 0.150 | mm | |
| Friction coefficient | 0.3 | - | |
| Transmission | Dual clutch transmission | 6 | speed |
| Battery | Li-ion | - | - |
| Capacity | 26.2 | Ah | |
| Vehicle | Mass | 1321 | kg |
| Front area | 2 | m2 | |
| Drag coefficient | 0.33 | - | |
| Rolling resistance coefficient | 0.014 | - |
| Condition | Initial SOC (%) | Final SOC (%) | ISG Electrical Energy (kJ) | Equivalent Fuel Efficiency (km/L) 1 |
|---|---|---|---|---|
| w/o control | 30 | 30.47 | 37.63 | 24.69 |
| w/control | 30 | 30.47 | 25.82 | 24.80 |
| Improvement | 31.4% | 0.452% | ||
| Driving Cycle | Number of Mode Transitions (with Shifting) | Equivalent Fuel Efficiency 1 | Improvement | |
|---|---|---|---|---|
| w/o Control | w/Control | |||
| WLTP | 13 (3) | 25.17 km/L | 25.19 km/L | 0.078% |
| NYC HEV Taxi | 83 (12) | 24.27 km/L | 24.34 km/L | 0.307% |
| Driving Cycle (Number of Mode Transitions with Shifting) | Duration 1 | Improvement | Peak-to-Peak Acceleration 2 | Improvement | ||
|---|---|---|---|---|---|---|
| w/o Control | w/Control | w/o Control | w/Control | |||
| WLTP (3) | 7.4 s | 5.6 s | 31% | 0.142 g | 0.018 g | 87% |
| NYC HEV Taxi (12) | 3.7 s | 2.9 s | 11% | 0.013 g | 0.006 g | 52% |
© 2017 by the authors. Licensee MDPI, Basel, Switzerland. This article is an open access article distributed under the terms and conditions of the Creative Commons Attribution (CC BY) license (http://creativecommons.org/licenses/by/4.0/).
Share and Cite
Sim, K.; Oh, S.-M.; Kang, K.-Y.; Hwang, S.-H. A Control Strategy for Mode Transition with Gear Shifting in a Plug-In Hybrid Electric Vehicle. Energies 2017, 10, 1043. https://doi.org/10.3390/en10071043
Sim K, Oh S-M, Kang K-Y, Hwang S-H. A Control Strategy for Mode Transition with Gear Shifting in a Plug-In Hybrid Electric Vehicle. Energies. 2017; 10(7):1043. https://doi.org/10.3390/en10071043
Chicago/Turabian StyleSim, Kyuhyun, Sang-Min Oh, Ku-Young Kang, and Sung-Ho Hwang. 2017. "A Control Strategy for Mode Transition with Gear Shifting in a Plug-In Hybrid Electric Vehicle" Energies 10, no. 7: 1043. https://doi.org/10.3390/en10071043
APA StyleSim, K., Oh, S.-M., Kang, K.-Y., & Hwang, S.-H. (2017). A Control Strategy for Mode Transition with Gear Shifting in a Plug-In Hybrid Electric Vehicle. Energies, 10(7), 1043. https://doi.org/10.3390/en10071043

