Application of Liquid Hydrogen with SMES for Efficient Use of Renewable Energy in the Energy Internet
Abstract
:1. Introduction
2. Liquid Hydrogen with Superconducting Magnetic Energy Storage (SMES)
3. The Micro Energy Grid Including LIQHYSMES
3.1. Model of LIQHSMES
3.2. Models of Other Components
4. Generalized Predictive Control Algorithm for LFC
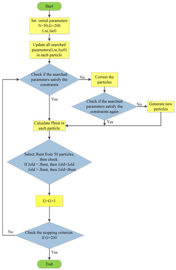
5. The Optimization Design of the Superconducting Coil
6. Simulation Study
7. Conclusions
- The LIQHYSMES unit can be used to achieve the energy storage and transformation in the energy internet. It is also helpful for the efficient use of renewable energy through solving the frequency instability problems of the isolated micro energy grid.
- In the isolated micro energy grid including the LIQHYSMES unit, the proposed controller based on GPC algorithm can obtain better robust performance on LFC in complex operation situations, namely, random renewable energy generations and continuous load disturbances. It plays a significant role in the load frequency control, especially in the cases where the load demand changes violently in the system with RESs.
- The optimization SC parameters of the SMES can offer better technical advantages in alleviating the load frequency fluctuations in different cases.
Acknowledgments
Author Contributions
Conflicts of Interest
Nomenclature
| Unpredictable wind power and loads variation | Converter time constant | ||
| Electrolyser time constant | |||
| Deviation of the SC voltage | Liquefier time constant | ||
| Initial stored energy of SC | FC time constant | ||
| Maximum controllable energy | Governor time constant | ||
| Minimum controllable energy | Generator time constant | ||
| Deviation of the frequency | EV time constant | ||
| Gird inertia | LFC signal for MT | ||
| Deviation of the SC current | |||
| Initial current of SC | LFC signal for EV | ||
| , | Objective functions | ||
| Gain of the SMES | LFC signal for SL | ||
| Gain of the feedback in SMES | |||
| Coil inductance of SC | LFC signal for SMES | ||
| Prediction time domain | |||
| Control time domain | LFC signal for LH2 storage unit | ||
| Interference time domain | |||
| Output power increment of SMES | Power ramp rate limit of SMES | ||
| Output power increment of LH2 storage unit | Power ramp rate limit of LH2 storage unit | ||
| Output power increment of MT | Power ramp rate limit of MT | ||
| Output power increment of EV | Power ramp rate limit of EV | ||
| Output power increment of SL | Power ramp rate limit of SL | ||
| Load disturbance | Power increment limit of MT | ||
| Fluctuation of the wind power generation | Inverter capacity limit of EV | ||
| , | Weighting factors | ||
| Speed regulation of MT | Valve position increment of the governor | ||
| Input signal of LFC | |||
| Total simulation time | White noise sequence |
References
- Carrasco, J.M.; Franquelo, L.G.; Bialasiewicz, J.T.; Galván, E.; Guisado, R.C.P.; Prats, M.Á.M.; León, J.I. Power-electronic systems for the grid integration of renewable energy sources: A survey. IEEE Trans. Ind. Electron. 2006, 53, 1002–1016. [Google Scholar] [CrossRef]
- Georgiou, P.N.; Mavrotas, G.; Diakoulaki, D. The effect of islands’ interconnection to the mainland system on the development of renewable energy sources in the Greek power sector. Renew. Sustain. Energy Rev. 2011, 15, 2607–2620. [Google Scholar] [CrossRef]
- Sun, Q.; Zhang, Y.; He, H.; Ma, D.; Zhang, H. A novel energy function-based stability evaluation and nonlinear control approach for energy internet. IEEE Trans. Smart Grid 2015, PP, 1–16. [Google Scholar] [CrossRef]
- Huang, A.Q.; Crow, M.L.; Heydt, G.T.; Zheng, J.P.; Dale, S.J. The future renewable electric energy delivery and management (FREEDM) system: The energy internet. Proc. IEEE 2010, 99, 133–148. [Google Scholar] [CrossRef]
- Zhou, K.; Yang, S.; Shao, Z. Energy internet: The business perspective. Appl. Energy 2016, 178, 212–222. [Google Scholar] [CrossRef]
- Palizban, O.; Kauhaniemi, K. Energy storage systems in modern grids—Matrix of technologies and applications. J. Energy Storage 2016, 6, 248–259. [Google Scholar] [CrossRef]
- Yang, J.; Zhang, L.; Wang, X.; Chen, L.; Chen, Y. The impact of SFCL and SMES integration on the distance relay. Phys. C Supercond. Its Appl. 2016, 530, 151–159. [Google Scholar] [CrossRef]
- Hirano, N.; Watanabe, T.; Nagaya, S. Development of cooling technologies for SMES. Cryogenics 2016, 80, 210–214. [Google Scholar] [CrossRef]
- Yang, W.J.; Aydin, O. Wind energy–hydrogen storage hybrid power generation. Int. J. Energy Res. 2001, 25, 449–463. [Google Scholar] [CrossRef]
- Hirabayashi, H.; Makida, Y.; Nomura, S.; Shintomi, T. Liquid hydrogen cooled superconducting magnet and energy storage. IEEE Trans. Appl. Supercond. 2008, 18, 766–769. [Google Scholar] [CrossRef]
- Nakayama, T.; Yagai, T.; Tsuda, M.; Hamajima, T. Micro power grid system with SMES and superconducting cable modules cooled by liquid hydrogen. IEEE Trans. Appl. Supercond. 2009, 19, 2062–2065. [Google Scholar] [CrossRef]
- Hirabayashi, H.; Makida, Y.; Nomura, S.; Shintomi, T. Feasibility of hydrogen cooled superconducting magnets. IEEE Trans. Appl. Supercond. 2006, 16, 1435–1438. [Google Scholar] [CrossRef]
- Sander, M.; Gehring, R. LIQHYSMES—A novel energy storage concept for variable renewable energy sources using hydrogen and SMES. IEEE Trans. Appl. Supercond. 2011, 21, 1362–1366. [Google Scholar] [CrossRef]
- Sander, M.; Gehring, R.; Neumann, H. LIQHYSMES—A 48 GJ toroidal MgB2-SMES for buffering minute and second fluctuations. IEEE Trans. Appl. Supercond. 2013, 23, 5700505. [Google Scholar] [CrossRef]
- Sander, M.; Neumann, H. LIQHYSMES—Size, loss and cost considerations for the SMES—A conceptual analysis. Supercond. Sci. Technol. 2011, 24, 105008–105013. [Google Scholar] [CrossRef]
- Vachirasricirikul, S.; Ngamroo, I. Robust LFC in a smart grid with wind power penetration by coordinated v2g control and frequency controller. IEEE Trans. Smart Grid 2014, 5, 371–380. [Google Scholar] [CrossRef]
- Shankar, G.; Lakshmi, S. Frequency control of hybrid renewable energy system with PSO optimized controller. In Proceedings of the 2015 International Conference on Recent Developments in Control, Automation and Power Engineering (RDCAPE), Noida, India, 12–13 March 2015; pp. 220–225.
- Rao, C.S. Adaptive neuro fuzzy based load frequency control of multi area system under open market scenario. In Proceedings of the 2012 International Conference on Advances in Engineering, Science and Management (ICAESM), Tamil Nadu, India, 30–31 March 2012; pp. 5–10.
- Deepak, M. Improving the dynamic performance in load frequency control of an interconnected power system with multi source power generation using superconducting magnetic energy storage (SMES). In Proceedings of the 2014 International Conference on Advances in Green Energy (ICAGE), Thiruvananthapuram, India, 17–18 December 2014; pp. 106–111.
- Yang, J.; Zeng, Z.; Tang, Y.; Yan, J.; He, H.; Wu, Y. Load frequency control in isolated micro-grid with electrical vehicle based on multivariable generalized predictive theory. Energies 2015, 8, 2145–2164. [Google Scholar] [CrossRef]
- Shikimachi, K.; Hirano, N.; Nagaya, S.; Kawashima, H. System coordination of 2 GJ class YBCO SMES for power system control. IEEE Trans. Appl. Supercond. 2012, 19, 2012–2018. [Google Scholar] [CrossRef]
- Atomura, N.; Takahashi, T.; Amata, H.; Iwasaki, T.; Son, K.; Miyagi, D.; Tsuda, M.; Hamajima, T.; Shintomi, T.; Makida, Y.; et al. Conceptual design of MgB2 coil for the 100 MJ SMES of advanced superconducting power conditioning system (ASPCS). Phys. Procedia 2012, 27, 400–403. [Google Scholar] [CrossRef]
- Wu, F.F.; Varaiya, P.P.; Hui, R.S.Y. Smart grids with intelligent periphery: An architecture for the energy internet. Engineering 2015, 1, 436–446. [Google Scholar] [CrossRef]
- Zhi, H.X.; Xin, H.W.; Lian, G.Z.; Zhan, Q.; Xing, M.S.; Kui, R. A Privacy-preserving and Copy-deterrence Content-based Image Retrieval Scheme in Cloud Computing. IEEE Trans. Inf. Forensics Secur. 2016, 11, 2594–2608. [Google Scholar]
- Zhang, J.F.; Xing, M.S.; Sai, J.; Guo, W.X. Towards efficient content-aware search over encrypted outsourced data in cloud. In Proceedings of the 35th Annual IEEE International Conference on Computer Communications (IEEE INFOCOM), San Francisco, CA, USA, 10–14 April 2016; pp. 1–9.
- Qi, L.; Wei, D.C.; Jian, S.; Zhang, J.F.; Xiao, D.L.; Nigel, L. A speculative approach to spatial-temporal efficiency with multi-objective optimization in a heterogeneous cloud environment. Secur. Commun. Netw. 2016, 9, 4002–4012. [Google Scholar]
- Zhang, J.F.; Xing, M.S.; Qi, L.; Lu, Z.; Jian, G.S. Achieving efficient cloud search services: Multi-keyword ranked search over encrypted cloud data supporting parallel computing. IEICE Trans. Commun. 2015, E98-B, 190–200. [Google Scholar]
- Zhang, J.F.; Xin, L.W.; Chao, W.G.; Xing, M.S.; Kui, R. Toward efficient multi-keyword fuzzy search over encrypted outsourced data with accuracy improvement. IEEE Trans. Inf. Forensics Secur. 2016, 11, 2706–2716. [Google Scholar]
- Zhang, J.F.; Kui, R.; Jian, G.S.; Xing, M.S.; Feng, X.H. Enabling personalized search over encrypted outsourced data with efficiency improvement. IEEE Trans. Parallel Distrib. Syst. 2016, 27, 2546–2559. [Google Scholar]
- Zhi, H.X.; Xin, H.W.; Xing, M.S.; Qian, W. A secure and dynamic multi-keyword ranked search scheme over encrypted cloud data. IEEE Trans. Parallel Distrib. Syst. 2015, 27, 340–352. [Google Scholar]
- Singh, M.; Kumar, P.; Kar, I. Implementation of vehicle to grid infrastructure using fuzzy logic controller. IEEE Trans. Smart Grid 2012, 3, 565–577. [Google Scholar] [CrossRef]
- Masato, T.; Yu, K.; Shinichi, I. Supplementary load frequency control with storage battery operation considering SOC under large-scale wind power penetration. In Proceedings of the IEEE Power and Energy Society General Meeting (PES), Vancouver, BC, Canada, 21–25 July 2013.
- Bin, G.; Victor, S.S. A robust regularization path algorithm for ν-support vector classification. IEEE Trans. Neural Netw. Learn. Syst. 2016, PP, 1–8. [Google Scholar]
- Bin, G.; Victor, S.S.; Keng, Y.T.; Walter, R.; Shuo, L. Incremental support vector learning for ordinal regression. Trans. Neural Netw. Learn. Syst. 2015, 26, 1403–1416. [Google Scholar]
- Bin, G.; Victor, S.S.; Zhi, J.W.; Derek, H.; Said, O.; Shuo, L. Incremental learning for ν-Support vector regression. Neural Netw. 2015, 67, 140–150. [Google Scholar]
- Bin, G.; Victor, S.S.; Shuo, L. Bi-parameter space partition for cost-sensitive SVM. In Proceedings of the 24th International Conference on Artificial Intelligence, Buenos Aires, Argentina, 25–31 July 2015; pp. 3532–3539.
- Bin, G.; Xing, M.S.; Victor, S.S. Structural minimax probability machine. IEEE Trans. Neural Netw. Learn. Syst. 2016. [Google Scholar] [CrossRef]
- Yan, C.X.; Tie, L.Z.; Ze, Y.D.; Chun, Y.L. The study of fuzzy proportional integral controllers based on improved particle swarm optimization for permanent magnet direct drive wind turbine converters. Energies 2016, 9, 343. [Google Scholar]


























| Grid Component | Parameters | Values | Unit |
|---|---|---|---|
| SMES | 0.03 | s | |
| 1 | / | ||
| 1 | / | ||
| 5 | H | ||
| 1.5 | kA | ||
| 0.15 | pu·MW/s | ||
| LH2 storage unit | 1 | s | |
| 50 | s | ||
| 1 | s | ||
| 0.006 | pu·MW/s | ||
| MT | 0.1 | s | |
| 8 | s | ||
| 2.5 | Hz/pu·MW | ||
| 0.01 | pu·MW/s | ||
| 0.04 | pu·MW | ||
| EV | 1 | s | |
| 0.05 | pu·MW/s | ||
| 0.025 | pu·MW | ||
| 0.95 | pu·MWh | ||
| 0.80 | pu·MWh | ||
| SL | 0.1 | pu·MW | |
| Gird Inertia | 7.11 | s |
| Parameter | Non-Optimized SC | Optimized SC |
|---|---|---|
| 1.5 kA | 1.784 kA | |
| 5 H | 1.241 H | |
| 5.625 MJ | 1.975 MJ |
© 2017 by the authors. Licensee MDPI, Basel, Switzerland. This article is an open access article distributed under the terms and conditions of the Creative Commons Attribution (CC BY) license ( http://creativecommons.org/licenses/by/4.0/).
Share and Cite
Wang, X.; Yang, J.; Chen, L.; He, J. Application of Liquid Hydrogen with SMES for Efficient Use of Renewable Energy in the Energy Internet. Energies 2017, 10, 185. https://doi.org/10.3390/en10020185
Wang X, Yang J, Chen L, He J. Application of Liquid Hydrogen with SMES for Efficient Use of Renewable Energy in the Energy Internet. Energies. 2017; 10(2):185. https://doi.org/10.3390/en10020185
Chicago/Turabian StyleWang, Xin, Jun Yang, Lei Chen, and Jifeng He. 2017. "Application of Liquid Hydrogen with SMES for Efficient Use of Renewable Energy in the Energy Internet" Energies 10, no. 2: 185. https://doi.org/10.3390/en10020185
APA StyleWang, X., Yang, J., Chen, L., & He, J. (2017). Application of Liquid Hydrogen with SMES for Efficient Use of Renewable Energy in the Energy Internet. Energies, 10(2), 185. https://doi.org/10.3390/en10020185

