A Two-Level Optimal Scheduling Strategy for Central Air-Conditioners Based on Metal Model with Comprehensive State-Queueing Control Models
Abstract
:1. Introduction
- (1)
 - putting up a new CAC operating status evaluating method aiming to solve the problem of multi-dimensions constraints including pricing, temperature, historical switching number, and users’ willingness;
 - (2)
 - based on the CAC operating models and evaluating method, setting up a CAC group joint optimized operation structure with multi-dimensions constraints; and,
 - (3)
 - using the new response surface method optimization algorithm, Space Exploration and Unimodal Region Elimination (SEUMRE) is used as the solver of optimization model to calculate the appropriate demand response targets that the CAC groups need to undertake.
 
2. Modeling of Lower-Level Load Control for Central Air-conditioners Based on Comprehensive State-Queuing Model
2.1. CAC’s Working Principle and Coordination Pattern with Control Strategy
2.2. Terminal Users’ Temperature Model of CAC
2.3. CAC Central Unit and Water Pumps
2.4. Consideration of Switching Number of CAC Operation Process
2.5. Electricity Price Model for CAC Response
2.6. IPPL Strategy for Comprehensive State-Queuing Model in Lower Layer
3. Modeling of Upper-Level Optimal Scheduling Strategy for Aggregated Central Air-Conditioners
3.1. Optimization Model of Scheduling Strategy for Aggregated CAC in Upper Layer Kriging Model Based Optimization
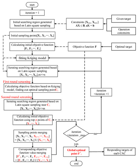
3.2. Space Exploration and Unimodal Region Elimination (SEUMRE) Algorithm Based on Metal Model
- (1)
 - Based on the original information, divide the designed region into several unimodal regions.
 - (2)
 - Sort the unimodal regions and predict the possible location where global solutions may exist, and the direction where the search iteration times may be increased.
 - (3)
 - Use Latin square sampling method to fit the Kriging model. Spread sampling points to explore the potential design space for search process.
 - (4)
 - First round screening: using the Kriging model, and plenty sampling points to find out the optimal point preliminarily.
 - (5)
 - Second round screening: using the Kriging model, and larger number of sampling points near the optimal point generated on step 4 to find out several optimal points.
 - (6)
 - The optimal points generated on step 5 will be rechecked with the objective function. After comparing all of the possible optimal points; we can get access to the global optimal point.
 
4. Simulation Results
4.1. Case 1: Simulation Results of SEUMRE Algorithm
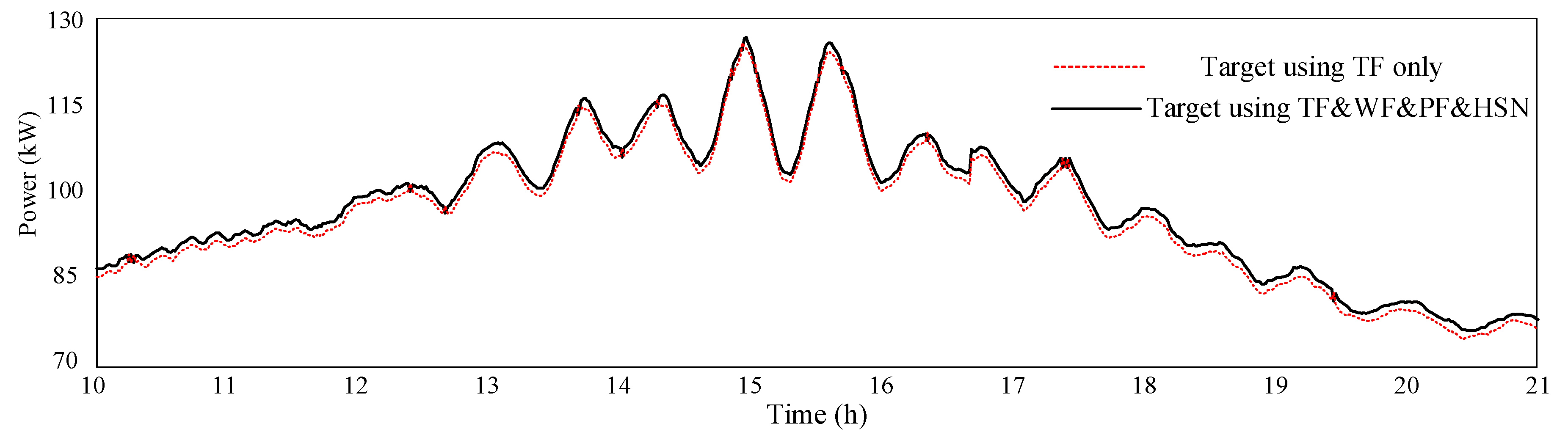
4.2. Case 2: Simulation Results of Control Strategy
4.3. Case 3: Key Parameters of Control Strategy Analysis
4.4. Case 4: Parameters’ Influence on Optimizing Target
5. Conclusions
Acknowledgments
Author Contributions
Conflicts of Interest
Nomenclature
| Notation | Description | 
| Open group at time t | |
| Closed group at time t | |
| Number of devices in | |
| Number of devices in | |
| Total number of controlled devices | |
| The whole group at time t | |
| (°C) | Temperature extending margin of device i at time t | 
| (°C) | The temperature of room controlled by device i at time t | 
| (°C) | Initial temperature of room controlled by device i | 
| (°C) | Lower temperature limit of room controlled by device i at time t | 
| (°C) | Upper temperature limit of room controlled by device i at time t | 
| (pu) | Normalized temperature extending margin of device i at time t | 
| ($/MWh) | The real-time price | 
| ($/MWh) | The peak price | 
| (pu) | The parameter representing the influence of pricing | 
| (Times) | Historical switching number of device i at time t | 
| (Times) | The maximum historical switching number | 
| (pu) | The parameter representing the influence of historical switching number | 
| (pu) | The parameter representing the influence of user’s willingness | 
| ,,, (pu) | The parameters adjustable to adapt to different CAC conditions | 
| (m2) | The cooling area of user’s room | 
| (pu) | The integrated parameter representing the CAC’s status | 
| (kW) | Target distributed to i th CAC | 
| (kW) | Upper power limits of CAC | 
| (kW) | Lower power limits of CAC | 
| (kW) | The forecasted power of CAC | 
| TCA | Thermostatically controlled appliance | 
| CAC | Central air-conditioner | 
| IPPL | Integrated parameter priority list | 
| SEUMRE | Space Exploration and Unimodal Region Elimination | 
| DR | Demand response | 
| ESS | Energy storage system | 
| HVAC | Heating, ventilation, and air-conditioner | 
| ETP | Equivalent thermal parameter | 
| CACG | Central air-conditioner group | 
| CACCG | Central air-conditioner controlled group | 
| CACUG | Central air-conditioner uncontrolled group | 
| TEM | Temperature extending margin | 
| NTEM | Normalized temperature extending margin | 
| TOU | Time of use | 
| TF | Temperature factor | 
| WF | Willingness factor | 
| PF | Pricing factor | 
| HSN | Historical switching number | 
References
- Abbey, C.; Strunz, K.; Joós, G. A knowledge-based approach for control of two-level energy storage for wind energy systems. IEEE Trans. Energy Convers. 2009, 24, 539–547. [Google Scholar] [CrossRef]
 - Heffner, G.; Goldman, C.; Kirby, B.J.; Meyer, M.K. Loads Providing Ancillary Services: Review of International Experience; LBNL-62701, ORNL/TM-2007/060; Ernest Orlando Lawrence Berkeley National Laboratory: Berkeley, CA, USA, 2007.
 - Molina-García, A.; Bouffard, F.; Kirschen, D.S. Decentralized Demand-Side Contribution to Primary Frequency Control. IEEE Trans. Power Syst. 2011, 26, 411–419. [Google Scholar] [CrossRef]
 - Samarakoon, K.; Ekanayake, J. Demand side primary frequency response support through smart meter control. In Proceedings of the 2009 44th International Universities Power Engineering Conference (UPEC), Glasgow, UK, 1–4 September 2009. [Google Scholar]
 - Kirby, B.J. Spinning Reserve from Responsive Loads; ORNL/TM-2003/19; Oak Ridge National Laboratory: Oak Ridge, TN, USA, 2003.
 - Wang, J.; Redondo, N.E.; Galiana, F.D. Demand-side reserve offers in joint energy/reserve electricity markets. IEEE Trans. Power Syst. 2003, 18, 1300–1306. [Google Scholar] [CrossRef]
 - Behrangrad, M.; Sugihara, H.; Funaki, T. Effect of optimal spinning reserve requirement on system pollution emission considering reserve supplying demand response in the electricity market. Appl. Energy 2011, 88, 2548–2558. [Google Scholar] [CrossRef]
 - Wang, D.; Parkinson, S.; Miao, W.; Jia, H.; Crawford, C.; Djilali, N. Hierarchal electricity market-integration of disparate responsive load groups using comfort-constrained load aggregation as spinning reserve. Appl. Energy 2013, 104, 229–238. [Google Scholar] [CrossRef]
 - Wang, D.; Parkinson, S.; Miao, W.; Jia, H.; Crawford, C.; Djilali, N. Online voltage security assessment considering comfort-constrained demand response control of distributed heat pump systems. Appl. Energy 2012, 96, 104–114. [Google Scholar] [CrossRef]
 - Lu, N. An Evaluation of the HVAC Load Potential for Providing Load Balancing Service. IEEE Trans. Smart Grid 2012, 3, 1263–1270. [Google Scholar] [CrossRef]
 - Lu, N.; Zhang, Y. Design Considerations of a Centralized Load Controller Using Thermostatically Controlled Appliances for Continuous Regulation Reserves. IEEE Trans. Smart Grid 2013, 4, 914–921. [Google Scholar] [CrossRef]
 - Callaway, D. Tapping the energy storage potential in electric loads to deliver load following and regulation, with application to wind energy. Energy Convers. Manag. 2009, 50, 1389–1400. [Google Scholar] [CrossRef]
 - Parkinson, S.; Wang, D.; Crawford, C.; Djilali, N. Comfort-constrained distributed heat pump management. Energy Procedia 2011, 12, 849–855. [Google Scholar] [CrossRef]
 - Parkinson, S.; Wang, D.; Crawford, C.; Djilali, N. Wind integration in self-regulating electric load distributions. Energy Syst. 2012, 3, 341–377. [Google Scholar] [CrossRef]
 - Miao, W.; Jia, H.; Wang, D.; Parkinson, S.; Crawford, C.; Djilali, N. Active Power Regulation of Wind Power System through demand response. Sci. China (Technol. Sci.) 2012, 55, 1667–1676. [Google Scholar] [CrossRef]
 - Lu, N.; Chassin, D.P. A state queueing model of thermostatically controlled appliances. IEEE Trans. Power Syst. 2004, 19, 1666–1673. [Google Scholar] [CrossRef]
 - Chan, M.L.; Marsh, E.N.; Yoon, J.Y.; Ackerman, G.B.; Stoughton, N. Simulation-based load synthesis methodology for evaluating load-management programs. IEEE Trans. Power Appar. Syst. 1981, PAS-100, 1771–1778. [Google Scholar]
 - Lin, P.I.-H.; Broberg, H.L. Internet-based monitoring and controls for HVAC applications. IEEE Ind. Appl. Mag. 2002, 8, 49–54. [Google Scholar] [CrossRef]
 - Taylor, K.; Ward, J.; Gerasimov, V.; James, G. Sensor/actuator networks supporting agents for distributed energy management. In Proceedings of the 29th IEEE International Conference on Local Computer Networks, Tampa, FL, USA, 16–18 November 2004. [Google Scholar]
 - Yao, L.; Lu, H.-R. A Two-Way Direct Control of Central Air-Conditioner Load via the Internet. IEEE Trans. Power Deliv. 2009, 24, 240–248. [Google Scholar] [CrossRef]
 - Koch, S.; Mathieu, J.L.; Callaway, D.S. Modeling and control of aggregated heterogeneous thermostatically controlled loads for ancillary services. In Proceedings of the 17th Power System Computation Conference (PSCC), Stockholm, Sweden, 22–26 August 2011. [Google Scholar]
 - Zhao, X.; Su, H.; Liu, X. Study of Control Strategy about Central Air-Conditioning Control System. In Proceedings of the Second International Conference on Information and Computing Science, Manchester, UK, 21–22 May 2009. [Google Scholar]
 - Wakami, N.; Araki, S.; Nomura, H. Recent applications of fuzzy logic to home appliances. In Proceedings of the IECON’93 International Conference on Industrial Electronics, Control, and Instrumentation, Maui, HI, USA, 15–19 November 1993. [Google Scholar]
 - Qi, Y.; Wang, D.; Jia, H.; Huang, R.; Zhang, Y.; Yang, Z. Demand Response Control Strategy for Central Air-conditioner Based on Temperature Adjustment of Partial Terminal Devices. Autom. Electr. Power Syst. 2015, 39, 82–88. [Google Scholar]
 - New York Independent System Operator Official Website Public Information Page. Available online: http://www.nyiso.com/public/markets_operations/market_data/pricing_data/index.jsp (accessed on 6 March 2009).
 
























| CAC number | 60 | CAC‘s user number | 50~300 | 
| SEUMRE iteration time | 5 | Operating mode | cooling | 
| Mean area of terminal units | 69 (m2) | Mean power of CAC | 370 (kW) | 
| Mean temperature setpoint of CAC | 21 (°C) | Mean users’ will | 1.0 | 
| Mean temperature of upper limit | 24 (°C) | Mean temperature of lower limit | 18 (°C) | 
| Mean users’ maximum controlled switching number | 20/day | Mean users’ maximum total switching number | 80/day | 
| Simulation step (min) | 1 | Simulation time (day) | 15 | 
| Simulation start time every day (min) | 600 | Simulation time every day (min) | 1260 | 
© 2017 by the authors. Licensee MDPI, Basel, Switzerland. This article is an open access article distributed under the terms and conditions of the Creative Commons Attribution (CC BY) license (http://creativecommons.org/licenses/by/4.0/).
Share and Cite
Qi, Y.; Wang, D.; Lan, Y.; Jia, H.; Wang, C.; Liu, K.; Hu, Q.; Fan, M. A Two-Level Optimal Scheduling Strategy for Central Air-Conditioners Based on Metal Model with Comprehensive State-Queueing Control Models. Energies 2017, 10, 2133. https://doi.org/10.3390/en10122133
Qi Y, Wang D, Lan Y, Jia H, Wang C, Liu K, Hu Q, Fan M. A Two-Level Optimal Scheduling Strategy for Central Air-Conditioners Based on Metal Model with Comprehensive State-Queueing Control Models. Energies. 2017; 10(12):2133. https://doi.org/10.3390/en10122133
Chicago/Turabian StyleQi, Yebai, Dan Wang, Yu Lan, Hongjie Jia, Chengshan Wang, Kaixin Liu, Qing’e Hu, and Menghua Fan. 2017. "A Two-Level Optimal Scheduling Strategy for Central Air-Conditioners Based on Metal Model with Comprehensive State-Queueing Control Models" Energies 10, no. 12: 2133. https://doi.org/10.3390/en10122133
APA StyleQi, Y., Wang, D., Lan, Y., Jia, H., Wang, C., Liu, K., Hu, Q., & Fan, M. (2017). A Two-Level Optimal Scheduling Strategy for Central Air-Conditioners Based on Metal Model with Comprehensive State-Queueing Control Models. Energies, 10(12), 2133. https://doi.org/10.3390/en10122133
        