Next Article in Journal
Estimation of Transformers Health Index Based on the Markov Chain
Previous Article in Journal
Envelope Design Optimization by Thermal Modelling of a Building in a Warm Climate
 
 
Font Type:
Arial Georgia Verdana
Font Size:
Aa Aa Aa
Line Spacing:
Column Width:
Background:
Article

Methodology for Analysing Energy Demand in Biogas Production Plants—A Comparative Study of Two Biogas Plants

by
Emma Lindkvist
1,2,
Maria T. Johansson
1,2,* and
Jakob Rosenqvist
3
1
Department of Management and Engineering, Division of Energy Systems, Linköping University, SE-581 83 Linköping, Sweden
2
Biogas Research Center, Linköping University, SE-581 83 Linköping, Sweden
3
Tranås Energi, SE-573 24 Tranås, Sweden
*
Author to whom correspondence should be addressed.
Energies 2017, 10(11), 1822; https://doi.org/10.3390/en10111822
Submission received: 30 September 2017 / Revised: 7 November 2017 / Accepted: 8 November 2017 / Published: 10 November 2017
(This article belongs to the Section L: Energy Sources)

Abstract

Biogas production through anaerobic digestion may play an important role in a circular economy because of the opportunity to produce a renewable fuel from organic waste. However, the production of biogas may require energy in the form of heat and electricity. Therefore, resource-effective biogas production must consider both biological and energy performance. For the individual biogas plant to improve its energy performance, a robust methodology to analyse and evaluate the energy demand on a detailed level is needed. Moreover, to compare the energy performance of different biogas plants, a methodology with a consistent terminology, system boundary and procedure is vital. The aim of this study was to develop a methodology for analysing the energy demand in biogas plants on a detailed level. In the methodology, the energy carriers are allocated to: (1) sub-processes (e.g., pretreatment, anaerobic digestion, gas cleaning), (2) unit processes (e.g., heating, mixing, pumping, lighting) and (3) a combination of these. For a thorough energy analysis, a combination of allocations is recommended. The methodology was validated by applying it to two different biogas plants. The results show that the methodology is applicable to biogas plants with different configurations of their production system.

1. Introduction

Biogas production through the anaerobic digestion of organic waste is an important part of a sustainable energy system, as biogas is a renewable energy carrier that can replace fossil fuels, e.g., in the production of heat and electricity and as vehicle fuel. Moreover, biogas production from organic waste has an important role as a waste management system. For example, a ban on organic waste in landfills has been in effect in Sweden since 2005, regulated by Swedish decree 2001:512 on the landfilling of waste [1]. In addition, anaerobic digestion of organic waste enables recycling of nutrients because the digestate from the biogas process can be used as fertiliser, substituting for artificial fertilisers on arable land. In summary, biogas production from organic waste may play an important part in both circular economy and bioeconomy.
There is a range of biogas production systems available, from small household digesters to large-scale industrial biogas plants. Domestic biogas systems produce biogas from human excrement, manure and kitchen waste at household level (see e.g., [2,3,4,5]) with no additional energy input. Domestic biogas systems are widespread in Africa and Asia. In contrast to domestic biogas production systems, larger, more complex biogas plants such as farm-scale plants (see e.g., [6]), biogas systems at waste-water treatment plants (see e.g., [7]) or biogas plants treating source-sorted organic municipal waste (see e.g., [8]) require the input of additional energy, such as electricity and heat used for pumping, stirring, substrate heating, etc. The constitution of different biogas production plants varies widely. For example, several technologies for the pretreatment of the substrate are in use: the process can be with or without hygienisation; the anaerobic digester can operate at different temperatures; gas cleaning can be constructed in different ways; and the plant can include upgrading of the biogas to high methane content. Hence, to determine the overall performance of a biogas production plant, not only biological performance but also energy performance must be determined and evaluated. For individual biogas plants to improve the efficiency of their energy systems, detailed energy data of the processes are needed, as well as an analytical methodology to compile and explain the data. Moreover, to benchmark the energy performance of biogas production plants, the system boundaries, terminology and analytical procedures must be consistent.
The energy performance of various biogas production systems has been studied in a number of scientific articles. As an example, Terradas-Ill et al. [9] analysed a household-scale biogas system and developed a heat transfer model that can estimate digester temperature and biogas production in a small, unheated, fixed-dome digester buried in the ground. Moreover, Perrigault et al. [10] investigated the thermal performance of an experimental tubular digester and developed a heat transfer model. Hreiz et al. [11] developed a model to investigate heat transfer in a farm-scale semi-buried agricultural digester. Energy performance of more complex biogas systems has been studied by for example Berglund and Börjesson [12], who studied energy performance in the life cycle of biogas production. They analysed the effects of different digested raw materials, the design of the system and the chosen allocation method. Energy use was shown on an aggregated level, with total heat and electricity demand for a farm-scale and large-scale biogas plant, respectively. Pöschl et al. [13] evaluated the impact of different feedstock and process chains of biogas systems. They concluded that there could be significant variation in energy efficiency depending on the feedstock and process adopted (single feedstock versus co-digestion), conversion technology applied, and digestate management technique.
Other scientific articles have studied energy balances for specific substrates and specific processes. For example, Bohn et al. [14] studied the digestion of crops at low temperature; Gerin et al. [15] examined the digestion of maize and grass; and Lübken et al. [16] evaluated the digestion of cattle manure and crops in a mesophilic biogas plant. Meanwhile, Banks et al. [8] studied the digestion of domestic food waste in a mesophilic biogas plant.
Hijazi et al. [17] reviewed 15 life cycle assessment (LCA) studies of European biogas systems. They concluded that regardless of the selection of feedstock, one measure to reduce environmental impact of biogas systems is to minimize electricity demand of the biogas production process. To find measures to improve electricity efficiency, an energy audit of the biogas plant must be performed.
Havukainen et al. [18] compared different methods for estimating the energy performance of biogas production. They reviewed three main approaches and used data from an existing biogas plant in Finland to evaluate the methods. Their review included 16 different studies using methods for evaluating efficiency of biogas production. The reviewed studies used different approaches and different system boundaries, which makes their results hard to compare. That said, taken together, they concluded that to be able to compare different biogas plants in the future, it is essential that energy performance is calculated in a more consistent way.
The aim of this study was to develop a methodology for analysing the energy demand in biogas plants on a detailed level. The goal is that the methodology shall be useful for biogas companies to audit their energy systems and identify measures for improvement as well as for researchers, e.g., to serve as input to detailed LCA studies of biogas systems. The study is performed in a European context and domestic biogas systems are excluded, since they do not have any additional input of energy. Moreover, biological performance of the biogas process is excluded, i.e., the conversion efficiency with regard to energy content in methane output in relation to energy content in substrate input. Hence, the substrate, biogas and digestate are considered process streams and energy analysis is performed on the energy needed to operate the equipment in the biogas plant. The developed methodology shall be consistent and robust, as well as applicable to all types of biogas plants with input of energy. Further, the methodology was validated by applying it to two Swedish biogas plants.

2. Energy Audit

An energy audit consists of a detailed analysis of an organisation’s energy performance and is based on observations and measurements of energy supply and energy end-use [19]. The audit also identifies and ranks opportunities for improving energy performance. An energy audit can be performed on different system levels, e.g., a single production line or a whole company. The international energy audit standard ISO 50002 [19] was released in June 2014 and specifies the procedures for carrying out an energy audit and facilitating its deliverables. A methodology for performing energy audits in the manufacturing industry was described by Rosenqvist et al. [20]. According to them, an energy audit can be divided into three phases:
  • Collection of information and creation of an energy balance
  • Analysis of energy data
  • Identification and formulation of measures to improve energy efficiency
Using a top-down perspective, an energy audit can be conducted as an iterative process whereby the analysis is performed in parallel with the collection of information [20]. During energy analysis and the formulation of measures for improvement, additional measurements of energy end-use may be necessary in order to increase the accuracy and detail level of the energy balance. The iterative process is stopped when the purpose is accomplished, e.g., enough data are available to suggest relevant improvements.
Energy use can also be mapped with a bottom-up perspective whereby as much detailed data about as many processes and sub-processes as possible are collected. When all possible data are collected, the analysis can begin.
To create a detailed energy balance, the utilised energy must be allocated to different energy-using processes. ISO 50002 does not specify how energy use should be allocated, but leaves it up to individual energy auditors to decide how to divide the energy system into different processes and entities. However, Söderström [21] and Rosenqvist et al. [20] included instructions on how to allocate energy use in manufacturing industry. According to them, the smallest parts (or building blocks) of an industrial energy system are the unit processes. The taxonomy for industrial unit processes used by Rosenqvist et al. [20] has been developed by researchers at Linköping University, who categorised the unit processes into production processes, which are processes needed to manufacture the products, and support processes, which are processes needed to support the production processes but not needed in actual production. The identified unit processes are believed to be universal for the whole manufacturing industry, enabling comparisons of a given unit process. In this way, companies can benchmark their energy performance with respect to that of other companies. Figure 1 presents the taxonomy for unit processes used by Rosenqvist et al. [20].

3. Methodology

The methodology for analysing the energy demand in biogas plants developed in this paper was inspired by the energy audit methodology for the manufacturing industry described in Rosenqvist et al. [20]. However, our methodology focuses only on allocating and analysing energy data. The procedure of collecting energy data is straightforward and can be found in the standard ISO 50002 [19] and in Rosenqvist et al. [20], and the identification and formulation of measures to improve energy efficiency are beyond the scope of this paper.
Developing the methodology involved the following steps:
  • Define the system boundary
  • Identify and describe the sub-processes and which energy flow was part of which sub-process
  • Identify and describe unit processes (divided into production processes and support processes)
  • Validate the methodology by applying it to two biogas plants
  • Evaluate the methodology
The development of the methodology and the data collection at the biogas plants studied were carried out simultaneously, hence, an iterative process was used. The energy audits at the biogas plants served as inputs to the methodology and vice versa. Identification and description of unit processes departed from the unit processes defined for manufacturing industry by Rosenqvist et al. [20] and their applicability to biogas plants were evaluated. In addition to the concept of unit processes, we added the dimension of sub-processes. In our paper, a sub-process is defined as an entity in the production flow, i.e., the production chain, from reception of the substrate to the production of biogas and digestate. The energy demands in the biogas plants were analysed in three different ways:
  • Energy is allocated to sub-processes
  • Energy is allocated to unit processes
  • Combination of 1 and 2
To be able to allocate energy to both unit processes and sub-processes, a more thorough and detailed mapping of energy use than that described in Rosenqvist et al. [20] has been used.
Before data collection begins, it is important to define the system boundary of the object to be studied. What processes and flows should be included in the energy analysis, and what should be left outside the system boundary? In this study, the requirement for the boundary was to include all general processes for all types of biogas plants. Two system levels were chosen: (1) gas cleaning and upgrading not included and (2) gas cleaning and upgrading included. This enabled a robust comparison of energy performance of different biogas plants.
For the methodology to be transparent, unambiguous and standardised, a proper taxonomy of sub-processes and unit processes is required. When developing the taxonomy in this paper, activities and energy flows were identified and analysed in order to establish a clear and concise sectioning, wherein activities and flows were grouped and allocated to different sub-processes and unit processes.
The developed methodology with a defined system boundary and taxonomy of sub-processes (with associated activities) and unit processes was applied to two Swedish biogas plants. In this case study, the biogas plants’ total energy demand, divided into different energy carriers, was quantified in the first step, and thereafter the energy flows were allocated to different sub-processes and unit processes. Information about the utilisation of electricity, fuel, district heating, etc., was provided by the employees at the biogas plants (e.g., invoices, process statistics). More detailed data were collected from technical documentation, process monitoring systems (e.g., current, power, energy and operation hours), meters already installed by the company, and instantaneous and logging measurements of electricity use.
The monitoring systems were mainly used to determine the operating hours for the studied devices. Variable speed drives were used to determine the power of the devices, and in some cases, measurements were needed to facilitate data collection.
The analysis of energy data collected at the biogas plants followed the procedure described in the developed methodology. Energy flows were first grouped according to unit processes, and the energy use of the two biogas plants was analysed and compared. Thereafter, energy flows were allocated to sub-processes and the resulting energy demand was analysed. Finally, the energy flows were allocated to the different sub-processes, and within each sub-process, energy was grouped according to unit processes. The different approaches were compared and evaluated.

4. The Biogas Plants Studied

4.1. Case A

Biogas plant A is owned by a commercial company. The plant has an annual output of 6,000,000 Nm3 biomethane and treats about 60,000 tons of substrate per year. The substrate consists mainly of waste products from the food industry in the area and is transported to the plant by trucks. The substrate is digested in two separate lines, each with two digesters of 4100 m3 and 2500 m3. The digesters are operated continuously. The digestate is stored in a post-digester (5000 m3) in which gas is collected as well. The process is mesophilic and performed at 38 °C. The biogas produced is upgraded to vehicle fuel and compressed. The upgraded biogas is then sold to a neighbouring company that distributes the gas to customers. A portion of the biogas produced at the plant can also be used in a boiler to deliver heat to the processes. If the upgrading process, or the neighbouring company, is unable to accept all the gas produced, the excess gas can be flared. The data collection at plant A was performed during autumn 2016 (October–November).

4.2. Case B

Biogas plant B is owned and run by a municipal waste, water and energy management company. The plant has an annual output of 1,367,000 Nm3 biomethane and treats about 28,000 tons of substrate per year. The main substrate used at Biogas plant B is source-sorted, biodegradable household waste. Solid and liquid waste from a food industry supply chain is also used. The substrate originates from the nearby city and villages.
The substrate is digested in a thermophilic process working at 52 °C. A batch process is used and the digester is used as a hygienization tank. In addition, a separate hygienization tank pasteurizes substrates at 72 °C for at least 60 min, and delivers the hygienized substrate to a buffer tank. When the gas production from a batch in the digester is dropping, already hygienized material from the buffer tank is fed into the digester to maintain the gas production. The total capacity of the digester at the plant is about 3200 m3.
The raw gas produced is upgraded and compressed for use as vehicle fuel, locally in trucks for garbage collection and for buses for public transport. Some gas is used directly at the plant in a boiler to produce heat for the biogas production process. A small portion is also used to heat buildings at the waste treatment site where the biogas plant is located. Data for the energy use at Biogas plant B were collected during the spring of 2017 (March–May).

5. Results

The results are divided into two parts: description of the developed methodology, and results from the case studies.

5.1. The Methodology

The system boundary was set around the core processes of the biogas plant (see Figure 2). As can be seen, two different system levels were studied, Level 1 and Level 2. The biogas plant was divided into a number of general, functional sub-processes, including all equipment used to achieve specific functions. Together, these sub-processes represent the whole biogas plant, from reception of the substrate to production of raw biogas and digestate (Level 1), and from reception of the substrate to production of the digestate and upgraded and compressed biogas (Level 2). The energy required for transferring material (substrate, chemicals, biogas, etc.) through pipelines, conveyors etc. (vehicle transport excluded) between two sub-processes was designated to the sub-process that delivers the material. The sub-processes included in the study were Reception, Pretreatment, Hygienization, Anaerobic digestion, Digestate storage, Gas cleaning, Gas upgrading, Compression of upgraded gas, and Vehicle transports (internal). Distribution and utilisation of raw biogas for Level 1 and distribution and utilisation of upgraded biogas for Level 2 were excluded from this study, as were the distribution and utilisation of bio-fertilizer for both system levels. Production, collection and transportation of substrate and production of energy carriers (heat, electricity, etc.) for the biogas process were also excluded from the system since these are not considered core processes.
  • Reception—includes all processes associated with substrate reception, e.g., tipping hall, loaders, cranes, dump pocket, feed screws for solid materials, reception equipment and pumps for liquid materials and reception tanks with mixers and pumps.
  • Pretreatment—includes all equipment that crushes, grinds and tears the substrate and removes unwanted materials (including plastic, textile, metal and gravel) with cyclones, strainers, screw presses, magnetic separators, or by sedimentation. This can involve physical, chemical, biological or combined processes.
  • Hygienization—includes heat exchangers and tanks intended to sterilise the substrate and pumps, mixers or other equipment installed for the hygienization. In thermophilic digesters, hygienization can take place inside the anaerobic digester.
  • Anaerobic digestion (AD)—anaerobic microorganisms digest the organic material into methane. This sub-process includes all equipment necessary to maintain an optimal environment for the microbial community as well as equipment necessary to capture the produced biogas.
  • Digestate storage—includes digestate storage with stirrers and pumps and, in some cases, equipment necessary to capture produced biogas.
  • Gas cleaning (Level 2)—includes all equipment that removes contamination from the raw biogas, such as sulphur and other impurities.
  • Gas upgrading (Level 2)—includes all equipment needed to increase the methane content of the cleaned biogas.
  • Compression (Level 2)—includes all equipment used to compress the biomethane to a desired pressure.
  • Vehicle transports (Level 1 and 2)—includes vehicles used to transport substrate, digestate, etc.
The unit processes have been compiled with inspiration from Rosenqvist et al. [20]. The unit processes applied in this study are found in Table 1.

5.2. Results from the Case Study

The methodology was used to analyse energy demand in two Swedish biogas plants. System Level 1 (see Figure 2) was analysed for biogas plant A and B. For biogas plant A, the sub-processes found at this level were Reception of substrate, Pretreatment, Anaerobic digestion, Digestate storage and Vehicle transports. The sub-processes included for biogas plant B were Reception of substrate, Pretreatment, Hygienization, Anaerobic digestion, Digestate storage and Vehicle transports. In addition, system Level 2 was analysed for biogas plant B and the sub-processes included were Reception of substrate, Pretreatment, Hygienization, Anaerobic digestion, Digestate storage, Gas cleaning, Gas upgrading and Vehicle transports. At system Level 1, the applicability of the methodology to biogas plants of different sizes and configurations was evaluated, whilst the two system levels were evaluated by comparing the results for Level 1 and Level 2 for biogas plant B.
The connection between the sub-processes and unit processes for the two plants studied are shown in Section 5.2.1, Section 5.2.2, Section 5.2.3, Section 5.2.4, Section 5.2.5, Section 5.2.6, Section 5.2.7, Section 5.2.8 and Section 5.2.9 below, and the allocation and analysis of energy demand are presented in Section 5.2.10 and Section 5.2.11.

5.2.1. Reception of Substrate (Level 1)

At plant A, the collected substrate was delivered to a tipping hall and silos, where it was stored temporarily. From the temporary storage, the substrates were pumped or transported by conveyers for pretreatment. Some lighting was connected to the tipping halls at plant A.
The most common substrate at plant B is solid household waste, received in a tipping pocket and transported further on conveyer belts in the reception hall. Liquid waste from the food industry is received at a pumping hall. The buildings are illuminated and ventilated. The included unit processes for the sub-process Reception are shown in Figure 3 for biogas plant A and B, respectively.

5.2.2. Pretreatment of Substrate (Level 1)

During the pretreatment process in plant A, the substrate is decomposed in a grinder. However, during the measurement period, the grinder was out of order, and hence no substrate in need of decomposition was digested at the plant. The substrate was mixed before being transported to the digester by pumps. The mixer tanks were ventilated, and some lighting was connected to the pretreatment locations.
In plant B, the first step of solid waste pretreatment consists of optical sorting, where black plastic bags with biodegradable waste are automatically separated from bags of other colours. The black bags containing the substrate are further transported on conveyer belts to a mixing hall, where the waste is diluted with water and then mixed. A screw press separates the solid parts, such as plastic bags, from the substrate. The pretreatment products comprise solid waste for combustion and a substrate slurry (Meal) pumped to the Hygienization, Anaerobic digestion or buffer tanks. The included unit processes for the sub-process Reception are shown in Figure 4 for biogas plant A and B, respectively.

5.2.3. Hygienization (Level 1)

Biogas plant A does not have any hygienization process since the substrate treated at the plant does not need it. In plant B, all of the substrate is hygienized. As the anaerobic digestion is thermophilic, the major part of the substrate is hygienized by maintaining the retention time in the digester for more than 30 days. However, a minor part of the substrate is treated at relatively high temperatures (72 °C) for at least 60 min in a hygienization tank. The substrate from the hygienization tank is further transported with pumps into the anaerobic digester. The included unit processes for the sub-process Hygienization are shown in Figure 5 for biogas plant B.

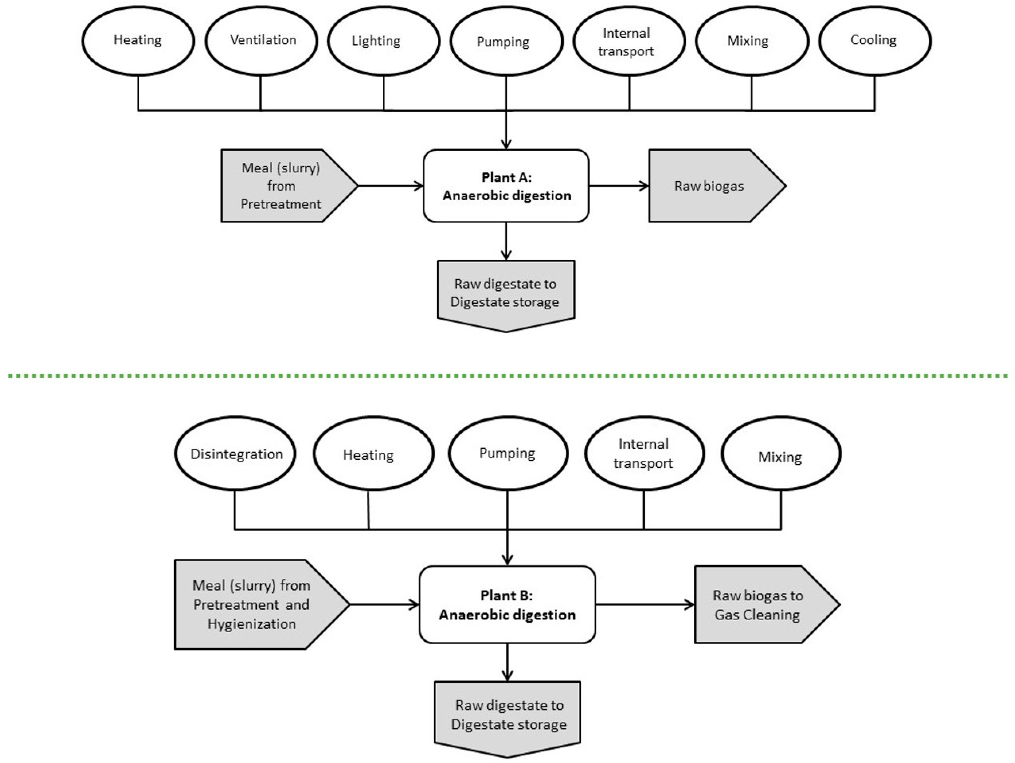
5.2.4. Anaerobic Digestion (Level 1)

As mentioned above, biogas is produced in two parallel lines at biogas plant A, both with two digesters. The meal can be heated or cooled by heat exchangers in a separate loop. There are two heat exchangers, and hence a loop for each line. This results in the possibility of heating the meal in one line while cooling the meal in the other. The meal is transported from the digester to the heat exchanger and can be transported back to the same digester or to the other one in the same line. The meal in the digesters is mixed continuously. The digesters are ventilated and the raw biogas is transported by blowers.
The digestion in plant B occurs in a single digester. The digestion is operated on a batch basis, whereby the meal is kept in the digester at 52 °C for 30 days. The meal is continuously ground and mixed in the digester. The digester is also heated to maintain the desired temperature. The digestate is pumped to the Digestate storage. The raw biogas is further transported by a blower.
The included unit processes for the sub-process Anaerobic digestion are shown in Figure 6 for biogas plant A and B, respectively.

5.2.5. Digestate Storage (Level 1)

The raw digestate at plant A is stored in a digestate storage tank in which it is continuously mixed. Gas is collected in this storage as well, but it was not possible to measure how much energy was used to transport the raw biogas from the digestate storage in relation to the gas transport from the anaerobic digester. Hence, all energy use connected to the transportation of raw gas is allocated to anaerobic digestion.
At plant B, the raw digestate is stored in two tanks. To avoid sedimentation in the tanks, the digestate is circulated between the two tanks and a stirrer is used to mix the digestate within each tank. No gas is retrieved from this sub-process. During the measurement period, the stirrer was not used because the circulation pump provided sufficient stirring.
The included unit processes for the sub-process Digestate storage are shown in Figure 7 for biogas plant A and B, respectively.

5.2.6. Vehicle Transports (Level 1 and 2)

At plant A, the substrates are delivered directly to the tipping hall and silos. A wheel loader performs the only Vehicle transports at the plant.
The included unit processes for the sub-process Vehicle transports are shown in Figure 8 for biogas plant A.
For biogas plant B, information about Vehicle transports was not available during the data collection period.

5.2.7. Gas Cleaning (Level 2)

To remove water vapour and other impurities from the raw biogas, the gas is cooled. The pressure is increased and the gas is transported to either the upgrading unit or the boiler. The included unit processes for the sub-process Gas cleaning are shown in Figure 9 for biogas plant B.

5.2.8. Gas Upgrading (Level 2)

At biogas plant B, the raw biogas is upgraded to natural gas quality (biomethane) with a methane content of 92–99%. In the upgrading process, contaminants such as carbon dioxide, sulphuric acid and water are removed. The cleaned biogas from the gas cleaning is compressed under high pressure before entering the scrubber column. The contaminants removed in the scrubber are pumped to a stripper flash unit for further cleaning. The gas is transported from the scrubber to two gas dryers before being transported to Compression.
The included unit processes for the sub-process Gas upgrading are shown in Figure 10 for biogas plant B.

5.2.9. Gas Compression (Level 2)

At biogas plant B, the upgraded gas is compressed and kept under high pressure (over 220 bar) before being stored and delivered to customers.
The included unit process for the sub-process Compression is shown in Figure 11 for biogas plant B.

5.2.10. Allocation and Analysis of Energy Demand at System Level 1

The energy use for the two biogas plants studied is presented (1) allocated to sub-processes, (2) allocated to unit processes, and (3) as a combination of the two. In Figure 12, Figure 13, Figure 14, Figure 15, Figure 16 and Figure 17, only the unit processes and sub-processes that were active at the time of the measurements at the plants are included. The energy use at system Level 1, at biogas plant A and B, allocated to unit processes is presented in Figure 12.
As can be seen in Figure 12, the unit process associated with the highest energy use at plant A is Mixing (65%), whilst at plant B it is Heating (63%). It is important to note that at plant A, there was no heating demand during the studied period. Since the main substrate at plant A is rich in carbohydrates and the process is mesophilic, there is a higher demand for cooling than heating in the digester during most of the year. There is also no need for hygienization at plant A. The energy use at biogas plant A and B allocated to sub-processes is presented in Figure 13.
As can be seen in Figure 13, the sub-process associated with the highest energy use at both plant A and B is Anaerobic digestion. For plant A, the sub-process with the second-highest energy use at plant A is Digestate storage. This could be because of the mixing in this sub-process. For plant B, the sub-process with the second-highest energy use is Hygienization, followed by Pretreatment of substrate.
In Figure 14, the energy use for 30 days at plant A and B is presented, in a combination of sub-processes and unit processes. The combination shows that for plant A, mixing is the highest energy user in the sub-process Anaerobic digestion as well as in Digestate storage. For the sub-process Pretreatment, the main energy user for plant A is pumping. For plant B, the main energy user in the sub-process Pretreatment is disintegration, followed by mixing and ventilation. For the sub-processes Hygienization and Anaerobic digestion, the main energy user is heating, which was the unit process with the highest total energy use.

5.2.11. Allocation and Analysis of Energy Demand at System Level 2 (Plant B)

System Level 2 includes all sub-processes included in system Level 1, but also the sub-processes Gas cleaning, Gas upgrading and Compression of upgraded gas. The results for the energy use at Level 2 at biogas plant B, allocated to unit processes, are found in Figure 15. As can be seen, Heating is still the unit process with the highest energy use. However, the share of total energy use has decreased from 63% for system Level 1 to 52% for system Level 2. Other changes between the system levels are that the unit process Vehicle transports has increased from 6% to 11%, and the unit processes Cooling, Concentration and Compressed air have appeared for system Level 2.
The energy use at biogas plant B, allocated to sub-processes, is presented in Figure 16. The total energy use is presented in the diagram at the top and in the two lower diagrams, the energy use has been separated depending on energy carrier (heat or electricity). The sub-processes with the highest energy use is the same for system Level 1 and 2: Anaerobic digestion, Hygienization and Pretreatment. However, the share of total energy use has decreased for all three. Of the sub-processes not included in system Level 1, Gas upgrading has the highest energy use, and Compression the lowest.
When separating the energy depending on energy carrier, Pretreatment is shown to be the main user of electricity (37%), followed by Gas upgrading (26%). For heat, the main user is Anaerobic digestion (62%), followed by Hygienization (37%). The other two sub-processes using heat are Gas upgrading and Pretreatment.
In Figure 17, the energy use for 30 days is presented for plant B, at system Level 2, in a combination of sub-processes and unit processes. The results do not differ from those for system Level 1, but the three sub-processes Gas cleaning, Gas upgrading and Compression of upgraded gas have been included. As can be seen, the main energy user for the sub-processes Gas cleaning and Gas upgrading is Vehicle transports. For Compression, the unit process with the highest energy use is Concentration.

6. Concluding Discussion

The methodology describes the procedure of analysing energy demand in a biogas plant by allocating the energy to different sub-processes and unit processes. Unit processes have previously been presented in studies of the manufacturing industry, e.g., [22]. However, our paper is the first attempt to use this concept on biogas production plants. It was shown that the support processes presented by Rosenqvist et al. [20] and Söderström [21] could be used without modification since they are universal for all sectors. However, the production processes were modified in the sense that two unit processes (Concentrating and Diluting) not found in Rosenqvist et al. [20] were added to better represent the processes found at a biogas plant. Moreover, compared to previous methodologies for evaluating energy demand of biogas production systems, our methodology analyses energy data on a higher detail level. It was shown that the developed analytical methodology is applicable for different sizes and configurations of biogas production plants.
As mentioned earlier, the methodology does not analyse biological performance of the biogas process in terms of energy content in biomethane output in relation to energy content in substrate input. However, the results from the analysis of energy demand could easily be correlated to amount of substrate treated and biomethane produced at the specific biogas plant.
To be able to compare the results for two or more biogas plants, the energy data should be collected during a full year to reflect seasonal variations in energy use. This is also true when evaluating energy use at a single biogas plant, since energy demand between different processes in the plant can differ throughout the year. It may be that some of the unit processes are not in use during some periods of the year, and hence improvement measures cannot be identified. The measurement periods for the biogas plants studied here are not the same, which could explain some of the differences in the results. Yet, the main differences depend on the configuration of the biogas plants, e.g., the substrates, pretreatment methods and digestion technologies (mesophilic and thermophilic) used. However, it is important to point out that the aim of our study was not to evaluate the energy performance and identify measures for improvements at the biogas plants studied, but to test the applicability of the developed methodology. In line with this, the results from the energy analysis of biogas plants A and B are presented without uncertainties. We want to stress that when using the methodology in real cases in the future (e.g., as basis for new investments), it is important to include uncertainties in the energy analysis, e.g., measurements contain uncertainties due to the type of equipment used and the context in which the measurements are made.
The developed methodology can be used by individual biogas companies to identify measures for improved energy efficiency or evaluate implemented measures. Furthermore, the clearly defined system boundaries, sub-processes and unit processes make the methodology suitable for benchmarking one plant with similar biogas plants, for example, plants which digest the same substrate and use the same digestion technology. The methodology could also be used when comparing energy systems of biogas plants with different configurations. In this case, the energy performance of different biogas solutions could be compared and evaluated. As an example, different pretreatment methods can be compared and evaluated. However, when comparing the energy performance of different biogas plants, it is important to understand and take into consideration the differences in substrate input, location of the biogas plants, configuration of the plants, etc., and include these in the evaluation. The results from such a comparison could be used when planning the construction of new biogas plants.
Three different approaches were used to analyse the energy demand in biogas plants. Each of these have their virtues and drawbacks. Allocation of energy use to sub-processes could imply fewer points of energy measurements, especially if each sub-process has its own switchgear. This allocation approach can identify the most energy-intensive sub-processes, but does not provide information about how the energy is used within each sub-process. However, this could be an indicator of which sub-process to study in more detail in order to find measures for improved energy efficiency. Moreover, the results can be used to compare how the energy input is divided between sub-processes in different biogas plants.
Allocation of energy use to unit processes usually means more points of data collection as the energy demand of each pump, conveyor, stirrer, etc., is determined. This approach can identify whether the support processes or production processes are the most energy demanding, and which kind of equipment, e.g., pumps or stirrers, uses the most energy. This can provide information about the performance of the heating system, ventilation system, pumps, etc., and serve as input when identifying inefficiencies.
The approach of combining the two allocation methods is the most time consuming, but gives a deeper understanding of the biogas plant’s energy system. Therefore, this approach should be used when analysing energy performance and identifying measures for improved energy efficiency at individual biogas plants.
Analysis of energy demand is an important part of efficient energy management at biogas plants and serves as a basis for investment decisions as well as other measures to improve energy efficiency of biogas production. In addition, the energy use can be compared with energy use from previous years in order to evaluate implemented measures. Due to the high detail level of the energy analysis in our methodology, the results are relevant and useful for managers at individual plants. Moreover, the results from the analysis of energy demand can be used by researchers as input to a detailed LCA study of biogas production systems.
In conclusion, the developed methodology for analysing energy demand in biogas plants consists of a system description with well-defined system boundaries and sub-processes as well as unit processes, which makes the methodology consistent and robust. The two system levels presented makes the methodology flexible and applicable to biogas plants with different configurations. We recommend using the methodology in the data analysis phase when performing energy audits at biogas plants.

Acknowledgments

This work was carried out within the Biogas Research Center (BRC). BRC is funded by the Swedish Energy Agency, Linköping University, and participating organisations. The authors want to thank the personnel at the biogas plants for providing information and answering our questions during the data collection. Additionally, we want to thank Manuel Cañaveras Sola, master’s student at Linköping University, for assisting with the collection of energy data from biogas plant B. We also want to thank Magnus Karlsson at Linköping University for valuable comments on the manuscript.

Author Contributions

The methodology for analysing energy demand in biogas plants was developed cooperatively by Maria T. Johansson, Emma Lindkvist and Jakob Rosenqvist. Collection of energy data at biogas plant A was performed by Emma Lindkvist and Jakob Rosenqvist. Energy data collection at biogas plant B was completed by master’s student Manuel Cañaveras Sola together with Jakob Rosenqvist, and the work was supervised by Maria T. Johansson and Emma Lindkvist. The analysis of the energy demand of the two biogas plants was completed by Maria T. Johansson, Emma Lindkvist and Jakob Rosenqvist. The paper was written jointly by Maria T. Johansson, Emma Lindkvist and Jakob Rosenqvist.

Conflicts of Interest

The authors declare no conflict of interest.

References

  1. Svensk Författningssamling. Förordning (2001:512) om Deponering av Avfall. 2001. (In Swedish). Available online: https://www.riksdagen.se/sv/dokument-lagar/dokument/svensk-forfattningssamling/forordning-2001512-om-deponering-av-avfall_sfs-2001-512 (accessed on 9 November 2017).
  2. Ghimire, P.C. SNV supported domestic biogas programmes in Asia and Africa. Renew. Energy 2013, 49, 90–94. [Google Scholar] [CrossRef]
  3. Zhang, L.; Wang, C. Energy and GHG analysis of rural household biogas systems in China. Energies 2014, 7, 767–784. [Google Scholar] [CrossRef]
  4. Singh, P.; Singh, P.; Gundimeda, H. Energy and environmental benefits of family biogas plants in India. Int. J. Energy Technol. Policy 2014, 10, 235–264. [Google Scholar] [CrossRef]
  5. Martí-Herrero, J.; Chipana, M.; Cuevas, C.; Paco, G.; Serrano, V.; Zymla, B.; Heising, K.; Sologuren, J.; Gamarra, A. Low cost tubular digesters as appropriate technology for widespread application: Results and lessons learned from Bolivia. Renew. Energy 2014, 71, 156–165. [Google Scholar] [CrossRef]
  6. Djatkov, D.; Effenberger, M.; Lehner, A.; Martinov, M.; Tesic, M.; Gronauer, A. New method for assessing the performance of agricultural biogas plants. Renew. Energy 2012, 40, 104–112. [Google Scholar] [CrossRef]
  7. Cao, Y.; Pawłowski, A. Sewage sludge-to-energy approaches based on anaerobic digestion and pyrolysis: Brief overview and energy efficiency assessment. Renew. Sustain. Energy Rev. 2012, 16, 1657–1665. [Google Scholar] [CrossRef]
  8. Banks, C.J.; Chesshire, M.; Heaven, S.; Arnold, R. Anaerobic digestion of source-segregated domestic food waste: Performance assessment by mass and energy balance. Bioresour. Technol. 2011, 102, 612–620. [Google Scholar] [CrossRef] [PubMed]
  9. Terradas-Ill, G.; Pham, C.H.; Triolo, J.M.; Martí-Herrero, J.; Sommer, S.G. Thermic model to predict biogas production in unheated fixed-dome digesters buried in the ground. Environ. Sci. Technol. 2014, 48, 3253–3262. [Google Scholar] [CrossRef] [PubMed]
  10. Perrigault, T.; Weatherford, V.; Martí-Herrero, J.; Poggio, D. Towards thermal design optimization of tubular digesters in cold climates: A heat transfer model. Bioresour. Technol. 2012, 124, 259–268. [Google Scholar] [CrossRef] [PubMed]
  11. Hreiz, R.; Adouani, N.; Jannot, Y.; Pons, M.N. Modeling and simulation of heat transfer phenomena in a semi-buried anaerobic digester. Chem. Eng. Res. Des. 2017, 119, 101–116. [Google Scholar] [CrossRef]
  12. Berglund, M.; Börjesson, P. Assessment of energy performance in the life-cycle of biogas production. Biomass Bioenergy 2006, 30, 254–266. [Google Scholar] [CrossRef]
  13. Pöschl, M.; Ward, S.; Owende, P. Evaluation of energy efficiency of various biogas production and utilization pathways. Appl. Energy 2010, 87, 3305–3321. [Google Scholar] [CrossRef]
  14. Bohn, I.; Björnsson, L.; Mattiasson, B. The energy balance in farm scale anaerobic digestion of crop residues at 11–37 c. Process Biochem. 2007, 42, 57–64. [Google Scholar] [CrossRef]
  15. Gerin, P.A.; Vliegen, F.; Jossart, J.-M. Energy and CO2 balance of maize and grass as energy crops for anaerobic digestion. Bioresour. Technol. 2008, 99, 2620–2627. [Google Scholar] [CrossRef] [PubMed]
  16. Lübken, M.; Wichern, M.; Schlattmann, M.; Gronauer, A.; Horn, H. Modelling the energy balance of an anaerobic digester fed with cattle manure and renewable energy crops. Water Res. 2007, 41, 4085–4096. [Google Scholar] [CrossRef] [PubMed]
  17. Hijazi, O.; Munro, S.; Zerhusen, B.; Effenberger, M. Review of life cycle assessment for biogas production in Europe. Renew. Sustain. Energy Rev. 2016, 54, 1291–1300. [Google Scholar] [CrossRef]
  18. Havukainen, J.; Uusitalo, V.; Niskanen, A.; Kapustina, V.; Horttanainen, M. Evaluation of methods for estimating energy performance of biogas production. Renew. Energy 2014, 66, 232–240. [Google Scholar] [CrossRef]
  19. ISO. ISO 50002:2014 Energy Audits—Requirements with Guidance for Use; ISO: Geneva, Switzerland, 2014. [Google Scholar]
  20. Rosenqvist, J.; Thollander, P.; Rohdin, P.; Söderström, M. Industrial energy auditing for increased sustainability—Methodology and measurements. In Sustainable Energy—Recent Studies; Gebremedhin, A., Ed.; InTech: London, UK, 2012. [Google Scholar]
  21. Söderström, M. Industrial electricity use characterized by unit processes: A tool for analysis and forecasting. In Proceedings of the 13th Congress on Electricity Application, Birmingham, UK, 16–20 June 1996; pp. 77–85. [Google Scholar]
  22. Paramonova, S.; Thollander, P. Ex-post impact and process evaluation of the Swedish energy audit policy programme for small and medium-sized enterprises. J. Clean. Prod. 2016, 135, 932–949. [Google Scholar] [CrossRef]
Figure 1. Taxonomy for energy unit processes in the manufacturing industry according to Rosenqvist et al. [20].
Figure 1. Taxonomy for energy unit processes in the manufacturing industry according to Rosenqvist et al. [20].
Energies 10 01822 g001
Figure 2. The biogas system with the sub-processes. The sub-processes in green are included in the first system level: Level 1, the inner system boundary. The sub-processes in green and blue are included in the larger system level: Level 2, the outer system boundary. The sub-processes outside the system boundaries, in grey, are excluded from the systems studied.
Figure 2. The biogas system with the sub-processes. The sub-processes in green are included in the first system level: Level 1, the inner system boundary. The sub-processes in green and blue are included in the larger system level: Level 2, the outer system boundary. The sub-processes outside the system boundaries, in grey, are excluded from the systems studied.
Energies 10 01822 g002
Figure 3. The connection between the sub-process reception and unit processes at biogas plant A and B, respectively.
Figure 3. The connection between the sub-process reception and unit processes at biogas plant A and B, respectively.
Energies 10 01822 g003
Figure 4. The connection between the sub-process pretreatment and unit processes at biogas plant A and B, respectively.
Figure 4. The connection between the sub-process pretreatment and unit processes at biogas plant A and B, respectively.
Energies 10 01822 g004
Figure 5. The connection between the sub-process hygienization and unit processes at biogas plant B.
Figure 5. The connection between the sub-process hygienization and unit processes at biogas plant B.
Energies 10 01822 g005
Figure 6. The connection between the sub-process anaerobic digestion and unit processes at biogas plant A and B, respectively.
Figure 6. The connection between the sub-process anaerobic digestion and unit processes at biogas plant A and B, respectively.
Energies 10 01822 g006
Figure 7. The connection between the sub-process digestate storage and unit processes at biogas plant A and B, respectively.
Figure 7. The connection between the sub-process digestate storage and unit processes at biogas plant A and B, respectively.
Energies 10 01822 g007
Figure 8. The connection between the sub-process vehicle transports and unit processes at biogas plant A.
Figure 8. The connection between the sub-process vehicle transports and unit processes at biogas plant A.
Energies 10 01822 g008
Figure 9. The connection between the sub-process gas cleaning and unit processes at biogas plant B.
Figure 9. The connection between the sub-process gas cleaning and unit processes at biogas plant B.
Energies 10 01822 g009
Figure 10. The connection between the sub-process gas upgrading and unit processes at biogas plant B.
Figure 10. The connection between the sub-process gas upgrading and unit processes at biogas plant B.
Energies 10 01822 g010
Figure 11. The connection between the sub-process compression and unit processes at biogas plant B.
Figure 11. The connection between the sub-process compression and unit processes at biogas plant B.
Energies 10 01822 g011
Figure 12. The total energy use at system Level 1, allocated to unit processes for plant A and B, respectively. For plant A, the only energy carrier used during the measurement period was electricity. For plant B, the energy carriers used were electricity (37%) and heat (63%).
Figure 12. The total energy use at system Level 1, allocated to unit processes for plant A and B, respectively. For plant A, the only energy carrier used during the measurement period was electricity. For plant B, the energy carriers used were electricity (37%) and heat (63%).
Energies 10 01822 g012
Figure 13. The total energy use at system Level 1, allocated to sub-processes for plant A and B, respectively. For plant A, the only energy carrier used during the measurement period was electricity. For plant B, the energy carriers used were electricity (37%) and heat (63%), where the heat was divided as follows: 62% in anaerobic digestion, 37% in hygienization, and 1% in pretreatment.
Figure 13. The total energy use at system Level 1, allocated to sub-processes for plant A and B, respectively. For plant A, the only energy carrier used during the measurement period was electricity. For plant B, the energy carriers used were electricity (37%) and heat (63%), where the heat was divided as follows: 62% in anaerobic digestion, 37% in hygienization, and 1% in pretreatment.
Energies 10 01822 g013
Figure 14. The total energy use for 30 days for plant A and B, presented in a combination of sub-processes and unit processes. The first two diagrams show the energy use at plant A, one with a linear scale and the other with a logarithmic scale. The last two diagrams show the energy use at plant B, one with a linear scale and the other with a logarithmic scale.
Figure 14. The total energy use for 30 days for plant A and B, presented in a combination of sub-processes and unit processes. The first two diagrams show the energy use at plant A, one with a linear scale and the other with a logarithmic scale. The last two diagrams show the energy use at plant B, one with a linear scale and the other with a logarithmic scale.
Energies 10 01822 g014aEnergies 10 01822 g014b
Figure 15. The unit processes for plant B with system Level 2.
Figure 15. The unit processes for plant B with system Level 2.
Energies 10 01822 g015
Figure 16. The sub-processes for plant B with system Level 2.
Figure 16. The sub-processes for plant B with system Level 2.
Energies 10 01822 g016
Figure 17. The energy use for 30 days for plant B, presented in a combination of sub-processes and unit processes. The lower diagram has a logarithmic scale.
Figure 17. The energy use for 30 days for plant B, presented in a combination of sub-processes and unit processes. The lower diagram has a logarithmic scale.
Energies 10 01822 g017
Table 1. Taxonomy of unit processes associated with biogas production (inspired by Rosenqvist et al. [20]).
Table 1. Taxonomy of unit processes associated with biogas production (inspired by Rosenqvist et al. [20]).
CategoryUnit ProcessExamples of Applications
Production processesDisintegratingCrushing, grinding and tearing of substrate in pretreatment
MixingMixing of substrate in reception, pretreatment and digester
HeatingHeating of substrate in hygienization and digester
CoolingCooling of substrate, digestate and biogas
ConcentratingConcentrating substrate and digestate by removing water e.g., centrifuging. Compressing gas.
DilutingDiluting substrate by adding fresh water or process water
PackingFilling gas into gas cylinders
Support processesAdministrationControl systems, computers
CoolingCooling of equipment and space cooling
Lighting-
Compressed airProduction of compressed air to the biogas production process
VentilationVentilation of production area
PumpingPumping of substrate, water, biogas, etc.
Tap water heating-
Internal transportsVehicles and conveyors (screw, scraper, conveyor belt, elevator)
Space heating-
SteamProduction of steam to the biogas production process

Share and Cite

MDPI and ACS Style

Lindkvist, E.; Johansson, M.T.; Rosenqvist, J. Methodology for Analysing Energy Demand in Biogas Production Plants—A Comparative Study of Two Biogas Plants. Energies 2017, 10, 1822. https://doi.org/10.3390/en10111822

AMA Style

Lindkvist E, Johansson MT, Rosenqvist J. Methodology for Analysing Energy Demand in Biogas Production Plants—A Comparative Study of Two Biogas Plants. Energies. 2017; 10(11):1822. https://doi.org/10.3390/en10111822

Chicago/Turabian Style

Lindkvist, Emma, Maria T. Johansson, and Jakob Rosenqvist. 2017. "Methodology for Analysing Energy Demand in Biogas Production Plants—A Comparative Study of Two Biogas Plants" Energies 10, no. 11: 1822. https://doi.org/10.3390/en10111822

APA Style

Lindkvist, E., Johansson, M. T., & Rosenqvist, J. (2017). Methodology for Analysing Energy Demand in Biogas Production Plants—A Comparative Study of Two Biogas Plants. Energies, 10(11), 1822. https://doi.org/10.3390/en10111822

Note that from the first issue of 2016, this journal uses article numbers instead of page numbers. See further details here.

Article Metrics

Back to TopTop