Personalized Decisional Algorithms for Soft Tissue Defect Reconstruction after Abdominoperineal Resection for Low-Lying Rectal Cancers
Abstract
1. Introduction
2. Materials and Methods
3. Results
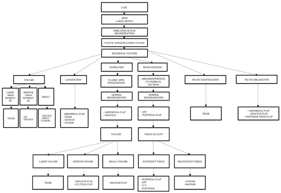
- -
- The VRAM flap is preferred for large defects.
- -
- If the patient has an old midline scar if he/she has optimal CT or Doppler-investigated perforators, MsVRAM or FsVRAM is recommended.
- -
- MsVRAM is a fast, easy-to-harvest flap that allows safe and fast reconstruction with fewer sequelae in the context of laparotomy, also avoiding the abdominal wall sequelae of the conventional VRAM flap as sufficient muscle and fascia remain available for reconstruction.
- -
- In the prone position, perforator-based flaps based on the internal pudendal artery with gluteal or pudendal donor site are preferred. SGAP/IGAP gluteal flaps, IGAM flaps, and advanced fasciocutaneous V-Y flaps, or perforator-based, as well as pudendal flaps such as GFF, lotus petal flaps, or Singapore flaps, can be used.
- -
- The choice of the optimal reconstructive method must be initially motivated by the imperatives of surgical excision.
- Conventional APR with irradiated perineum—VRAM flap or gracilis flap are recommended.
- Extended APR with irradiated perineum, and in which case, two situations exist:
- -
- Conventional open extended APR, case in which the VRAM flap is recommended in both men and women or possibly other options in women (uterine retroversion).
- -
- Laparoscopic extended APR is the case in which the gracilis flap is recommended for men, and the gracilis flap or other options are recommended for women.
- Pelvic exenteration—VRAM flap is recommended.
4. Discussion
5. Conclusions
Author Contributions
Funding
Institutional Review Board Statement
Informed Consent Statement
Data Availability Statement
Conflicts of Interest
References
- Siegel, R.L.; Sandeep Wagle, N.; Cercek, A.; Smith, R.A.; Jemal, A. Colorectal cancer statistics, 2023. CA Cancer J. Clin. 2023, 73, 233–254. [Google Scholar] [CrossRef] [PubMed]
- Ferlay, J.; Colombet, M.; Soerjomataram, I.; Parkin, D.M.; Piñeros, M.; Znaor, A.; Bray, F. Cancer statistics for the year 2020: An overview. Int. J. Cancer 2021, 149, 778–789. [Google Scholar] [CrossRef] [PubMed]
- Sung, H.; Ferlay, J.; Siegel, R.L.; Laversanne, M.; Soerjomataram, I.; Jemal, A.; Bray, F. Global cancer statistics 2020: GLOBOCAN estimates of incidence and mortality worldwide for 36 cancers in 185 countries. CA Cancer J. Clin. 2021, 71, 209–249. [Google Scholar] [CrossRef] [PubMed]
- Morgan, E.; Arnold, M.; Gini, A.; Lorenzoni, V.; Cabasag, C.J.; Laversanne, M.; Bray, F. Global burden of colorectal cancer in 2020 and 2040: Incidence and mortality estimates from GLOBOCAN. Gut 2023, 72, 338–344. [Google Scholar] [CrossRef] [PubMed]
- Patel, S.G.; May, F.P.; Anderson, J.C.; Burke, C.A.; Dominitz, J.A.; Gross, S.A.; Robertson, D.J. Updates on age to start and stop colorectal cancer screening: Recommendations from the US Multi-Society Task Force on Colorectal Cancer. Gastroenterology 2022, 162, 285–299. [Google Scholar] [CrossRef] [PubMed]
- Rex, D.K.; Boland, C.R.; Dominitz, J.A.; Giardiello, F.M.; Johnson, D.A.; Kaltenbach, T.; Robertson, D.J. Colorectal cancer screening: Recommendations for physicians and patients from the US Multi-Society Task Force on Colorectal Cancer. Gastroenterology 2017, 153, 307–323. [Google Scholar] [CrossRef] [PubMed]
- Scripcariu, D.V.; Lupaşcu, C.D.; Huţanu, I.; Filip, B.; Aniţei, M.G.; Ferariu, D.; Scripcariu, V. Factors influ-encing the patho-logical quality of the surgical specimen in rectal cancer-a retrospective single-centre study. Rom. J. Morphol. Embryol. 2018, 59, 257–267. [Google Scholar] [PubMed]
- Varela, C.; Kim, N.K. Surgical Treatment of Low-Lying Rectal Cancer: Updates. Ann. Coloproctol. 2021, 37, 395–424. [Google Scholar] [CrossRef] [PubMed]
- Ahadi, M.; Sokolova, A.; Brown, I.; Chou, A.; Gill, A.J. The 2019 World Health Organization Classification of appendiceal, colorectal and anal canal tumours: An update and critical assessment. Pathology 2021, 53, 454–461. [Google Scholar] [CrossRef]
- Moran, B.; Cunningham, C.; Singh, T.; Sagar, P.; Bradbury, J.; Geh, I.; Karandikar, S. Association of Colo-proctology of Great Britain & Ireland (ACPGBI): Guidelines for the management of cancer of the colon, rectum and anus (2017)–surgical management. Color. Dis. 2017, 19, 18–36. [Google Scholar]
- Mahadevan, V. Anatomy of the rectum and anal canal. Surgery 2017, 35, 121–125. [Google Scholar]
- Kim, N.K. Anatomic basis of sharp pelvic dissection for curative resection of rectal cancer. Yonsei Med. J. 2005, 46, 737–749. [Google Scholar] [CrossRef] [PubMed]
- Stîngu, C. Reconstructia defectelor tisulare dupã exenteratia pelvinã totalã. Chirurgia 2007, 102, 389–994. [Google Scholar] [PubMed]
- Pertea, M.; Velenciuc, N.; Poroch, V.; Ciobanu, P.; Boanca, M.; Grosu, O.M.; Lunca, S. Efficacy of negative pressure therapy (NPWT) in the management of wounds of different etiologies. Rev. Chim. 2018, 69, 1980–1986. [Google Scholar] [CrossRef]
- Manrique, O.J.; Rajesh, A.; Asaad, M.; Bakri, K.; Tran, N.V.; Houdek, M.T.; Rose, P.S. Surgical outcomes after abdominoperineal resection with sacrectomy and soft tissue reconstruction: Lessons learned. J. Reconstruct. Microsurg. 2020, 36, 064–072. [Google Scholar] [CrossRef] [PubMed]
- Nakamura, T.; Sato, T.; Hayakawa, K.; Takayama, Y.; Naito, M.; Yamanashi, T.; Watanabe, M. Risk factors for perineal wound infection after abdominoperineal resection of advanced lower rectal cancer. Ann. Med. Surg. 2017, 15, 14–18. [Google Scholar] [CrossRef] [PubMed]
- Butt, H.Z.; Salem, M.K.; Vijaynagar, B.; Chaudhri, S.; Singh, B. Perineal reconstruction after extra-levator abdominoperineal excision (eLAPE): A systematic review. Int. J. Color. Dis. 2013, 28, 1459–1468. [Google Scholar] [CrossRef] [PubMed]
- Foster, J.D.; Tou, S.; Curtis, N.J.; Smart, N.J.; Acheson, A.; Maxwell-Armstrong, C.; Francis, N.K. Closure of the perineal defect after abdominoperineal excision for rectal adenocarcinoma-ACPGBI position statement. Color. Dis. 2018, 20, 5–23. [Google Scholar] [CrossRef] [PubMed]
- Sheckter, C.C.; Shakir, A.; Vo, H.; Tsai, J.; Nazerali, R.; Lee, G.K. Reconstruction following abdominoperineal resection (APR): Indications and complications from a single institution experience. J. Plast. Reconstr. Aesthet. Surg. 2016, 69, 1506–1512. [Google Scholar] [CrossRef]
- You, Y.N.; Hardiman, K.M.; Bafford, A.; Poylin, V.; Francone, T.D.; Davis, K.; Feingold, D.L. The American society of colon and rectal surgeons clinical practice guidelines for the management of rectal cancer. Dis. Colon Rectum 2020, 63, 1191–1222. [Google Scholar] [CrossRef]
- Galandiuk, S.; Jorden, J.; Mahid, S.; McCafferty, M.H.; Tobin, G. The use of tissue flaps as an adjunct to pelvic surgery. Am. J. Surg. 2005, 190, 186–190. [Google Scholar] [CrossRef] [PubMed]
- Radwan, R.W.; Tang, A.M.; Harries, R.L.; Davies, E.G.; Drew, P.; Evans, M.D. Vertical rectus abdominis flap (VRAM) for perineal reconstruction following pelvic surgery: A systematic review. J. Plast. Reconstr. Aesthet. Surg. 2021, 74, 523–529. [Google Scholar] [CrossRef]
- Holm, T. Abdominoperineal excision: Technical challenges in optimal surgical and oncological outcomes after abdominoperineal excision for rectal cancer. Clin. Colon. Rectal. Surg. 2017, 30, 357–367. [Google Scholar] [CrossRef] [PubMed]
- Nelson, R.A. Surgical outcomes of VRAM versus thigh flaps for immediate reconstruction of pelvic and perineal cancer resection defects. Plast. Reconstr. Surg. 2009, 123, 175–183. [Google Scholar] [CrossRef] [PubMed]
- Buscail, E.; Canivet, C.; Shourick, J.; Chantalat, E.; Carrere, N.; Duffas, J.P.; Chaput, B. Perineal wound closure following abdominoperineal resection and pelvic exenteration for cancer: A systematic review and meta-analysis. Cancers 2021, 13, 721. [Google Scholar] [CrossRef]
- Garcia-Henriquez, N.; Galante, D.J.; Monson, J.R. Selection and outcomes in abdominoperineal resection. Front. Oncol. 2020, 10, 1339. [Google Scholar] [CrossRef] [PubMed]
- Crystal, D.T.; Zwierstra, M.J.; Blankensteijn, L.L.; Ibrahim, A.M.; Sieber, B.A.; Lee, B.T.; Lin, S.J. Immediate reconstruction after colorectal cancer resection: A cohort analysis through the national surgical quality improvement program and outcomes review. Ann. Plast. Surg. 2020, 84, 196–200. [Google Scholar] [CrossRef] [PubMed]
- Prytz, M.; Angenete, E.; Bock, D.; Haglind, E. Extralevator abdominoperineal excision for low rectal cancer—Extensive surgery to be used with discretion based on 3-year local recurrence results: A registry-based, observational national cohort study. Ann. Surg. 2016, 263, 516. [Google Scholar] [CrossRef]
- Wiegering, A.; Dietz, U.A.; Corteville, C. Impact of incisional negative pressure wound therapy on perineal wound healing after abdominoperineal rectum extirpation. Int. J. Color. Dis. 2017, 32, 291–293. [Google Scholar] [CrossRef]
- Aggarwal, N.; Seshadri, R.A.; Arvind, A.; Jayanand, S.B. Perineal wound complications following extralevator abdominoperineal excision: Experience of a regional cancer center. Indian J. Surg. Oncol. 2018, 9, 211–214. [Google Scholar] [CrossRef]
- Thomas, P.W.; Blackwell, J.E.M.; Herrod, P.J.J.; Peacock, O.; Singh, R.; Williams, J.P.; Lund, J.N. Long-term outcomes of biological mesh repair following extra levator abdominoperineal excision of the rectum: An observational study of 100 patients. Tech. Coloproctol. 2019, 23, 761–767. [Google Scholar] [CrossRef] [PubMed]
- Shibata, D.; Hyland, W.; Busse, P.; Kim, H.K.; Sentovich, S.M.; Steele, G.; Bleday, R. Immediate reconstruction of the perineal wound with gracilis muscle flaps following abdominoperineal resection and intraoperative radiation therapy for recurrent carcinoma of the rectum. Ann. Surg. Oncol. 1999, 6, 33–37. [Google Scholar] [CrossRef] [PubMed]
- Buchel, E.W.; Finical, S.; Johnson, C. Pelvic reconstruction using vertical rectus abdominis musculocutaneous flaps. Ann. Plast. Surg. 2004, 52, 22–26. [Google Scholar] [CrossRef]
- Weiwei, L.; Zhifei, L.; Ang, Z.; Lin, Z.; Dan, L.; Qun, Q. Vaginal reconstruction with the muscle-sparing vertical rectus abdominis myocutaneous flap. J. Plast. Reconstr. Aesthet. Surg. 2009, 62, 335–340. [Google Scholar] [CrossRef]
- van Ramshorst, G.H.; Young, J.M.; Solomon, M.J. Complications and impact on quality of life of vertical rectus abdominis myocutaneous flaps for reconstruction in pelvic exenteration surgery. Dis. Colon Rectum 2020, 63, 1225–1233. [Google Scholar] [CrossRef] [PubMed]
- Witte, D.Y.; Van Ramshorst, G.H.; Lapid, O.; Bouman, M.B.; Tuynman, J.B. Flap reconstruction of perineal defects after pelvic exenteration: A systematic description of four choices of surgical reconstruction methods. Plast. Reconstr. Surg. 2021, 147, 1420–1435. [Google Scholar] [CrossRef] [PubMed]
- Lehtonen, T.; Räsänen, M.; Carpelan-Holmström, M.; Lepistö, A. Oncological outcomes before and after the extralevator abdominoperineal excision era in rectal cancer patients treated with abdominoperineal excision in a single centre, high volume unit. Color. Dis. 2019, 21, 183–190. [Google Scholar] [CrossRef] [PubMed]
- Assi, H.; Guné, H.; Buchwald, P.; Lagergren, J.; Lydrup, M.L.; Öberg, M. A New Technique for Pelvic and Vaginal Reconstruction in Abdominoperineal Rectal Excision: Combination of Gluteus Maximus Flap and Fasciocutaneous Flap. Plast. Reconstr. Surg. Glob. Open 2023, 11, e5317. [Google Scholar] [CrossRef] [PubMed]
- Cortinovis, U.; Sala, L.; Bonomi, S.; Gallino, G.; Belli, F.; Ditto, A.; Raspagliesi, F. Rectus abdominis myofascial flap for vaginal reconstruction after pelvic exenteration. Ann. Plast. Surg. 2018, 81, 576–583. [Google Scholar] [CrossRef]
- Sinna, R.; Qassemyar, Q.; Benhaim, T.; Lauzanne, P.; Sabbagh, C.; Regimbeau, J.M.; Mauvais, F. Perforator flaps: A new option in perineal reconstruction. J. Plast. Reconstr. Aesthet. Surg. 2010, 63, e766–e774. [Google Scholar] [CrossRef]
- Saleh, D.B.; Liddington, M.I.; Loughenbury, P.; Fenn, C.W.; Baker, R.; Burke, D. Reconstruction of the irradiated perineum following extended abdominoperineal excision for cancer: An algorithmic approach. J. Plast. Reconstr. Aesthet. Surg. 2012, 65, 1537–1543. [Google Scholar] [CrossRef] [PubMed]










| Parameter | Number | % |
|---|---|---|
| Age (Years) | 63.33 +/− 10.7 | |
| Sex | ||
| M | 165 | 69.03 |
| F | 74 | 30.96 |
| Neoadjuvant Radiotherapy | ||
| + | 176 | 73.64 |
| − | 63 | 26.35 |
| Neoadjuvant Chemotherapy | ||
| + | 141 | 59.99 |
| − | 98 | 41.00 |
| Abdominoperineal Resection | ||
| - EXTRALEVATORIAN | 237 | 99.16 |
| - ISCHIONAL | 2 | 0.83 |
| Coccyx Excision | ||
| + | 152 | 63.59 |
| − | 87 | 36.40 |
| T Stage | ||
| pT0 | 7 | 2.92 |
| pT1 | 10 | 4.18 |
| pT2 | 70 | 29.28 |
| pT3 | 133 | 55.64 |
| pT4 | 19 | 7.94 |
| N Stage | ||
| N0 | 136 | 56.90 |
| N1 | 62 | 25.94 |
| N2 | 41 | 17.15 |
| M Stage | ||
| M0 | 207 | 63.61 |
| M1 | 32 | 13.38 |
| AJCC TNM stage | ||
| p CR | 7 | 2.92 |
| 0 | 68 | 28.45 |
| I | 46 | 28.45 |
| II | 82 | 34.30 |
| III | 37 | 15.48 |
| IV | 4 | 1.67 |
| Patient | Sex | Age | Histological Result | Indications | Preoperative Radiotherapy | Preoperative Chemotherapy | Mesorectum | Comorbidities | Metastases | Curative Surgery | Reconstruction | Results, Evolution |
|---|---|---|---|---|---|---|---|---|---|---|---|---|
| 1. | F | 57 | ADK | large volume, ELAPE | + | + | G2 | HTA | M0 | ELAPE | VRAM | good |
| 2. | F | 53 | ADK | large volume, ELAPE | + | + | G2 | anemia | M0 | ELAPE | Gracilis | good |
| 3. | M | 63 | ADK | large volume, ELAPE | − | − | G2 | anemia | M1 | ELAPE | Gluteus | good |
| 4. | F | 68 | ADK | large volume, ELAPE | + | + | G3 | - | M0 | ELAPE | Gracilis | good |
| 5. | M | 74 | ADK undiff. | large volume, ischional APR | + | + | G2 | HTA, prostate adenoma | M0 | ischional APR | VRAM | good |
| 6. | F | 73 | ADK | large volume | + | + | G3 | HTA | M0 | ELAPE | Gluteus | good |
Disclaimer/Publisher’s Note: The statements, opinions and data contained in all publications are solely those of the individual author(s) and contributor(s) and not of MDPI and/or the editor(s). MDPI and/or the editor(s) disclaim responsibility for any injury to people or property resulting from any ideas, methods, instructions or products referred to in the content. |
© 2024 by the authors. Licensee MDPI, Basel, Switzerland. This article is an open access article distributed under the terms and conditions of the Creative Commons Attribution (CC BY) license (https://creativecommons.org/licenses/by/4.0/).
Share and Cite
Moraru, D.C.; Pertea, M.; Luca, S.; Bejan, V.; Panuta, A.; Tatar, R.; Enescu, D.M.; Scripcariu, D.V.; Scripcariu, V. Personalized Decisional Algorithms for Soft Tissue Defect Reconstruction after Abdominoperineal Resection for Low-Lying Rectal Cancers. Curr. Oncol. 2024, 31, 3253-3268. https://doi.org/10.3390/curroncol31060247
Moraru DC, Pertea M, Luca S, Bejan V, Panuta A, Tatar R, Enescu DM, Scripcariu DV, Scripcariu V. Personalized Decisional Algorithms for Soft Tissue Defect Reconstruction after Abdominoperineal Resection for Low-Lying Rectal Cancers. Current Oncology. 2024; 31(6):3253-3268. https://doi.org/10.3390/curroncol31060247
Chicago/Turabian StyleMoraru, Dan Cristian, Mihaela Pertea, Stefana Luca, Valentin Bejan, Andrian Panuta, Raluca Tatar, Dan Mircea Enescu, Dragos Viorel Scripcariu, and Viorel Scripcariu. 2024. "Personalized Decisional Algorithms for Soft Tissue Defect Reconstruction after Abdominoperineal Resection for Low-Lying Rectal Cancers" Current Oncology 31, no. 6: 3253-3268. https://doi.org/10.3390/curroncol31060247
APA StyleMoraru, D. C., Pertea, M., Luca, S., Bejan, V., Panuta, A., Tatar, R., Enescu, D. M., Scripcariu, D. V., & Scripcariu, V. (2024). Personalized Decisional Algorithms for Soft Tissue Defect Reconstruction after Abdominoperineal Resection for Low-Lying Rectal Cancers. Current Oncology, 31(6), 3253-3268. https://doi.org/10.3390/curroncol31060247

