The Role of Food Consumption in the Global Syndemic: A Scoping Review and Conceptual Model
Abstract
1. Introduction
2. Materials and Methods
2.1. Scope Review, Research Question, and Eligibility Criteria
2.2. Literature Review
- The identified articles were imported into the Rayyan review management software (https://www.rayyan.ai/ accessed on 11 March 2024) (Qatar Computing Research Institute, Doha, Qatar), a free online and mobile app that allows for blinded collaboration among reviewers and improves data screening;
- In Rayyan, duplicates were removed;
- Three blinded reviewers assessed the identified articles. First, title screening was performed for all documents. Each document was reviewed by at least two reviewers to ensure consistency. Articles accepted by at least two reviewers were included. In cases of disagreement, a third reviewer was consulted to make the final decision. The next step was abstract screening, which followed the same procedure as the title selection. Each document was classified for inclusion or exclusion based on its title and abstract;
- A record of the decisions was kept on the platform;
- The full texts of the included abstracts were retrieved and considered for the review.
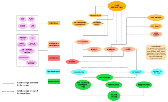
2.3. Development of the Conceptual Model
- Individual: undernutrition, consumption of ultra-processed foods, unhealthy eating patterns, overweight/obesity, and non-communicable chronic diseases;
- Household: income, diet quality, diet diversity, food security, and the double burden of undernutrition;
- Neighborhood: access and nutritional transition;
- Environment: greenhouse gas emissions (GHGE), fauna, temperature, and precipitation.
- Cross-cutting variables: These affect multiple dimensions of the model and were considered throughout the refinement phases. An example is “sex” (limited to the binary biological sex of female and male), which can directly influence food access (individual/household dimension), income (household), and indirectly affect diet quality (individual/household dimension). These variables were highlighted with a specific symbol in the conceptual model, making it easier to identify their broad influence.
- Individual: variables related to the individual level, such as BMI and 24-h food recall;
- Individual/Household: variables that encompass both individual and household-level data, such as dietary diversity in the household and food cost;
- Household: variables related to household conditions, such as socioeconomic status;
- Neighborhood: population-related variables, such as urbanization;
- Environment: environmental variables, such as temperature and agriculture;
- Cross-cutting variables: no changes to the definition.
- Continuous: relationships identified in the literature;
- Dashed: relationships proposed by the experts;
- Unidirectional: indicating that the influence occurs in the direction of the arrow;
- Bidirectional: indicating mutual interaction between the factors.
3. Results
3.1. Findings from the Literature Review
3.2. Selected Studies and Data Tabulation
3.3. Conceptual Model Development
| Category | Variables | Observed Relationships | References 1 | |
|---|---|---|---|---|
| Food Security and Nutrition | Access, Undernutrition, Food Composition, Food Security | Access → Undernutrition, Food Composition → Quality, Food Security → Obesity | 1 | [22] |
| 3 | [24] | |||
| 5 | [18] | |||
| Social and Economic Determinants | Income, Employment, Family Structure, Education | Income → Food Security, Employment → Obesity, Family Structure → Undernutrition, Education → Dietary Diversity | 4 | [23] |
| 7 | [16] | |||
| 10 | [13] | |||
| Environmental and Geographical Influences | Geography, Fauna, Temperature, Precipitation | Geography → Access, Fauna → Undernutrition, Temperature → Undernutrition, Precipitation → Obesity | 1 | [22] |
| 5 | [18] | |||
| Behavioral and Lifestyle Factors | Dietary Behavior, Physical Activity, Sleep, Screen Time | Dietary Behavior → Obesity, Physical Activity → Obesity, Sleep → Undernutrition | 1 | [22] |
| 8 | [20] | |||
4. Discussion
4.1. Relationships Between Food Consumption and Components of the Global Syndemic
4.1.1. Food Consumption, Obesity, and Undernutrition
4.1.2. Food Consumption, Obesity, and Climate Change
4.1.3. Food Consumption, Obesity, Undernutrition, and Climate Change
4.2. Conceptual Model
4.3. Countries Analyzed, Income Category According to the World Bank, and Relations with Food Security
4.4. Limitations and Contributions of the Study
5. Conclusions
Supplementary Materials
Author Contributions
Funding
Institutional Review Board Statement
Informed Consent Statement
Data Availability Statement
Conflicts of Interest
References
- Beaumann, C.; Cannon, G.; Elmadfa, I.; Glasauer, P.; Hoffmann, I.; Keller, M.; Lang, T.; Leitzmann, C.; Lötsch, B.; Margetts, B.M.; et al. The principles, definition and dimensions of the new nutrition science. Public Health Nutr. 2005, 8, 695–698. [Google Scholar] [CrossRef] [PubMed]
- Nguyen, H. Sustainable Food Systems: Concept and Framework; Food and Agriculture Organization of the United Nations: Rome, Italy, 2018; Available online: http://www.fao.org/3/ca2079en/CA2079EN.pdf (accessed on 10 February 2025).
- Swinburn, B.A.; Kraak, V.I.; Allender, S.; Atkins, V.J.; Baker, P.I.; Bogard, J.R.; Brinsden, H.; Calvillo, A.; De Schutter, O.; Devarajan, R.; et al. The global syndemic of obesity, undernutrition, and climate change: The Lancet Commission report. Lancet 2019, 393, 791–846. [Google Scholar] [CrossRef] [PubMed]
- Singer, M. A dose of drugs, a touch of violence, a case of AIDS: Conceptualizing the SAVA syndemic. Free. Inq. Creat. Sociol. 1996, 24, 99–110. [Google Scholar]
- FAO; IFAD; UNICEF; WFP; WHO. The State of Food Security and Nutrition in the World 2024—Financing to End Hunger, Food Insecurity, and Malnutrition in All Its Forms. 2024. 289p. Available online: https://openknowledge.fao.org/server/api/core/bitstreams/d5be2ffc-f191-411c-9fee-bb737411576d/content (accessed on 25 February 2025).
- Myers, S.S.; Zanobetti, A.; Kloog, I.; Huybers, P.; Leakey, A.D.; Bloom, A.J.; Carlisle, E.; Dietterich, L.H.; Fitzgerald, G.; Hasegawa, T.; et al. Increasing CO2 threatens human nutrition. Nature 2014, 510, 139–142. [Google Scholar] [CrossRef]
- Loladze, I. Hidden shift of the ionome of plants exposed to elevated CO2 depletes minerals at the base of human nutrition. eLife 2014, 3, e02245. [Google Scholar] [CrossRef]
- Owino, V.; Kumwenda, C.; Ekesa, B.; Parker, M.E.; Ewoldt, L.; Roos, N.; Lee, W.T.; Tome, D. The impact of climate change on food systems, diet quality, nutrition, and health outcomes: A narrative review. Front. Clim. 2022, 4, 941842. [Google Scholar] [CrossRef]
- Beach, R.H.; Sulser, T.B.; Crimmins, A.; Cenacchi, N.; Cole, J.; Fukagawa, N.K.; Mason-D’Croz, D.; Myers, S.; Sarofim, M.C.; Smith, M.; et al. Combining the effects of increased atmospheric carbon dioxide on protein, iron, and zinc availability and projected climate change on global diets: A modelling study. Lancet Planet. Health 2019, 3, e307–e317. [Google Scholar] [CrossRef]
- Seifu, C.N.; Fahey, P.P.; Hailemariam, T.G.; Frost, S.A.; Atlantis, E. Dietary patterns associated with obesity outcomes in adults: An umbrella review of systematic reviews. Public Health Nutr. 2021, 24, 6390–6414. [Google Scholar] [CrossRef]
- Zeinalabedini, M.; Zamani, B.; Nasli-Esfahani, E.; Azadbakht, L. A systematic review and meta-analysis of the association of dietary diversity with undernutrition in school-aged children. BMC Pediatr. 2023, 23, 269. [Google Scholar] [CrossRef]
- Franco, C.C.; Rebolledo-Leiva, R.; González-García, S.; Feijoo, G.; Moreira, M.T. Addressing the food, nutrition and environmental nexus: The role of socio-economic status in the nutritional and environmental sustainability dimensions of dietary patterns in Chile. J. Clean. Prod. 2022, 379, 134723. [Google Scholar] [CrossRef]
- Wang, L.; Cui, S.; Hu, Y.; O’Connor, P.; Gao, B.; Huang, W.; Zhang, Y.; Xu, S. The co-benefits for food carbon footprint and overweight and obesity from dietary adjustments in China. J. Clean. Prod. 2020, 289, 125675. [Google Scholar] [CrossRef]
- Peters, M.D.J.; Godfrey, C.M.; Khalil, H.; McInerney, P.; Parker, D.; Soares, C.B. Guidance for conducting systematic scoping reviews. Int. J. Evid. Based Healthc. 2015, 13, 141–146. [Google Scholar] [CrossRef] [PubMed]
- Tricco, A.C.; Lillie, E.; Zarin, W.; O’Brien, K.K.; Colquhoun, H.; Levac, D.; Moher, D.; Peters, M.D.J.; Horsley, T.; Weeks, L.; et al. PRISMA extension for scoping reviews (PRISMA-ScR): Checklist and explanation. Ann. Intern. Med. 2018, 169, 467–473. [Google Scholar] [CrossRef]
- Dinku, A.M.; Mekonnen, T.C.; Adilu, G.S. Child dietary diversity and food (in)security as a potential correlate of child anthropometric indices in the context of urban food system in the cases of north-central Ethiopia. J. Health Popul. Nutr. 2020, 39, 11. [Google Scholar] [CrossRef] [PubMed]
- Aceves-Martins, M.; Bates, R.L.; Craig, L.C.; Chalmers, N.; Horgan, G.; Boskamp, B.; de Roos, B. Consumption of foods with the highest nutritional quality, and the lowest greenhouse gas emissions and price, differs between socio-economic groups in the UK population. Public Health Nutr. 2023, 26, 3370–3378. [Google Scholar] [CrossRef]
- Niles, M.T.; Emery, B.F.; Wiltshire, S.; Brown, M.E.; Fisher, B.; Ricketts, T.H. Climate impacts associated with reduced diet diversity in children across nineteen countries. Environ. Res. Lett. 2021, 16, 015010. [Google Scholar] [CrossRef]
- Nel, J.H.; Steyn, N.P. The nutrition transition and the double burden of malnutrition in Sub-Saharan African countries: How do these countries compare with the recommended LANCET COMMISSION Global Diet? Int. J. Environ. Res. Public Health 2022, 19, 16791. [Google Scholar] [CrossRef]
- Yang, Y.; Yuan, S.; Liu, Q.; Li, F.; Dong, Y.; Dong, B.; Zou, Z.; Ma, J.; Baker, J.S.; Li, X.; et al. Meeting 24-Hour Movement and Dietary Guidelines: Prevalence, Correlates and Association with Weight Status among Children and Adolescents: A National Cross-Sectional Study in China. Nutrients 2022, 14, 2822. [Google Scholar] [CrossRef]
- Lowe, C.; Kelly, M.; Sarma, H.; Richardson, A.; Kurscheid, J.M.; Laksono, B.; Amaral, S.; Stewart, D.; Gray, D.J. The double burden of malnutrition and dietary patterns in rural Central Java, Indonesia. Lancet Reg. Health West. Pac. 2021, 14, 100205. [Google Scholar] [CrossRef]
- Wu, C.H.; Lin, C.Y.; Hsieh, Y.P.; Strong, C.; Meshki, C.; Lin, Y.C.; Tsai, M.C. Dietary behaviors mediate the association between food insecurity and obesity among socioeconomically disadvantaged youth. Appetite 2019, 132, 275–281. [Google Scholar] [CrossRef]
- Ortiz-Marrón, H.; Ortiz-Pinto, M.A.; Lanza, M.U.; Pajudas, G.C.; Del Pino, V.V.; Cortés, S.B.; Gascón, T.G.; Gavín, M.O. Household food insecurity and its association with overweight and obesity in children aged 2 to 14 years. BMC Public Health 2022, 22, 1930. [Google Scholar] [CrossRef] [PubMed]
- Harper, A.; Goudge, J.; Chirwa, E.; Rothberg, A.; Sambu, W.; Mall, S. Dietary diversity, food insecurity and the double burden of malnutrition among children, adolescents and adults in South Africa: Findings from a national survey. Front. Public Health 2022, 10, 948090. [Google Scholar] [CrossRef] [PubMed]
- Lee, S.J.; Ryu, H.K. Relationship between dietary intakes and the double burden of malnutrition in adults of Malang, Indonesia: An exploratory study. Nutr. Res. Pract. 2018, 12, 426–435. [Google Scholar] [CrossRef] [PubMed]
- Asgari, E.; Askari, M.; Bellissimo, N.; Azadbakht, L. Association between Ultraprocessed Food Intake and Overweight, Obesity, and Malnutrition among Children in Tehran, Iran. Int. J. Clin. Pract. 2022, 2022, 8310260. [Google Scholar] [CrossRef]
- Myers, S.S.; Pivor, J.I.; Saraiva, A.M. The São Paulo Declaration on Planetary Health. Lancet 2021, 398, 1299. [Google Scholar] [CrossRef]
- World Health Organization. World Health Statistics 2022: Monitoring Health for the SDGs, Sustainable Development Goals; WHO: Geneva, Switzerland, 2022; Available online: https://www.who.int/data/gho/publications/world-health-statistics (accessed on 26 April 2025).
- Global Nutrition Report (GNR). The Global Nutrition Report 2021: The State of Global Nutrition; Global Nutrition Report (GNR): 2021. Available online: https://globalnutritionreport.org/ (accessed on 20 April 2025).
- Silva, J.T.; Garzillo, J.M.F.; Rauber, F.; Kluczkovski, A.; Rivera, X.S.; da Cruz, G.L.; Frankowska, A.; Martins, C.A.; Louzada, M.L.d.C.; Monteiro, C.A.; et al. Greenhouse gas emissions, water footprint, and ecological footprint of food purchases according to their degree of processing in Brazilian metropolitan areas: A time-series study from 1987 to 2018. Lancet Planet. Health 2021, 5, e775–e785. [Google Scholar] [CrossRef]
- High Level Panel of Experts on Food Security and Nutrition (HLPE). Food Security and Nutrition: Building a Global Narrative Towards 2030; HLPE of the Committee on World Food Security: Rome, Italy, 2020; Available online: https://www.fao.org/3/ca9731en/ca9731en.pdf (accessed on 15 March 2025).
- Tan, L.J.; Oh, S.J.; Nasan-Ulzii, B.; Lee, W.; Hong, S.W.; Shin, S. Association between dietary patterns and obesity: A longitudinal prospective cohort study. Public Health 2024, 234, 217–223. [Google Scholar] [CrossRef]
- Food Systems Economics Commission. The Economics of the Food System Transformation; Food and Agriculture Organization of the United Nations: Rome, Italy, 2024; Available online: https://www.fao.org/family-farming/detail/en/c/1696203/ (accessed on 12 March 2025).
- Serafim, P.; Borges, C.A.; Cabral-Miranda, W.; Jaime, P.C. Ultra-Processed Food Availability and Sociodemographic Associated Factors in a Brazilian Municipality. Front. Nutr. 2022, 9, 858089. [Google Scholar] [CrossRef]
- Leung, C.W.; Fulay, A.P.; Parnarouskis, L.; Martinez-Steele, E.; Gearhardt, A.N.; Wolfson, J.A. Food insecurity and ultra-processed food consumption: The modifying role of participation in the Supplemental Nutrition Assistance Program (SNAP). Am. J. Clin. Nutr. 2022, 116, 197–205. [Google Scholar] [CrossRef]
- Moodie, R.; Stuckler, D.; Monteiro, C.; Sheron, N.; Neal, B.; Thamarangsi, T.; Lincoln, P.; Casswell, S.; on behalf of The Lancet NCD Action Group. Profits and pandemics: Prevention of harmful effects of tobacco, alcohol, and ultra-processed food and drink industries. Lancet 2013, 381, 670–679. [Google Scholar] [CrossRef]
- Stuckler, D.; Nestle, M. Big Food, food systems, and global health. PLoS Med. 2012, 9, e1001267. [Google Scholar] [CrossRef] [PubMed]
- Poulsen, M.N.; Bailey-Davis, L.; Pollak, J.; Hirsch, A.G.; Schwartz, B.S. Household food insecurity and home food availability in relation to youth diet, body mass inde] and adiposity. J. Acad. Nutr. Diet. 2019, 119, 1666–1675. [Google Scholar] [CrossRef] [PubMed]
- Gupta, R.D.; Frank, H.A.; Akonde, M.; Mazumder, A.; Siddika, N.; Apu, E.H.; Chakraborty, P.A. Rural-urban differences in prevalence and associated factors of underweight and overweight/obesity among Bangladeshi adults: Evidence from Bangladesh Demographic and Health Survey 2017–2018. Epidemiologia 2023, 4, 505–520. [Google Scholar] [CrossRef] [PubMed]
- Weffort, A.R.S.; Lamounier, J.A. Hidden hunger—A narrative review. J. Pediatr. 2024, 100, S10–S17. [Google Scholar] [CrossRef]
- Keenan, G.S.; Christiansen, P.; Hardman, C.A. Household food insecurity, diet quality, and obesity: An explanatory model. Obesity 2021, 29, 143–149. [Google Scholar] [CrossRef]
- Trentinaglia, M.T.; Parolini, M.; Donzelli, F.; Olper, A. Climate change and obesity: A global analysis. Glob. Food Sec. 2021, 29, 100539. [Google Scholar] [CrossRef]
- Levine, M.P.; Murnen, S.K. “Everybody knows that mass media are/are not [pick one] a cause of eating disorders”: A critical review of the evidence for a causal link between media, negative body image, and disordered eating in females. J. Soc. Clin. Psychol. 2009, 28, 11–33. [Google Scholar] [CrossRef]
- Tiggemann, M.; Slater, A. NetGirls: The Internet, Facebook, and body image concern in adolescent girls. Int. J. Eat. Disord. 2014, 47, 630–643. [Google Scholar] [CrossRef]
- Dietz, W.H.; Pryor, S. How can we act to mitigate the global syndemic of obesity, undernutrition, and climate change? Curr. Obes. Rep. 2022, 11, 61–69. [Google Scholar] [CrossRef]
- de Carvalho, A.M.; Garcia, L.M.T.; Lourenço, B.H.; Verly Junior, E.; Carioca, A.A.F.; Jacob, M.C.M.; Gomes, S.M.; Sarti, F.M. Exploring the nexus between food systems and the global syndemic among children under five years of age through the complex systems approach. Int. J. Environ. Res. Public Health 2024, 21, 893. [Google Scholar] [CrossRef]
- World Bank. World Bank Data Helpdesk. World Bank: Washington, DC, USA. Available online: https://datahelpdesk.worldbank.org/knowledgebase/articles/906519-world-bank-country-and-lending-groups (accessed on 26 March 2025).
- Watson, K.E. Food Justice: At the Intersection of Policy and Culture. In Antiblackness and the Stories of Authentic Allies; Oxford University Press: Oxford, UK, 2024. [Google Scholar] [CrossRef]
- Horst, M.; McClintock, N.; Hoey, L. The Intersection of Planning, Urban Agriculture, and Food Justice: A Review of the Literature. In Planning for Equitable Urban Agriculture in the United States; Raja, S., Caton Campbell, M., Judelsohn, A., Born, B., Morales, A., Eds.; Urban Agriculture; Springer: Cham, Germany, 2024. [Google Scholar] [CrossRef]
- Jacob, M.; Souza, A.M.; de Carvalho, A.M.; Neto, C.F.A.d.V.; Tregidgo, D.; Hunter, D.; Pereira, F.D.O.; Brull, G.R.; Kunhlein, H.V.; da Silva, L.J.G.; et al. Food Biodiversity as an Opportunity to Address the Challenge of Improving Human Diets and Food Security. Ethnobiol. Conserv. 2023, 12, 1–14. [Google Scholar] [CrossRef]
- United Nations Framework Convention on Climate Change (UNFCCC). The Initiative on Climate Action and Nutrition (ICAN); UNFCCC: Bonn, Germany, 2023; Available online: https://climateaction.unfccc.int/Initiatives?id=The_Initiative_on_Climate_Action_and_Nutrition (accessed on 26 March 2025).




Disclaimer/Publisher’s Note: The statements, opinions and data contained in all publications are solely those of the individual author(s) and contributor(s) and not of MDPI and/or the editor(s). MDPI and/or the editor(s) disclaim responsibility for any injury to people or property resulting from any ideas, methods, instructions or products referred to in the content. |
© 2025 by the authors. Licensee MDPI, Basel, Switzerland. This article is an open access article distributed under the terms and conditions of the Creative Commons Attribution (CC BY) license (https://creativecommons.org/licenses/by/4.0/).
Share and Cite
Garrido, G.; Severo, F.C.; Bonfim, S.M.V.; Dias, L.F.; Domingos, A.L.G.; Jones, A.D.; Saraiva, A.M.; Marchioni, D.M.L.; Junior, E.V.; Ribeiro, E.M.S.; et al. The Role of Food Consumption in the Global Syndemic: A Scoping Review and Conceptual Model. Int. J. Environ. Res. Public Health 2025, 22, 897. https://doi.org/10.3390/ijerph22060897
Garrido G, Severo FC, Bonfim SMV, Dias LF, Domingos ALG, Jones AD, Saraiva AM, Marchioni DML, Junior EV, Ribeiro EMS, et al. The Role of Food Consumption in the Global Syndemic: A Scoping Review and Conceptual Model. International Journal of Environmental Research and Public Health. 2025; 22(6):897. https://doi.org/10.3390/ijerph22060897
Chicago/Turabian StyleGarrido, Giovanna, Fernanda Costa Severo, Samantha Marques Vasconcelos Bonfim, Laís Ferreira Dias, Ana Luiza Gomes Domingos, Andrew D. Jones, Antonio Mauro Saraiva, Dirce Maria Lobo Marchioni, Eliseu Verly Junior, Evandro Marcos Saidel Ribeiro, and et al. 2025. "The Role of Food Consumption in the Global Syndemic: A Scoping Review and Conceptual Model" International Journal of Environmental Research and Public Health 22, no. 6: 897. https://doi.org/10.3390/ijerph22060897
APA StyleGarrido, G., Severo, F. C., Bonfim, S. M. V., Dias, L. F., Domingos, A. L. G., Jones, A. D., Saraiva, A. M., Marchioni, D. M. L., Junior, E. V., Ribeiro, E. M. S., Jolliet, O., Sarti, F. M., & de Carvalho, A. M. (2025). The Role of Food Consumption in the Global Syndemic: A Scoping Review and Conceptual Model. International Journal of Environmental Research and Public Health, 22(6), 897. https://doi.org/10.3390/ijerph22060897

