Validation of the Attitude Scale on Prospective Teachers’ Perceptions of the Consequences on Their Psychological State: Well-Being and Cognition
Abstract
1. Introduction
1.1. Contextualization
1.2. Motivation
1.3. Emerging Digital Pedagogies
1.4. Situated Learning
2. Methodology
2.1. Objectives
2.2. Sample and Data Collection
2.2.1. Participants
- Participants in the expert validation: A total of 30 professionals were selected, of whom 13 were experts in digital education/training (43.34%), 12 were experts in measurement instruments design and validation (40%), and 5 were members of the research team (16.66%). The participants were selected by non-probabilistic judgment sampling [24] or purposive sampling [25], in order to guarantee the collection of relevant information regarding those directly involved in the research topic. For the sample selection, a specific group was made with people who could complete the questionnaire, among whom we selected people with extensive experience in the teaching–learning process mediated by technology and the education of future teachers, because they have greater knowledge of the research topic.
- Participants in the factor analysis and in the reliability of the instrument: The sample was selected by non-random sampling, accepting 5% margin of error and 95% confidence level. Specifically, a non-probabilistic and causal sampling was performed, in which the most common selection criteria were based on the accessibility of the participants, because the request for participation was sent to all the people registered in degrees related to Education in the Spanish University. Thus, a total sample of 966 students of the Spanish University completed the questionnaire, with 696 women (72%) and 270 men (28%) aged 18–25 years (mean = 20.7 years), who were registered in the Faculty of Education Sciences of the Spanish University in the academic year 2021–2022. These values were above those calculated for the confidence level.
2.2.2. Procedure
2.2.3. Data Analysis
3. Results
4. Discussion
5. Conclusions
6. Recommendations
7. Limitations
Author Contributions
Funding
Institutional Review Board Statement
Informed Consent Statement
Data Availability Statement
Acknowledgments
Conflicts of Interest
References
- Maher, J.P.; Hevel, D.J.; Reifsteck, E.J.; Drollette, E.S. Physical Activity Is Positively Associated with College Students’ Positive Affect Regardless of Stressful Life Events During the COVID-19 Pandemic. Psychol. Sport Exerc. 2021, 52, 101826. [Google Scholar] [CrossRef] [PubMed]
- Zdravkovic, A.; Goldstein, A.L. Optimists and Realists: A Latent Class Analysis of Students Graduating from High School During COVID-19 and Impacts on Affect and Well-Being. Int. J. Environ. Res. Public Health 2023, 20, 2120. [Google Scholar] [CrossRef] [PubMed]
- Intriago-Cedeño, M.; Rivadeneira-Barreiro, M.; Zambrano-Acosta, J. Aprendizaje significativo en la educación superior [Significant learning in higher education]. 593 Digit. Publ. CEIT 2022, 7, 418–429. [Google Scholar] [CrossRef]
- Hidalgo-Fuentes, S.; Tijeras-Iborra, A.; Martínez-Álvarez, I.; Sospedra-Baeza, M.J. El papel de la inteligencia emocional y el apoyo social percibido en la satisfacción vital de estudiantes universitarios ecuatorianos [The role of emotional intelligence and perceived social support in life satisfaction among Ecuadorian university students]. Rev. Argent. Cienc. Del Comport. 2021, 13, 87–95. [Google Scholar] [CrossRef]
- Lou, N.M.; Masuda, T.; Li, L.M.W. Decremental Mindsets and Prevention-Focused Motivation: An Extended Framework of Implicit Theories of Intelligence. Learn. Individ. Differ. 2017, 59, 96–106. [Google Scholar] [CrossRef]
- Vidal Ledo, M.J.; Barciela González Longoria, M.d.l.C.; Armenteros Vera, I. Impacto de la COVID-19 en la Educación Superior [Impact of COVID-19 on Higher Education]. Educ. Médica Super. 2021, 35, e2851. Available online: http://scielo.sld.cu/scielo.php?script=sci_arttext&pid=S0864-21412021000100023&lng=es&tlng=pt (accessed on 8 January 2023).
- Makani, J.; Durier-Copp, M.; Kiceniuk, D.; Blandford, A. Strengthening Deeper Learning through Virtual Teams in E-Learning: A Synthesis of Determinants and Best Practices. Int. J. E-Learn. Distance Educ. 2016, 31, 2. Available online: https://www.ijede.ca/index.php/jde/article/view/967 (accessed on 4 November 2022).
- United Nations. Transforming Our World: The 2030 Agenda for Sustainable Development; United Nations General Assembly: New York, NY, USA, 2015. [Google Scholar]
- Díez-Gutiérrez, E.; Díaz-Nafría, J.-M. Ubiquitous Learning Ecologies for a Critical Cybercitizenship. Comunicar 2018, 26, 49–58. [Google Scholar] [CrossRef]
- Cobo, C.; Moravec, J.W. Aprendizaje Invisible. Hacia una Nueva Ecología de la Educación [Unseen Learning. Towards a New Ecology of Education]; Ediciones de la Universidad de Barcelona: Barcelona, Spain, 2011. [Google Scholar]
- Teixeira Witt, D.; Cristina Martini Rostirola, S. Conectivismo Pedagógico: Novas formas de ensinar e aprender no século XXI [Pedagogical Connectivism: New ways of teaching and learning in the 21st century]. Rev. Thema 2020, 16, 1012–1025. [Google Scholar] [CrossRef]
- Cormier, D. Rhizomatic Education: Community as Curriculum. Innov. J. Online Educ. 2008, 4, 5. Available online: https://nsuworks.nova.edu/innovate/vol4/iss5/2/ (accessed on 12 November 2022).
- Del Castillo-Olivares, J.M.; del Castillo-Olivares, A. El Impacto de la COVID-19 en el Profesorado de Educación Superior y sus Concepciones Sobre la Evaluación [The Impact of COVID-19 on Higher Education Teachers and Their Conceptions of Evaluation]. Campus Virtuales 2021, 10, 89–101. Available online: http://www.uajournals.com/campusvirtuales/journal/18/7.pdf (accessed on 8 January 2023).
- Kurzweil, R. La Era de las Máquinas Espirituales [The Age of Spirit Machines]. Essays and Primary Source Documents. 2020. Available online: https://doku.pub/download/1999-la-era-de-las-maquinas-espirituales-z06w2zoknjqx (accessed on 12 November 2022).
- Adell, J.; Castañeda, L. Tecnologías emergentes, ¿pedagogías emergentes? [Emerging technologies, emerging pedagogies?]. In Tendencias Emergentes en Educación con TIC [Emerging Trends in Education with ICT]; Asociación Espiral, Educación y Tecnología: Barcelona, Spain, 2012; pp. 13–32. [Google Scholar]
- Rivera-Vargas, P.; Guajardo, P.; Marchante, M.; Moreno, M.; Núñez, S.; Ordóñez, M. Pedagogías Emergentes en la Sociedad Digital (V.3). Retos y Oportunidades de Educar en Pandemia [Emerging Pedagogies in the Digital Society (V.3). Challenges and Opportunities of Educating in Pandemics]; Universidad de Barcelona: Barcelona, Spain, 2022. [Google Scholar]
- Baturay, M.H. Relationships Among Sense of Classroom Community, Perceived Cognitive Learning and Satisfaction of Students at an E-Learning Course. Interact. Learn. Environ. 2011, 19, 563–575. [Google Scholar] [CrossRef]
- Cárdenas-Contreras, G.E. Docencia Universitaria y Competencias para la Era Pospandemia: Un Proceso Hacia la Alfabetización Digital [University Teaching and Skills for the Post-Pandemic Era: A Process Towards Digital Literacy]. Rev. Tecnol.-Educ. Docentes 2.0 2022, 14, 5–14. [Google Scholar] [CrossRef]
- Viñoles-Cosentino, V.; Sánchez-Caballé, A.; Esteve-Mon, F.M. Desarrollo de la Competencia Digital Docente en Contextos Universitarios. Una Revisión Sistemática [Developing Digital Teaching Competence in University Contexts. A Systematic Review]. REICE. Rev. Iberoam. Sobre Calid. Efic. Cambio Educ. 2022, 20, 2. [Google Scholar] [CrossRef]
- Castañeda, L.; Esteve-Mon, F.M.; Postigo, A.Y. Digital Teaching Competence Development in Higher Education: Key Elements for an Institutional Strategic Approach. In Handbook of Digital Higher Education; Edward Elgar Publishing: Cheltenham, UK, 2022; pp. 286–298. [Google Scholar] [CrossRef]
- Lugo, M.T.; Loiácono, F. Planificar la educación en la pospandemia: De la educación remota de emergencia a los modelos híbridos [Planning for post-pandemic education: From emergency remote education to hybrid models]. In Las Tecnologías en (y para) la Educación [Technologies in (and for) Education]; FLACSO Editorial: Montevideo, Uruguay, 2020. [Google Scholar]
- Lave, J.; Wenger, E. Situated Learning: Legitimate Peripheral Participation; Cambridge University Press: Cambridge, UK, 2012. [Google Scholar]
- Johnson, D.W.; Johnson, R.T. Cooperative Learning in 21st Century. An. Psicol. 2014, 30, 3. [Google Scholar] [CrossRef]
- Colás Bravo, M.P.; Buendía Eismar, L.; Hernández Pina, F. Competencias Científicas para la Realización de una Tesis Doctoral [Scientific Skills for the Completion of a Doctoral Thesis]; Davinci Continental, S.L.: Barcelona, Spain, 2009. [Google Scholar]
- McMillan, J.H.; Schumacher, S.; Baides, J.S. Investigación Educativa [Educational Investigation], 5th ed.; Pearson: Madrid, Spain, 2012. [Google Scholar]
- Cubo, S.; Martín, B.; García, J.L. Métodos de Investigación y Análisis de Datos en Ciencias Sociales y de la Salud [Research Methods and Data Analysis in Social and Health Sciences]; Pirámide: Madrid, Spain, 2011. [Google Scholar]
- Pintrich, P.R.; Smith, D.A.F.; García, T.; McKeachie, W.J. A Manual for the Use of the Motivated Strategies for Learning Questionnaire (MSLQ).|Scinapse. Scinapse, s. f. Available online: https://www.scinapse.io/papers/2729814639 (accessed on 12 November 2022).
- Liu, M.; Horton, L.; Olmanson, J.; Toprac, P. A Study of Learning and Motivation in a New Media Enriched Environment for Middle School Science. Educ. Technol. Res. Dev. 2011, 59, 249–265. [Google Scholar] [CrossRef]
- Bisquerra, R. Metodología de la Investigación Educativa [Educational Research Methodology]; La Muralla: Madrid, Spain, 2004. [Google Scholar]
- Cuadras, C.M. Nuevos Métodos de Análisis Multivariante [New Multivariate Analysis Methods]; CMC Edicions: Barcelona, Spain, 2014. [Google Scholar]
- Williams, B.; Onsman, A.; Brown, T. Exploratory Factor Analysis: A Five-Step Guide for Novices. Australas. J. Paramed. 2010, 8, 3. [Google Scholar] [CrossRef]
- García, R. La medida en educación: Concepto e implicaciones en las actividades diagnósticas [Measurement in education: Concept and implications in diagnostic activities]. In Técnicas e Instrumentos de Diagnóstico [Diagnostic Techniques and Instruments]; IETE: Seville, Spain, 2003; pp. 131–211. [Google Scholar]
- Gil, J.; Perera, V.H.; García, E. Estadística Básica Aplicada a las Ciencias de la Educación [Basic Statistics Applied to Educational Sciences]; Kronos: Seville, Spain, 1995. [Google Scholar]
- Bisquerra, R. Introducción a la Estadística Aplicada a la Investigación Educativa [Introduction to Statistics Applied to Educational Research]; Promociones Publicaciones Universitarias (PPU): Barcelona, Spain, 1987. [Google Scholar]
- McDonald, R.P. Test Theory: A Unified Treatment; Lawrence Erlbaum: Mahwah, NJ, USA, 1999. [Google Scholar]
- Arias Martínez, B. Desarrollo de un ejemplo de análisis factorial confirmatorio con LISREL, AMOS y SAS [Development of an example of confirmatory factor analysis with LISREL, AMOS and SAS]. In Metodología en La Investigación Sobre Discapacidad. Introducción Al Uso De Las Ecuaciones Estructurales [Methodology in Research on Disability. Introduction to the Use of Structural Equations]; INICO: Kadmos, Spain, 2008. [Google Scholar]
- Díaz Monroy, L.G. Estadística Multivariada: Inferencia y Métodos [Multivariate Statistics: Inference and Methods], 2nd ed.; Departamento de Estadística, Facultad de Ciencias, Universidad Nacional de Colombia: Bogotá, Colombia, 2007. [Google Scholar]
- Pérez, C. Técnicas Estadísticas con SPSS [Statistical Techniques with SPSS]; Prentice Hall: Madrid, Spain, 2010. [Google Scholar]
- Escobedo Portillo, M.T.; Hernández Gómez, J.A.; Estebané Ortega, V.; Martínez Moreno, G. Modelos de ecuaciones estructurales: Características, fases, construcción, aplicación y resultados [Structural Equation Modelling: Characteristics, phases, construction, application and results]. Cienc. Trab. 2016, 18, 16–22. [Google Scholar] [CrossRef]
- Díaz-Noguera, M.D.; Hervás-Gómez, C.; De la Calle-Cabrera, A.M.; López-Meneses, E. Autonomy, Motivation, and Digital Pedagogy Are Key Factors in the Perceptions of Spanish Higher-Education Students toward Online Learning during the COVID-19 Pandemic. Int. J. Environ. Res. Public Health 2022, 19, 654. [Google Scholar] [CrossRef]
- Mendoza Castillo, L. Lo que la pandemia nos enseñó sobre la educación a distancia [What the pandemic taught us about distance learning]. Rev. Latinoam. De Estud. Educ. 2020, 50, 343–352. [Google Scholar] [CrossRef]
- Sangrà, A.; Raffaghelli, J.E.; Veletsianos, G. “Lifelong Learning Ecologies: Linking Formal and Informal Contexts of Learning in the Digital Era”. Br. J. Educ. Technol. 2019, 50, 1615–1618. [Google Scholar] [CrossRef]
- Muijs, D.; Day, C.; Harris, A.; Lindsay, G. Evaluating CPD: An Overview. In International Handbook of the Continuing Professional Development of Teachers; Day, C., Sachs, J., Eds.; Open University Press: Maidenhead, UK, 2004; pp. 291–310. [Google Scholar]
- Guevara Gómez, H.E.; Huarachi Quintanilla, L.A.; Lozano Zanelly, G.A.; Vértiz Osores, J.J. Gestión del cambio en organizaciones educativas pospandemia [Change management in post-pandemic education organisations]. Rev. Venez. Gerenc. 2021, 26, 178–191. [Google Scholar] [CrossRef]
- Ramírez-Hurtado, J.M.; Hernández-Díaz, A.G.; López-Sánchez, A.D.; Pérez-León, V.E. Measuring Online Teaching Service Quality in Higher Education in the COVID-19 Environment. Int. J. Environ. Res. Public Health 2021, 18, 2403. [Google Scholar] [CrossRef] [PubMed]
- Akyuz, S.; Yavuz, F. Digital Learning in EFL Classrooms. Procedia-Soc. Behav. Sci. 2015, 197, 766–769. [Google Scholar] [CrossRef]
- Bellal, M.; Nader, F. “E-Shop”: A Collaborative Learning Activity. Procedia-Soc. Behav. Sci. 2014, 152, 214–218. [Google Scholar] [CrossRef]
- Zheng, B.; Niiya, M.; Warschauer, M. Wikis and Collaborative Learning in Higher Education. Technol. Pedagog. Educ. 2015, 24, 357–374. [Google Scholar] [CrossRef]

| Relevance | Clarity | Adequacy | ||||
|---|---|---|---|---|---|---|
| Items | δ | δ | δ | |||
| Item 1 | 5.00 | 0.000 | 5.00 | 0.000 | 5.00 | 0.000 |
| Item 2 | 5.00 | 0.000 | 4.33 | 1.154 | 5.00 | 0.000 |
| Item 3 | 5.00 | 0.000 | 4.33 | 1.154 | 4.33 | 1.154 |
| Item 4 | 5.00 | 0.000 | 5.00 | 0.000 | 5.00 | 0.000 |
| Item 5 | 5.00 | 0.000 | 5.00 | 0.000 | 5.00 | 0.000 |
| Item 6 | 5.00 | 0.000 | 4.33 | 0.577 | 4.67 | 0.577 |
| Item 7 | 5.00 | 0.000 | 5.00 | 0.000 | 5.00 | 0.000 |
| Item 8 | 5.00 | 0.000 | 5.00 | 0.000 | 5.00 | 0.000 |
| Item 9 | 5.00 | 0.000 | 5.00 | 0.000 | 5.00 | 0.000 |
| Item 10 | 5.00 | 0.000 | 3.33 | 1.527 | 5.00 | 0.000 |
| Item 11 | 5.00 | 0.000 | 5.00 | 0.000 | 5.00 | 0.000 |
| Item 12 | 5.00 | 0.000 | 5.00 | 0.000 | 5.00 | 0.000 |
| Item 13 | 5.00 | 0.000 | 4.33 | 1.154 | 4.33 | 1.154 |
| Item 14 | 5.00 | 0.000 | 4.33 | 1.154 | 4.33 | 1.154 |
| Item 15 | 5.00 | 0.000 | 5.00 | 0.000 | 5.00 | 0.000 |
| Item 16 | 5.00 | 0.000 | 5.00 | 0.000 | 5.00 | 0.000 |
| Item 17 | 5.00 | 0.000 | 5.00 | 0.000 | 5.00 | 0.000 |
| Item 18 | 5.00 | 0.000 | 5.00 | 0.000 | 5.00 | 0.000 |
| Item 19 | 5.00 | 0.000 | 5.00 | 0.000 | 5.00 | 0.000 |
| Item 20 | 5.00 | 0.000 | 5.00 | 0.000 | 5.00 | 0.000 |
| Item 21 | 5.00 | 0.000 | 5.00 | 0.000 | 5.00 | 0.000 |
| Item 22 | 5.00 | 0.000 | 5.00 | 0.000 | 5.00 | 0.000 |
| Item 23 | 5.00 | 0.000 | 5.00 | 0.000 | 5.00 | 0.000 |
| Item 24 | 5.00 | 0.000 | 5.00 | 0.000 | 5.00 | 0.000 |
| Item 25 | 5.00 | 0.000 | 5.00 | 0.000 | 5.00 | 0.000 |
| Item 26 | 5.00 | 0.000 | 5.00 | 0.000 | 5.00 | 0.000 |
| Item 27 | 5.00 | 0.000 | 5.00 | 0.000 | 5.00 | 0.000 |
| Item 28 | 5.00 | 0.000 | 5.00 | 0.000 | 5.00 | 0.000 |
| Item 29 | 5.00 | 0.000 | 5.00 | 0.000 | 5.00 | 0.000 |
| Item 30 | 5.00 | 0.000 | 5.00 | 0.000 | 5.00 | 0.000 |
| Item 31 | 5.00 | 0.000 | 5.00 | 0.000 | 5.00 | 0.000 |
| Item 32 | 5.00 | 0.000 | 5.00 | 0.000 | 5.00 | 0.000 |
| Item 33 | 5.00 | 0.000 | 5.00 | 0.000 | 5.00 | 0.000 |
| Item 34 | 5.00 | 0.000 | 5.00 | 0.000 | 5.00 | 0.000 |
| Item 35 | 5.00 | 0.000 | 5.00 | 0.000 | 5.00 | 0.000 |
| Item 36 | 5.00 | 0.000 | 5.00 | 0.000 | 5.00 | 0.000 |
| Item 37 | 5.00 | 0.000 | 5.00 | 0.000 | 5.00 | 0.000 |
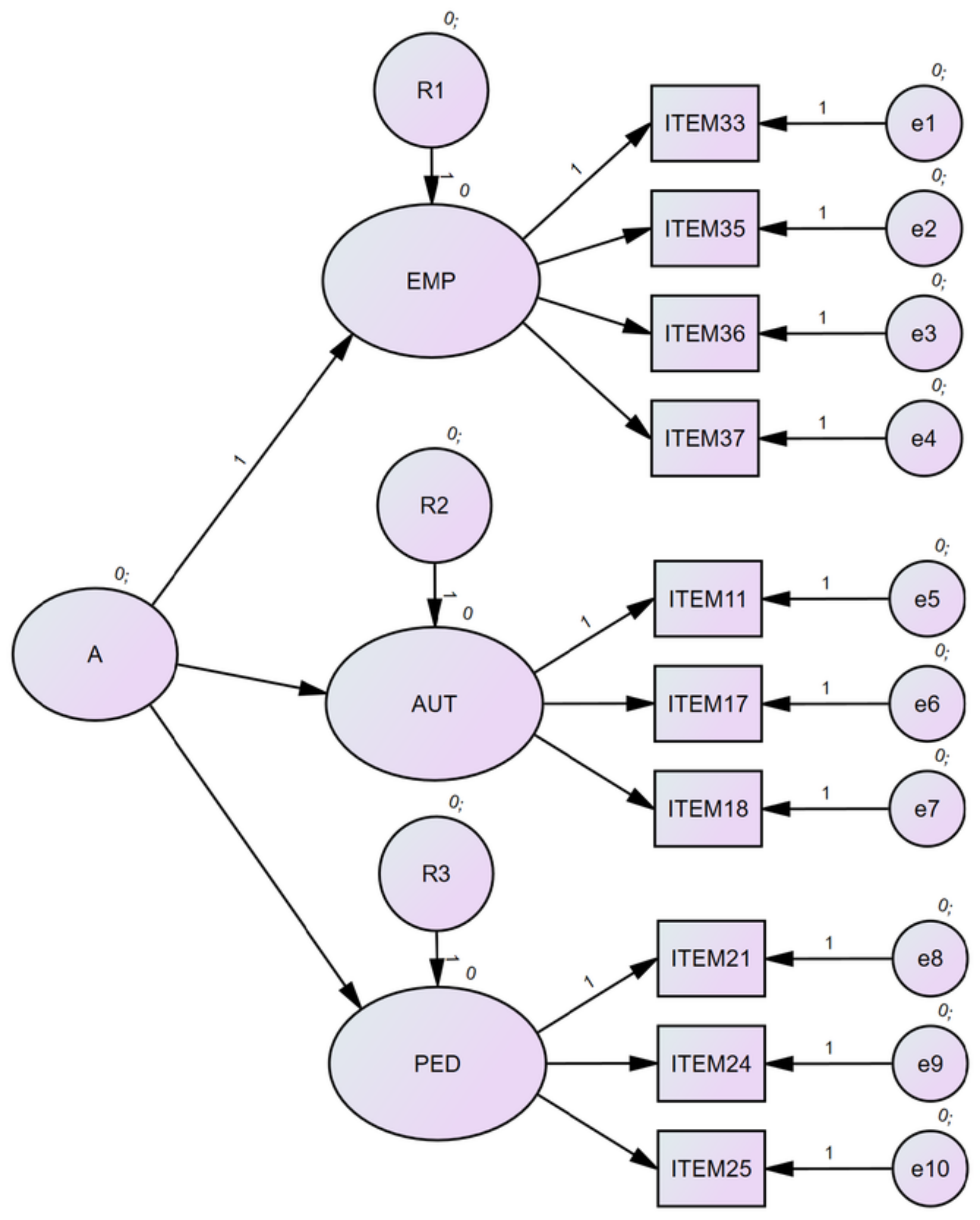
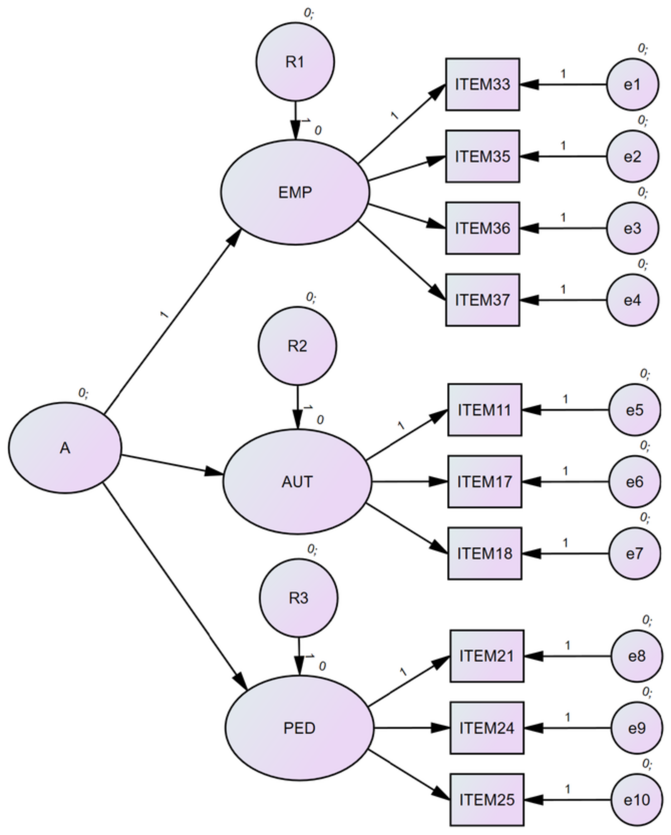
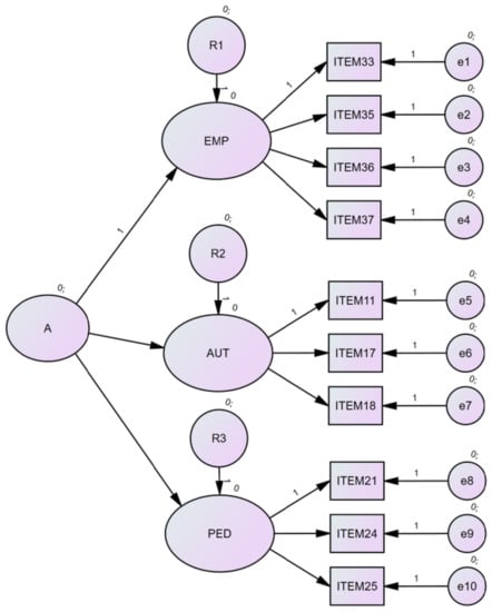
| Scales | Factor 1 | Factor 2 | Factor 3 |
|---|---|---|---|
| Item 33. I think that learning the contents of this subject is fundamental. | 0.824 | ||
| Item 35. The contents covered in this subject are of interest to me. | 0.908 | ||
| Item 36. I am convinced that I can achieve great results in the theoretical and practical part of this subject. | 0.801 | ||
| Item 37. I consider the resources provided in this subject to be useful for learning. | 0.772 | ||
| Item 11. The online training affects the relationship with my classmates. | 0.899 | ||
| Item 17. I think that the learning that takes place in face-to-face sessions is more fruitful than in virtual classes. | 0.720 | ||
| Item 18. I consider it important to interact face-to-face with the teacher every week. | 0.789 | ||
| Item 21. Item 22. I think that doing virtual practicals and activities is difficult and requires a period of adaptation. | 0.766 | ||
| Item 24. I consider that virtual education has benefits and is very useful. | 0.828 | ||
| Item 33. I think that learning the contents of this subject is fundamental. | 0.841 |
| Cronbach’s Alpha | McDonald’s Omega | Nº of Elements | |
|---|---|---|---|
| Complete scale | 0.941 | 0.969 | 10 |
| First factor | 0.879 | 0.905 | 4 |
| Second factor | 0.906 | 0.948 | 3 |
| Third factor | 0.918 | 0.930 | 3 |
| Dimension | Items |
|---|---|
| Empowerment/motivation | 33, 35, 36, 37 |
| Autonomy/Situated Learning | 11, 17, 18 |
| Emerging digital pedagogies | 21, 24, 25 |
| Absolute Fit Measures | Incremental Fit Measures | Parsimony-Adjusted Measures | |||||||
|---|---|---|---|---|---|---|---|---|---|
| Model | Chi-Squared | RMSEA | CFI | TLI | NFI | PRATIO | PCFI | PNFI | AIC |
| Future teacher attitudes | 0.05 | 0.04 | 0.94 | 0.92 | 0.92 | 0.96 | 0.93 | 0.9 | 177.14 |
Disclaimer/Publisher’s Note: The statements, opinions and data contained in all publications are solely those of the individual author(s) and contributor(s) and not of MDPI and/or the editor(s). MDPI and/or the editor(s) disclaim responsibility for any injury to people or property resulting from any ideas, methods, instructions or products referred to in the content. |
© 2023 by the authors. Licensee MDPI, Basel, Switzerland. This article is an open access article distributed under the terms and conditions of the Creative Commons Attribution (CC BY) license (https://creativecommons.org/licenses/by/4.0/).
Share and Cite
Hervás-Gómez, C.; Díaz-Noguera, M.D.; Martín-Gutiérrez, Á.; Morales-Pérez, G.L. Validation of the Attitude Scale on Prospective Teachers’ Perceptions of the Consequences on Their Psychological State: Well-Being and Cognition. Int. J. Environ. Res. Public Health 2023, 20, 5439. https://doi.org/10.3390/ijerph20085439
Hervás-Gómez C, Díaz-Noguera MD, Martín-Gutiérrez Á, Morales-Pérez GL. Validation of the Attitude Scale on Prospective Teachers’ Perceptions of the Consequences on Their Psychological State: Well-Being and Cognition. International Journal of Environmental Research and Public Health. 2023; 20(8):5439. https://doi.org/10.3390/ijerph20085439
Chicago/Turabian StyleHervás-Gómez, Carlos, María Dolores Díaz-Noguera, Ángela Martín-Gutiérrez, and Gloria Luisa Morales-Pérez. 2023. "Validation of the Attitude Scale on Prospective Teachers’ Perceptions of the Consequences on Their Psychological State: Well-Being and Cognition" International Journal of Environmental Research and Public Health 20, no. 8: 5439. https://doi.org/10.3390/ijerph20085439
APA StyleHervás-Gómez, C., Díaz-Noguera, M. D., Martín-Gutiérrez, Á., & Morales-Pérez, G. L. (2023). Validation of the Attitude Scale on Prospective Teachers’ Perceptions of the Consequences on Their Psychological State: Well-Being and Cognition. International Journal of Environmental Research and Public Health, 20(8), 5439. https://doi.org/10.3390/ijerph20085439

