Assessment of Physicochemical, Microbiological and Toxicological Hazards at an Illegal Landfill in Central Poland
Abstract
1. Introduction
2. Materials and Methods
2.1. Tested Landfill Sites
2.2. Microclimate and Airborne Dust Concentration Analysis
2.3. Sampling of Air, Leachate and Soil
2.4. Determination of Microorganism’s Number
2.5. Determination of Biodiversity
2.6. Toxicological Tests
2.6.1. Cell Cultures
2.6.2. Preparation of Samples
2.6.3. Cytotoxicity and IC50 Determination
2.6.4. Single Cell Gel Electrophoresis Assay
2.7. UHPLC-Q-ToF-UHRMS Analysis
2.7.1. Preparation of Samples
2.7.2. Instrumentation
2.8. Statistical Analysis
2.8.1. Microclimate, Airborne Dust Concentration and Microbial Contamination Analysis
2.8.2. Toxicological Analysis
2.8.3. Metabolite and Pathway Analysis
3. Results and Discussion
3.1. Microclimate and Airborne Dust Concentration
3.2. Number of Microorganisms in the Air, Leachate and Soil
3.3. Biodiversity of Air, Leachate and Soil
3.4. Cytotoxicity of Soil Extracts and Waste Leachate Samples Assessment
3.5. Genotoxicity of Seepage Leachate and Soil Samples
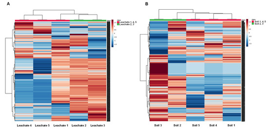
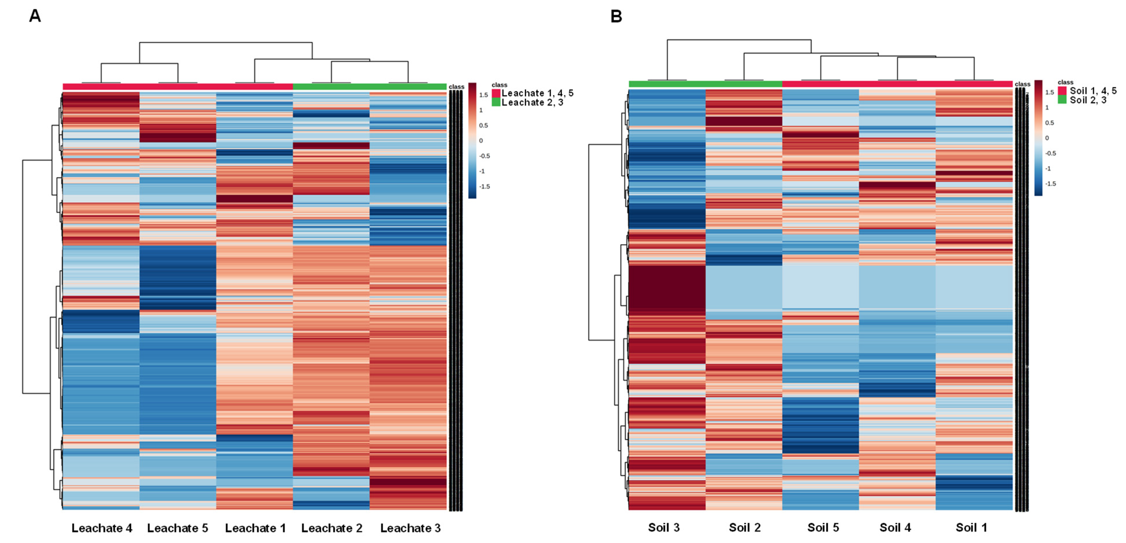
3.6. Targeted and Untargeted UPLC-HRMS Analysis
3.7. Statistical Analysis of LC-MS Data
3.8. Pathway Analysis
4. Conclusions
Supplementary Materials
Author Contributions
Funding
Institutional Review Board Statement
Informed Consent Statement
Data Availability Statement
Conflicts of Interest
References
- Statistics Poland Environment. 2021. Available online: https://stat.gov.pl/en/topics/environment-energy/environment/environment-2021,1,13.html (accessed on 27 February 2022).
- Directive (EU) 2018/851 of the European Parliament and of the Council of 30 May 2018 amending Directive 2008/98/EC on waste. Off. J. Eur. Union 2018, L150, 109–140.
- Number of Illegal Dumps Reported in Europe as of 2021 by Country. Available online: https://www.statista.com/statistics/990529/estimated-number-of-illegal-dumps-in-europe/#statisticContainer (accessed on 4 April 2022).
- Breza-Boruta, B.; Lemanowicz, J.; Bartkowiak, A. Variation in biological and physicochemical parameters of the soil affected by uncontrolled landfill sites. Environ. Earth Sci. 2016, 75, 201. [Google Scholar] [CrossRef]
- Malinowski, M.; Wolny-koładka, K.; Jastrzębski, B. Characteristics of illegal dumping sites—Case study: Watercourses. Infrastrukt. I Ekol. Teren. Wiej. 2015, 4, 1475–1484. [Google Scholar] [CrossRef]
- Du, L.; Xu, H.; Zuo, J. Status quo of illegal dumping research: Way forward. J. Environ. Manag. 2021, 290, 112601. [Google Scholar] [CrossRef] [PubMed]
- Seror, N.; Portnov, B.A. Estimating the effectiveness of different environmental law enforcement policies on illegal C&D waste dumping in Israel. Waste Manag. 2020, 102, 241–248. [Google Scholar] [CrossRef]
- Yang, W.; Fan, B.; Desouza, K.C. Spatial-temporal effect of household solid waste on illegal dumping. J. Clean. Prod. 2019, 227, 313–324. [Google Scholar] [CrossRef]
- Cahill, E. Sampling, Analysis, and Risk Assessment for Asbestos and Other Mineral Fibers in Soil. Environ. Eng. Geosci. 2020, 26, 121–127. [Google Scholar] [CrossRef]
- Limoli, A.; Garzia, E.; De Pretto, A.; De Muri, C. Illegal landfill in Italy (EU)—A multidisciplinary approach. Environ. Forensics 2019, 20, 26–38. [Google Scholar] [CrossRef]
- Kiessling, T.; Knickmeier, K.; Kruse, K.; Brennecke, D.; Nauendorf, A.; Thiel, M. Plastic Pirates sample litter at rivers in Germany—Riverside litter and litter sources estimated by schoolchildren. Environ. Pollut. 2019, 245, 545–557. [Google Scholar] [CrossRef]
- Golimowski, J.; Lisiewicz, M.; Gawrys, M. Deposition of lead, cadmium, copper and zinc with sediment dust in the vicinity of a landfill. Ann. Warsaw Agric. Univ. L. Reclam. 2003, 34, 15–23. [Google Scholar]
- Akortia, E.; Olukunle, O.I.; Daso, A.P.; Okonkwo, J.O. Soil concentrations of polybrominated diphenyl ethers and trace metals from an electronic waste dump site in the Greater Accra Region, Ghana: Implications for human exposure. Ecotoxicol. Environ. Saf. 2017, 137, 247–255. [Google Scholar] [CrossRef] [PubMed]
- Lemanowicz, J.; Bartkowiak, A.; Breza-Boruta, B. Changes in phosphorus content, phosphatase activity and some physicochemical and microbiological parameters of soil within the range of impact of illegal dumping sites in Bydgoszcz (Poland). Environ. Earth Sci. 2016, 75, 510. [Google Scholar] [CrossRef]
- EN 13098:2019; Workplace Exposure—Measurement of Airborne Microorganisms and Microbial Compounds—General Requirements. European Committee for Standardization: Brussels, Belgium, 2019.
- Ferris, M.J.; Muyzer, G.; Ward, D.M.; Spring, O. Denaturing Gradient Gel Electrophoresis Profiles of 16S rRNA-Defined Populations Inhabiting a Hot Spring Microbial Mat Community. Appl. Environ. Microbiol. 1996, 62, 340–346. [Google Scholar] [CrossRef] [PubMed]
- White, T.J.; Bruns, S.; Lee, S.; Taylor, J. Amplification and direct sequencing of fungal ribosomal RNA genes for phylogenetics. PCR Protoc. Guid. Methods Appl. 1990, 18, 315–322. [Google Scholar]
- Jensen, E.A.; Berryman, D.E.; Murphy, E.R.; Carroll, R.K.; Busken, J.; List, E.O.; Broach, W.H. Heterogeneity spacers in 16S rDNA primers improve analysis of mouse gut microbiomes via greater nucleotide diversity. Biotechniques 2019, 67, 55–62. [Google Scholar] [CrossRef] [PubMed]
- MassBank of North America (MoNA). Available online: https://mona.fiehnlab.ucdavis.edu/ (accessed on 28 February 2022).
- National Institute of Standards and Technology Mass Spectrometry Data Center. Available online: https://chemdata.nist.gov/ (accessed on 28 February 2022).
- Pang, Z.; Chong, J.; Zhou, G.; de Lima Morais, D.A.; Chang, L.; Barrette, M.; Gauthier, C.; Jacques, P.-É.; Li, S.; Xia, J. MetaboAnalyst 5.0: Narrowing the gap between raw spectra and functional insights. Nucleic Acids Res. 2021, 49, W388–W396. [Google Scholar] [CrossRef]
- European Council. Directive 2008/50/EC of the European Parliament and of the Council of 21 May 2008 on ambient air quality and cleaner air for Europe. Off. J. Eur. Union 2008, L152, 1–44. [Google Scholar]
- Szulc, J.; Okrasa, M.; Majchrzycka, K.; Sulyok, M.; Nowak, A.; Ruman, T.; Nizioł, J.; Szponar, B.; Gutarowska, B. Microbiological and Toxicological Hazards in Sewage Treatment Plant Bioaerosol and Dust. Toxins 2021, 13, 691. [Google Scholar] [CrossRef]
- Xu, P.; Zhang, C.; Mou, X.; Wang, X.C. Bioaerosol in a typical municipal wastewater treatment plant: Concentration, size distribution, and health risk assessment. Water Sci. Technol. 2020, 82, 1547–1559. [Google Scholar] [CrossRef]
- Szulc, J.; Otlewska, A.; Okrasa, M.; Majchrzycka, K.; Sulyok, M.; Gutarowska, B. Microbiological contamination at workplaces in a combined heat and power (CHP) station processing plant biomass. Int. J. Environ. Res. Public Health 2017, 14, 99. [Google Scholar] [CrossRef]
- Gutarowska, B.; Skóra, J.; Stępień, Ł.; Szponar, B.; Otlewska, A.; Pielech-Przybylska, K. Assessment of microbial contamination within working environments of different types of composting plants. J. Air Waste Manag. Assoc. 2015, 65, 466–478. [Google Scholar] [CrossRef] [PubMed]
- Szulc, J.; Okrasa, M.; Majchrzycka, K.; Sulyok, M.; Nowak, A.; Szponar, B.; Górczyńska, A.; Ryngajłło, M.; Gutarowska, B. Microbiological and toxicological hazard assessment in a waste sorting plant and proper respiratory protection. J. Environ. Manag. 2022, 303, 114257. [Google Scholar] [CrossRef] [PubMed]
- Brągoszewska, E.; Biedroń, I.; Hryb, W. Microbiological Air Quality and Drug Resistance in Airborne Bacteria Isolated from a Waste Sorting Plant Located in Poland―A Case Study. Microorganisms 2020, 8, 202. [Google Scholar] [CrossRef] [PubMed]
- Nair, A.T. Bioaerosols in the landfill environment: An overview of microbial diversity and potential health hazards. Aerobiologia 2021, 37, 185–203. [Google Scholar] [CrossRef]
- Kaźmierczuk, M.; Bojanowicz-Bablok, A. Bioaerosol concentration in the air surrounding municipal solid waste landfill. Environ. Prot. Nat. Resour. 2014, 25, 17–25. [Google Scholar] [CrossRef][Green Version]
- Lis, D.O.; Ulfig, K.; Wlazło, A.; Pastuszka, J.S. Microbial Air Quality in Offices at Municipal Landfills. J. Occup. Environ. Hyg. 2004, 1, 62–68. [Google Scholar] [CrossRef]
- Breza-Boruta, B. Bioaerosols of the municipal waste landfill site as a source of microbiological air pollution and health hazard. Ecol. Chem. Eng. A 2012, 19, 851–862. [Google Scholar] [CrossRef]
- Hrenovic, J.; Ivankovic, T.; Durn, G.; Dekic, S.; Kazazic, S.; Kisic, I. Presence of carbapenem-resistant bacteria in soils affected by illegal waste dumps. Int. J. Environ. Health Res. 2019, 29, 154–163. [Google Scholar] [CrossRef]
- Mor, S.; Ravindra, K.; Dahiya, R.P.; Chandra, A. Leachate Characterization and Assessment of Groundwater Pollution Near Municipal Solid Waste Landfill Site. Environ. Monit. Assess. 2006, 118, 435–456. [Google Scholar] [CrossRef]
- Aderemi, A.O.; Oriaku, A.V.; Adewumi, G.A.; Otitoloju, A.A. Assessment of groundwater contamination by leachate near a municipal solid waste landfill. Afr. J. Environ. Sci. Technol. 2011, 5, 933–940. [Google Scholar] [CrossRef]
- Chukwuma, O.B.; Rafatullah, M.; Tajarudin, H.A.; Ismail, N. Bacterial Diversity and Community Structure of a Municipal Solid Waste Landfill: A Source of Lignocellulolytic Potential. Life 2021, 11, 493. [Google Scholar] [CrossRef] [PubMed]
- Liu, S.; Xi, B.-D.; Qiu, Z.-P.; He, X.-S.; Zhang, H.; Dang, Q.-L.; Zhao, X.-Y.; Li, D. Succession and diversity of microbial communities in landfills with depths and ages and its association with dissolved organic matter and heavy metals. Sci. Total Environ. 2019, 651, 909–916. [Google Scholar] [CrossRef] [PubMed]
- Krishnamurthi, S.; Chakrabarti, T. Diversity of Bacteria and Archaea from a landfill in Chandigarh, India as revealed by culture-dependent and culture-independent molecular approaches. Syst. Appl. Microbiol. 2013, 36, 56–68. [Google Scholar] [CrossRef] [PubMed]
- Song, L.; Wang, Y.; Zhao, H.; Long, D.T. Composition of bacterial and archaeal communities during landfill refuse decomposition processes. Microbiol. Res. 2015, 181, 105–111. [Google Scholar] [CrossRef] [PubMed]
- Liu, Y.; Zhang, Y.; Shi, Y.; Shen, F.; Yang, Y.; Wang, M.; Zhang, G.; Deng, T.; Lai, S. Characterization of fungal aerosol in a landfill and an incineration plants in Guangzhou, Southern China: The link to potential impacts. Sci. Total Environ. 2021, 764, 142908. [Google Scholar] [CrossRef]
- Song, L.; Wang, Y.; Tang, W.; Lei, Y. Bacterial community diversity in municipal waste landfill sites. Appl. Microbiol. Biotechnol. 2015, 99, 7745–7756. [Google Scholar] [CrossRef]
- Winsley, T.J.; Snape, I.; McKinlay, J.; Stark, J.; van Dorst, J.M.; Ji, M.; Ferrari, B.C.; Siciliano, S.D. The ecological controls on the prevalence of candidate division TM7 in polar regions. Front. Microbiol. 2014, 5, 345. [Google Scholar] [CrossRef]
- Figueroa-Gonzalez, P.A.; Bornemann, T.L.V.; Adam, P.S.; Plewka, J.; Révész, F.; von Hagen, C.A.; Táncsics, A.; Probst, A.J. Saccharibacteria as Organic Carbon Sinks in Hydrocarbon-Fueled Communities. Front. Microbiol. 2020, 11, 3343. [Google Scholar] [CrossRef]
- Loick, N.; Hobbs, P.J.; Hale, M.D.C.; Jones, D.L. Bioremediation of Poly-Aromatic Hydrocarbon (PAH)-Contaminated Soil by Composting. Crit. Rev. Environ. Sci. Technol. 2009, 39, 271–332. [Google Scholar] [CrossRef]
- Guo, H.; Chen, C.; Lee, D.-J.; Wang, A.; Ren, N. Sulfur–nitrogen–carbon removal of Pseudomonas sp. C27 under sulfide stress. Enzyme Microb. Technol. 2013, 53, 6–12. [Google Scholar] [CrossRef]
- Lalucat, J.; Bennasar, A.; Bosch, R.; García-Valdés, E.; Palleroni, N.J. Biology of Pseudomonas stutzeri. Microbiol. Mol. Biol. Rev. 2006, 70, 510–547. [Google Scholar] [CrossRef] [PubMed]
- Zeng, J.; Zhu, Q.; Wu, Y.; Lin, X. Oxidation of polycyclic aromatic hydrocarbons using Bacillus subtilis CotA with high laccase activity and copper independence. Chemosphere 2016, 148, 1–7. [Google Scholar] [CrossRef] [PubMed]
- Desai, C.; Jain, K.; Madamwar, D. Evaluation of In vitro Cr(VI) reduction potential in cytosolic extracts of three indigenous Bacillus sp. isolated from Cr(VI) polluted industrial landfill. Bioresour. Technol. 2008, 99, 6059–6069. [Google Scholar] [CrossRef] [PubMed]
- Threedeach, S.; Chiemchaisri, W.; Watanabe, T.; Chiemchaisri, C.; Honda, R.; Yamamoto, K. Antibiotic resistance of Escherichia coli in leachates from municipal solid waste landfills: Comparison between semi-aerobic and anaerobic operations. Bioresour. Technol. 2012, 113, 253–258. [Google Scholar] [CrossRef] [PubMed]
- Huang, L.-N.; Zhou, H.; Zhu, S.; Qu, L.-H. Phylogenetic diversity of bacteria in the leachate of a full-scale recirculating landfill. FEMS Microbiol. Ecol. 2004, 50, 175–183. [Google Scholar] [CrossRef]
- Abiriga, D.; Jenkins, A.; Alfsnes, K.; Vestgarden, L.S.; Klempe, H. Characterisation of the bacterial microbiota of a landfill-contaminated confined aquifer undergoing intrinsic remediation. Sci. Total Environ. 2021, 785, 147349. [Google Scholar] [CrossRef]
- Bookstaver, M.; Godfrin, M.P.; Bose, A.; Tripathi, A. An insight into the growth of Alcanivorax borkumensis under different inoculation conditions. J. Pet. Sci. Eng. 2015, 129, 153–158. [Google Scholar] [CrossRef]
- Kasai, Y.; Kishira, H.; Sasaki, T.; Syutsubo, K.; Watanabe, K.; Harayama, S. Predominant growth of Alcanivorax strains in oil-contaminated and nutrient-supplemented sea water. Environ. Microbiol. 2002, 4, 141–147. [Google Scholar] [CrossRef]
- Romero, M.; Avendaño-Herrera, R.; Magariños, B.; Cámara, M.; Otero, A. Acylhomoserine lactone production and degradation by the fish pathogen Tenacibaculum maritimum, a member of the Cytophaga-Flavobacterium-Bacteroides (CFB) group. FEMS Microbiol. Lett. 2010, 304, 131–139. [Google Scholar] [CrossRef]
- Mobasseri, M.; Hutchinson, M.C.; Afshar, F.J.; Pedram, M. New evidence of nematode-endosymbiont bacteria coevolution based on one new and one known dagger nematode species of Xiphinema americanum-group (Nematoda, Longidoridae). PLoS ONE 2019, 14, e0217506. [Google Scholar] [CrossRef]
- Bhati, T.; Gupta, R.; Yadav, N.; Singh, R.; Fuloria, A.; Waziri, A.; Chatterjee, S.; Purty, R. Assessment of Bioremediation Potential of Cellulosimicrobium sp. for Treatment of Multiple Heavy Metals. Microbiol. Biotechnol. Lett. 2019, 47, 269–277. [Google Scholar] [CrossRef]
- Wu, Y.-R.; He, J. Characterization of a xylanase-producing Cellvibrio mixtus strain J3-8 and its genome analysis. Sci. Rep. 2015, 5, 10521. [Google Scholar] [CrossRef] [PubMed]
- Sekiguchi, T.; Saika, A.; Nomura, K.; Watanabe, T.; Watanabe, T.; Fujimoto, Y.; Enoki, M.; Sato, T.; Kato, C.; Kanehiro, H. Biodegradation of aliphatic polyesters soaked in deep seawaters and isolation of poly(ɛ-caprolactone)-degrading bacteria. Polym. Degrad. Stab. 2011, 96, 1397–1403. [Google Scholar] [CrossRef]
- Delacuvellerie, A.; Cyriaque, V.; Gobert, S.; Benali, S.; Wattiez, R. The plastisphere in marine ecosystem hosts potential specific microbial degraders including Alcanivorax borkumensis as a key player for the low-density polyethylene degradation. J. Hazard. Mater. 2019, 380, 120899. [Google Scholar] [CrossRef] [PubMed]
- Rivero, M.; Alonso, J.; Ramón, M.F.; Gonzales, N.; Pozo, A.; Marín, I.; Navascués, A.; Juanbeltz, R. Infections due to Cellulosimicrobium species: Case report and literature review. BMC Infect. Dis. 2019, 19, 816. [Google Scholar] [CrossRef] [PubMed]
- Doron, S.; Gorbach, S.L. Bacterial Infections: Overview. In International Encyclopedia of Public Health; Elsevier: Amsterdam, The Netherlands, 2008; pp. 273–282. [Google Scholar]
- Frączek, K.; Kozdrój, J.; Górny, R.L.; Cyprowski, M.; Gołofit-Szymczak, M. Fungal air contamination in distinct sites within a municipal landfill area. Int. J. Environ. Sci. Technol. 2017, 14, 2637–2648. [Google Scholar] [CrossRef]
- Money, N.P. Fungal Diversity. In The Fungi; Elsevier: Amsterdam, The Netherlands, 2016; pp. 1–36. [Google Scholar]
- Klocke, B.; Flath, K.; Miedaner, T. Virulence phenotypes in powdery mildew (Blumeria graminis) populations and resistance genes in triticale (x Triticosecale). Eur. J. Plant Pathol. 2013, 137, 463–476. [Google Scholar] [CrossRef]
- Crous, P.W.; Summerell, B.A.; Mostert, L.; Groenewald, J.Z. Host specificity and speciation of Mycosphaerella and Teratosphaeria species associated with leaf spots of Proteaceae. Persoonia-Mol. Phylogeny Evol. Fungi 2008, 20, 59–86. [Google Scholar] [CrossRef]
- Kirk, P.; Cannon, P.; Minter, D.; Stalpers, J. Dictionary of the Fungi, 10th ed.; CABI: Wallingford, UK, 2011. [Google Scholar]
- Redhead, S.A.; Vilgalys, R.; Moncalvo, J.; Johnson, J.; Hopple, J.S. Coprinus Pers. and the disposition of Coprinus species sensu lato. Taxon 2001, 50, 203–241. [Google Scholar] [CrossRef]
- Kordalewska, M.; Jagielski, T.; Brillowska-Dąbrowska, A. Rapid Assays for Specific Detection of Fungi of Scopulariopsis and Microascus Genera and Scopulariopsis brevicaulis Species. Mycopathologia 2016, 181, 465–474. [Google Scholar] [CrossRef][Green Version]
- Gopal, K.; Kalaivani, V.; Anandan, H. Pulmonary infection by Chrysosporium species in a preexisting tuberculous cavity. Int. J. Appl. Basic Med. Res. 2020, 10, 62. [Google Scholar] [CrossRef] [PubMed]
- Spampinato, C.; Leonardi, D. Candida Infections, Causes, Targets, and Resistance Mechanisms: Traditional and Alternative Antifungal Agents. Biomed Res. Int. 2013, 2013, 1–13. [Google Scholar] [CrossRef]
- Saunders, C.W.; Scheynius, A.; Heitman, J. Malassezia Fungi Are Specialized to Live on Skin and Associated with Dandruff, Eczema, and Other Skin Diseases. PLoS Pathog. 2012, 8, e1002701. [Google Scholar] [CrossRef]
- Skóra, J.; Sulyok, M.; Nowak, A.; Otlewska, A.; Gutarowska, B. Toxinogenicity and cytotoxicity of Alternaria, Aspergillus and Penicillium moulds isolated from working environments. Int. J. Environ. Sci. Technol. 2017, 14, 595–608. [Google Scholar] [CrossRef]
- Pitt, J.I.; Hocking, A.D. Fungi and Food Spoilage; Springer: Dordrecht, The Netherlands; Berlin/Heidelberg, Germany; London, UK; New York, NY, USA, 2009; ISBN 9780387922065. [Google Scholar]
- Peixoto, M.S.; de Oliveira Galvão, M.F.; Batistuzzo de Medeiros, S.R. Cell death pathways of particulate matter toxicity. Chemosphere 2017, 188, 32–48. [Google Scholar] [CrossRef] [PubMed]
- Mutlu, E.A.; Engen, P.A.; Soberanes, S.; Urich, D.; Forsyth, C.B.; Nigdelioglu, R.; Chiarella, S.E.; Radigan, K.A.; Gonzalez, A.; Jakate, S.; et al. Particulate matter air pollution causes oxidant-mediated increase in gut permeability in mice. Part. Fibre Toxicol. 2011, 8, 19. [Google Scholar] [CrossRef]
- Jiang, L.; Dai, H.; Sun, Q.; Geng, C.; Yang, Y.; Wu, T.; Zhang, X.; Zhong, L. Ambient particulate matter on DNA damage in HepG2 cells. Toxicol. Ind. Health 2011, 27, 87–95. [Google Scholar] [CrossRef]
- Al-Nimer, M.S.M.; Hameed, H.G.; Mahmood, M.M. Antiproliferative effects of aspirin and diclofenac against the growth of cancer and fibroblast cells: In vitro comparative study. Saudi Pharm. J. 2015, 23, 483–486. [Google Scholar] [CrossRef]
- Marinov, L.; Georgieva, A.; Voynikov, Y.; Toshkova, R.; Nikolova, I.; Malchev, M. Cytotoxic and antiproliferative effects of the nonsteroidal anti-inflammatory drug diclofenac in human tumour cell lines. Biotechnol. Biotechnol. Equip. 2021, 35, 1118–1126. [Google Scholar] [CrossRef]
- Zulkarnain, N.N.; Anuar, N.; Johari, N.A.; Sheikh Abdullah, S.R.; Othman, A.R. Cytotoxicity evaluation of ketoprofen found in pharmaceutical wastewater on HEK 293 cell growth and metabolism. Environ. Toxicol. Pharmacol. 2020, 80, 103498. [Google Scholar] [CrossRef]
- Kwon, J.-T.; Kim, H.-M.; Kim, P.; Choi, K. Didecyldimethylammonium chloride induces oxidative stress and inhibits cell growth in lung epithelial cells. Mol. Cell. Toxicol. 2014, 10, 41–45. [Google Scholar] [CrossRef]
- Xu, X.; Lu, J.; Sheng, H.; Zhang, L.; Gan, T.; Zhang, J.; Xu, Y.; Zhu, X.; Yang, J. Evaluation of the cytotoxic and genotoxic effects by melamine and cyanuric acid co-exposure in human embryonic kidney 293 cells. Braz. J. Med. Biol. Res. 2020, 53, e9331. [Google Scholar] [CrossRef] [PubMed]
- Melekoğlu, A.; Ekici, H.; Arat, E.; Karahan, S. Evaluation of melamine and cyanuric acid cytotoxicity: An in vitro study on L929 fibroblasts and CHO cell line. Ankara Üniv. Vet. Fakültesi Derg. 2020, 67, 399–406. [Google Scholar] [CrossRef]
- Xu, M.-L.; Gao, Y.; Wang, X.; Xiong, J.; Chen, X.; Zhao, S.; Ma, S.; Huang, Y.; Liu, J. Effect of carbaryl on some biochemical changes in PC12 cells: The protective effect of soy isoflavone genistein, and daidzein, and their mixed solution. CyTA-J. Food 2016, 14, 587–593. [Google Scholar] [CrossRef]
- Saquib, Q.; Siddiqui, M.A.; Ansari, S.M.; Alwathnani, H.A.; Musarrat, J.; Al-Khedhairy, A.A. Cytotoxicity and genotoxicity of methomyl, carbaryl, metalaxyl, and pendimethalin in human umbilical vein endothelial cells. J. Appl. Toxicol. 2021, 41, 832–846. [Google Scholar] [CrossRef] [PubMed]
- IARC (International Agency for Research on Cancer). IARC Monographs on the Evaluation of Carcinogenic Risks to Humans: Agents Classified by the IARC Monographs, Volumes 1–131; World Health Organization: Geneva, Switzerland, 2022.

















| No. | Description | Sample No |
|---|---|---|
| A | The pile of MSW on the hill on the south side. Numerous streams of leachates. The leachates were black, and the water was flowing down the hill towards the ponds (clay pits) located approx. 12 m below. Water in ponds was class I purity for surface waters. | Air 1 Soil 1 Soil 2 Soil 3 Leachate 1 Leachate 2 Leachate 3 |
| B | A roofed, open hall, remains of an old brick factory, with plastic MSW predominating. | Air 2 |
| C | The pile of MSW on the hill on the west side is dominated by plastic MSW, below there are small ponds with visible places for catching fish. Green seepage water. | Air 3 Soil 4 Leachate 4 |
| D | Plastic MSW dominates between the MSW piles on the northern side, yellow-green colour of the leachates. | Air 4 Soil 5 Leachate 5 |
| E | The corner of the heap on the side of the access road, plastic MSW predominates, no leachates. | Air 5 |
| F | 250 m from tested landfill site (Internal control sample). | Air 6 |
| G | 10 km from tested landfill site (External control sample). | Air 7 |
| Microorganism Type | Medium | Supplier |
|---|---|---|
| fungi | Malt Extract Agar (MEA) medium with (0.1%) chloramphenicol | Merck Life Science, Warsaw, Poland |
| xerophilic fungi | DG18 LAB-AGAR™ (DG18 Agar) | Biomaxima, Lublin, Poland |
| bacteria | Tryptic Soy Agar (TSA) with (0.2%) nystatin | Merck Life Science, Warsaw, Poland |
| haemolytic Staphylococcus | Columbia Blood Agar with (0.2%) nystatin | Oxoid, Dardilly Cedex, France |
| actinomycetes | Pochon’s agar with (0.2%) nystatin | Labomix, Łódź, Poland |
| mannitol-positive Staphylococcus spp. | Chapman Agar with (0.2%) nystatin | Merck Life Science, Warsaw, Poland |
| Pseudomonas fluorescens | King B medium with (0.2%) nystatin | Hi Media Laboratories, Mumbai, India |
| Enterobacteriaceae | Violet Red Bile Glucose Agar (VRBG LAB-AGAR) with (0.2%) nystatin | Biomaxima, Lublin, Poland |
| Sample | Cell Line | |||
|---|---|---|---|---|
| A-549 | Caco-2 | Hep-G2 | IEC-6 | |
| Leachate 1 | nd * | nd | na ** | na |
| Leachate 2 | 159 | 426 | 371 | 47 |
| Leachate 3 | 182 | 208 | 222 | 33 |
| Leachate 4 | nd | nd | na | na |
| Leachate 5 | nd | nd | na | na |
| Soil 1 | 791 | nd | na | na |
| Soil 2 | nd | nd | na | na |
| Soil 3 | nd | nd | na | na |
| Soil 4 | 937 | nd | na | na |
| Soil 5 | 909 | nd | 692 | nd |
| Sample | Genotoxicity (% DNA in Comet Tail) ± S.E.M. | |
|---|---|---|
| Concentration (mg/mL) | ||
| 250 | 125 | |
| Leachate 2 | 20.1 ± 3.5 * | 3.5 ± 0.8 |
| Leachate 3 | 14.0 ± 3.4 * | 6.5 ± 1.1 |
| Sample | Genotoxicity (% DNA in Comet Tail) ± S.E.M. | |
|---|---|---|
| Concentration (mg/mL) | ||
| 1000 | 500 | |
| Soil 1 | 10.0 ± 2.6 | 4.6 ± 1.5 |
| Soil 4 | 14.5 ± 3.5 * | 3.2 ± 0.5 |
| Soil 5 | 9.4 ± 2.5 | 3.7 ± 1.2 |
| Compound/ Sample | Leachate | Soil | ||||||||
|---|---|---|---|---|---|---|---|---|---|---|
| 1 | 2 | 3 | 4 | 5 | 1 | 2 | 3 | 4 | 5 | |
| Carbamazepine | + | + | + | + | + | |||||
| Diclofenac | + | + | ||||||||
| Prometryn | + | |||||||||
| Terbutryn | ||||||||||
| Triphenylphosphate | + | + | + | + | ||||||
| Ketoprofen | + | + | + | |||||||
| Permethrin | + | |||||||||
| Triphenylphosphate | + | |||||||||
| BAC 18 | + | |||||||||
| BAC 14 | + | |||||||||
| Carbanilide | + | + | + | + | + | |||||
| DDAC-C10 | + | + | + | + | + | + | + | + | + | |
| Diethyltoluamide | + | + | + | + | + | |||||
| Dimethylphthalate | + | + | + | + | + | |||||
| Melamine | + | + | + | + | + | + | ||||
| Pyrethrin | + | + | + | + | ||||||
| Carbanilide | + | + | + | + | + | |||||
| Carbaryl | + | |||||||||
| Prallethrin | + | |||||||||
Publisher’s Note: MDPI stays neutral with regard to jurisdictional claims in published maps and institutional affiliations. |
© 2022 by the authors. Licensee MDPI, Basel, Switzerland. This article is an open access article distributed under the terms and conditions of the Creative Commons Attribution (CC BY) license (https://creativecommons.org/licenses/by/4.0/).
Share and Cite
Szulc, J.; Okrasa, M.; Nowak, A.; Nizioł, J.; Ruman, T.; Kuberski, S. Assessment of Physicochemical, Microbiological and Toxicological Hazards at an Illegal Landfill in Central Poland. Int. J. Environ. Res. Public Health 2022, 19, 4826. https://doi.org/10.3390/ijerph19084826
Szulc J, Okrasa M, Nowak A, Nizioł J, Ruman T, Kuberski S. Assessment of Physicochemical, Microbiological and Toxicological Hazards at an Illegal Landfill in Central Poland. International Journal of Environmental Research and Public Health. 2022; 19(8):4826. https://doi.org/10.3390/ijerph19084826
Chicago/Turabian StyleSzulc, Justyna, Małgorzata Okrasa, Adriana Nowak, Joanna Nizioł, Tomasz Ruman, and Sławomir Kuberski. 2022. "Assessment of Physicochemical, Microbiological and Toxicological Hazards at an Illegal Landfill in Central Poland" International Journal of Environmental Research and Public Health 19, no. 8: 4826. https://doi.org/10.3390/ijerph19084826
APA StyleSzulc, J., Okrasa, M., Nowak, A., Nizioł, J., Ruman, T., & Kuberski, S. (2022). Assessment of Physicochemical, Microbiological and Toxicological Hazards at an Illegal Landfill in Central Poland. International Journal of Environmental Research and Public Health, 19(8), 4826. https://doi.org/10.3390/ijerph19084826

