Spanish Translation and Psychometric Validation of a Measure of Acculturative Stress among Latinx Immigrants in the USA
Abstract
:1. Introduction
2. Method
2.1. Procedure
2.2. Participants
2.3. Measures
2.4. Data Analyses
Primary Analyses
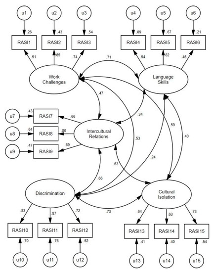
3. Results
4. Discussion
5. Limitations and Future Directions
6. Conclusions
Author Contributions
Funding
Institutional Review Board Statement
Informed Consent Statement
Data Availability Statement
Acknowledgments
Conflicts of Interest
Appendix A
| Muy en Desacuerdo (1)-Muy de Acuerdo (5) |
|---|
| 1. WL Cuando ando en busca de trabajo, a veces siento que mi origen hispano es una limitación. [In looking for a job, I sometimes feel that my Hispanic background is a limitation.] |
| 2. WL Es difícil para mi desempeñar bien mi trabajo debido a mi inglés. [It’s hard for me to perform well at work because of my English skills.] |
| 3. WL Frecuentemente me siento incomprendido o limitado en situaciones cotidianas debido a mi inglés. [I often feel misunderstood or limited in daily situations because of my English skills.] |
| 4. IR He tenido desacuerdos con otros hispanos (amigos o familia) por gustarme costumbres Americanas o por mi manera de hacer cosas. [I have had disagreements with other Hispanics (e.g., friends or family) for liking American customs or ways of doing things.] |
| 5. IR He tenido desacuerdos con Americanos por gustarme las costumbres hispanas o mi manera de hacer cosas. [I have had disagreements with Americans for liking Hispanic customs or ways of doing things.] |
| 6. IR Siento que mis costumbres (Hispanas o Americanas) han causado conflicto en mis relaciones. [I feel that my particular practices (Hispanic or American) have caused conflict in my relationships.] |
| 7. D He sido tratado groseramente o injustamente debido a mi origen hispano. [I have been treated rudely or unfairly because of my Hispanic background.] |
| 8. D Me he sentido discriminado por Americanos debido a mi origen hispano. [I have felt discriminated against by Americans because of my Hispanic background.] |
| 9. D Siento con frecuencia que gente interpreta mi comportamiento basado en sus estereotipos en como son los hispanos. |
| 10. CI Siento que no hay suficiente gente hispana en mi entorno. [I feel that there are not enough Hispanic people in my living environment.] |
| 11. CI Cuando estoy en un lugar o cuarto donde soy la única persona hispana a menudo me siento diferente o aislado. [When I am in a place or room where I am the only Hispanic person, I often feel different or isolated.] |
| 12. CI Siento que el ambiente donde vivo no es suficiente multicultural; no tiene suficiente riqueza cultural. [I feel that the environment where I live is not multicultural enough; it does not have enough cultural richness.] |
References
- Valentino, N.A.; Brader, T.; Jardina, A.E. Immigration opposition among US Whites: General ethnocentrism or media priming of attitudes about Latinos. Political Psychol. 2013, 34, 149–166. [Google Scholar] [CrossRef] [Green Version]
- Grieco, E.M.; Acosta, Y.D.; de la Cruz, G.P.; Gambino, C.; Gryn, T.; Larsen, L.J.; Trevelyan, E.N.; Walters, N.P. The Foreign Born Population of the United States; American Community Survey Reports, ACS-19; Bureau of the Census: Washington, DC, USA, 2012.
- Gonzalez-Guarda, R.M.; Stafford, A.M.; Nagy, G.A.; Befus, D.R.; Conklin, J.L. A systematic review of physical health consequences and acculturation stress among Latinx individuals in the United States. Biol. Res. Nurs. 2021, 23, 362–374. [Google Scholar] [CrossRef]
- Flores, A. How the U.S. Hispanic Population is Changing; Pew Research Center: Washington, DC, USA, 2017. [Google Scholar]
- Parker, K.; Horowitz, J.M.; Morin, R.; Lopez, M.H. Hispanic Racial Identity: Multidimensional Issue for Latinos; Pew Research Center: Washington, DC, USA, 2015. [Google Scholar]
- Krogstad, J.M. A View of the Nation’s Future through Kindergarten Demographics; Pew Research Center: Washington, DC, USA, 2019. [Google Scholar]
- Pinedo, M.; Beltrán-Girón, J.; Correa, Z.; Valdez, C. A qualitative view of migration-related stressors on the mental health of Latinx Americans in the current sociopolitical climate of hostility towards migrants. J. Immigr. Minority Health 2021, 23, 1053–1064. [Google Scholar] [CrossRef]
- Radford, J.; Noe-Bustamante, L. Facts on US Immigrants, 2017: Statistical Portrait of the Foreign-Born Population in the United States; Pew Research Center: Washington, DC, USA, 2019. [Google Scholar]
- Rogler, L.H.; Cooney, R.S.; Costantino, G.; Earley, B.F.; Grossman, B.; Gurak, D.T.; Malgady, R.; Rodriguez, O. A Conceptual Framework for Mental Health Research on Hispanic Populations; Monograph no. 10. ERIC; Fordham University Hispanic Research Center: New York, NY, USA, 1983. [Google Scholar]
- Cariello, A.N. Influence of Cultural Strengths on the Relationships among Acculturative Stress, Racism, and Mental and Physical Health in Latino Immigrants. Master’s Thesis, Virginia Commonwealth University, VCU Scholars Compass, Richmond, VA, USA, April 2018. [Google Scholar] [CrossRef]
- Gurrola, M.A.; Ayón, C. Immigration policies and social determinants of health: Is immigrants’ health at risk? Race Soc. Probl. 2018, 10, 209–220. [Google Scholar] [CrossRef]
- Martínez, A.D.; Ruelas, L.; Granger, D.A. Household fear of deportation in Mexican-origin families: Relation to body mass index percentiles and salivary uric acid. Am. J. Hum. Biol. 2017, 29, e23044. [Google Scholar] [CrossRef]
- Philbin, M.M.; Flake, M.; Hatzenbuehler, M.L.; Hirsch, J.S. State-level immigration and immigrant-focused policies as drivers of Latino Health Disparities in the United States. Soc. Sci. Med. 2018, 199, 29–38. [Google Scholar] [CrossRef]
- Viruell-Fuentes, E.A.; Miranda, P.Y.; Abdulrahim, S. More than culture: Structural racism, intersectionality theory, and Immigrant Health. Soc. Sci. Med. 2012, 75, 2099–2106. [Google Scholar] [CrossRef] [PubMed]
- Moreno, O.; Fuentes, L.; Garcia-Rodriguez, I.; Corona, R.; Cadenas, G.A. Psychological impact, strengths, and handling the uncertainty among Latinx DACA recipients. Couns. Psychol. 2021, 49, 728–753. [Google Scholar] [CrossRef]
- Cano, M.Á.; Schwartz, S.J.; Castillo, L.G.; Romero, A.J.; Huang, S.; Lorenzo-Blanco, E.I.; Unger, J.B.; Zamboanga, B.L.; Des Rosiers, S.E.; Baezconde-Garbanati, L.; et al. Depressive symptoms and externalizing behaviors among Hispanic immigrant adolescents: Examining longitudinal effects of cultural stress. J. Adolesc. 2015, 42, 31–39. [Google Scholar] [CrossRef] [Green Version]
- Ryan, A.M.; Gee, G.C.; Laflamme, D.F. The association between self-reported discrimination, physical health and blood pressure: Findings from African Americans, black immigrants, and Latino immigrants in New Hampshire. J. Health Care Poor Underserved 2006, 17, 116–132. [Google Scholar] [CrossRef]
- Siordia, C.; Covington-Ward, Y.D. Association between perceived ethnic discrimination and health: Evidence from the National Latino & Asian American Study (NLAAS). J. Frailty Aging 2016, 5, 111–117. [Google Scholar] [CrossRef]
- Djuric, Z.; Bird, C.E.; Furumoto-Dawson, A.; Rauscher, G.H.; Ruffin, M.T., IV; Stowe, R.P.; Tucker, K.L.; Masi, C.M. Biomarkers of psychological stress in Health Disparities Research. Open Biomark. J. 2008, 1, 7–19. [Google Scholar] [CrossRef] [PubMed]
- Mena, F.J.; Padilla, A.M.; Maldonado, M. Acculturative stress and specific coping strategies among immigrant and later generation college students. Hisp. J. Behav. Sci. 1987, 9, 207–225. [Google Scholar] [CrossRef]
- Padilla, A.M.; Wagatsuma, Y.; Lindholm, K.J. Acculturation and personality as predictors of stress in Japanese and Japanese-Americans. J. Soc. Psychol. 1985, 125, 295–305. [Google Scholar] [CrossRef] [PubMed]
- Ying, Y.W. Variation in acculturative stressors over time: A study of Taiwanese students in the United States. Int. J. Intercult. Relat. 2005, 29, 59–71. [Google Scholar] [CrossRef]
- Sandhu, D.S.; Asrabadi, B.R. Development of an acculturative stress scale for international students: Preliminary findings. Psychol. Rep. 1994, 75, 435–448. [Google Scholar] [CrossRef] [PubMed]
- Lam, J.; Yip, T.; Gee, G. Acculturative Stress Questionnaire. In Psyc Tests Dataset; American Psychological Association: Washington, DC, USA, 2012. [Google Scholar] [CrossRef]
- Rodriguez, N.; Myers, H.F.; Mira, C.B.; Flores, T.; Garcia-Hernandez, L. Development of the multidimensional acculturative stress inventory for adults of Mexican origin. Psychol. Assess. 2002, 14, 451–461. [Google Scholar] [CrossRef]
- Suarez-Morales, L.; Dillon, F.R.; Szapocznik, J. Acculturative stress inventory for children. In PsycTests Dataset; American Psychological Association: Washington, DC, USA, 2007. [Google Scholar] [CrossRef]
- Cervantes, R.C.; Fisher, D.G.; Padilla, A.M.; Napper, L.E. Hispanic Stress Inventory Version 2. In PsycTests; American Psychological Association: Washington, DC, USA, 2016. [Google Scholar] [CrossRef]
- Cervantes, R.C.; Padilla, A.M.; Salgado de Snyder, N. The Hispanic Stress Inventory: A culturally relevant approach to psychosocial assessment. Psychol. Assess. 1991, 3, 438–447. [Google Scholar] [CrossRef]
- Benet-Martínez, V.; Haritatos, J. Bicultural identity integration (BII): Components and psychological antecedents. J. Personal. 2005, 73, 1015–1050. [Google Scholar] [CrossRef] [Green Version]
- Gil, A.G.; Vega, W.A.; Dimas, J.M. Acculturative stress and personal adjustment among Hispanic adolescent boys. J. Community Psychol. 1994, 22, 43–54. [Google Scholar] [CrossRef]
- Roysircar-Sodowsky, G.; Maestas, M.V. Acculturation, ethnic identity, and acculturative stress: Evidence and measurement. In Handbook of Cross-Cultural and Multicultural Personality Assessment; Dana, R.H., Ed.; Erlbaum: Mahwah, NJ, USA, 2000; pp. 131–172. [Google Scholar]
- Miller, M.J.; Kim, J.; Benet-Martínez, V. Validating the riverside acculturation stress inventory with Asian Americans. Psychol. Assess. 2011, 23, 300–310. [Google Scholar] [CrossRef]
- Cariello, A.N.; Perrin, P.B.; Williams, C.D.; Espinoza, G.A.; Paredes, A.M.; Moreno, O.A. Moderating influence of social support on the relations between discrimination and health via depression in Latinx immigrants. J. Lat. Psychol 2022. Advance online publication. [Google Scholar] [CrossRef]
- Benet-Martinez, V. The Riverside Acculturation Stress Inventory (RASI). Development and Psychometric Properties; Technical Report; Department of Psychology, University of California at Riverside: Riverside, CA, USA, 2003. [Google Scholar]
- Chapman, D.W.; Carter, J.F. Translation procedures for the cross cultural use of measurement instruments. Educ. Eval. Policy Anal. 1979, 1, 71–76. [Google Scholar] [CrossRef]
- Spitzer, R.L.; Kroenke, K.; Williams, J.B.; Löwe, B. A brief measure for assessing generalized anxiety disorder: The GAD-7. Arch. Intern. Med. 2006, 166, 1092–1097. [Google Scholar] [CrossRef] [PubMed] [Green Version]
- Kroenke, K.; Spitzer, R.L.; Williams, J.B. The PHQ-9: Validity of a brief depression severity measure. J. Gen. Intern. Med. 2001, 16, 606–613. [Google Scholar] [CrossRef]
- Meyers, L.S.; Gamst, G.; Guarino, A.J. Applied Multivariate Research: Design and Interpretation, 2nd ed.; Sage Publications, Inc.: New York, NY, USA, 2013. [Google Scholar]
- Tabachnick, B.G.; Fidell, L.S. Using Multivariate Statistics, 6th ed.; Pearson: Boston, MA, USA, 2013. [Google Scholar]
- Migration Data in Central America; Migration Data Portal: Berlin/Heidelberg, Germany, 2021. Available online: https://www.migrationdataportal.org/regional-data-overview/migration-data-central-america (accessed on 15 December 2021).
- Batalova, J.; Hanna, M.; Levesque, C. Frequently Requested Statistics on Immigrants and Immigration in the United States; Migrationpolicy.org: Washington, DC, USA, 2021; Available online: https://www.migrationpolicy.org/article/frequently-requested-statistics-immigrants-and-immigration-united-states-2020#immigrant-destinations (accessed on 10 December 2021).
- Armenta, A.D.; Alvarez, M.J.; Zárate, M.A. Wounds that never heal: The proliferation of prejudice toward immigrants in the United States. In Trauma and Racial Minority Immigrants: Turmoil, Uncertainty, and Resistance; American Psychological Association: Washington, DC, USA, 2021; pp. 15–30. [Google Scholar] [CrossRef]
- Moreno, O.; Ortiz, M.; Fuentes, L.; Garcia, D.; Leon-Perez, G. Vaya con dios: The influence of religious constructs on stressors around the migration process and U.S. lived experiences among latina/o immigrants. Int. J. Environ. Res. Public Health 2020, 17, 3961. [Google Scholar] [CrossRef]
- Cariello, A.N.; Perrin, P.B.; Williams, C.D.; Espinoza, G.A.; Morlett-Paredes, A.; Moreno, O.A.; Trujillo, M.A. Moderating influence of enculturation on the relations between minority stressors and physical health via anxiety in Latinx immigrants. Cult. Divers. Ethn. Minority Psychol. 2020, 26, 356–366. [Google Scholar] [CrossRef]
- Hacker, K.; Anies, M.E.; Folb, B.; Zallman, L. Barriers to health care for undocumented immigrants: A literature review. Risk Manag. Healthc. Policy 2015, 8, 175. [Google Scholar] [CrossRef] [Green Version]
- Moreno, O.; Cardemil, E. Religiosity and mental health services: An exploratory study of help seeking among Latinos. J. Lat. Psychol. 2013, 1, 53–67. [Google Scholar] [CrossRef] [Green Version]
- Ransford, H.E.; Carrillo, F.R.; Rivera, Y. Health care-seeking among Latino immigrants: Blocked access, use of traditional medicine, and the role of religion. J. Health Care Poor Underserved 2010, 21, 862–878. [Google Scholar] [CrossRef]
- Nagy, G.A.; Solorzano, R.; Stafford, A.M.; Mercado Emerson, M.; Gonzalez-Guarda, R. Cultural and linguistic adaptation of psychosocial measurements for Latinx participants—Leveraging Community-Engaged Research methods. Res. Nurs. Health 2021, 44, 581–590. [Google Scholar] [CrossRef] [PubMed]
- Sankaré, I.C.; Bross, R.; Brown, A.F.; del Pino, H.E.; Jones, L.F.; Morris DA, M.; Porter, C.; Lucas-Wright, A.; Vargas, R.; Forge, N.; et al. Strategies to build trust and recruit African American and Latino community residents for Health Research: A cohort study. Clin. Transl. Sci. 2015, 8, 412–420. [Google Scholar] [CrossRef] [PubMed]
- Kapke, T.L.; Gerdes, A.C. Latino family participation in youth mental health services: Treatment retention, engagement, and response. Clin. Child Fam. Psychol. Rev. 2016, 19, 329–351. [Google Scholar] [CrossRef]
- TenHouten, W.D. Site sampling and Snowball Sampling-methodology for accessing hard-to-reach populations. Bull. Sociol. Methodol./Bull. Méthodologie Sociol. 2017, 134, 58–61. [Google Scholar] [CrossRef]


| Variable | Category | Numerical Value | |
|---|---|---|---|
| Age, M (SD) | 36.61 (12.50) | ||
| Sex, n (%) | Male | 69 (34.2) | |
| Female | 129 (63.9) | ||
| Marital Status (%) | Single | 63 (31.2) | |
| Married | 97 (48.0) | ||
| Divorced | 11 (5.4) | ||
| Separated | 5 (2.5) | ||
| Widowed | 1 (0.5) | ||
| Open Union | 18 (8.9) | ||
| Other | 4 (2.0) | ||
| Education, n (%) | <High School | 44 (21.8) | |
| High School | 77 (38.1) | ||
| Some College | 34 (16.8) | ||
| College Graduate | 31 (15.4) | ||
| Post-Graduate | 11 (5.4) | ||
| Current Employment Status, n (%) | Full-Time | 75 (37.1) | |
| Part-Time | 30 (14.9) | ||
| Homemaker | 39 (19.3) | ||
| Unemployed | 21 (10.4) | ||
| Student | 2 (1.0) | ||
| Hourly Pay Work | 13 (6.4) | ||
| Volunteer Work | 4 (2.0) | ||
| Retired | 8 (4.0) | ||
| Family Gross Income (%) | <$15,000 | 84 (41.6) | |
| $15,000–$35,000 | 52 (25.7) | ||
| $35,001–$55,000 | 28 (13.9) | ||
| $55,001–$75,000 | 11 (5.4) | ||
| >$75,000 | 9 (4.5) | ||
| Health Insurance Status (%) | Yes | 63 (31.2) | |
| No | 139 (68.8) | ||
| Access to Medical Care (%) | Yes | 120 (59.4) | |
| No | 82 (40.6) | ||
| Country of Origin (%) | Mexican | 57 (28.2) | |
| Salvadoran | 40 (19.8) | ||
| Guatemalan | 33 (16.3) | ||
| Honduran | 19 (9.4) | ||
| Dominican | 11 (5.4) | ||
| Puerto Rican | 13 (6.4) | ||
| Peruvian | 7 (3.5) | ||
| Colombian | 6 (3.0) | ||
| Cuban | 3 (1.5) | ||
| Bolivian | 3 (1.5) | ||
| Nicaraguan | 3 (1.5) | ||
| Venezuelan | 2 (1.0) | ||
| Paraguayan | 1 (.5) | ||
| Argentinian | 1 (.5) | ||
| Brazilian | 1 (.5) | ||
| Other | 2 (1.0) | ||
| Age immigrated to the U.S., M (SD) | 22.32 (10.28) | ||
| Another family member had already immigrated to the U.S. (%) | First person to immigrate | 51 (25.2) | |
| Not first person to immigrate | 146 (72.3) | ||
| Fit Index | 5-Factor (15 Items) |
|---|---|
| NFI | 0.86 |
| RFI | 0.80 |
| IFI | 0.92 |
| TLI | 0.88 |
| CFI | 0.92 |
| RMSEA | 0.07 |
| Item | Factor | |||
|---|---|---|---|---|
| 1 | 2 | 3 | 4 | |
| RASI4 WL | 0.96 | −0.13 | 0.06 | −0.08 |
| RASI5 WL | 0.79 | −0.12 | 0.03 | 0.01 |
| RASI3 WL | 0.62 | 0.26 | −0.09 | −0.02 |
| RASI2 r | 0.45 | 0.41 | −0.06 | −0.10 r |
| RASI1 r | 0.37 | 0.30 | −0.15 | 0.03 r |
| RASI11 D | −0.03 | 0.91 | 0.02 | −0.06 |
| RASI10 D | 0.00 | 0.64 | 0.18 | 0.02 |
| RASI12 D | −0.01 | 0.50 | 0.13 | 0.24 |
| RASI7 IR | −0.12 | 0.05 | 0.72 | −0.03 |
| RASI8 IR | 0.00 | 0.13 | 0.71 | −0.05 |
| RASI9 IR | 0.07 | 0.04 | 0.69 | −0.05 |
| RASI6 r | 0.29 | −0.17 | 0.37 | 0.24 r |
| RASI13 CI | −0.10 | −0.05 | −0.07 | 0.88 |
| RASI15 CI | −0.03 | 0.27 | 0.04 | 0.50 |
| RASI14 CI | 0.31 | 0.04 | −0.02 | 0.47 |
| Variable | 1 | 2 | 3 | 4 | 5 | 6 |
|---|---|---|---|---|---|---|
| 1. RASI Short Form Total | ||||||
| 2. RASI Work and Language Challenges | - | |||||
| 3. RASI Discrimination | - | 0.292 ** | ||||
| 4. RASI Intercultural Relations | - | 0.292 ** | 0.559 ** | |||
| 5. RASI Cultural Isolation | - | 0.383 ** | 0.584 ** | 0.455 ** | ||
| 6. Depression | 0.161 * | 0.015 | 0.118 | 0.191 * | 0.176 * | |
| 7. Anxiety | 0.184 * | 0.083 | 0.135 | 0.220 ** | 0.117 | 0.638 ** |
Publisher’s Note: MDPI stays neutral with regard to jurisdictional claims in published maps and institutional affiliations. |
© 2022 by the authors. Licensee MDPI, Basel, Switzerland. This article is an open access article distributed under the terms and conditions of the Creative Commons Attribution (CC BY) license (https://creativecommons.org/licenses/by/4.0/).
Share and Cite
Merced, K.; Ohayagha, C.; Grover, R.; Garcia-Rodriguez, I.; Moreno, O.; Perrin, P.B. Spanish Translation and Psychometric Validation of a Measure of Acculturative Stress among Latinx Immigrants in the USA. Int. J. Environ. Res. Public Health 2022, 19, 2808. https://doi.org/10.3390/ijerph19052808
Merced K, Ohayagha C, Grover R, Garcia-Rodriguez I, Moreno O, Perrin PB. Spanish Translation and Psychometric Validation of a Measure of Acculturative Stress among Latinx Immigrants in the USA. International Journal of Environmental Research and Public Health. 2022; 19(5):2808. https://doi.org/10.3390/ijerph19052808
Chicago/Turabian StyleMerced, Kritzia, Chimdindu Ohayagha, Ria Grover, Isis Garcia-Rodriguez, Oswaldo Moreno, and Paul B. Perrin. 2022. "Spanish Translation and Psychometric Validation of a Measure of Acculturative Stress among Latinx Immigrants in the USA" International Journal of Environmental Research and Public Health 19, no. 5: 2808. https://doi.org/10.3390/ijerph19052808
APA StyleMerced, K., Ohayagha, C., Grover, R., Garcia-Rodriguez, I., Moreno, O., & Perrin, P. B. (2022). Spanish Translation and Psychometric Validation of a Measure of Acculturative Stress among Latinx Immigrants in the USA. International Journal of Environmental Research and Public Health, 19(5), 2808. https://doi.org/10.3390/ijerph19052808

