A Systematic Scoping Review of Pre-School Self-Regulation Interventions from a Self-Determination Theory Perspective
Abstract
:1. Introduction
1.1. Background
1.2. Conceptualisation of Self-Regulation
1.3. Self-Determination Theory as a Possible Framework for SR Change
1.4. Previous Reviews
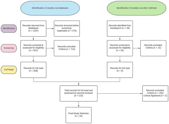
2. Materials and Methods
2.1. Eligibility Criteria
2.2. Information Sources
2.3. Search Strategy
2.4. Selection of Sources of Evidence
2.5. Data Charting & Data Items
2.6. Critical Appraisal of Individual Sources of Evidence
2.7. Synthesis of Results
3. Results
3.1. Relatedness, Alone or with One Other SDT Component
3.2. Autonomy, Alone or with One Other SDT Component
3.3. Competence, Alone or with One Other SDT Component
3.4. Competence, Autonomy, and Relatedness Combined
4. Discussion
Limitations
5. Conclusions
Supplementary Materials
Author Contributions
Funding
Institutional Review Board Statement
Informed Consent Statement
Data Availability Statement
Acknowledgments
Conflicts of Interest
References
- Howard, S.J.; Vasseleu, E.; Batterham, M.; Neilsen-Hewett, C. Everyday Practices and Activities to Improve Pre-School Self-Regulation: Cluster RCT Evaluation of the PRSIST Program. Front. Psychol. 2020, 11, 137. [Google Scholar] [CrossRef] [PubMed]
- Moffitt, T.E.; Arseneault, L.; Belsky, D.; Dickson, N.; Hancox, R.J.; Harrington, H.; Houts, R.; Poulton, R.; Roberts, B.W.; Ross, S.; et al. A Gradient of Childhood Self-Control Predicts Health, Wealth, and Public Safety. Proc. Natl. Acad. Sci. USA 2011, 108, 2693–2698. [Google Scholar] [CrossRef] [PubMed] [Green Version]
- Montroy, J.J.; Bowles, R.P.; Skibbe, L.E.; McClelland, M.M.; Morrison, F.J. The Development of Self-Regulation across Early Childhood. Dev. Psychol. 2016, 52, 1744–1762. [Google Scholar] [CrossRef] [PubMed]
- Diamond, A. Normal Development of Prefrontal Cortex from Birth to Adulthood: Cognitive Functions, Anatomy and Biochemistry. In Principles of Frontal Lobe Expansion; Stuss, D., Knight, S., Eds.; Oxford University Press: New York, NY, USA, 2002; pp. 465–503. [Google Scholar]
- Munn, P. Parental Influence on School Policy: Some Evidence from Research. J. Educ. Policy 1998, 13, 379–394. [Google Scholar] [CrossRef]
- Sucharew, H.; Macaluso, M. Methods for Research Evidence Synthesis: The Scoping Review Approach. J. Hosp. Med. 2019, 14, 416. [Google Scholar] [CrossRef] [Green Version]
- Peters, M.D.J.; Marnie, C.; Tricco, A.C.; Pollock, D.; Munn, Z.; Alexander, L.; McInerney, P.; Godfrey, C.M.; Khalil, H. Updated Methodological Guidance for the Conduct of Scoping Reviews. JBI Evid. Synth. 2020, 18, 2119–2126. [Google Scholar] [CrossRef]
- Arksey, H.; O’Malley, L. Scoping Studies: Towards a Methodological Framework. Int. J. Soc. Res. Methodol. 2005, 8, 19–32. [Google Scholar] [CrossRef] [Green Version]
- Grund, A.; Fries, S.; Rheinberg, F. Know Your Preferences: Self-Regulation as Need-Congruent Goal Selection. Rev. Gen. Psychol. 2018, 22, 437–451. [Google Scholar] [CrossRef]
- Nigg, J.T. Annual Research Review: On the Relations among Self-Regulation, Self-Control, Executive Functioning, Effortful Control, Cognitive Control, Impulsivity, Risk-Taking, and Inhibition for Developmental Psychopathology. J. Child Psychol. Psychiatry 2017, 58, 361–383. [Google Scholar] [CrossRef]
- Burman, J.T.; Green, C.D.; Shanker, S. On the Meanings of Self-Regulation: Digital Humanities in Service of Conceptual Clarity. Child Dev. 2015, 86, 1507–1521. [Google Scholar] [CrossRef]
- Robson, D.A.; Allen, M.S.; Howard, S.J. Self-Regulation in Childhood as a Predictor of Future Outcomes: A Meta-Analytic Review. Psychol. Bull. 2020, 146, 324–354. [Google Scholar] [CrossRef] [PubMed] [Green Version]
- Carver, C.S.; Scheier, M.F. Control Theory: A Useful Conceptual Framework for Personality–Social, Clinical, and Health Psychology. Psychol. Bull. 1982, 92, 111–135. [Google Scholar] [CrossRef] [PubMed]
- Baumeister, R.F.; Schmeichel, B.J.; Vohs, K.D. Self-Regulation and the Executive Function: The Self as Controlling Agent. In Social Psychology: Handbook of Basic Principles; Kruglanski, A.W., Higgins, E.T., Eds.; Guilford Press: New York, NY, USA, 2007; pp. 516–539. ISBN 978-1-57230-918-0. [Google Scholar]
- Baumeister, R.F.; Vohs, K.D. (Eds.) Handbook of Self-Regulation: Research, Theory and Applications; The Guilford Press: London, UK; New York, NY, USA, 2004. [Google Scholar]
- Baumeister, R.F.; Heatherton, T.F. Self-Regulation Failure: An Overview. Psychol. Inq. 1996, 7, 1–15. [Google Scholar] [CrossRef]
- Goldstein, S.; Naglieri, J.A.; Princiotta, D.; Otero, T. Introduction: A History of Executive Functioning as a Theoretical and Clinical Construct. In Handbook of Executive Functioning; Goldstein, S., Naglieri, J.A., Eds.; Springer: New York, NY, USA, 2013; pp. 3–65. [Google Scholar]
- Gilbert, S.; Burgess, P. Executive Function. Curr. Biol. 2008, 18, 110–114. [Google Scholar] [CrossRef] [Green Version]
- de Ridder, D.T.D.; de Boer, B.J.; Lugtig, P.; Bakker, A.B.; van Hooft, E.A.J. Not Doing Bad Things Is Not Equivalent to Doing the Right Thing: Distinguishing between Inhibitory and Initiatory Self-Control. Personal. Individ. Differ. 2011, 50, 1006–1011. [Google Scholar] [CrossRef]
- Tiego, J.; Testa, R.; Bellgrove, M.A.; Pantelis, C.; Whittle, S. A Hierarchical Model of Inhibitory Control. Front. Psychol. 2018, 9, 1339. [Google Scholar] [CrossRef]
- Kochanska, G.; Coy, K.C.; Murray, K.T. The Development of Self-Regulation in the First Four Years of Life. Child Dev. 2001, 72, 1091–1111. [Google Scholar] [CrossRef]
- Miyake, A.; Friedman, N.P.; Emerson, M.J.; Witzki, A.H.; Howerter, A.; Wager, T.D. The Unity and Diversity of Executive Functions and Their Contributions to Complex “Frontal Lobe” Tasks: A Latent Variable Analysis. Cognit. Psychol. 2000, 41, 49–100. [Google Scholar] [CrossRef] [Green Version]
- Mischel, W. Processes in Delay of Gratification. In Advances in Experimental Social Psychology; Berkowitz, L., Ed.; Academic Press: Cambridge, MA, USA, 1974; Volume 7, pp. 249–292. [Google Scholar]
- Peake, P.K.; Hebl, M.; Mischel, W. Strategic Attention Deployment for Delay of Gratification in Working and Waiting Situations. Dev. Psychol. 2002, 38, 313–326. [Google Scholar] [CrossRef]
- Karniol, R.; Galili, L.; Shtilerman, D.; Naim, R.; Stern, K.; Manjoch, H.; Silverman, R. Why Superman Can Wait: Cognitive Self-Transformation in the Delay of Gratification Paradigm. J. Clin. Child Adolesc. Psychol. 2011, 40, 307–317. [Google Scholar] [CrossRef]
- Kidd, C.; Palmeri, H.; Aslin, R.N. Rational Snacking: Young Children’s Decision-Making on the Marshmallow Task Is Moderated by Beliefs about Environmental Reliability. Cognition 2013, 126, 109–114. [Google Scholar] [CrossRef] [PubMed] [Green Version]
- Michaelson, L.; de la Vega, A.; Chatham, C.; Munakata, Y. Delaying Gratification Depends on Social Trust. Front. Psychol. 2013, 4, 355. [Google Scholar] [CrossRef] [PubMed] [Green Version]
- Mischel, W.; Ebbesen, E.B.; Raskoff Zeiss, A. Cognitive and Attentional Mechanisms in Delay of Gratification. J. Personal. Soc. Psychol. 1972, 21, 204–218. [Google Scholar] [CrossRef] [PubMed]
- Deci, E.L.; Ryan, R.M. The “What” and “Why” of Goal Pursuits: Human Needs and the Self-Determination of Behavior. Psychol. Inq. 2000, 11, 227–268. [Google Scholar] [CrossRef]
- Chang, H.; Shaw, D.S.; Dishion, T.J.; Gardner, F.; Wilson, M.N. Proactive Parenting and Children’s Effortful Control: Mediating Role of Language and Indirect Intervention Effects. Soc. Dev. 2015, 24, 206–223. [Google Scholar] [CrossRef]
- Allan, N.P.; Lonigan, C.J. Examining the Dimensionality of Effortful Control in Preschool Children and Its Relation to Academic and Socioemotional Indicators. Dev. Psychol. 2011, 47, 905–915. [Google Scholar] [CrossRef] [Green Version]
- Howard, S.J.; Neilsen-Hewett, C.; de Rosnay, M.; Vasseleu, E.; Melhuish, E. Evaluating the Viability of a Structured Observational Approach to Assessing Early Self-Regulation. Early Child. Res. Q. 2019, 48, 186–197. [Google Scholar] [CrossRef]
- Cook, D.A.; Artino, A.R. Motivation to Learn: An Overview of Contemporary Theories. Med. Educ. 2016, 50, 997–1014. [Google Scholar] [CrossRef] [Green Version]
- Chirkov, V.; Ryan, R.M.; Kim, Y.; Kaplan, U. Differentiating Autonomy from Individualism and Independence: A Self-Determination Theory Perspective on Internalization of Cultural Orientations and Well-Being. J. Personal. Soc. Psychol. 2003, 84, 97–110. [Google Scholar] [CrossRef]
- Diamond, A.; Lee, K. Interventions Shown to Aid Executive Function Development in Children 4 to 12 Years Old. Science 2011, 333, 959–964. [Google Scholar] [CrossRef] [Green Version]
- Blair, C.; Ursache, A. A Bidirectional Model of Executive Functions and Self-Regulation. In Handbook of Self-Regulation: Research, Theory and Applications, 2nd ed.; Guilford Press: New York, NY, USA, 2011; pp. 300–320. ISBN 978-1-60623-948-3. [Google Scholar]
- Eberhart, J.; Baker, S. Examining the Variability of Young Children’s Self-Regulation Across Contexts: Findings from Naturalistic Approaches in Four Countries. Presented at the Examining Variability of Young Children’s Self-Regulation Across Context: Findings from Naturalistic Approaches in Four Countries Symposium, Virtual, 9 April 2021. [Google Scholar]
- Pandey, A.; Hale, D.; Das, S.; Goddings, A.-L.; Blakemore, S.-J.; Viner, R.M. Effectiveness of Universal Self-Regulation-Based Interventions in Children and Adolescents: A Systematic Review and Meta-Analysis. JAMA Pediatr. 2018, 172, 566–575. [Google Scholar] [CrossRef] [PubMed] [Green Version]
- Dignath, C.; Buettner, G.; Langfeldt, H.-P. How Can Primary School Students Learn Self-Regulated Learning Strategies Most Effectively?: A Meta-Analysis on Self-Regulation Training Programmes. Educ. Res. Rev. 2008, 3, 101–129. [Google Scholar] [CrossRef]
- Ursache, A.; Blair, C.; Raver, C.C. The Promotion of Self-Regulation as a Means of Enhancing School Readiness and Early Achievement in Children at Risk for School Failure. Child Dev. Perspect. 2012, 6, 122–128. [Google Scholar] [CrossRef] [PubMed]
- Tamis-LeMonda, C.S.; Luo, R.; McFadden, K.E.; Bandel, E.T.; Vallotton, C. Early Home Learning Environment Predicts Children’s 5th Grade Academic Skills. Appl. Dev. Sci. 2019, 23, 153–169. [Google Scholar] [CrossRef]
- Morawska, A.; Dittman, C.K.; Rusby, J.C. Promoting Self-Regulation in Young Children: The Role of Parenting Interventions. Clin. Child Fam. Psychol. Rev. 2019, 22, 43–51. [Google Scholar] [CrossRef]
- Piquero, A.R.; Jennings, W.G.; Farrington, D.P. Self-Control Interventions for Children under Age 10 for Improving Self-Control and Delinquency and Problem Behaviors. Campbell Syst. Rev. 2010, 6, 1–117. [Google Scholar] [CrossRef]
- Tricco, A.C.; Lillie, E.; Zarin, W.; O’Brien, K.K.; Colquhoun, H.; Levac, D.; Moher, D.; Peters, M.D.J.; Horsley, T.; Weeks, L.; et al. PRISMA Extension for Scoping Reviews (PRISMA-ScR): Checklist and Explanation. Ann. Intern. Med. 2018, 169, 467–473. [Google Scholar] [CrossRef] [Green Version]
- Cohen, J. A Power Primer. Psychol. Bull. 1992, 112, 155–159. [Google Scholar] [CrossRef]
- Berti, S.; Cigala, A. Mindfulness for Preschoolers: Effects on Prosocial Behavior, Self-Regulation and Perspective Taking. Early Educ. Dev. 2020, 33, 38–57. [Google Scholar] [CrossRef]
- Blair, C.; McKinnon, R.D.; Daneri, M.P. Effect of the Tools of the Mind Kindergarten Program on Children’s Social and Emotional Development. Early Child. Res. Q. 2018, 43, 52–61. [Google Scholar] [CrossRef]
- Diamond, A.; Lee, C.; Senften, P.; Lam, A.; Abbott, D. Randomized Control Trial of Tools of the Mind: Marked Benefits to Kindergarten Children and Their Teachers. PLoS ONE 2019, 14, e0222447. [Google Scholar] [CrossRef] [PubMed]
- Flook, L.; Goldberg, S.B.; Pinger, L.; Davidson, R.J. Promoting Prosocial Behavior and Self-Regulatory Skills in Preschool Children through a Mindfulness-Based Kindness Curriculum. Dev. Psychol. 2015, 51, 44–51. [Google Scholar] [CrossRef] [PubMed]
- Jackman, M.M.; Nabors, L.A.; McPherson, C.L.; Quaid, J.D.; Singh, N.N. Feasibility, Acceptability, and Preliminary Effectiveness of the OpenMind (OM) Program for Pre-School Children. J. Child Fam. Stud. 2019, 28, 2910–2921. [Google Scholar] [CrossRef]
- Jelley, F.; Sylva, P.K.; Karemaker, D.A. Findings from an Efficacy Trial on Parent Engagement and School Readiness Skills; The Sutton Trust: London, UK, 2016. [Google Scholar]
- McClelland, M.M.; Tominey, S.L.; Schmitt, S.A.; Hatfield, B.E.; Purpura, D.J.; Gonzales, C.R.; Tracy, A.N. Red Light, Purple Light! Results of an Intervention to Promote School Readiness for Children from Low-Income Backgrounds. Front. Psychol. 2019, 10, 2365. [Google Scholar] [CrossRef] [PubMed] [Green Version]
- Poehlmann-Tynan, J.; Vigna, A.B.; Weymouth, L.A.; Gerstein, E.D.; Burnson, C.; Zabransky, M.; Lee, P.; Zahn-Waxler, C. A Pilot Study of Contemplative Practices with Economically Disadvantaged Preschoolers: Children’s Empathic and Self-Regulatory Behaviors. Mindfulness 2016, 7, 46–58. [Google Scholar] [CrossRef]
- Razza, R.; Bergen-Cico, D.; Raymond, K. Enhancing Preschoolers’ Self-Regulation Via Mindful Yoga. J. Child Fam. Stud. 2015, 24, 372–385. [Google Scholar] [CrossRef]
- Robinson, L.E.; Palmer, K.K.; Bub, K.L. Effect of the Children’s Health Activity Motor Program on Motor Skills and Self-Regulation in Head Start Preschoolers: An Efficacy Trial. Front. Public Health 2016, 4, 173. [Google Scholar] [CrossRef] [Green Version]
- Schmitt, S.A.; McClelland, M.M.; Tominey, S.L.; Acock, A.C. Strengthening School Readiness for Head Start Children: Evaluation of a Self-Regulation Intervention. Early Child. Res. Q. 2015, 30, 20–31. [Google Scholar] [CrossRef]
- Solomon, T.; Plamondon, A.; O’Hara, A.; Finch, H.; Goco, G.; Chaban, P.; Huggins, L.; Ferguson, B.; Tannock, R. A Cluster Randomized-Controlled Trial of the Impact of the Tools of the Mind Curriculum on Self-Regulation in Canadian Preschoolers. Front. Psychol. 2018, 8, 2366. [Google Scholar] [CrossRef] [Green Version]
- Taylor, A.F.; Butts-Wilmsmeyer, C. Self-Regulation Gains in Kindergarten Related to Frequency of Green Schoolyard Use. J. Environ. Psychol. 2020, 70, 101440. [Google Scholar] [CrossRef]
- Tominey, S.L.; McClelland, M.M. Red Light, Purple Light: Findings from a Randomized Trial Using Circle Time Games to Improve Behavioral Self-Regulation in Preschool. Early Educ. Dev. 2011, 22, 489–519. [Google Scholar] [CrossRef]
- Meuwissen, A.S.; Carlson, S.M. An Experimental Study of the Effects of Autonomy Support on Preschoolers’ Self-Regulation. J. Appl. Dev. Psychol. 2019, 60, 11–23. [Google Scholar] [CrossRef]
- Sezgin, E.; Demiriz, S. Effect of Play-Based Educational Programme on Behavioral Self-Regulation Skills of 48–60 Month-Old Children. Early Child Dev. Care 2019, 189, 1100–1113. [Google Scholar] [CrossRef]
- Shiu, S.-P.; Wang, S.-H.; Chen, Y.-J. The Effects of a Small Scale Intervention to Develop Self-Regulation in Kindergarten Children. Early Child Dev. Care 2020, 190, 333–347. [Google Scholar] [CrossRef]
- Duncan, R.J.; Schmitt, S.A.; Burke, M.; McClelland, M.M. Combining a Kindergarten Readiness Summer Program with a Self-Regulation Intervention Improves School Readiness. Early Child. Res. Q. 2018, 42, 291–300. [Google Scholar] [CrossRef] [Green Version]
- Anzman-Frasca, S.; Singh, A.; Curry, D.; Tauriello, S.; Epstein, L.H.; Faith, M.S.; Reardon, K.; Pape, D. Evaluating a Board Game Designed to Promote Young Children’s Delay of Gratification. Front. Psychol. 2020, 11, 581025. [Google Scholar] [CrossRef]
- Keown, L.J.; Franke, N.; Triggs, C.M. An Evaluation of a Classroom-Based Intervention to Improve Executive Functions in 4-Year Old Children in New Zealand. Early Child. Educ. J. 2020, 48, 621–631. [Google Scholar] [CrossRef]
- Bernier, A.; Carlson, S.M.; Whipple, N. From External Regulation to Self-Regulation: Early Parenting Precursors of Young Children’s Executive Functioning. Child Dev. 2010, 81, 326–339. [Google Scholar] [CrossRef]
- Joussemet, M.; Landry, R.; Koestner, R. A Self-Determination Theory Perspective on Parenting. Can. Psychol. 2008, 49, 194–200. [Google Scholar] [CrossRef] [Green Version]
- Niemiec, C.P.; Ryan, R.M. Autonomy, Competence, and Relatedness in the Classroom: Applying Self-Determination Theory to Educational Practice. Theory Res. Educ. 2009, 7, 133–144. [Google Scholar] [CrossRef]
- Gillespie, L. The Role of Co-Regulation in Building Self-Regulation Skills. Young Child. 2015, 70, 94–96. [Google Scholar]
- Vygotsky, L.S. Mind in Society: The Development of Higher Psychological Processes; Cole, M., John-Steiner, V., Scribner, S., Souberman, E., Eds.; Harvard University Press: Cambridge, MA, USA; London, UK, 1978; ISBN 0-674-57628-4. [Google Scholar]
- Fox, E.; Riconscente, M. Metacognition and Self-Regulation in James, Piaget, and Vygotsky. Educ. Psychol. Rev. 2008, 20, 373–389. [Google Scholar] [CrossRef]
- Mueller, C.M.; Dweck, C.S. Praise for Intelligence Can Undermine Children’s Motivation and Performance. J. Personal. Soc. Psychol. 1998, 75, 33–52. [Google Scholar] [CrossRef]
- Jósza, K.; Barrett, K. Affective and Social Mastery Motivation in Preschool as Predictors of Early School Success: A Longitudinal Study. Early Child. Res. Q. 2018, 45, 81–92. [Google Scholar]
- Mageau, G.A.; Ranger, F.; Joussemet, M.; Koestner, R.; Moreau, E.; Forest, J. Validation of the Perceived Parental Autonomy Support Scale (P-PASS). Can. J. Behav. Sci. Rev. Can. Sci. Comport. 2015, 47, 251–262. [Google Scholar] [CrossRef] [Green Version]
- Soenens, B.; Vansteenkiste, M.; Lens, W.; Luyckx, K.; Goossens, L.; Beyers, W.; Ryan, R.M. Conceptualizing Parental Autonomy Support: Adolescent Perceptions of Promotion of Independence versus Promotion of Volitional Functioning. Dev. Psychol. 2007, 43, 633–646. [Google Scholar] [CrossRef] [PubMed] [Green Version]
- Bindman, S.W.; Pomerantz, E.M.; Roisman, G.I. Do Children’s Executive Functions Account for Associations between Early Autonomy-Supportive Parenting and Achievement through High School? J. Educ. Psychol. 2015, 107, 756–770. [Google Scholar] [CrossRef] [PubMed]
- Grolnick, W.S.; Ryan, R.M. Parent Styles Associated with Children’s Self-Regulation and Competence in School. J. Educ. Psychol. 1989, 18, 143–154. [Google Scholar] [CrossRef]
- Meuwissen, A.S.; Carlson, S.M. The Role of Father Parenting in Children’s School Readiness: A Longitudinal Follow-Up. J. Fam. Psychol. 2018, 32, 588–598. [Google Scholar] [CrossRef]
- Hammond, S.I.; Müller, U.; Carpendale, J.I.M.; Bibok, M.B.; Liebermann-Finestone, D.P. The Effects of Parental Scaffolding on Preschoolers’ Executive Function. Dev. Psychol. 2012, 48, 271–281. [Google Scholar] [CrossRef]
- Bickhard, M. Scaffolding and Self-Scaffolding: Central Aspects of Development. In Children’s Development within Social Context; Winegar, L.T., Valsiner, J., Eds.; Psychology Press: Hove, UK, 1992; pp. 43–62. ISBN 978-0-203-77248-5. [Google Scholar]
- Zosh, J.M.; Hirsh-Pasek, K.; Hopkins, E.J.; Jensen, H.; Liu, C.; Neale, D.; Solis, S.L.; Whitebread, D. Accessing the Inaccessible: Redefining Play as a Spectrum. Front. Psychol. 2018, 9, 1124. [Google Scholar] [CrossRef] [PubMed]
- Pyle, A.; Danniels, E. A Continuum of Play-Based Learning: The Role of the Teacher in Play-Based Pedagogy and the Fear of Hijacking Play. Early Educ. Dev. 2017, 28, 274–289. [Google Scholar] [CrossRef]
- Adair, J.K.; Phillips, L.; Ritchie, J.; Sachdeva, S. Civic Action and Play: Examples from Maori, Aboriginal Australian and Latino Communities. Early Child Dev. Care 2017, 187, 798–811. [Google Scholar] [CrossRef]
- van Oers, B. Learning Resources in the Context of Play. Promoting Effective Learning in Early Childhood. Eur. Early Child. Educ. Res. J. 2003, 11, 7–26. [Google Scholar] [CrossRef] [Green Version]
- Sroufe, L.A.; Fox, N.E.; Pancake, V.R. Attachment and Dependency in Developmental Perspective. Child Dev. 1983, 54, 1615–1627. [Google Scholar] [CrossRef]
- Bergin, C.; Bergin, D. Attachment in the Classroom. Educ. Psychol. Rev. 2009, 21, 141–170. [Google Scholar] [CrossRef]
- Pianta, R.C.; Nimetz, S.L.; Bennett, E. Mother-Child Relationships, Teacher-Child Relationships, and School Outcomes in Preschool and Kindergarten. Early Child. Res. Q. 1997, 12, 263–280. [Google Scholar] [CrossRef]
- Thompson, R.A. The Legacy of Early Attachments. Child Dev. 2000, 71, 145–152. [Google Scholar] [CrossRef]
- Lehrl, S.; Ebert, S.; Blaurock, S.; Rossbach, H.-G.; Weinert, S. Long-Term and Domain-Specific Relations between the Early Years Home Learning Environment and Students’ Academic Outcomes in Secondary School. Sch. Eff. Sch. Improv. 2020, 31, 102–124. [Google Scholar] [CrossRef]
- Liang, Y.; Cao, H.; Zhou, N.; Li, J.; Zhang, L. Early Home Learning Environment Predicts Early Adolescents’ Adjustment through Cognitive Abilities in Middle Childhood. J. Fam. Psychol. 2020, 34, 905–917. [Google Scholar] [CrossRef]
- Melhuish, E.; Sylva, K.; Sammons, P.; Siraj-Blatchford, I.; Taggart, B. Social/Behavioural and Cognitive Development at 3–4 Years in Relation to Family Background; Institute of Education: London, UK, 2001; ISBN 978-0-85473-598-3. [Google Scholar]
- Sylva, K.; Melhuish, E.; Sammons, P.; Siraj-Blatchford, I.; Taggart, B. The Effective Provision of Pre-School Education (EPPE) Project: Findings from Pre-School to End of Key Stage 1; Department for Education and Skills: Nottingham, UK, 2004; p. 10. [Google Scholar]
- Gunderson, E.A.; Gripshover, S.J.; Romero, C.; Dweck, C.S.; Goldin-Meadow, S.; Levine, S.C. Parent Praise to 1- to 3-Year-Olds Predicts Children’s Motivational Frameworks 5 Years Later. Child Dev. 2013, 84, 1526–1541. [Google Scholar] [CrossRef] [PubMed] [Green Version]
- Adams, J.; Hillier-Brown, F.C.; Moore, H.J.; Lake, A.A.; Araujo-Soares, V.; White, M.; Summerbell, C. Searching and Synthesising ‘Grey Literature’ and ‘Grey Information’ in Public Health: Critical Reflections on Three Case Studies. Syst. Rev. 2016, 5, 164. [Google Scholar] [CrossRef] [PubMed] [Green Version]
- Braund, H.; Timmons, K. Operationalization of Self-Regulation in the Early Years: Comparing Policy with Theoretical Underpinnings. Int. J. Child Care Educ. Policy 2021, 15, 8. [Google Scholar] [CrossRef]
- Raver, C.C.; Jones, S.M.; Li-Grining, C.; Zhai, F.; Bub, K.; Pressler, E. CSRP’s Impact on Low-Income Preschoolers’ Preacademic Skills: Self-Regulation as a Mediating Mechanism: CSRP’s Impact on Low-Income Preschoolers’ Preacademic Skills. Child Dev. 2011, 82, 362–378. [Google Scholar] [CrossRef] [PubMed] [Green Version]
- Li-Grining, C.P.; Raver, C.C.; Jones-Lewis, D.; Madison-Boyd, S.; Lennon, J. Targeting Classrooms’ Emotional Climate and Preschoolers’ Socioemotional Adjustment: Implementation of the Chicago School Readiness Project. J. Prev. Interv. Community 2014, 42, 264–281. [Google Scholar] [CrossRef] [PubMed] [Green Version]

| Categories 1 | Total no. of Studies (n) | Significant (n) | Large ES (n) | Moderate ES (n) | Small ES (n) | No Effect (n) |
|---|---|---|---|---|---|---|
| R | 3 | 2 | 0 | 1 | 1 | 1 |
| RC | 1 | 0 | 0 | 0 | 1 | 0 |
| RA | 1 | 1 | 0 | 0 | 1 | 0 |
| C | 2 | 2 | 1 | 1 | 0 | 0 |
| CA | 6 | 5 | 2 | 0 | 3 | 1 |
| A | 0 | 0 | 0 | 0 | 0 | 0 |
| CRA | 5 | 2 | 1 | 0 | 3 | 1 |
| None | 1 | 0 | 0 | 0 | 0 | 1 |
| Total R | 5 | 3 | 0 | 1 | 3 | 1 |
| Total C | 9 | 7 | 3 | 1 | 4 | 1 |
| Total A | 7 | 6 | 2 | 0 | 4 | 1 |
Publisher’s Note: MDPI stays neutral with regard to jurisdictional claims in published maps and institutional affiliations. |
© 2022 by the authors. Licensee MDPI, Basel, Switzerland. This article is an open access article distributed under the terms and conditions of the Creative Commons Attribution (CC BY) license (https://creativecommons.org/licenses/by/4.0/).
Share and Cite
Day, N.; Paas, F.; Kervin, L.; Howard, S.J. A Systematic Scoping Review of Pre-School Self-Regulation Interventions from a Self-Determination Theory Perspective. Int. J. Environ. Res. Public Health 2022, 19, 2454. https://doi.org/10.3390/ijerph19042454
Day N, Paas F, Kervin L, Howard SJ. A Systematic Scoping Review of Pre-School Self-Regulation Interventions from a Self-Determination Theory Perspective. International Journal of Environmental Research and Public Health. 2022; 19(4):2454. https://doi.org/10.3390/ijerph19042454
Chicago/Turabian StyleDay, Natalie, Fred Paas, Lisa Kervin, and Steven J. Howard. 2022. "A Systematic Scoping Review of Pre-School Self-Regulation Interventions from a Self-Determination Theory Perspective" International Journal of Environmental Research and Public Health 19, no. 4: 2454. https://doi.org/10.3390/ijerph19042454
APA StyleDay, N., Paas, F., Kervin, L., & Howard, S. J. (2022). A Systematic Scoping Review of Pre-School Self-Regulation Interventions from a Self-Determination Theory Perspective. International Journal of Environmental Research and Public Health, 19(4), 2454. https://doi.org/10.3390/ijerph19042454

