Psychometric Validation of the Indonesian Version of Children’s Revised Impact of Event Scale 13
Abstract
1. Introduction
2. Materials and Methods
2.1. Study Design, Setting, and Participants
2.2. Instrument
2.3. Translation of CRIES-13
2.4. Statistical Analysis
2.4.1. Descriptive Statistics
2.4.2. Content Validity Index
2.4.3. CFA
2.4.4. Measurement Invariance Testing: Multigroup CFA
2.4.5. Reliability
3. Results
3.1. Participant Characteristics
3.2. CVI
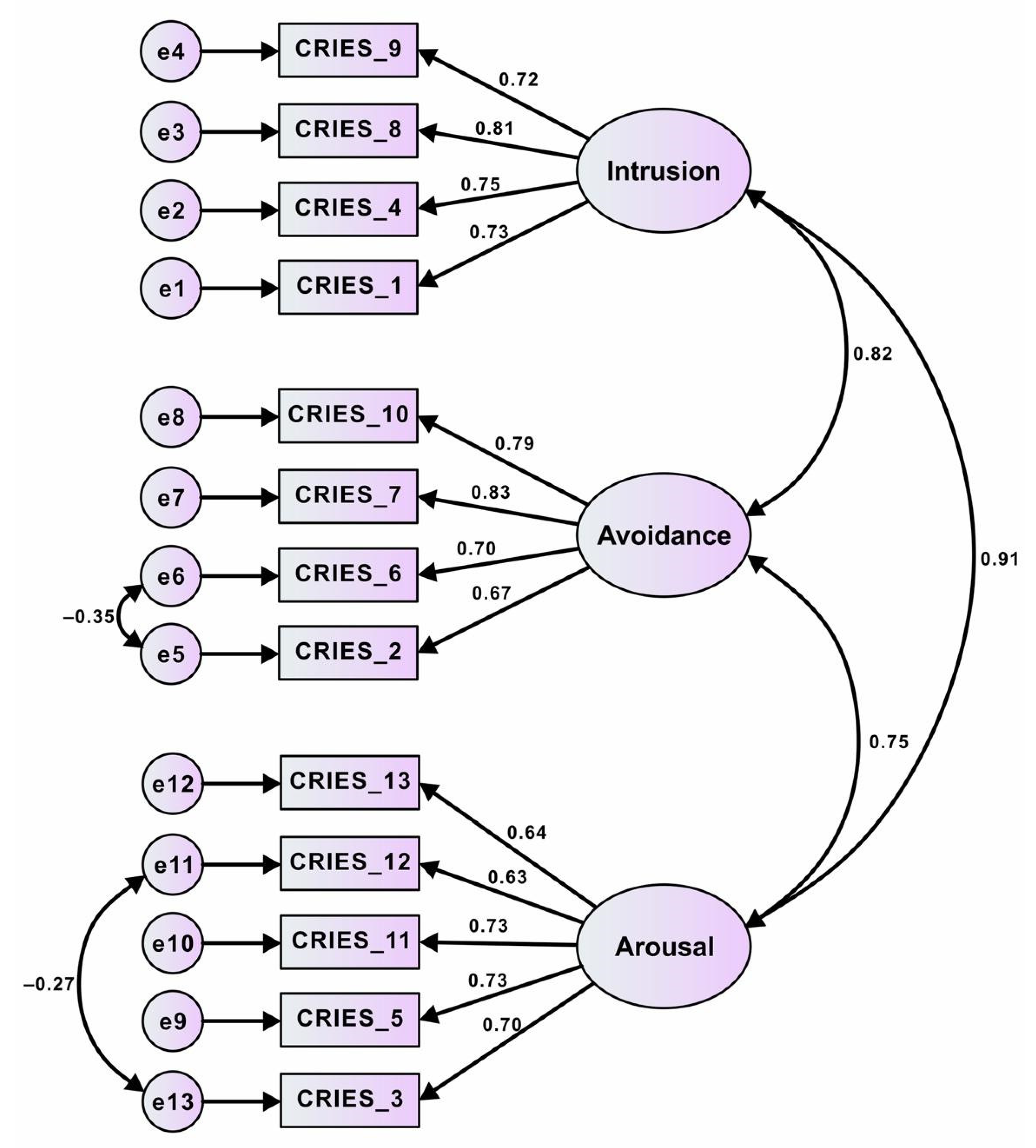
3.3. CFA
3.4. Measuring Invariance through MGCFA
3.5. Reliability
4. Discussion
5. Conclusions
Supplementary Materials
Author Contributions
Funding
Institutional Review Board Statement
Informed Consent Statement
Data Availability Statement
Acknowledgments
Conflicts of Interest
References
- Yoshikawa, H.; Wuermli, A.J.; Britto, P.R.; Dreyer, B.; Leckman, J.F.; Lye, S.J.; Ponguta, L.A.; Richter, L.M.; Stein, A. Effects of the global coronavirus disease-2019 pandemic on early childhood development: Short- and long-term risks and mitigating program and policy actions. J. Pediatr. 2020, 223, 188–193. [Google Scholar] [CrossRef] [PubMed]
- Masten, A.S.; Motti-Stefanidi, F. Multisystem resilience for children and youth in disaster: Reflections in the context of COVID-19. Advers. Resil. Sci. 2020, 1, 95–106. [Google Scholar] [CrossRef] [PubMed]
- World Health Organization. Indonesia: WHO Coronavirus Disease (COVID-19) Dashboard. Available online: https://covid19.who.int/region/searo/country/id (accessed on 4 December 2022).
- United Nations Office for the Coordination of Humanitarian Affairs. UNICEF Indonesia COVID-19 Situation Report: July—September 2022; United Nations Office for the Coordination of Humanitarian Affairs (OCHA): New York, NY, USA, 2022. [Google Scholar]
- Theberath, M.; Bauer, D.; Chen, W.; Salinas, M.; Mohabbat, A.B.; Yang, J.; Chon, T.Y.; Bauer, B.A.; Wahner-Roedler, D.L. Effects of COVID-19 pandemic on mental health of children and adolescents: A systematic review of survey studies. SAGE Open Med. 2022, 10, 20503121221086712. [Google Scholar] [CrossRef] [PubMed]
- Bridgland, V.M.E.; Moeck, E.K.; Green, D.M.; Swain, T.L.; Nayda, D.M.; Matson, L.A.; Hutchison, N.P.; Takarangi, M.K.T. Why the COVID-19 pandemic is a traumatic stressor. PLoS ONE 2021, 16, e0240146. [Google Scholar] [CrossRef] [PubMed]
- Giannopoulou, I.; Galinaki, S.; Kollintza, E.; Adamaki, M.; Kympouropoulos, S.; Alevyzakis, E.; Tsamakis, K.; Tsangaris, I.; Spandidos, D.A.; Siafakas, N.; et al. COVID-19 and post-traumatic stress disorder: The perfect ‘storm’ for mental health (Review). Exp. Ther. Med. 2021, 22, 1162. [Google Scholar] [CrossRef]
- Stewart, T.M.; Fry, D.; McAra, L.; Hamilton, S.; King, A.; Laurie, M.; McCluskey, G. Rates, perceptions and predictors of depression, anxiety and Post Traumatic Stress Disorder (PTSD)-like symptoms about Covid-19 in adolescents. PLoS ONE 2022, 17, e0266818. [Google Scholar] [CrossRef]
- Sayed, M.H.; Hegazi, M.A.; El-Baz, M.S.; Alahmadi, T.S.; Zubairi, N.A.; Altuwiriqi, M.A.; Saeedi, F.A.; Atwah, A.F.; Abdulhaq, N.M.; Almurashi, S.H. COVID-19 related posttraumatic stress disorder in children and adolescents in Saudi Arabia. PLoS ONE 2021, 16, e0255440. [Google Scholar] [CrossRef]
- Cao, C.; Wang, L.; Fang, R.; Liu, P.; Bi, Y.; Luo, S.; Grace, E.; Olff, M. Anxiety, depression, and PTSD symptoms among high school students in china in response to the COVID-19 pandemic and lockdown. J. Affect. Disoders 2022, 296, 126–129. [Google Scholar] [CrossRef]
- Karbasi, Z.; Eslami, P. Prevalence of post-traumatic stress disorder during the COVID-19 pandemic in children: A review and suggested solutions. Middle East Curr. Psychiatry 2022, 29, 74. [Google Scholar] [CrossRef]
- Jin, B.; Lee, S.; Chung, U.S. Jeopardized mental health of children and adolescents in coronavirus disease 2019 pandemic. Clin. Exp. Pediatr. 2022, 65, 322–329. [Google Scholar] [CrossRef]
- Ma, L.; Mazidi, M.; Li, K.; Li, Y.; Chen, S.; Kirwan, R.; Zhou, H.; Yan, N.; Rahman, A.; Wang, W.; et al. Prevalence of mental health problems among children and adolescents during the COVID-19 pandemic: A systematic review and meta-analysis. J. Affect. Disord. 2021, 293, 78–89. [Google Scholar] [CrossRef]
- American Psychiatric Association. Diagnostic and Statistical Manual of Mental Disorders, 5th ed.; American Psychiatric Association: Washington, DC, USA, 2013. [Google Scholar]
- Dye, H. The impact and long-term effects of childhood trauma. J. Hum. Behav. Soc. Environ. 2018, 28, 381–392. [Google Scholar] [CrossRef]
- Verlinden, E.; Opmeer, B.C.; Van Meijel, E.P.; Beer, R.; De Roos, C.; Bicanic, I.A.; Lamers-Winkelman, F.; Olff, M.; Boer, F.; Lindauer, R.J. Enhanced screening for posttraumatic stress disorder and comorbid diagnoses in children and adolescents. Eur. J. Psychotraumatol. 2015, 6, 26661. [Google Scholar] [CrossRef]
- Smith, P.; Perrin, S.; Dyregrov, A.; Yule, W. Principal components analysis of the impact of event scale with children in war. Personal. Individ. Differ. 2003, 34, 315–322. [Google Scholar] [CrossRef]
- Deeba, F.; Rapee, R.M.; Prvan, T. Psychometric properties of the Children’s Revised Impact of Events Scale (CRIES) with Bangladeshi children and adolescents. PeerJ 2014, 2, e536. [Google Scholar] [CrossRef]
- Lau, J.T.; Yeung, N.C.; Yu, X.N.; Zhang, J.; Mak, W.W.; Lui, W.W.; Zhang, J. Validation of the Chinese version of the Children’s Revised Impact of Event Scale (CRIES) among Chinese adolescents in the aftermath of the Sichuan Earthquake in 2008. Compr. Psychiatry 2013, 54, 83–90. [Google Scholar] [CrossRef]
- Zhang, N.; Zhang, Y.; Wu, K.; Zhu, Z.; Dyregrov, A. Factor structure of the Children’s Revised Impact of Event Scale among children and adolescents who survived the 2008 Sichuan earthquake in China. Scand. J. Psychol. 2011, 52, 236–241. [Google Scholar] [CrossRef]
- Giannopoulou, I.; Smith, P.; Ecker, C.; Strouthos, M.; Dikaiakou, A.; Yule, W. Factor structure of the Children’s Revised Impact of Event Scale (CRIES) with children exposed to earthquake. Personal. Individ. Differ. 2006, 40, 1027–1037. [Google Scholar] [CrossRef]
- Oh, E.A.; Park, E.J.; Lee, S.H.; Bae, S.M. Validation of the Korean Version of the Children’s Revised Impact of Event Scale. Clin. Psychopharmacol. Neurosci. 2014, 12, 149–156. [Google Scholar] [CrossRef]
- Veronese, G.; Pepe, A. Measuring traumatic reactions in Palestinian children: A psychometric assessment of the Children Revised Impact of Event Scale-Arabic version (CRIES-13A). Child Psychiatry Hum. Dev. 2022, 53, 16–26. [Google Scholar] [CrossRef]
- Chen, Z.; Zhang, Y.; Liu, Z.; Liu, Y.; Dyregrov, A. Structure of the Children’s Revised Impact of Event Scale (CRIES) with children and adolescents exposed to debris flood. PLoS ONE 2012, 7, e41741. [Google Scholar] [CrossRef] [PubMed][Green Version]
- Pereira, J.; Vagos, P.; Fonseca, A.; Moreira, H.; Canavarro, M.C.; Rijo, D. The Children’s Revised Impact of Event Scale: Dimensionality and measurement invariance in a sample of children and adolescents exposed to wildfires. J. Trauma. Stress 2021, 34, 35–45. [Google Scholar] [CrossRef] [PubMed]
- Dyregrov, A.; Kuterovac, G.; Barath, A. Factor analysis of the impact of event scale with children in war. Scand. J. Psychol. 1996, 37, 339–350. [Google Scholar] [CrossRef] [PubMed]
- Yule, W.; Bruggencate, S.T.; Joseph, S. Principal components analysis of the impact of events scale in adolescents who survived a shipping disaster. Personal. Individ. Differ. 1994, 16, 685–691. [Google Scholar] [CrossRef]
- Brown, T.A. Confirmatory Factor Analysis for Applied Research, 2nd ed.; The Guilford Press: New York, NY, USA, 2015. [Google Scholar]
- Kyriazos, T. Applied psychometrics: Sample size and sample power considerations in factor analysis (EFA, CFA) and SEM in general. Psychology 2018, 9, 2207–2230. [Google Scholar] [CrossRef]
- Horowitz, M.; Wilner, N.; Alvarez, W. Impact of Event Scale: A measure of subjective stress. Psychosom. Med. 1979, 41, 209–218. [Google Scholar] [CrossRef]
- Beaton, D.E.; Bombardier, C.; Guillemin, F.; Ferraz, M.B. Guidelines for the process of cross-cultural adaptation of self-report measures. Spine 2000, 25, 3186–3191. [Google Scholar] [CrossRef]
- Polit, D.F.; Beck, C.T. The content validity index: Are you sure you know what’s being reported? Critique and recommendations. Res. Nurs. Health 2006, 29, 489–497. [Google Scholar] [CrossRef]
- Polit, D.F.; Beck, C.T.; Owen, S.V. Is the CVI an acceptable indicator of content validity? Appraisal and recommendations. Res. Nurs. Health 2007, 30, 459–467. [Google Scholar] [CrossRef]
- Zamanzadeh, V.; Ghahramanian, A.; Rassouli, M.; Abbaszadeh, A.; Alavi-Majd, H.; Nikanfar, A.R. Design and implementation content validity study: Development of an instrument for measuring patient-centered communication. J. Caring Sci. 2015, 4, 165–178. [Google Scholar] [CrossRef]
- Arbuckle, J.L. Amos; IBM SPSS: Chicago, IL, USA, 2014. [Google Scholar]
- Comrey, A.L.; Lee, H.B. A First Course in Factor Analysis, 2nd ed.; Lawrence Erlbaum Associates: Hillsdale, NJ, USA, 1992. [Google Scholar]
- Tabachnick, B.G.; Fidell, L.S. Using Multivariate Statistics, 6th ed.; Pearson Education: Boston, MA, USA, 2013. [Google Scholar]
- Hu, L.; Bentler, P.M. Cutoff criteria for fit indexes in covariance structure analysis: Conventional criteria versus new alternatives. Struct. Equ. Model. Multidiscip. J. 1999, 6, 1–55. [Google Scholar] [CrossRef]
- Hooper, D.; Coughlan, J.; Mullen, M. Structural Equation Modelling: Guidelines for determining model fit. Electron. J. Bus. Res. Methods 2008, 6, 53–60. [Google Scholar]
- Whittaker, T.A. Using the modification index and standardized expected parameter change for model modification. J. Exp. Educ. 2012, 80, 26–44. [Google Scholar] [CrossRef]
- Bryant, F.B.; Yarnold, P.R.; Michelson, E.A. Statistical methodology: VIII. Using confirmatory factor analysis (CFA) in emergency medicine research. Acad. Emerg. Med. 1999, 6, 54–66. [Google Scholar] [CrossRef]
- Putnick, D.L.; Bornstein, M.H. Measurement invariance conventions and reporting: The state of the art and future directions for psychological research. Dev. Rev. 2016, 41, 71–90. [Google Scholar] [CrossRef]
- Cheung, G.W.; Rensvold, R.B. Evaluating goodness-of-fit indexes for testing measurement invariance. Struct. Equ. Model. Multidiscip. J. 2002, 9, 233–255. [Google Scholar] [CrossRef]
- French, B.F.; Finch, W.H. Confirmatory factor analytic procedures for the determination of measurement invariance. Struct. Equ. Model. Multidiscip. J. 2006, 13, 378–402. [Google Scholar] [CrossRef]
- Raykov, T. Coefficient alpha and composite reliability with interrelated nonhomogeneous Items. Appl. Psychol. Meas. 1998, 22, 375–385. [Google Scholar] [CrossRef]
- Hair, J.F.; Ringle, C.M.; Sarstedt, M. PLS-SEM: Indeed a silver bullet. J. Mark. Theory Pract. 2011, 19, 139–152. [Google Scholar] [CrossRef]
- Center for Substance Abuse Treatment (US). Understanding the Impact of Trauma. In Trauma-Informed Care in Behavioral Health Services; Substance Abuse and Mental Health Services Administration (US): Rockville, MD, USA, 2014. Available online: https://www.ncbi.nlm.nih.gov/books/NBK207191/ (accessed on 4 December 2022).
- Shek, D.T.L.; Zhao, L.; Dou, D.; Zhu, X.; Xiao, C. The impact of positive youth development attributes on posttraumatic stress disorder symptoms among Chinese adolescents under COVID-19. J. Adolesc. Health 2021, 68, 676–682. [Google Scholar] [CrossRef]
- Peterson, R.A.; Kim, Y. On the relationship between coefficient alpha and composite reliability. J. Appl. Psychol. 2013, 98, 194–198. [Google Scholar] [CrossRef] [PubMed]

| Variable | n | % |
|---|---|---|
| Age (years) | ||
| 12–13 | 175 | 50.58 |
| 14–15 | 171 | 49.42 |
| Gender | ||
| Male | 144 | 41.60 |
| Female | 202 | 68.90 |
| Ethnicity | ||
| Javanese | 317 | 91.60 |
| Other | 29 | 8.40 |
| Grade level | ||
| 7th | 79 | 22.80 |
| 8th | 267 | 77.20 |
| Religion | ||
| Muslim | 293 | 84.70 |
| Non-Muslim | 53 | 15.30 |
| Living arrangement | ||
| Living with parents | 301 | 87.00 |
| Living with others | 45 | 13.00 |
| Home quarantine | ||
| Yes | 5 | 1.40 |
| No | 341 | 98.60 |
| Model | x2 | df | x2/df | CFI | RMSEA | Comparison | Δx2 | Δ df | ΔCFI | ΔRMSEA |
|---|---|---|---|---|---|---|---|---|---|---|
| M0 | 168.368 | 60 | 2.806 | 0.951 | 0.072 | |||||
| M1 | 291.667 | 120 | 2.431 | 0.922 | 0.064 | |||||
| M2 | 310.198 | 130 | 2.386 | 0.918 | 0.063 | M2 vs. M1 | 18.531 | 10 | 0.014 | 0.001 |
| M3 | 337.986 | 136 | 2.485 | 0.908 | 0.066 | M3 vs. M2 | 27.788 | 6 | 0.010 | 0.002 |
| M4 | 380.232 | 151 | 2.518 | 0.895 | 0.066 | M4 vs. M3 | 42.246 | 15 | 0.013 | 0.000 |
| Item Number and Description | Mean | SD | Cronbach’s Alpha | Composite Reliability | ||||
|---|---|---|---|---|---|---|---|---|
| Overall | Male | Female | Overall | Male | Female | |||
| Intrusion | 4.27 | 4.81 | 0.83 | 0.79 | 0.85 | 0.84 | 0.80 | 0.86 |
| 1.32 | 1.52 | ||||||
| 0.95 | 1.48 | ||||||
| 1.20 | 1.54 | ||||||
| 0.80 | 1.33 | ||||||
| Avoidance | 5.98 | 5.82 | 0.82 | 0.81 | 0.82 | 0.83 | 0.82 | 0.83 |
| 1.75 | 1.88 | ||||||
| 1.10 | 1.59 | ||||||
| 1.36 | 1.83 | ||||||
| 1.77 | 1.92 | ||||||
| Arousal | 5.45 | 5.72 | 0.80 | 0.71 | 0.83 | 0.812 | 0.72 | 0.84 |
| 0.91 | 1.37 | ||||||
| 0.86 | 1.46 | ||||||
| 1.20 | 1.55 | ||||||
| 1.73 | 1.80 | ||||||
| 0.75 | 1.43 | ||||||
| Total score | 15.70 | 14.62 | 0.91 | |||||
Publisher’s Note: MDPI stays neutral with regard to jurisdictional claims in published maps and institutional affiliations. |
© 2022 by the authors. Licensee MDPI, Basel, Switzerland. This article is an open access article distributed under the terms and conditions of the Creative Commons Attribution (CC BY) license (https://creativecommons.org/licenses/by/4.0/).
Share and Cite
Laksmita, O.D.; Chung, M.-H.; Shieh, Y.-Y.; Chang, P.-C. Psychometric Validation of the Indonesian Version of Children’s Revised Impact of Event Scale 13. Int. J. Environ. Res. Public Health 2022, 19, 17069. https://doi.org/10.3390/ijerph192417069
Laksmita OD, Chung M-H, Shieh Y-Y, Chang P-C. Psychometric Validation of the Indonesian Version of Children’s Revised Impact of Event Scale 13. International Journal of Environmental Research and Public Health. 2022; 19(24):17069. https://doi.org/10.3390/ijerph192417069
Chicago/Turabian StyleLaksmita, Okki Dhona, Min-Huey Chung, Yann-Yann Shieh, and Pi-Chen Chang. 2022. "Psychometric Validation of the Indonesian Version of Children’s Revised Impact of Event Scale 13" International Journal of Environmental Research and Public Health 19, no. 24: 17069. https://doi.org/10.3390/ijerph192417069
APA StyleLaksmita, O. D., Chung, M.-H., Shieh, Y.-Y., & Chang, P.-C. (2022). Psychometric Validation of the Indonesian Version of Children’s Revised Impact of Event Scale 13. International Journal of Environmental Research and Public Health, 19(24), 17069. https://doi.org/10.3390/ijerph192417069

