Portuguese Version of the Ageing Attitudes Questionnaire (AAQ): Validation of the Psychometric Properties
Abstract
1. Introduction
1.1. From Definition to the Assessment of Attitudes towards Ageing
1.2. Attitudes to Ageing Questionnaire
2. Materials and Methods
2.1. Participants
2.2. Instrument
2.3. Procedures
2.4. Statistical Analysis
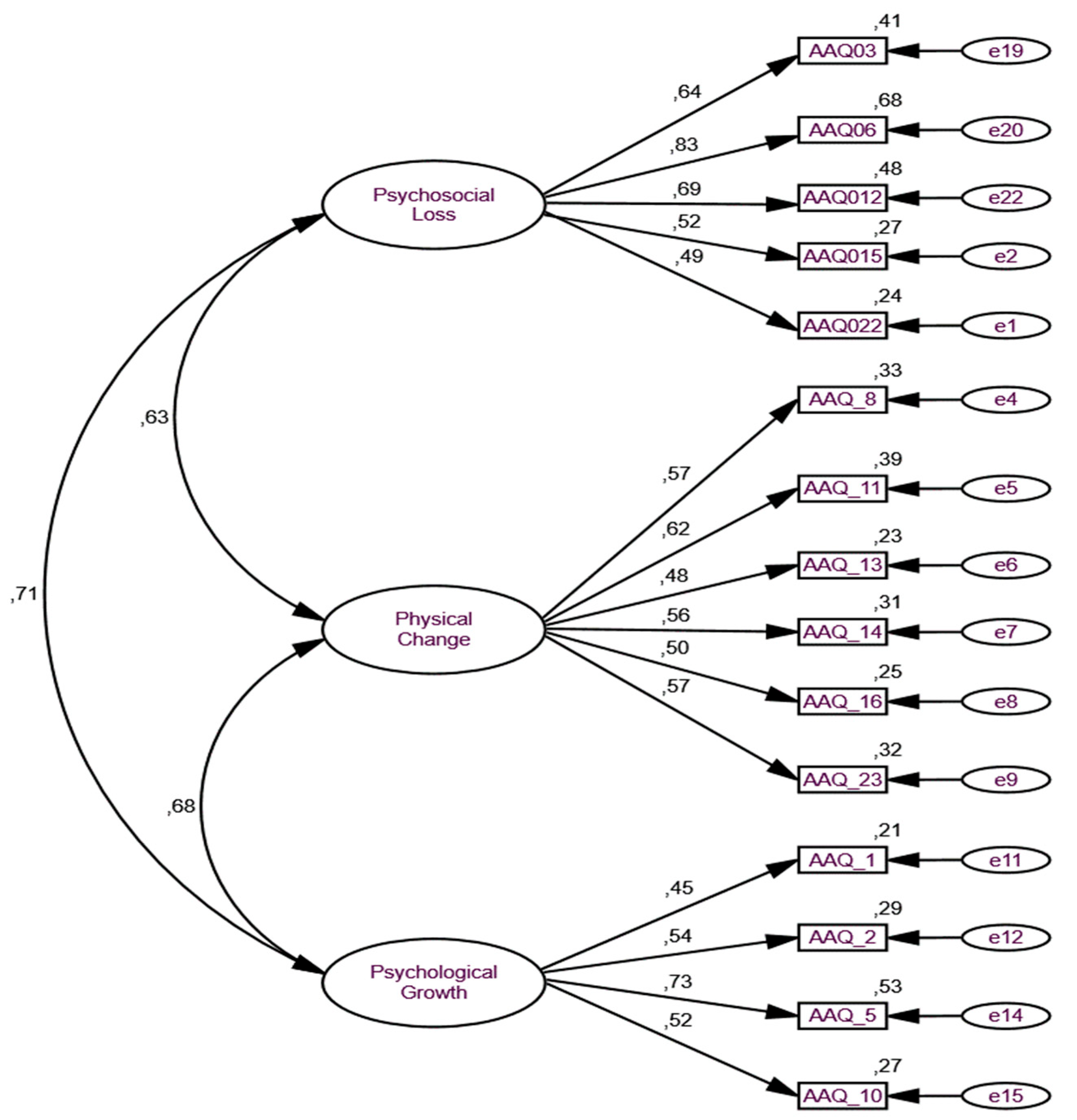
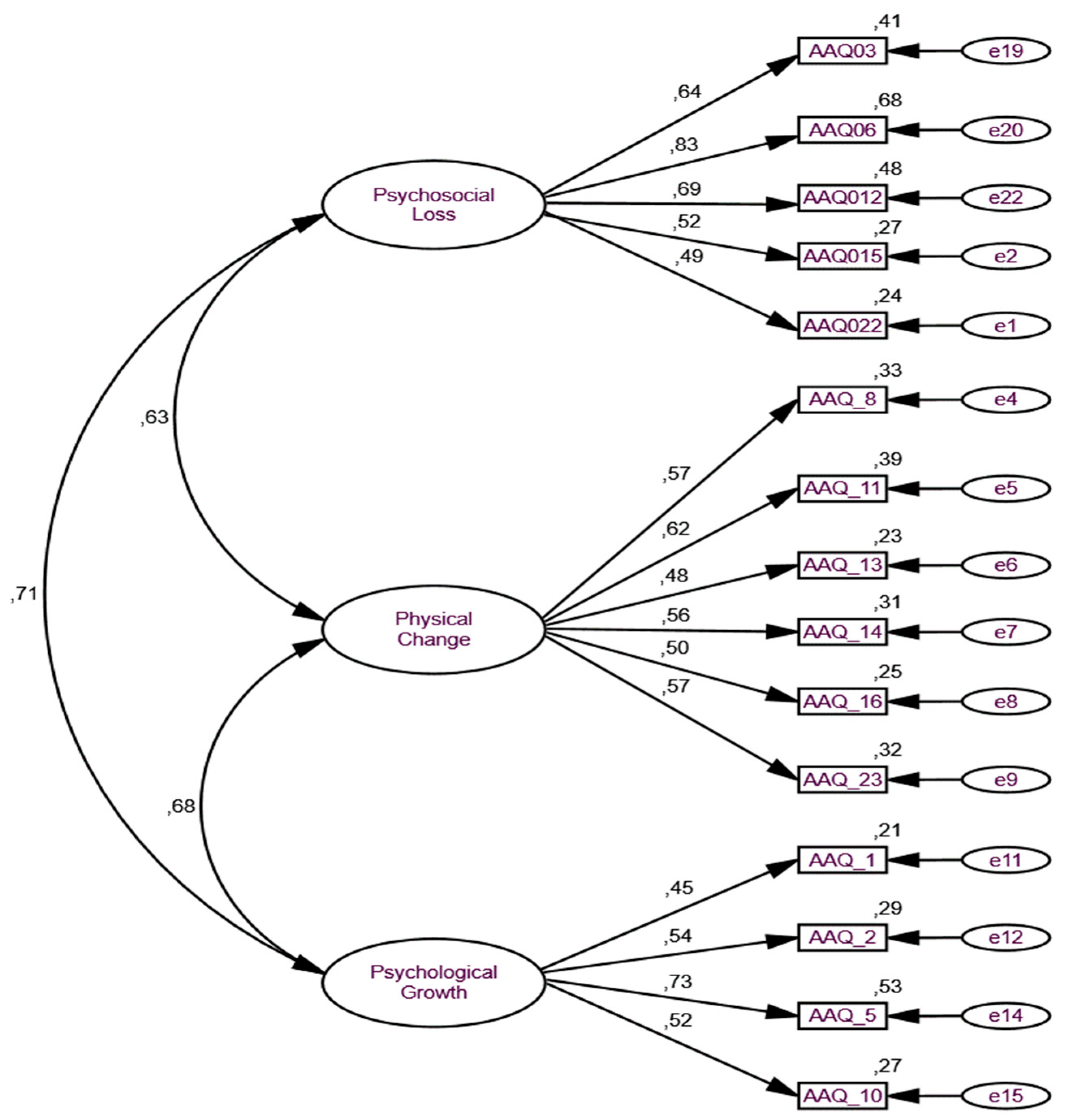
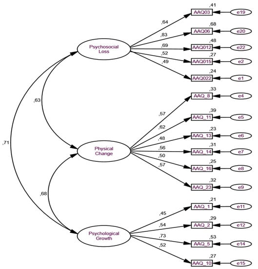
3. Results
Cross-Validity
4. Discussion
5. Conclusions
6. Limitation and Future Research
Author Contributions
Funding
Institutional Review Board Statement
Informed Consent Statement
Data Availability Statement
Conflicts of Interest
Appendix A

References
- Lichtenberg, P.A.; Mast, B.T. APA Handbook of Clinical Geropsychology; APA Handbooks in Psychology Series; APA: Washington, DC, USA, 2015. [Google Scholar]
- WHO. Global Report on Ageism. Available online: https://www.who.int/health-topics/ageism#tab=tab_1 (accessed on 21 June 2022).
- Instituto Nacional de Estatica Statistic Portugal. Statistic Yearbook of Portugal. Available online: https://www.ine.pt/xportal/xmain?xpid=INE&xpgid=ine_publicacoes&PUBLICACOESpub_boui=568170278&PUBLICACOESmodo=2 (accessed on 16 May 2022).
- WHO. Aging and Health: Key Facts. Available online: https://www.who.int/news-room/fact-sheets/detail/ (accessed on 1 May 2022).
- Baltes, P.B.; Smith, J. New Frontiers in the Future of Aging: From Successful Aging of the Young Old to the Dilemmas of the Fourth Age. Gerontology 2003, 49, 123–135. [Google Scholar] [CrossRef] [PubMed]
- Knight, B. Psychotherapy with Older Adults; SAGE Publications, Inc.: Thousand Oaks, CA, USA, 2004. [Google Scholar]
- Simões, M.R. Instrumentos de avaliação psicológica de pessoas idosas: Investigação e estudos de validação em Portugal. Rev. Ibero-Am. Diagnóstico E Avaliação Psicológica 2012, 34, 9–33. [Google Scholar]
- Boduroglu, A.; Yoon, C.; Luo, T.; Park, D.C. Age-Related Stereotypes: A Comparison of American and Chinese Cultures. Gerontology 2006, 52, 324–333. [Google Scholar] [CrossRef] [PubMed]
- Laidlaw, K.; Power, M.J.; Schmidt, S.; The WHOQOL-OLD Group. The attitudes to ageing questionnaire (AAQ): Development and psychometric properties. Int. J. Geriatr. Psychiatry 2007, 22, 367–379. [Google Scholar] [CrossRef]
- Keyes, C.L.M.; Dhingra, S.S.; Simoes, E.J. Change in Level of Positive Mental Health as a Predictor of Future Risk of Mental Illness. Am. J. Public Health 2010, 100, 2366–2371. [Google Scholar] [CrossRef]
- Cohen, S.; Pressman, S.D. Positive Affect and Health. Curr. Dir. Psychol. Sci. 2006, 15, 122–125. [Google Scholar] [CrossRef]
- Diener, E.; Chan, M.Y. Happy People Live Longer: Subjective Well-Being Contributes to Health and Longevity. Appl. Psychol. Health Well-Being 2011, 3, 1–43. [Google Scholar] [CrossRef]
- Qiu, W.Q.; Dean, M.; Liu, T.; George, L.K.; Gann, M.; Cohen, J.T.; Bruce, M.L. Physical and Mental Health of Homebound Older Adults: An Overlooked Population. J. Am. Geriatr. Soc. 2010, 58, 2423–2428. [Google Scholar] [CrossRef]
- WHO. Optimizing Brain Health across the Life Course. WHO Position Paper 2022. Available online: https://creativecommons.org/licenses/by-nc-sa/3.0/igo/ (accessed on 15 May 2022).
- Mroczek, D.K.; Kolarz, C.M. The effect of age on positive and negative affect: A developmental perspective on happiness. J. Personal. Soc. Psychol. 1998, 75, 1333–1349. [Google Scholar] [CrossRef]
- Lyubomirsky, S.; King, L.; Diener, E. The benefits of frequent positive affect: Does happiness lead to success? Psychol. Bull. 2005, 131, 803–855. [Google Scholar] [CrossRef]
- Coleman, P.G.; O’Hanlon, A. Ageing and Development: Theories and Research: Social and Emotional Perspectives, 1st ed.; Routledge: London, UK, 2004. [Google Scholar]
- Eagly, A.H.; Chaiken, S. The Psychology of Attitudes; Harcourt Brace Jovanovich: New York, NY, USA, 1993. [Google Scholar]
- Baltes, P.B. On the incomplete architecture of human ontogeny: Selection, optimization, and compensation as foundation of developmental theory. Am. Psychol. 1997, 52, 366–380. [Google Scholar] [CrossRef] [PubMed]
- Kalfoss, M.H.; Low, G.; Molzahn, A.E. Reliability and validity of the attitudes to ageing questionnaire for Canadian and Norwegian older adults. Scand. J. Caring Sci. 2010, 24, 75–85. [Google Scholar] [CrossRef]
- Rejab, N.; Muhammad, N.A.; Tohid, H.; Tohit, N.M.; Kin, P.W.; Drahman, I. A Malay Version of the Attitude to Ageing Questionnaire: Its Adaptation, Validation and Reliability in the Malaysian Older Adult Population. Ann. Geriatr. Med. Res. 2022, 26, 225–232. [Google Scholar] [CrossRef] [PubMed]
- Laidlaw, K.; Kishita, N.; Shenkin, S.D.; Power, M.J. Development of a short form of the Attitudes to Ageing Questionnaire (AAQ). Int. J. Geriatr. Psychiatry 2018, 33, 113–121. [Google Scholar] [CrossRef] [PubMed]
- Marquet, M.; Missotten, P.; Schroyen, S.; Van Sambeek, I.; Akker, M.V.D.; Broeke, C.V.D.; Buntinx, F.; Adam, S. A Validation of the French Version of the Attitudes to Aging Questionnaire (AAQ): Factor Structure, Reliability and Validity. Psychol. Belg. 2016, 56, 80–100. [Google Scholar] [CrossRef]
- Orkibi, H. Creative Adaptability: Conceptual Framework, Measurement, and Outcomes in Times of Crisis. Front. Psychol. 2021, 11, 588172. [Google Scholar] [CrossRef]
- Testoni, I.; Azzola, C.; Tribbia, N.; Biancalani, G.; Iacona, E.; Orkibi, H.; Azoulay, B. The COVID-19 Disappeared: From Traumatic to Ambiguous Loss and the Role of the Internet for the Bereaved in Italy. Front. Psychiatry 2021, 12, 620583. [Google Scholar] [CrossRef]
- Lucas-Carrasco, R.; Laidlaw, K.; Gómez-Benito, J.; Power, M.J. Reliability and validity of the Attitudes to Ageing Questionnaire (AAQ) in older people in Spain. Int. Psychogeriatr. 2013, 25, 490–499. [Google Scholar] [CrossRef]
- Banville, D.; Desrosiers, P.; Genet-Volet, Y. Translating Questionnaires and Inventories Using a Cross-Cultural Translation Technique. J. Teach. Phys. Educ. 2000, 19, 374–387. [Google Scholar] [CrossRef]
- Byrne, B.M. Structural Equation Modeling with AMOS: Basic Concepts, Applications, and Programing; Lawrence Erlbaum Associates: Mahwah, NJ, USA, 2000. [Google Scholar]
- Schumacker, R.E.; Lomax, R.G. A Beginner’s Guide to Structural Equation Modelling, 4th ed.; Routledge Taylor & Francis Group: New York, NY, USA, 2015. [Google Scholar]
- Bentler, P.M. On tests and indices for evaluating structural models. Personal. Individ. Differ. 2007, 42, 825–829. [Google Scholar] [CrossRef]
- Kline, R.B. Beyond Significance Testing: Reforming Data Analysis Methods in Behavioral Research; American Psychological Association: Washington, DC, USA, 2004. [Google Scholar]
- Marôco, J. Análise de Equações Estruturais: Fundamentos Teóricos, Software & Aplicações; Report Number: Lisbon, Portugal, 2010. [Google Scholar]
- Hair, J.F.; Black, W.C.; Babin, B.J.; Anderson, R.E. Multivariate Data Analyses, 7th ed.; Prentice Hall: New York, NY, USA, 2009. [Google Scholar]
- Fornell, C.; Larcker, D.F. Structural equation models with unobservable variables and measurement error: Algebra and statistics. J. Mark. Res. 1981, 18, 382–388. [Google Scholar] [CrossRef]
- Loehlin, J.C. Latent Variable Models: An Introduction to Factor, Path, and Structural Equation Analysis; Lawrence Erlbaum Associates: Mahwah, NJ, USA, 2003. [Google Scholar]
- Bollen, K.A.; Stine, R.A. Bootstrapping goodness-of-fit measures in structural equation models. In Testing Structural Equation Models; Bollen, L.J., Ed.; SAGE Focus Edition; SAGE: Newbury Park, CA, USA, 1993; pp. 111–135. [Google Scholar]
- Bagozzi, R.P.; Kimmel, S.K. A comparison of leading theories for the prediction of goal-directed behaviours. Br. J. Soc. Psychol. 1995, 34, 437–461. [Google Scholar] [CrossRef]
- Anderson, J.C.; Gerbing, D.W. Structural equation modeling in practice: A review and recommended two-step approach. Psychol. Bull. 1988, 103, 411–423. [Google Scholar] [CrossRef]
- Kisvetrová, H.; Mandysová, P.; Tomanová, J.; Steven, A. Dignity and attitudes to aging: A cross-sectional study of older adults. Nurs. Ethics 2021, 29, 413–424. [Google Scholar] [CrossRef] [PubMed]


| Factors | Description | Items |
|---|---|---|
| Psychosocial Loss | Measures the perceived negative experiences of ageing and functions as a proxy for negative attitudes to ageing, where old age is observed primarily as a negative experience involving psychological and social loss. | 3-6-9-12-15-17-20-22 |
| Physical Change | Focuses on items primarily related to health and the experience of ageing itself; therefore, a subjective individualized psychological perspective on health is assessed. | 7-8-11-13-14-16-23-24 |
| Psychological Growth | Explicitly positive and could be summarized as ‘Personal Wisdom’, as it recognizes a lifespan development perspective on ageing as viewed by the individual. | 1-2-4-5-10-18-19-21 |
| Item | M | SD | Min | Max | Ass. | Kurt. |
|---|---|---|---|---|---|---|
| Psychosocial Loss | ||||||
| 3. Old age is a time of loneliness | 3.26 | 1.07 | 1 | 5 | −0.278 | −0.755 |
| 6. Old age is a depressing time of life | 3.46 | 1.12 | 1 | 5 | −0.595 | −0.458 |
| 9. I find it more difficult to talk about my feelings as I get older | 3.53 | 1.05 | 1 | 5 | −0.431 | −0.729 |
| 12. I see old age mainly as a time of loss | 3.41 | 1.01 | 1 | 5 | −0.251 | −0.789 |
| 15. I am losing my physical independence as I get older | 3.35 | 1.05 | 1 | 5 | −0.194 | −0.872 |
| 17. As I get older, I find it more difficult to make new friends | 3.26 | 1.16 | 1 | 5 | −0.134 | −1.11 |
| 20. I don’t feel involved in society now that I am older | 3.73 | 0.99 | 1 | 5 | −0.674 | −0.162 |
| 22. I feel excluded from things because of my age | 3.86 | 0.92 | 1 | 5 | −0.687 | −0.006 |
| Physical Change | ||||||
| 7. It is important to exercise at any age | 4.55 | 0.59 | 2 | 5 | −1.33 | 2.46 |
| 8. Growing older has been easier than I thought | 3.20 | 0.94 | 1 | 5 | −0.252 | −0.539 |
| 11. I do not feel old | 3.60 | 1.10 | 1 | 5 | −0.720 | −0.243 |
| 13. My identity is not defined by my age | 3.82 | 1.07 | 1 | 5 | −1.10 | 0.632 |
| 14. I have more energy now than I expected for my age | 3.23 | 0.97 | 1 | 5 | −0.142 | −0.672 |
| 16. Problems with my physical health do not hold me back from doing what I want to do | 3.21 | 1.07 | 1 | 5 | −0.296 | −0.811 |
| 23. My health is better than expected for my age | 3.20 | 0.96 | 1 | 5 | −0.296 | −0.143 |
| 24. I keep myself as fit and active as possible by exercising | 3.68 | 1.01 | 1 | 5 | −0.773 | 0.135 |
| Psychological Growth | ||||||
| 1. As people get older, they are better able to cope with life | 3.67 | 0.90 | 1 | 5 | −0.844 | 0.508 |
| 2. It is a privilege to grow old | 3.62 | 1.5 | 1 | 5 | −0.568 | −0.439 |
| 4. Wisdom comes with age | 3.60 | 0.97 | 1 | 5 | −0.620 | −0.216 |
| 5. There are many pleasant things about growing older | 3.54 | 0.96 | 1 | 5 | −0.813 | 0.082 |
| 10. I am more accepting of myself as I have grown older | 3.69 | 0.87 | 1 | 5 | −0.612 | 0.034 |
| 18. It is important to pass on the benefits of my experience to younger people | 3.87 | 0.81 | 1 | 5 | −0.595 | 0.370 |
| 19. I believe my life has made a difference | 3.66 | 0.82 | 1 | 5 | −0.298 | 0.044 |
| 21. I want to give a good example to younger people | 4.09 | 0.70 | 1 | 5 | −0.695 | 1.44 |
| Factors/Items | λ | Z-Value | C | α | CR |
|---|---|---|---|---|---|
| Psychosocial Loss | 0.77 | 00.78 | |||
| 3. Old age is a time of loneliness | 0.64 | 9.10 | 0.48 | ||
| 6. Old age is a depressing time of life | 0.77 | 11.81 | 0.62 | ||
| 9. (-) I find it more difficult to talk about my feelings as I get older | 0.28 | 4.99 | 0.23 | ||
| 12. I see old age mainly as a time of loss | 0.69 | 11.05 | 0.45 | ||
| 15. I am losing my physical independence as I get older | 0.55 | 9.24 | 0.42 | ||
| 17. (-) As I get older, I find it more difficult to make new friends | 0.31 | 5,49 | 0.37 | ||
| 20. (-) I don’t feel involved in society now that I am older | 0.45 | 7.70 | 0.39 | ||
| 22. I feel excluded from things because of my age | 0.55 | 9.15 | 0.40 | ||
| Physical Change | 0.72 | 0.72 | |||
| 7. (-) It is important to exercise at any age | 0.30 | 5.05 | 0.13 | ||
| 8. Growing older has been easier than I thought | 0.54 | 5.26 | 0.47 | ||
| 11. I don’t feel old | 0.61 | 5.37 | 0.40 | ||
| 13. My identity is not defined by my age | 0.48 | 5.08 | 0.31 | ||
| 14. I have more energy now than I expected for my age | 0.54 | 4.86 | 0.44 | ||
| 16. Problems with my physical health do not hold me back from doing what I want to do | 0.51 | 5.01 | 0.29 | ||
| 23. My health is better than expected for my age | 0.58 | 5.00 | 0.43 | ||
| 24. (-) I keep myself as fit and active as possible by exercising | 0.45 | 4.84 | 0.27 | ||
| Psychological Growth | 0.70 | 0.65 | |||
| 1. As people get older, they are better able to cope with life | 0.49 | 5.11 | 0.28 | ||
| 2. It is a privilege to grow old | 0.52 | 7.41 | 0.26 | ||
| 4. (-) Wisdom comes with age | 0.25 | 3.52 | 0.35 | ||
| 5. There are many pleasant things about growing older | 0.66 | 7.94 | 0.41 | ||
| 10. I am more accepting of myself as I have grown older | 0.52 | 7.53 | 0.29 | ||
| 18. (-) It is important to pass on the benefits of my experience to younger people | 0.40 | 4.72 | 0.56 | ||
| 19. (-) I believe my life has made a difference | 0.39 | 5.11 | 0.49 | ||
| 21. (-) I want to give a good example to younger people | 0.42 | 5.14 | 0.55 |
| Factor | AVE | Correlations Matrix | ||
|---|---|---|---|---|
| 1 | 2 | 3 | ||
| 1. Psychosocial loss | 0.42 | 1.00 | ||
| 2. Physical change | 0.30 | 0.26 ** | 1.00 | |
| 3. Psychological growth | 0.32 | 0.17 ** | 0.20 ** | 1.00 |
| Models | χ2 | gl | ∆χ2 | ∆gl | B-Sp | PCFI | PGFI | GFI | CFI | RMSEA | IC 90% |
|---|---|---|---|---|---|---|---|---|---|---|---|
| Model 1 | 377.220 | 174 | --- | --- | --- | 0.72 | 0.64 | 0.88 | 0.86 | 0.05 | [0.047, 0.062] |
| Model 2 | 381.914 | 186 | 4.7 | 12 | 0.967 | 0.77 | 0.68 | 0.88 | 0.87 | 0.05 | [0.051, 0.065] |
| Model 3 | 388.158 | 192 | 10.9 | 18 | 0.730 | 0.79 | 0.70 | 0.88 | 0.87 | 0.05 | [0.043, 0.058] |
Publisher’s Note: MDPI stays neutral with regard to jurisdictional claims in published maps and institutional affiliations. |
© 2022 by the authors. Licensee MDPI, Basel, Switzerland. This article is an open access article distributed under the terms and conditions of the Creative Commons Attribution (CC BY) license (https://creativecommons.org/licenses/by/4.0/).
Share and Cite
Pedroso de Lima, M.; Martins, P.; Gonzalez, A.-J. Portuguese Version of the Ageing Attitudes Questionnaire (AAQ): Validation of the Psychometric Properties. Int. J. Environ. Res. Public Health 2022, 19, 16778. https://doi.org/10.3390/ijerph192416778
Pedroso de Lima M, Martins P, Gonzalez A-J. Portuguese Version of the Ageing Attitudes Questionnaire (AAQ): Validation of the Psychometric Properties. International Journal of Environmental Research and Public Health. 2022; 19(24):16778. https://doi.org/10.3390/ijerph192416778
Chicago/Turabian StylePedroso de Lima, Margarida, Paulo Martins, and António-José Gonzalez. 2022. "Portuguese Version of the Ageing Attitudes Questionnaire (AAQ): Validation of the Psychometric Properties" International Journal of Environmental Research and Public Health 19, no. 24: 16778. https://doi.org/10.3390/ijerph192416778
APA StylePedroso de Lima, M., Martins, P., & Gonzalez, A.-J. (2022). Portuguese Version of the Ageing Attitudes Questionnaire (AAQ): Validation of the Psychometric Properties. International Journal of Environmental Research and Public Health, 19(24), 16778. https://doi.org/10.3390/ijerph192416778

