Predicting Flossing through the Application of the Multi-Theory Model (MTM) of Health Behavior Change among Minority Adolescents in the United States
Abstract
1. Introduction
2. Methods
2.1. Study Design and Eligibility Criteria
2.2. Data Collection Procedure and Sampling
2.3. Ethical Considerations
2.4. Development and Validation of the Survey
2.5. Data Analysis and Sample Justification
3. Results
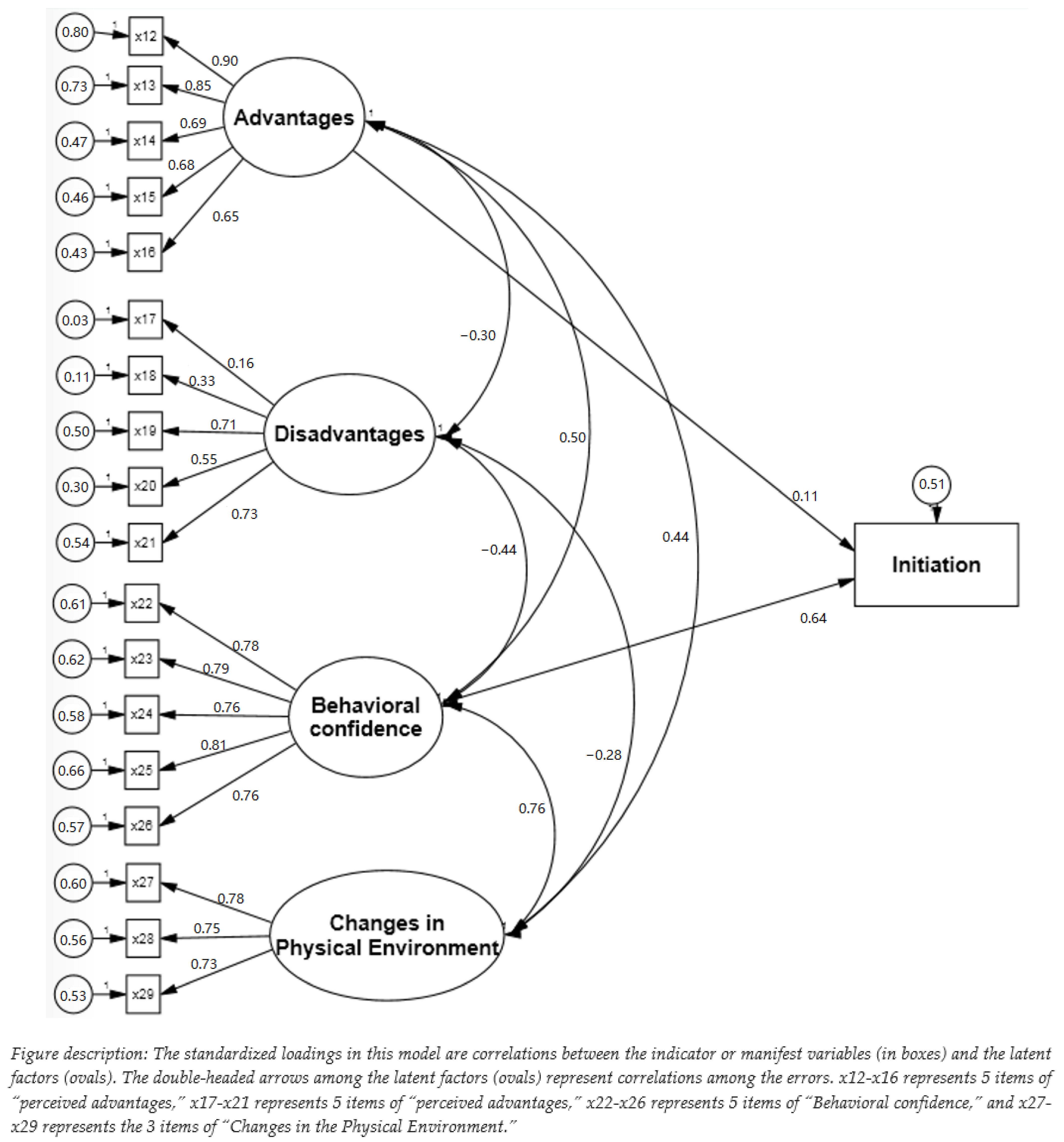
3.1. Construct Validation
3.2. Intercorrelations and Reliability Diagnostics
3.3. Univariate and Bivariate Statistical Findings
3.4. Hierarchical Multiple Regression
4. Discussion
4.1. Implications for Practice
4.2. Strengths and Limitations
5. Conclusions and Future Recommendations
Author Contributions
Funding
Institutional Review Board Statement
Informed Consent Statement
Data Availability Statement
Conflicts of Interest
References
- Dye, B.A.; Mitnik, G.L.; Iafolla, T.J.; Vargas, C.M. Trends in dental caries in children and adolescents according to poverty status in the United States from 1999 through 2004 and from 2011 through 2014. J. Am. Dent. Assoc. 2017, 148, 550–565.e7. [Google Scholar] [CrossRef] [PubMed]
- Fleming, E.; Afful, J. Prevalence of Total and Untreated Dental Caries among Youth: United States, 2015–2016; NCHS Data Brief, no 307; National Center for Health Statistics: Hyattsville, MD, USA, 2018; pp. 1–8.
- Gupta, N.; Vujicic, M.; Yarbrough, C.; Harrison, B. Disparities in untreated caries among children and adults in the U.S., 2011–2014. BMC Oral Health 2018, 18, 30. [Google Scholar] [CrossRef] [PubMed]
- Al-Ghutaimel, H.; Riba, H.; Al-Kahtani, S.; Al-Duhaimi, S. Common Periodontal Diseases of Children and Adolescents. Int. J. Dent. 2014, 2014, 850674. [Google Scholar] [CrossRef] [PubMed]
- Guedes, C.C.; Bussadori, S.K.; Weber, R.; Motta, L.J.; da Mota, A.C.C.; Amancio, O.M.S. Halitosis: Prevalence and association with oral etiological factors in children and adolescents. J. Breath Res. 2019, 13, 026002. [Google Scholar] [CrossRef]
- Li, L.-W.; Wong, H.M.; Gandhi, A.; McGrath, C.P. Caries-related risk factors of obesity among 18-year-old adolescents in Hong Kong: A cross-sectional study nested in a cohort study. BMC Oral Health 2018, 18, 188. [Google Scholar] [CrossRef]
- Sambunjak, D.; Nickerson, J.; Poklepovic, T.; Johnson, T.M.; Imai, P.; Tugwell, P.; Worthington, H. Flossing for the management of periodontal diseases and dental caries in adults. Cochrane Database Syst. Rev. 2011, CD008829. [Google Scholar] [CrossRef]
- Worthington, H.V.; MacDonald, L.; Pericic, T.P.; Sambunjak, D.; Johnson, T.M.; Imai, P.; Clarkson, J. Home use of interdental cleaning devices, in addition to toothbrushing, for preventing and controlling periodontal diseases and dental caries. Cochrane Database Syst. Rev. 2019, 2020, CD012018. [Google Scholar] [CrossRef]
- Hujoel, P.; Cunha-Cruz, J.; Banting, D.; Loesche, W. Dental Flossing and Interproximal Caries: A Systematic Review. J. Dent. Res. 2006, 85, 298–305. [Google Scholar] [CrossRef]
- De Oliveira, K.M.H.; Nemezio, M.A.; Romualdo, P.C.; Da Silva, R.A.B.; Silva, F.W.G.D.P.E.; Küchler, E.C. Dental Flossing and Proximal Caries in the Primary Dentition: A Systematic Review. Oral Health Prev Dent 2017, 15, 427–434. [Google Scholar] [CrossRef]
- MacGregor, I.D.M.; Balding, J.W.; Regis, D. Flossing behaviour in English adolescents. J. Clin. Periodontol. 1998, 25, 291–296. [Google Scholar] [CrossRef]
- Angelopoulou, M.; Kavvadia, K.; Oulis, C.; Reppa, C. Oral Hygiene Facilitators and Barriers in Greek 10 Years Old Schoolchildren. Int. J. Clin. Pediatr. Dent. 2015, 8, 87–93. [Google Scholar] [CrossRef] [PubMed]
- Basch, C.H.; Kernan, W.D.; MacLean, S.A. Improving understanding about dental health issues in college students. J. Prev. Interv. Community 2019, 47, 25–31. [Google Scholar] [CrossRef] [PubMed]
- Centers for Disease Control and Prevention. Prevalence of Failure to Floss among Adults—U.S. 2009–2012. Inside Investigations: CDC’s Disease Detective Conference. 2020. Available online: https://www.cdc.gov/media/releases/2016/p0502-eis-conference.html (accessed on 22 February 2022).
- Lara-Capi, C.; Cagetti, M.G.; Cocco, F.; Lingström, P.; García-Godoy, F.; Campus, G. Effect of body weight and behavioural factors on caries severity in Mexican rural and urban adolescents. Int. Dent. J. 2018, 68, 190–196. [Google Scholar] [CrossRef] [PubMed]
- Aguirre-Zero, O.; Westerhold, C.; Goldsworthy, R.; Maupome, G. Identification of barriers and beliefs influencing engagement by adult and teen Mexican-Americans in oral health behaviors. Community Dent Health 2016, 33, 44–47. [Google Scholar]
- Mattos-Silveira, J.; Matos-Lima, B.B.; Oliveira, T.A.; Jarroug, K.; Rego, R.V.; Reyes, A.; Ferreira, F.R.; Imparato, J.C.; Braga, M.M. Why do children and adolescents neglect dental flossing? Eur. Arch. Paediatr. Dent. 2017, 18, 45–50. [Google Scholar] [CrossRef]
- Dodd, V.J.; Logan, H.; Brown, C.D.; Calderon, A.; Catalanotto, F. Perceptions of Oral Health, Preventive Care, and Care-Seeking Behaviors Among Rural Adolescents. J. Sch. Health 2014, 84, 802–809. [Google Scholar] [CrossRef]
- Scheerman, J.F.M.; Empelen, P.; Loveren, C.; Pakpour, A.H.; Meijel, B.; Mierzaie, Z.; Braak, M.C.T.; Verrips, G.H.W.; Gholami, M. An application of the Health Action Process Approach model to oral hygiene behaviour and dental plaque in adolescents with fixed orthodontic appliances. Int. J. Paediatr. Dent. 2017, 27, 486–495. [Google Scholar] [CrossRef]
- Bagley, J.G.; Low, K.G. Enhancing flossing compliance in college freshmen. Clin. Prev. Dent. 1992, 14, 25–30. [Google Scholar]
- Gholami, M.; Knoll, N.; Schwarzer, R. A Brief Self-Regulatory Intervention Increases Dental Flossing in Adolescent Girls. Int. J. Behav. Med. 2014, 22, 645–651. [Google Scholar] [CrossRef]
- Sharma, M. Multi-theory model (MTM) for health behavior change. Webmed Cent. Behav. 2015, 6, WMC004982. [Google Scholar]
- Sharma, M. Theoretical Foundations of Health Education and Health Promotion, 3rd ed.; Jones & Bartlett: Sudbury, MA, USA, 2017; pp. 250–262. [Google Scholar]
- Hayes, T.; Sharma, M.; Shahbazi, M.; Sung, J.H.; Bennett, R.; Reese-Smith, J. The evaluation of a fourth-generation multi-theory model (MTM) based intervention to initiate and sustain physical activity. Health Promot. Perspect. 2019, 9, 13–23. [Google Scholar] [CrossRef] [PubMed]
- Nahar, V.K.; Sharma, M.; Catalano, H.P.; Ickes, M.J.; Johnson, P.; Ford, M.A. Testing multi-theory model (MTM) in predicting initiation andsustenance of physical activity behavior among college students. Health Promot. Perspect. 2016, 6, 58–65. [Google Scholar] [CrossRef] [PubMed]
- Hayes, T.; Nahar, V.K.; Sharma, M. Predicting Physical Activity Behavior in African American Females: Using Multi Theory Model. J. Res. Health Sci. 2018, 18, e00410. [Google Scholar] [PubMed]
- Brown, L.; Sharma, M.; Leggett, S.; Sung, J.H.; Bennett, R.L.; Azevedo, M. Efficacy testing of the SAVOR (Sisters Adding Fruits and Vegetables for Optimal Results) intervention among African American women: A randomized controlled trial. Health Promot. Perspect. 2020, 10, 270–280. [Google Scholar] [CrossRef] [PubMed]
- Sharma, M.; Catalano, H.P.; Nahar, V.K.; Lingam, V.; Johnson, P.; Ford, M.A. Using multi-theory model to predict initiation and sustenance of small portion size consumption among college students. Health Promot. Perspect. 2016, 6, 137–144. [Google Scholar] [CrossRef]
- Sharma, M.; Catalano, H.P.; Nahar, V.K.; Lingam, V.C.; Johnson, P.; Ford, M.A. Applying Multi-Theory Model (MTM) of Health Behavior Change to predict water consumption instead of sugar-s weetened beverages. J. Res. Health Sci. 2017, 17, 370. [Google Scholar]
- Sharma, M.; Anyimukwu, C.; Kim, R.W.; Nahar, V.K.; Ford, M.A. Predictors of Responsible Drinking or Abstinence Among College Students Who Binge Drink: A Multitheory Model Approach. J. Osteopat. Med. 2018, 118, 519–530. [Google Scholar] [CrossRef]
- Sharma, M.; Dai, C.-L.; Batra, K.; Chen, C.-C.; Pharr, J.; Coughenour, C.; Awan, A.; Catalano, H. Using the Multi-Theory Model (MTM) of Health Behavior Change to Explain the Correlates of Mammography Screening among Asian American Women. Pharmacy 2021, 9, 126. [Google Scholar] [CrossRef]
- Asare, M.; Agyei-Baffour, P.; Lanning, B.A.; Owusu, A.B.; Commeh, M.E.; Boozer, K.; Koranteng, A.; Spies, L.A.; Montealegre, J.R.; Paskett, E.D. Multi-Theory Model and Predictors of Likelihood of Accepting the Series of HPV Vaccination: A Cross-Sectional Study among Ghanaian Adolescents. Int. J. Environ. Res. Public Health 2020, 17, 571. [Google Scholar] [CrossRef]
- Bashirian, S.; Barati, M.; Sharma, M.; Abasi, H.; Karami, M. Predicting to reduce water pipe smoking in male adolescents: Using multi theory model (MTM). J. Subst. Use 2019, 25, 50–55. [Google Scholar] [CrossRef]
- Bashirian, S.; Barati, M.; Sharma, M.; Abasi, H.; Karami, M. Water Pipe Smoking Reduction in the Male Adolescent Students: An Educational Intervention Using Multi-Theory Model. J. Res. Health Sci. 2019, 19, e00438. [Google Scholar] [PubMed]
- Dokun-Mowete, C.A.; Sharma, M.; Beatty, F. Using Multitheory Model to Predict Low-Salt Intake Among Nigerian Adults Living With Hypertension. Int. Q. Community Health Educ. 2019, 39, 245–255. [Google Scholar] [CrossRef] [PubMed]
- Knowlden, A.P.; Sharma, M.; Nahar, V.K. Using Multitheory Model of Health Behavior Change to Predict Adequate Sleep Behavior. Fam. Community Health 2017, 40, 56–61. [Google Scholar] [CrossRef]
- Sharma, M.; Batra, K.; Davis, R.E.; Wilkerson, A.H. Explaining Handwashing Behavior in a Sample of College Students during COVID-19 Pandemic Using the Multi-Theory Model (MTM) of Health Behavior Change: A Single Institutional Cross-Sectional Survey. Healthcare 2021, 9, 55. [Google Scholar] [CrossRef]
- Sharma, M.; Largo-Wight, E.; Kanekar, A.; Kusumoto, H.; Hooper, S.; Nahar, V.K. Using the Multi-Theory Model (MTM) of Health Behavior Change to Explain Intentional Outdoor Nature Contact Behavior among College Students. Int. J. Environ. Res. Public Health 2020, 17, 6104. [Google Scholar] [CrossRef] [PubMed]
- Bandura, A. Social Foundations of Thought and Action: A Social Cognitive; Prentice-Hall: Englewoods Cliffs, NJ, USA, 1986. [Google Scholar]
- Bandura, A.; Freeman, W.H.; Lightsey, R. Self-Efficacy: The Exercise of Control; Springer: Berlin/Heidelberg, Germany, 1999. [Google Scholar]
- Ajzen, I. The theory of planned behavior. Organ. Behav. Hum. Decis. Process. 1991, 50, 179–211. [Google Scholar] [CrossRef]
- Freire, P. Pedagogy of the Oppressed; Continuum: New York, NY, USA, 1970. [Google Scholar]
- ESOMAR. Data Protection Checklist. Available online: https://www.esomar.org/ (accessed on 2 August 2022).
- Qualtrics Market Research Panel Survey. 2021. Available online: https://www.qualtrics.com/market-research/ (accessed on 2 August 2022).
- United States Census Bureau. Available online: https://www.census.gov/quickfacts/fact/table/US/PST045221 (accessed on 2 May 2022).
- Hu, L.T.; Bentler, P.M. Cutoff criteria for fit indexes in covariance structure analysis: Conventional criteria versus new alternatives. Struct. Equ. Model. Multidiscip. J. 2000, 6, 1–55. [Google Scholar] [CrossRef]
- Williams, L.J.; Vandenberg, R.J.; Edwards, J.R. 12 structural equation modeling in management research: A guide for improved analysis. Acad. Manag. Ann. 2009, 3, 543–604. [Google Scholar] [CrossRef]
- Faul, F.; Erdfelder, E.; Lang, A.G.; Buchner, A. G* Power 3: A flexible statistical power analysis program for the social, behavioral, and biomedical sciences. Behav. Res. Methods 2007, 39, 175–191. [Google Scholar] [CrossRef]
- Wolf, E.J.; Harrington, K.; Clark, S.L.; Miller, M. Sample Size Requirements for Structural Equation Models. Educ. Psychol. Meas. 2013, 73, 913–934. [Google Scholar] [CrossRef]
- Sharma, M.; Batra, K.; Batra, R.; Dai, C.-L.; Hayes, T.; Ickes, M.J.; Singh, T.P. Assessing the Testability of the Multi-Theory Model (MTM) in Predicting Vaping Quitting Behavior among Young Adults in the United States: A Cross-Sectional Survey. Int. J. Environ. Res. Public Health 2022, 19, 12139. [Google Scholar] [CrossRef] [PubMed]
- Sharma, M.; Batra, K.; Flatt, J. Testing the Multi-Theory Model (MTM) to Predict the Use of New Technology for Social Connectedness in the COVID-19 Pandemic. Healthcare 2021, 9, 838. [Google Scholar] [CrossRef] [PubMed]
- Sharma, M.; Batra, K.; Batra, R. A Theory-Based Analysis of COVID-19 Vaccine Hesitancy among African Americans in the United States: A Recent Evidence. Healthcare 2021, 9, 1273. [Google Scholar] [CrossRef] [PubMed]





| Area of Expertise | Deidentified Code of SMEs | 
|---|---|
| Adolescents research and instrumentation | Subject matter expert #1 | 
| Adolescents research and instrumentation | Subject matter expert #2 | 
| MTM and instrumentation | Subject matter expert #3 | 
| Adolescents research and MTM | Subject matter expert #4 | 
| Adolescents research, instrumentation, behavioral theories | Subject matter expert #5 | 
| Adolescents research and public health dentistry | Subject matter expert #6 | 
| Adolescents research and general dentistry | Subject matter expert #7 | 
| Hypothesis/Model | Χ2 | df | RMSEA (90% CI) | CFI | TLI | 
|---|---|---|---|---|---|
| Initiation model | 572.09 ** | 140 | 0.08 (0.07–0.08) | 0.95 | 0.93 | 
| Sustenance Model | 75.50 ** | 30 | 0.05 (0.04–0.07) | 0.99 | 0.99 | 
| Variables | 1 | 2 | 3 | 4 | 5 | 6 | 7 | 
|---|---|---|---|---|---|---|---|
| 1. Advantages | - | ||||||
| 2. Disadvantages | −0.08 | - | |||||
| 3. Behavioral Confidence | 0.36 ** | −0.29 ** | - | ||||
| 4. Physical Environment | 0.31 ** | −0.17 ** | 0.61 ** | - | |||
| 5. Emotional Transformation | 0.33 ** | −0.22 ** | 0.70 ** | 0.54 ** | - | ||
| 6. Practice for Change | 0.26 ** | −0.32 * | 0.61 ** | 0.54 ** | 0.69 ** | - | |
| 7. Changes in Social Environment | 0.24 ** | −0.12 ** | 0.50 ** | 0.42 ** | 0.52 ** | 0.53 ** | - | 
| M | 14.75 | 20.88 | 16.11 | 10.15 | 9.97 | 9.11 | 9.30 | 
| SD | 3.48 | 4.14 | 5.15 | 3.22 | 3.14 | 3.00 | 3.04 | 
| α | 0.85 | 0.62 | 0.86 | 0.75 | 0.83 | 0.76 | 0.66 | 
| Variable | Categories | Descriptive Statistics Overall Sample (N = 520) | Hispanic/Latinx 260 (50.0) | African American 260 (50.0) | 
|---|---|---|---|---|
| Gender | Male | 246 (47.3) | 113 (43.5) | 133 (51.2) | 
| Female | 261 (50.2) | 135 (51.9) | 126 (48.5) | |
| Other | 13 (2.5) | 12 (4.6) | 1 (0.4) | |
| Age in years (mean ± SD) | - | 15.82 ± 1.43 | 15.8 ± 1.43 | 15.85 ± 1.44 | 
| Region | Midwest | 80 (15.4) | 35 (13.5) | 45 (17.3) | 
| Northeast | 109 (21.0) | 56 (21.6) | 53 (20.4) | |
| South | 214 (41.2) | 78 (30.1) | 136 (52.3) | |
| West | 116 (22.3) | 90 (34.7) | 26 (10.0) | |
| Grade in school | Grade 5 | 8 (1.5) | 4 (1.5) | 4 (1.5) | 
| Middle school (Grade 6–8) | 56 (10.8) | 26 (10.0) | 30 (11.5) | |
| High school (Grade 9–12) | 449 (86.3) | 225 (86.5) | 224 (86.2) | |
| Graduated high school | 7 (1.3) | 5 (1.9) | 2 (0.8) | |
| Flossing at least once daily | Yes | 258 (49.6) | 133 (51.2) | 125 (48.1) | 
| No | 262 (50.4) | 127 (48.8) | 135 (51.9) | |
| Availability of floss | Yes | 407 (78.3) | 202 (77.7) | 205 (78.8) | 
| No | 113 (21.7) | 58 (22.3) | 55 (21.2) | |
| Instruction in school about flossing | Yes | 151 (29.0) | 66 (25.4) | 85 (32.7) | 
| No | 369 (71.0) | 152 (58.5) | 140 (53.8) | |
| Instructed by the dentist/dental hygienist about flossing | Yes | 433 (83.3) | 220 (84.6) | 213 (81.9) | 
| No | 87 (16.7) | 34 (13.1) | 28 (10.8) | |
| Dental visits over the past year | None | 104 (20.0) | 50 (19.2) | 54 (20.8) | 
| One | 136 (26.2) | 70 (26.9) | 66 (25.4) | |
| Two | 169 (32.5) | 78 (30.0) | 91 (35.0) | |
| ≥Three | 111 (21.3) | 62 (23.8) | 49 (18.8) | 
| Variable | Categories | Minority Adolescents Engaged in Flossing (N = 520) | p-Value | |
|---|---|---|---|---|
| Yes, 258 (49.6) | No, 262 (50.4) | |||
| Gender | Male | 116 (45.0) | 130 (49.6) | 0.06 | 
| Female | 139 (53.9) | 122 (46.6) | ||
| Other | 3 (1.2) | 10 (3.8) | ||
| Age (mean ± SD) | - | 15.72 ± 1.57 | 15.92 ± 1.27 | 0.10 | 
| Region | Midwest | 47 (18.3) | 33 (12.6) | 0.20 | 
| Northeast | 58 (22.6) | 51 (19.5) | ||
| South | 97 (37.7) | 117 (44.7) | ||
| West | 55 (21.4) | 61 (23.3) | ||
| Grade in school | Grade 5 | 7 (2.7) | 1 (0.4) | 0.10 | 
| Middle school (Grade 6–8) | 31 (12.0) | 25 (9.5) | ||
| High school (Grade 9–12) | 217 (84.1) | 232 (88.5) | ||
| Graduated high school | 3 (1.2) | 4 (1.5) | ||
| Availability of floss | Yes | 224 (86.8) | 183 (69.8) | <0.001 | 
| No | 34 (13.2) | 79 (30.2) | ||
| Instructed in school about flossing | Yes | 78 (30.2) | 73 (27.9) | 0.70 | 
| No | 180 (69.8) | 189 (72.1) | ||
| Instructed by the dentist/dental hygienist on how to floss | Yes | 223 (86.4) | 210 (80.2) | 0.06 | 
| No | 35 (13.6) | 52 (19.8) | ||
| Dental visits over the past year | None | 38 (14.7) | 66 (25.2) | <0.001 | 
| One | 52 (20.2) | 84 (32.1) | ||
| Two | 98 (38.0) | 71 (27.1) | ||
| ≥Three | 70 (27.1) | 41 (15.6) | ||
| Variables | Possible Range (Minimum, Maximum) | Minority Adolescents Engaged in Flossing (N = 520) | p-Value | |
|---|---|---|---|---|
| Yes, 258 (49.6) | No, 262 (50.4) | - | ||
| M ± SD | M ± SD | - | ||
| Intent of Initiation | (0, 4) | 3.92 ± 1.03 | 2.88 ± 1.17 | <0.001 | 
| 1. Perceived advantages | (0, 20) | 20.86 ± 4.22 | 20.91 ± 4.10 | 0.80 | 
| 2. Perceived disadvantages | (0, 20) | 14.06 ± 3.62 | 15.44 ± 3.20 | <0.001 | 
| 3. Participatory dialogue | (−20 to +20) | 6.79 ± 5.70 | 5.47 ± 5.483 | 0.007 | 
| 4. Behavioral Confidence | (0, 20) | 17.92 ± 4.51 | 14.32 ± 5.12 | <0.001 | 
| 5. Changes in the Physical Environment | (0, 12) | 10.78 ± 2.92 | 9.53 ± 3.37 | <0.001 | 
| Intent of Sustenance | (0, 4) | 3.64 ± 1.17 | 2.45 ± 1.22 | <0.001 | 
| 6. Emotional Transformation | (0, 12) | 10.91 ± 2.78 | 9.04 ± 3.18 | <0.001 | 
| 7. Practice for Change | (0, 12) | 9.97 ± 2.75 | 8.27 ± 2.99 | <0.001 | 
| 8. Changes in the Social Environment | (0, 12) | 9.86 ± 2.84 | 8.75 ± 3.13 | <0.001 | 
| Variable | Model 1 | Model 2 | Model 3 | Model 4 | ||||
|---|---|---|---|---|---|---|---|---|
| Sustenance as a Dependent Variable | ||||||||
| B | β | B | β | B | β | B | β | |
| Constant | 2.808 * | - | 1.512 | - | 1.219 | - | 0.8767 | - | 
| Age | 0.069 | 0.102 | 0.065 | 0.097 | 0.073 | 0.108 | 0.078 | 0.115 | 
| Gender: male (Ref: Female) | −0.096 | −0.045 | −0.141 | −0.066 | −0.166 | −0.078 | −0.142 | −0.067 | 
| Other gender (Ref: Female) | 0.127 | 0.013 | 0.032 | 0.003 | −0.093 | −0.009 | −0.165 | −0.017 | 
| African American (Ref: Hispanic) | −0.036 | −0.017 | −0.013 | −0.006 | 0.005 | 0.002 | −0.001 | −0.001 | 
| Grade level: middle school (Ref: Grade 5) | −0.912 | −0.280 | −0.926 * | −0.284 | −0.991 * | −0.304 | −0.952 * | −0.292 | 
| High school | −0.670 | −0.231 | −0.643 | −0.222 | −0.775 | −0.267 | −0.731 | −0.252 | 
| Graduated high school | −2.183 * | −0.221 | −2.052 * | −0.208 | −2.052 * | −0.208 | −1.886 * | −0.191 | 
| Region: Northeast (Ref: Midwest) | 0.254 | 0.100 | 0.225 | 0.089 | 0.230 | 0.091 | 0.198 | 0.078 | 
| South (Ref: Midwest) | 0.348 | 0.159 | 0.219 | 0.100 | 0.235 | 0.107 | 0.221 | 0.101 | 
| West (Ref: Midwest) | 0.478 * | 0.185 | 0.357 | 0.138 | 0.335 | 0.129 | 0.329 | 0.127 | 
| Instruction about flossing in school (Ref: No) | 0.287 | 0.125 | 0.339 * | 0.147 | 0.314 * | 0.136 | 0.279 * | 0.121 | 
| Instruction about dentists/hygienist (Ref: No) | 0.076 | 0.024 | −0.031 | −0.010 | 0.006 | 0.002 | 0.007 | 0.002 | 
| Dental visits over the past year: Yes (Ref: No) | −0.086 | −0.029 | −0.087 | −0.029 | −0.089 | −0.030 | −0.147 | −0.049 | 
| Availability of floss (Ref: No) | 0.160 | 0.051 | −0.164 | −0.052 | −0.168 | −0.054 | −0.145 | −0.046 | 
| Emotional transformation | - | - | 0.163 ** | 0.428 | 0.110 ** | 0.288 | 0.089 * | 0.233 | 
| Practice for change | - | - | - | - | 0.086 * | 0.224 | 0.068 * | 0.177 | 
| Changes in the social environment | - | - | - | - | - | - | 0.069 * | 0.184 | 
| R2 | 0.088 | - | 0.255 | - | 0.284 | - | 0.308 | - | 
| F | 1.673 | - | 5.513 ** | - | 5.973 ** | - | 6.293 ** | - | 
| ΔR2 | 0.088 | - | 0.167 | - | 0.029 | - | 0.024 | - | 
| ΔF | 1.673 | - | 54.141 ** | - | 9.849 * | - | 8.459 * | - | 
| Variables | Model 1 | Model 2 | Model 3 | Model 4 | ||||
|---|---|---|---|---|---|---|---|---|
| Initiation as a Dependent Variable | ||||||||
| B | β | B | β | B | β | B | β | |
| Constant | −2.304 | - | −2.122 | - | −2.255 | - | −2.235 | - | 
| Age | 0.102 | 0.110 | 0.131 | 0.143 | 0.128 | 0.140 | 0.126 | 0.137 | 
| Gender: male (Ref: Female) | 0.315 * | 0.135 | 0.304 * | 0.130 | 0.258 * | 0.111 | 0.259 * | 0.111 | 
| Other gender (Ref: Female) | −0.282 | −0.046 | −0.010 | −0.002 | 0.068 | 0.011 | 0.072 | 0.012 | 
| African American (Ref: Hispanic) | 0.197 | 0.084 | 0.220 | 0.094 | −0.015 | −0.006 | −0.004 | −0.002 | 
| Grade level: middle school (Ref: Grade 5) | 2.561 * | 0.644 | 1.920 | 0.483 | 1.167 | 0.294 | 1.085 | 0.273 | 
| High school | 2.109 | 0.575 | 1.380 | 0.376 | 0.697 | 0.190 | 0.634 | 0.173 | 
| Graduated high school | 2.295 | 0.241 | 1.374 | 0.144 | 0.785 | 0.082 | 0.691 | 0.073 | 
| Region: Northeast (Ref: Midwest) | 0.292 | 0.099 | 0.186 | 0.063 | 0.086 | 0.029 | 0.041 | 0.014 | 
| South (Ref: Midwest) | 0.269 | 0.114 | 0.189 | 0.081 | 0.206 | 0.088 | 0.179 | 0.076 | 
| West (Ref: Midwest) | 0.328 | 0.119 | 0.208 | 0.075 | 0.110 | 0.040 | 0.090 | 0.033 | 
| Instruction about flossing in school (Ref: No) | 0.461 * | 0.177 | 0.385 * | 0.148 | 0.309 * | 0.119 | 0.301 * | 0.115 | 
| Instruction about dentists/hygienist (Ref: No) | 0.424 * | 0.145 | 0.322 | 0.110 | 0.203 | 0.069 | 0.210 | 0.072 | 
| Dental visits over the past year: Yes (Ref: No) | 0.386 * | 0.144 | 0.405 * | 0.151 | 0.194 | 0.072 | 0.180 | 0.067 | 
| Availability of floss (Ref: No) | 0.236 | 0.093 | 0.141 | 0.056 | −0.011 | −0.004 | −0.092 | −0.036 | 
| Participatory dialogue | - | - | 0.053 ** | 0.247 | 0.021 | 0.099 | 0.021 | 0.098 | 
| Behavioral confidence | - | - | - | - | 0.111 ** | 0.487 | 0.102 ** | 0.446 | 
| Changes in the physical environment | - | - | - | - | - | - | 0.031 | 0.090 | 
| R2 | 0.142 | - | 0.195 | - | 0.373 | - | 0.378 | - | 
| F | 2.911 ** | - | 3.970 ** | - | 9.129 ** | - | 8.720 ** | - | 
| ΔR2 | 0.142 | - | 0.053 | - | 0.179 | - | 0.004 | - | 
| ΔF | 2.911 ** | - | 16.279 ** | - | 69.847 ** | - | 1.735 | - | 
| Variables | Model 1 | Model 2 | Model 3 | Model 4 | ||||
|---|---|---|---|---|---|---|---|---|
| Sustenance as a Dependent Variable | ||||||||
| B | β | B | β | B | β | B | β | |
| Constant | −1.595 | - | −1.691 | - | −1.813 | - | −1.805 | - | 
| Age | 0.087 | 0.090 | 0.076 | 0.080 | 0.124 | 0.129 | 0.104 | 0.108 | 
| Gender: male (Ref: Female) | 0.055 | 0.023 | −0.138 | −0.057 | −0.104 | −0.043 | −0.133 | −0.055 | 
| Other gender (Ref: Female) | 0.079 | 0.012 | 0.454 | 0.071 | 0.477 | 0.075 | 0.489 | 0.077 | 
| African American (Ref: Hispanic) | 0.531 * | 0.218 | 0.358 * | 0.147 | 0.331 * | 0.136 | 0.276 * | 0.113 | 
| Grade level: middle school (Ref: Grade 5) | 1.829 | 0.441 | 0.945 | 0.228 | 0.214 | 0.052 | 0.306 | 0.074 | 
| High school | 1.616 | 0.422 | 0.887 | 0.232 | −0.023 | −0.006 | 0.130 | 0.034 | 
| Graduated high school | 1.901 | 0.191 | 1.272 | 0.128 | 0.193 | 0.019 | 0.373 | 0.038 | 
| Region: Northeast (Ref: Midwest) | 0.213 | 0.069 | 0.001 | 0.000 | 0.015 | 0.005 | 0.018 | 0.006 | 
| South (Ref: Midwest) | −0.077 | −0.032 | −0.229 | −0.093 | −0.229 | −0.093 | −0.233 | −0.095 | 
| West (Ref: Midwest) | 0.186 | 0.065 | −0.025 | −0.009 | −0.003 | −0.001 | −0.030 | −0.010 | 
| Instruction about flossing in school (Ref: No) | 0.532 * | 0.196 | 0.362 * | 0.133 | 0.332 * | 0.122 | 0.351 * | 0.129 | 
| Instruction about dentists/hygienist (Ref: No) | 0.300 | 0.098 | 0.055 | 0.018 | 0.010 | 0.003 | −0.043 | −0.014 | 
| Dental visits over the past year: Yes (Ref: No) | 0.362 | 0.129 | 0.326 * | 0.116 | 0.283 | 0.101 | 0.263 | 0.094 | 
| Availability of floss (Ref: No) | 0.027 | 0.010 | −0.128 | −0.048 | −0.166 | −0.063 | −0.133 | −0.050 | 
| Emotional transformation | - | - | 0.188 ** | 0.492 | 0.100 ** | 0.261 | 0.084 * | 0.221 | 
| Practice for change | - | - | - | - | 0.139 ** | 0.341 | 0.111 ** | 0.271 | 
| Changes in the social environment | - | - | - | - | - | - | 0.071 * | 0.181 | 
| R2 | 0.134 | - | 0.342 | - | 0.398 | - | 0.418 | - | 
| F | 2.725 * | - | 8.536 ** | - | 10.129 ** | - | 10.322 ** | - | 
| ΔR2 | 0.134 | - | 0.209 | - | 0.056 | - | 0.020 | - | 
| ΔF | 2.725 * | - | 78.001 ** | - | 22.715 ** | - | 8.474 * | - | 
| Publisher’s Note: MDPI stays neutral with regard to jurisdictional claims in published maps and institutional affiliations. | 
© 2022 by the authors. Licensee MDPI, Basel, Switzerland. This article is an open access article distributed under the terms and conditions of the Creative Commons Attribution (CC BY) license (https://creativecommons.org/licenses/by/4.0/).
Share and Cite
Sharma, M.; Batra, K.; Chen, C.-C.; Dai, C.-L.; Batra, R.; Cappelli, D.P. Predicting Flossing through the Application of the Multi-Theory Model (MTM) of Health Behavior Change among Minority Adolescents in the United States. Int. J. Environ. Res. Public Health 2022, 19, 15106. https://doi.org/10.3390/ijerph192215106
Sharma M, Batra K, Chen C-C, Dai C-L, Batra R, Cappelli DP. Predicting Flossing through the Application of the Multi-Theory Model (MTM) of Health Behavior Change among Minority Adolescents in the United States. International Journal of Environmental Research and Public Health. 2022; 19(22):15106. https://doi.org/10.3390/ijerph192215106
Chicago/Turabian StyleSharma, Manoj, Kavita Batra, Ching-Chen Chen, Chia-Liang Dai, Ravi Batra, and David P. Cappelli. 2022. "Predicting Flossing through the Application of the Multi-Theory Model (MTM) of Health Behavior Change among Minority Adolescents in the United States" International Journal of Environmental Research and Public Health 19, no. 22: 15106. https://doi.org/10.3390/ijerph192215106
APA StyleSharma, M., Batra, K., Chen, C.-C., Dai, C.-L., Batra, R., & Cappelli, D. P. (2022). Predicting Flossing through the Application of the Multi-Theory Model (MTM) of Health Behavior Change among Minority Adolescents in the United States. International Journal of Environmental Research and Public Health, 19(22), 15106. https://doi.org/10.3390/ijerph192215106
 
        





 
       