Impact of Selected Meteorological Factors on COVID-19 Incidence in Southern Finland during 2020–2021
Abstract
1. Introduction
2. Materials and Methods
2.1. Data
2.2. Statistical Methods
3. Results
3.1. Epidemic Waves in the HUS Area
3.2. Relative Risks of COVID-19 by Absolute Humidity and Temperature
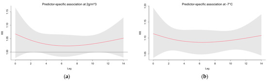
3.3. Model 2 Analysis with Different Lags
3.4. Overall Cumulative Exposure–Response
4. Discussion
5. Conclusions
Supplementary Materials
Author Contributions
Funding
Institutional Review Board Statement
Informed Consent Statement
Data Availability Statement
Acknowledgments
Conflicts of Interest
References
- Shaman, J.; Kohn, M. Absolute Humidity Modulates Influenza Survival, Transmission, and Seasonality. Proc. Natl. Acad. Sci. USA 2009, 106, 3243–3248. [Google Scholar] [CrossRef]
- Lowen, A.C.; Steel, J. Roles of Humidity and Temperature in Shaping Influenza Seasonality. J. Virol. 2014, 88, 14. [Google Scholar] [CrossRef]
- Shimmei, K.; Nakamura, T.; Ng, C.F.S.; Hashizume, M.; Murakami, Y.; Maruyama, A.; Misaki, T.; Okabe, N.; Nishiwaki, Y. Association Between Seasonal Influenza and Absolute Humidity: Time-Series Analysis with Daily Surveillance Data in Japan. Sci. Rep. 2020, 10, 7764. [Google Scholar] [CrossRef]
- Nichols, G.L.; Gillingham, E.L.; Macintyre, H.L.; Vardoulakis, S.; Hajat, S.; Sarran, C.E.; Amankwaah, D.; Phalkey, R. Coronavirus Seasonality, Respiratory Infections and Weather. BMC Infect. Dis. 2021, 21, 1101. [Google Scholar] [CrossRef]
- World Meteorological Organization. First Report of the WMO COVID-19 Task Team: Review on Meteorological and Air Quality Factors Affecting the COVID-19 Pandemic; WMO-No. 1262; World Meteorological Organization: Geneva, Switzerland, 2021. [Google Scholar]
- Kerr, G.H.; Badr, H.S.; Gardner, L.M.; Perez-Saez, J.; Zaitchik, B.F. Associations between Meteorology and COVID-19 in Early Studies: Inconsistencies, Uncertainties, and Recommendations. One Health 2021, 12, 100225. [Google Scholar] [CrossRef]
- Sera, F.; Armstrong, B.; Abbott, S.; Meakin, S.; O’Reilly, K.; von Borries, R.; Schneider, R.; Royé, D.; Hashizume, M.; Pascal, M.; et al. A Cross-Sectional Analysis of Meteorological Factors and SARS-CoV-2 Transmission in 409 Cities across 26 Countries. Nat. Commun. 2021, 12, 5968. [Google Scholar] [CrossRef]
- Ma, Y.; Pei, S.; Shaman, J.; Dubrow, R.; Chen, K. Role of Meteorological Factors in the Transmission of SARS-CoV-2 in the United States. Nat. Commun. 2021, 12, 3602. [Google Scholar] [CrossRef]
- Yuan, J.; Wu, Y.; Jing, W.; Liu, J.; Du, M.; Wang, Y.; Liu, M. Non-Linear Correlation between Daily New Cases of COVID-19 and Meteorological Factors in 127 Countries. Environ. Res. 2021, 193, 110521. [Google Scholar] [CrossRef]
- Nottmeyer, L.N.; Sera, F. Influence of Temperature, and of Relative and Absolute Humidity on COVID-19 Incidence in England - A Multi-City Time-Series Study. Environ. Res. 2021, 196, 110977. [Google Scholar] [CrossRef]
- Shi, P.; Dong, Y.; Yan, H.; Zhao, C.; Li, X.; Liu, W.; He, M.; Tang, S.; Xi, S. Impact of Temperature on the Dynamics of the COVID-19 Outbreak in China. Sci. Total Environ. 2020, 728, 138890. [Google Scholar] [CrossRef]
- Ai, H.; Nie, R.; Wang, X. Evaluation of the Effects of Meteorological Factors on COVID-19 Prevalence by the Distributed Lag Nonlinear Model. J. Transl. Med. 2022, 20, 170. [Google Scholar] [CrossRef] [PubMed]
- Runkle, J.D.; Sugg, M.M.; Leeper, R.D.; Rao, Y.; Matthews, J.L.; Rennie, J.J. Short-Term Effects of Specific Humidity and Temperature on COVID-19 Morbidity in Select US Cities. Sci. Total Environ. 2020, 740, 140093. [Google Scholar] [CrossRef] [PubMed]
- Damialis, A.; Gilles, S.; Sofiev, M.; Sofieva, V.; Kolek, F.; Bayr, D.; Plaza, M.P.; Leier-Wirtz, V.; Kaschuba, S.; Ziska, L.H.; et al. Higher Airborne Pollen Concentrations Correlated with Increased SARS-CoV-2 Infection Rates, as Evidenced from 31 Countries across the Globe. Proc. Natl. Acad. Sci. USA 2021, 118, e2019034118. [Google Scholar] [CrossRef] [PubMed]
- Heibati, B.; Wang, W.; Ryti, N.R.I.; Dominici, F.; Ducatman, A.; Zhang, Z.; Jaakkola, J.J.K. Weather Conditions and COVID-19 Incidence in a Cold Climate: A Time-Series Study in Finland. Front. Public Health 2021, 8, 605128. [Google Scholar] [CrossRef]
- Marr, L.C.; Tang, J.W.; van Mullekom, J.; Lakdawala, S.S. Mechanistic Insights into the Effect of Humidity on Airborne Influenza Virus Survival, Transmission and Incidence. J. R. Soc. Interface 2019, 16, 20180298. [Google Scholar] [CrossRef]
- Moriyama, M.; Hugentobler, W.J.; Iwasaki, A. Seasonality of Respiratory Viral Infections. Annu. Rev. Virol. 2020, 7, 83–101. [Google Scholar] [CrossRef]
- Hyrkäs-Palmu, H.; Ikäheimo, T.M.; Laatikainen, T.; Jousilahti, P.; Jaakkola, M.S.; Jaakkola, J.J.K. Cold Weather Increases Respiratory Symptoms and Functional Disability Especially among Patients with Asthma and Allergic Rhinitis. Sci. Rep. 2018, 8, 10131. [Google Scholar] [CrossRef]
- Pica, N.; Bouvier, N.M. Environmental Factors Affecting the Transmission of Respiratory Viruses. Curr. Opin. Virol. 2012, 2, 90–95. [Google Scholar] [CrossRef]
- Tiirinki, H.; Tynkkynen, L.K.; Sovala, M.; Atkins, S.; Koivusalo, M.; Rautiainen, P.; Jormanainen, V.; Keskimäki, I. COVID-19 Pandemic in Finlan—Preliminary Analysis on Health System Response and Economic Consequences. Health Policy Technol. 2020, 9, 649–662. [Google Scholar] [CrossRef]
- Auranen, K.; Shubin, M.; Karhunen, M.; Sivela, J.; Leino, T.; Nurhonen, M. Social Distancing and SARS-COV-2 Transmission Potential Early in the Epidemic in Finland. Epidemiology 2021, 32, 525–532. [Google Scholar] [CrossRef]
- Moghadas, S.M.; Vilches, T.N.; Zhang, K.; Wells, C.R.; Shoukat, A.; Singer, B.H.; Meyers, L.A.; Neuzil, K.M.; Langley, J.M.; Fitzpatrick, M.C.; et al. The Impact of Vaccination on COVID-19 Outbreaks in the United States. Clin. Infect. Dis. 2021, 73, 2257–2264. [Google Scholar] [CrossRef] [PubMed]
- Finnish Institute for Health and Welfare. COVID-19-Epidemian Hybridistrategian Seuranta—Tilannearvioraportti 1.6.2022. Available online: https://www.julkari.fi/bitstream/handle/10024/143700/COVID-19-epidemian%20hybridistrategian%20seuranta%20%20yhteenvetoraportti%201.6.2022.pdf?sequence=32&isAllowed=y (accessed on 27 September 2022).
- World Meteorological Organization. Guide to Meteorological Instruments and Methods of Observation, 2018 ed.; World Meteorological Organization: Geneva, Switzerland, 2018. [Google Scholar]
- World Meteorological Organization. Report of the WMO/WHO Meeting of Experts on UVB Measurements, Data Quality and Standardisation of UV Indices; WMO/TD-No. 625; GAW Report-No. 95; World Meteorological Organization: Geneva, Switzerland, 1997. [Google Scholar]
- Mäkelä, J.S.; Lakkala, K.; Koskela, T.; Karppinen, T.; Matti Karhu, J.; Savastiouk, V.; Suokanerva, H.; Kaurola, J.; Arola, A.; Vilhelm Lindfors, A.; et al. Data Flow of Spectral UV Measurements at Sodankylä and Jokioinen. Geosci. Instrum. Methods Data Syst. 2016, 5, 193–203. [Google Scholar] [CrossRef]
- Heikkilä, A.; Mäkelä, J.S.; Lakkala, K.; Meinander, O.; Kaurola, J.; Koskela, T.; Karhu, J.M.; Karppinen, T.; Kyrö, E.; de Leeuw, G. In Search of Traceability: Two Decades of Calibrated Brewer UV Measurements in Sodankylä and Jokioinen. Geosci. Instrum. Methods Data Syst. 2016, 5, 531–540. [Google Scholar] [CrossRef]
- Lindfors, A.V.; Kujanpää, J.; Kalakoski, N.; Heikkilä, A.; Lakkala, K.; Mielonen, T.; Sneep, M.; Krotkov, N.A.; Arola, A.; Tamminen, J. The TROPOMI Surface UV Algorithm. Atmos. Meas. Tech. 2018, 11, 997–1008. [Google Scholar] [CrossRef]
- Lakkala, K.; Kujanpää, J.; Brogniez, C.; Henriot, N.; Arola, A.; Aun, M.; Auriol, F.; Bais, A.F.; Bernhard, G.; de Bock, V.; et al. Validation of the TROPOspheric Monitoring Instrument (TROPOMI) Surface UV Radiation Product. Atmos. Meas. Tech. 2020, 13, 6999–7024. [Google Scholar] [CrossRef]
- Tanskanen, A.; Krotkov, N.A.; Herman, J.R.; Arola, A. Surface Ultraviolet Irradiance from OMI. IEEE Trans. Geosci. Remote Sens. 2006, 44, 1267–1271. [Google Scholar] [CrossRef]
- Tanskanen, A.; Lindfors, A.; Määttä, A.; Krotkov, N.; Herman, J.; Kaurola, J.; Koskela, T.; Lakkala, K.; Fioletov, V.; Bernhard, G.; et al. Validation of Daily Erythemal Doses from Ozone Monitoring Instrument with Ground-Based UV Measurement Data. J. Geophys. Res. Atmos. 2007, 112, D24S44. [Google Scholar] [CrossRef]
- National Aeronautics and Space Administration. NASA Aura Data Validation Center. Available online: https://avdc.gsfc.nasa.gov/ (accessed on 12 August 2022).
- Ritchie, H.; Mathieu, E.; Rodés-Guirao, L.; Appel, C.; Giattino, C.; Ortiz-Ospina, E.; Hasell, J.; Macdonald, B.; Dattani, S.; Roser, M. 2020 Stringency Index Data Coronavirus Pandemic COVID-19. Available online: https://ourworldindata.org/coronavirus (accessed on 20 June 2022).
- Gasparrinia, A.; Armstrong, B.; Kenward, M.G. Distributed Lag Non-Linear Models. Stat. Med. 2010, 29, 2224–2234. [Google Scholar] [CrossRef]
- Gasparrini, A.; Armstrong, B. Reducing and Meta-Analysing Estimates from Distributed Lag Non-Linear Models. BMC Med. Res. Methodol. 2013, 13, 1. [Google Scholar] [CrossRef]
- Gasparrini, A. Distributed Lag Linear and Non-Linear Models in R: The Package Dlnm. J. Stat. Softw. 2011, 43, 1–20. [Google Scholar] [CrossRef]
- Gasparrini, A. Modeling Exposure-Lag-Response Associations with Distributed Lag Non-Linear Models. Stat. Med. 2014, 33, 881–899. [Google Scholar] [CrossRef] [PubMed]
- Finnish Institute for Health and Welfare. Muuntuneiden Koronavirusten Seuranta. Available online: https://thl.fi/documents/533963/5860112/Erilliskatsaus%2C+vaihtuva+teema+Muuntuneiden+koronavirusten+seuranta+17.2.2021+%281%29.pdf/de33d7b0-5deb-ef13-e23b-c1ce20bdb706?t=1613635024844 (accessed on 10 August 2022).
- Finnish Insitute for Health and Welfare; Ministry of Social Affairs and Health. Tilannekatsaus Koronavirustilanteesta. Available online: https://stm.fi/documents/1271139/79725723/STM_THL_koronainfo_100621_korjattu.pdf/38e9465f-26bf-b49c-817e-8e058af9bb2f/STM_THL_koronainfo_100621_korjattu.pdf?t=1623320355840 (accessed on 11 August 2022).
- Aboubakr, H.A.; Sharafeldin, T.A.; Goyal, S.M. Stability of SARS-CoV-2 and Other Coronaviruses in the Environment and on Common Touch Surfaces and the Influence of Climatic Conditions: A Review. Transbound. Emerg. Dis. 2021, 68, 296–312. [Google Scholar] [CrossRef] [PubMed]
- Nottmeyer, L.; Armstrong, B.; Lowe, R.; Abbott, S.; Meakin, S.; O’Reilly, K.M.; von Borries, R.; Schneider, R.; Royé, D.; Hashizume, M.; et al. The Association of COVID-19 Incidence with Temperature, Humidity, and UV Radiation—A Global Multi-City Analysis. Sci. Total Environ. 2023, 854, 158636. [Google Scholar] [CrossRef] [PubMed]
- Price, R.H.M.; Graham, C.; Ramalingam, S. Association between Viral Seasonality and Meteorological Factors. Sci. Rep. 2019, 9, 1–11. [Google Scholar] [CrossRef]
- Ikäheimo, T.M.; Jaakkola, K.; Jokelainen, J.; Saukkoriipi, A.; Roivainen, M.; Juvonen, R.; Vainio, O.; Jaakkola, J.J.K. A Decrease in Temperature and Humidity Precedes Human Rhinovirus Infections in a Cold Climate. Viruses 2016, 8, 244. [Google Scholar] [CrossRef]
- Sagripanti, J.; Lytle, C.D. Estimated Inactivation of Coronaviruses by Solar Radiation with Special Reference to COVID-19. Photochem. Photobiol. 2020, 96, 731–737. [Google Scholar] [CrossRef]
- Nicastro, F.; Sironi, G.; Antonello, E.; Bianco, A.; Biasin, M.; Brucato, J.R.; Ermolli, I.; Pareschi, G.; Salvati, M.; Tozzi, P.; et al. Solar UV-B/A Radiation Is Highly Effective in Inactivating SARS-CoV-2. Sci. Rep. 2021, 11, 14805. [Google Scholar] [CrossRef]
- Hale, T.; Angrist, N.; Goldszmidt, R.; Kira, B.; Petherick, A.; Phillips, T.; Webster, S.; Cameron-Blake, E.; Hallas, L.; Majumdar, S.; et al. A Global Panel Database of Pandemic Policies (Oxford COVID-19 Government Response Tracker). Nat. Hum. Behav. 2021, 5, 529–538. [Google Scholar] [CrossRef]
- Yuan, J.; Wu, Y.; Jing, W.; Liu, J.; Du, M.; Wang, Y.; Liu, M. Association between Meteorological Factors and Daily New Cases of COVID-19 in 188 Countries: A Time Series Analysis. Sci. Total Environ. 2021, 780, 146538. [Google Scholar] [CrossRef]
- Gregow, H.; Mäkelä, A.; Pirinen, P.; Drebs, A.; Rainne, J.; Lohila, A.; Timonen, H. Preliminary Results of Outdoor and Indoor Air Quality and Micrometeorological Measurements in an Inflatable Football Arena. FMI’s Clim. Bull. 2022, 5, 1. [Google Scholar] [CrossRef]
- Rogers, D.P.; Anderson-Berry, L.; Bogdanova, A.-M.; Fleming, G.; Gitay, H.; Kahandawa, S.; Kootval, H.; Staudinger, M.; Suwa, M.; Tsirkunov, V.; et al. COVID-19 and Lessons from Multi-Hazard Early Warning Systems. Adv. Sci. Res. 2020, 17, 129–141. [Google Scholar] [CrossRef]






| Time Period | Confirmed COVID-19 Cases | Average Daily Absolute Humidity (g/m3) | Average Daily Temperature, Max, Min Values (°C) |
|---|---|---|---|
| 27 February 2020–31 May 2021 | 54,203 | 1.01–14.01 | −18.8–+24.00 min = −21.8 max = +29.4 |
| 1 August 2020–31 May 2021 | 48,013 | 1.01–13.9 | −18.8–+21.7 min = −21.8 max = +27.1 |
Publisher’s Note: MDPI stays neutral with regard to jurisdictional claims in published maps and institutional affiliations. |
© 2022 by the authors. Licensee MDPI, Basel, Switzerland. This article is an open access article distributed under the terms and conditions of the Creative Commons Attribution (CC BY) license (https://creativecommons.org/licenses/by/4.0/).
Share and Cite
Haga, L.; Ruuhela, R.; Auranen, K.; Lakkala, K.; Heikkilä, A.; Gregow, H. Impact of Selected Meteorological Factors on COVID-19 Incidence in Southern Finland during 2020–2021. Int. J. Environ. Res. Public Health 2022, 19, 13398. https://doi.org/10.3390/ijerph192013398
Haga L, Ruuhela R, Auranen K, Lakkala K, Heikkilä A, Gregow H. Impact of Selected Meteorological Factors on COVID-19 Incidence in Southern Finland during 2020–2021. International Journal of Environmental Research and Public Health. 2022; 19(20):13398. https://doi.org/10.3390/ijerph192013398
Chicago/Turabian StyleHaga, Lisa, Reija Ruuhela, Kari Auranen, Kaisa Lakkala, Anu Heikkilä, and Hilppa Gregow. 2022. "Impact of Selected Meteorological Factors on COVID-19 Incidence in Southern Finland during 2020–2021" International Journal of Environmental Research and Public Health 19, no. 20: 13398. https://doi.org/10.3390/ijerph192013398
APA StyleHaga, L., Ruuhela, R., Auranen, K., Lakkala, K., Heikkilä, A., & Gregow, H. (2022). Impact of Selected Meteorological Factors on COVID-19 Incidence in Southern Finland during 2020–2021. International Journal of Environmental Research and Public Health, 19(20), 13398. https://doi.org/10.3390/ijerph192013398

