A Structural Equation Modeling of Mental Health Literacy in Healthcare Students
Abstract
1. Introduction
2. Methods
2.1. Participants
2.2. Measures
2.3. Data Analyses
3. Results
3.1. Descriptive Analysis
3.2. Measurement Model
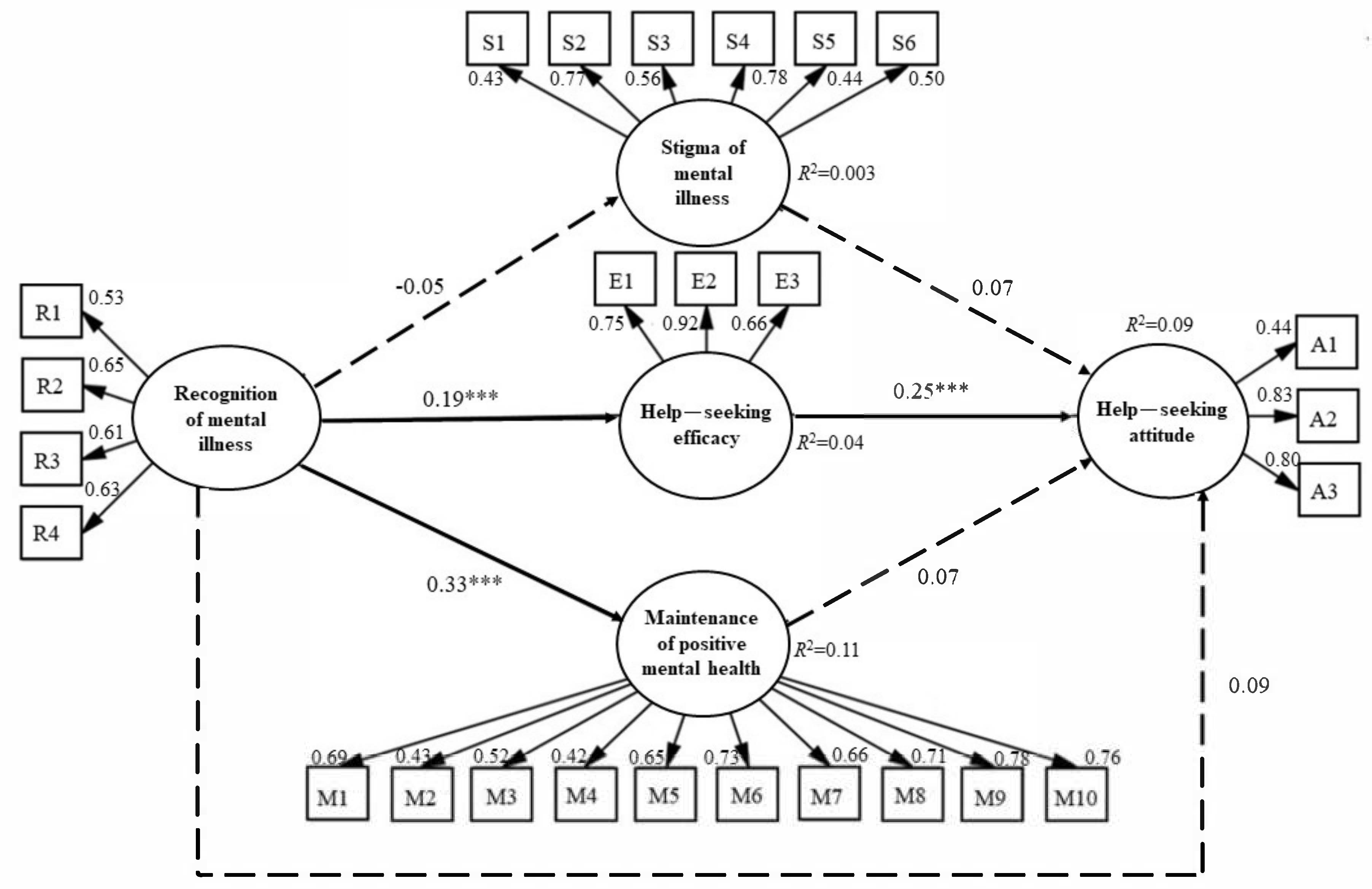
3.3. Structural Model
3.4. Mediating Effect Testing
4. Discussion
5. Conclusions
Author Contributions
Funding
Institutional Review Board Statement
Informed Consent Statement
Data Availability Statement
Acknowledgments
Conflicts of Interest
Appendix A

| Point Estimates | SE | Z | Bias-Corrected 99% CI | ||
|---|---|---|---|---|---|
| Lower | Upper | ||||
| Direct effect | |||||
| R→A | 0.08 | 0.04 | 2.17 | −0.02 | 0.19 |
| R→S | −0.05 | 0.04 | −1.31 | −0.16 | 0.06 |
| R→HE | 0.19 ** | 0.04 | 4.75 | 0.06 | 0.29 |
| R→M | 0.34 ** | 0.04 | 8.55 | 0.22 | 0.42 |
| S→HA | 0.07 | 0.04 | 1.94 | −0.02 | 0.16 |
| HE→HA | 0.25 ** | 0.04 | 7.00 | 0.16 | 0.34 |
| M→HA | 0.07 | 0.04 | 1.89 | −0.03 | 0.16 |
| Indirect effect | |||||
| R→S→HA | −0.004 | 0.004 | −1.00 | −0.02 | 0.001 |
| R→HE→HA | 0.05 ** | 0.01 | 4.00 | 0.03 | 0.08 |
| R→M→HA | 0.02 | 0.01 | 1.83 | 0.00 | 0.05 |
| Total effect | |||||
| R→S→HA | 0.00 | 0.00 | 0.00 | −0.003 | 0.00 |
| R→HE→HA | 0.004 | 0.002 | 2.00 | 0.00 | 0.01 |
| R→M→HA | 0.002 | 0.001 | 2.00 | 0.00 | 0.007 |
References
- Auerbach, R.P.; Mortier, P.; Bruffaerts, R.; Alonso, J.; Benjet, C.; Cuijpers, P.; Demyttenaere, K.; Ebert, D.D.; Green, J.G.; Hasking, P.; et al. WHO World Mental Health Surveys International College Student Project: Prevalence and distribution of mental disorders. J. Abnorm. Psychol. 2018, 127, 623–638. [Google Scholar] [CrossRef]
- Kessler, R.C.; Berglund, P.; Demler, O.; Jin, R.; Merikangas, K.R.; Walters, E.E. Lifetime Prevalence and Age-of-Onset Distributions of DSM-IV Disorders in the National Comorbidity Survey Replication. Arch. Gen. Psychiatry 2005, 62, 593–602. [Google Scholar] [CrossRef]
- Cuijpers, P.; Auerbach, R.P.; Benjet, C.; Bruffaerts, R.; Ebert, D.; Karyotaki, E.; Kessler, R.C. The World Health Organization World Mental Health International College Student initiative: An overview. Int. J. Methods Psychiatr. Res. 2019, 28, e1761. [Google Scholar] [CrossRef] [PubMed]
- Zeng, W.; Chen, R.; Wang, X.; Zhang, Q.; Deng, W. Prevalence of mental health problems among medical students in China: A meta-analysis. Medicine 2019, 98, e15337. [Google Scholar] [CrossRef] [PubMed]
- Dyrbye, L.N.; Eacker, A.; Durning, S.J.; Brazeau, C.; Moutier, C.; Massie, F.S.; Satele, D.; Sloan, J.A.; Shanafelt, T.D. The Impact of Stigma and Personal Experiences on the Help-Seeking Behaviors of Medical Students with Burnout. Acad. Med. 2015, 90, 961–969. [Google Scholar] [CrossRef]
- Gaspersz, R.; Frings-Dresen, M.H.W.; Sluiter, J.K. Prevalence of common mental disorders among Dutch medical students and related use and need of mental health care: A cross-sectional study. Int. J. Adolesc. Med. Health 2012, 24, 169–172. [Google Scholar] [CrossRef]
- Kiran, U.; Padma, M.; Pratap, K.V.N.R.; Kalyan, S.; Vineela, P.; Varma, S.C. Assessment of psychiatric morbidity among health-care students in a teaching hospital, Telangana state: A cross-sectional questionnaire-based study. Indian J. Dent. Sci. 2017, 9, 105. [Google Scholar] [CrossRef]
- Lima, M.C.P.; Domingues, M.D.S.; Ramos-Cerqueira, A.T.D.A. Prevalence and risk factors of common mental disorders among medical students. Rev. Saúde Publica 2006, 40, 1035–1041. [Google Scholar] [CrossRef]
- Tyssen, R.; Vaglum, P.; Røvik, J.O.; Grønvold, N.T.; Ekeberg, Ø. Help-seeking for mental health problems among young physicians: Is it the most ill that seeks help? Soc. Psychiatry Psychiatr. Epidemiol. 2004, 39, 989–993. [Google Scholar] [CrossRef] [PubMed]
- Fischbein, R.; Bonfine, N. Pharmacy and Medical Students’ Mental Health Symptoms, Experiences, Attitudes and Help-Seeking Behaviors. Am. J. Pharm. Educ. 2019, 83, 7558–7570. [Google Scholar] [CrossRef]
- Rotenstein, L.S.; Ramos, M.A.; Torre, M.; Segal, J.B.; Peluso, M.J.; Guille, C.; Sen, S.; Mata, D.A. Prevalence of Depression, Depressive Symptoms, and Suicidal Ideation Among Medical Students: A Systematic Review and Meta-Analysis. JAMA 2016, 316, 2214–2236. [Google Scholar] [CrossRef]
- Kim, E.Y.; Yu, J.H. Pathways linking mental health literacy to professional help-seeking intentions in Korean college students. J. Psychiatr. Ment. Health Nurs. 2020, 27, 393–405. [Google Scholar] [CrossRef]
- Jorm, A.F. Mental health literacy: Empowering the community to take action for better mental health. Am. Psychol. 2012, 67, 231–243. [Google Scholar] [CrossRef]
- Kutcher, S.; Wei, Y. School mental health literacy: A national curriculum guide shows promising results. Educ. Can. 2014, 54, 22–26. [Google Scholar]
- Chao, H.-J.; Lien, Y.-J.; Kao, Y.-C.; Tasi, I.-C.; Lin, H.-S.; Lien, Y.-Y. Mental Health Literacy in Healthcare Students: An Expansion of the Mental Health Literacy Scale. Int. J. Environ. Res. Public Health 2020, 17, 948. [Google Scholar] [CrossRef] [PubMed]
- Li, W.; Dorstyn, D.; Denson, L.A. Psychosocial correlates of college students’ help-seeking intention: A meta-analysis. Prof. Psychol. Res. Pr. 2014, 45, 163–170. [Google Scholar] [CrossRef]
- Cheng, H.-L.; Wang, C.; McDermott, R.C.; Kridel, M.; Rislin, J.L. Self-Stigma, Mental Health Literacy, and Attitudes Toward Seeking Psychological Help. J. Couns. Dev. 2018, 96, 64–74. [Google Scholar] [CrossRef]
- Lally, J.; Conghaile, A.Ó.; Quigley, S.; Bainbridge, E.; McDonald, C. Stigma of mental illness and help-seeking intention in university students. Psychiatrist 2013, 37, 253–260. [Google Scholar] [CrossRef]
- Waldmann, T.; Staiger, T.; Oexle, N.; Rüsch, N. Mental health literacy and help-seeking among unemployed people with mental health problems. J. Ment. Health 2019, 29, 270–276. [Google Scholar] [CrossRef] [PubMed]
- Jung, H.; Von Sternberg, K.; Davis, K. The impact of mental health literacy, stigma, and social support on attitudes toward mental health help-seeking. Int. J. Ment. Health Promot. 2017, 19, 252–267. [Google Scholar] [CrossRef]
- Lynham, S.A. The General Method of Theory-Building Research in Applied Disciplines. Adv. Dev. Hum. Resour. 2002, 4, 221–241. [Google Scholar] [CrossRef]
- Spiker, D.A.; Hammer, J.H. Mental health literacy as theory: Current challenges and future directions. J. Ment. Health 2019, 28, 238–242. [Google Scholar] [CrossRef] [PubMed]
- Cauce, A.M.; Domenech-Rodriguez, M.; Paradise, M.; Cochran, B.N.; Shea, J.M.; Srebnik, D.; Baydar, N. Cultural and contextual influences in mental health help seeking: A focus on ethnic minority youth. J. Consult. Clin. Psychol. 2002, 70, 44–55. [Google Scholar] [CrossRef]
- Rickwood, D.; Deane, F.P.; Wilson, C.J.; Ciarrochi, J. Young people’s help-seeking for mental health problems. Aust. E-J. Adv. Ment. Health 2005, 4, 218–251. [Google Scholar] [CrossRef]
- Becker, M.H. The Health Belief Model and Sick Role Behavior. Health Educ. Monogr. 1974, 2, 409–419. [Google Scholar] [CrossRef]
- Rong, Y.; Luscombe, G.M.; Davenport, T.A.; Huang, Y.; Glozier, N.; Hickie, I.B. Recognition and treatment of depression: A comparison of Australian and Chinese medical students. Soc. Psychiatry Psychiatr. Epidemiol. 2008, 44, 636–642. [Google Scholar] [CrossRef]
- Thai, Q.C.N.; Nguyen, T.H. Mental health literacy: Knowledge of depression among undergraduate students in Hanoi, Vietnam. Int. J. Ment. Health Syst. 2018, 12, 1–8. [Google Scholar] [CrossRef]
- Klineberg, E.; Biddle, L.; Donovan, J.; Gunnell, D. Symptom recognition and help seeking for depression in young adults: A vignette study. Soc. Psychiatry Psychiatr. Epidemiol. 2010, 46, 495–505. [Google Scholar] [CrossRef]
- Picco, L.; Abdin, E.; Pang, S.; Vaingankar, J.A.; Jeyagurunathan, A.; Chong, S.A.; Subramaniam, M. Association between recognition and help-seeking preferences and stigma towards people with mental illness. Epidemiol. Psychiatr. Sci. 2018, 27, 84–93. [Google Scholar] [CrossRef]
- Shruti, A.; Singh, S.; Kataria, D. Knowledge, attitude and social distance practices of young undergraduates towards mental illness in India: A comparative analysis. Asian J. Psychiatry 2016, 23, 64–69. [Google Scholar] [CrossRef]
- Clement, S.; Schauman, O.; Graham, T.; Maggioni, F.; Evans-Lacko, S.; Bezborodovs, N.; Morgan, C.; Rüsch, N.; Brown, J.S.L.; Thornicroft, G. What is the impact of mental health-related stigma on help-seeking? A systematic review of quantitative and qualitative studies. Psychol. Med. 2015, 45, 11–27. [Google Scholar] [CrossRef] [PubMed]
- Simpson, V.; Halpin, L.; Chalmers, K.; Joynes, V. Exploring well-being: Medical students and staff. Clin. Teach. 2019, 16, 356–361. [Google Scholar] [CrossRef]
- Kutcher, S.; Wei, Y.; Gilberds, H.; Brown, A.; Ubuguyu, O.; Njau, T.; Sabuni, N.; Magimba, A.; Perkins, K. Addressing Adolescent Depression in Tanzania: Positive Primary Care Workforce Outcomes Using a Training Cascade Model. Depress. Res. Treat. 2017, 2017, 1–9. [Google Scholar] [CrossRef] [PubMed]
- Yorgason, J.B.; Linville, D.; Zitzman, B. Mental Health Among College Students: Do Those Who Need Services Know About and Use Them? J. Am. Coll. Health 2008, 57, 173–181. [Google Scholar] [CrossRef]
- Wiljer, D.; Shi, J.; Lo, B.; Sanches, M.; Hollenberg, E.; Johnson, A.; Abi-Jaoudé, A.; Chaim, G.; Cleverley, K.; Henderson, J.; et al. Effects of a Mobile and Web App (Thought Spot) on Mental Health Help-Seeking Among College and University Students: Randomized Controlled Trial. J. Med. Internet Res. 2020, 22, e20790. [Google Scholar] [CrossRef]
- Ojio, Y.; Yonehara, H.; Taneichi, S.; Yamasaki, S.; Ando, S.; Togo, F.; Nishida, A.; Sasaki, T. Effects of school-based mental health literacy education for secondary school students to be delivered by school teachers: A preliminary study. Psychiatry Clin. Neurosci. 2015, 69, 572–579. [Google Scholar] [CrossRef] [PubMed]
- Ashoorian, D.; Albrecht, K.-L.; Baxter, C.; Giftakis, E.; Clifford, R.; Greenwell-Barnden, J.; Wylde, T. Evaluation of Mental Health First Aid skills in an Australian university population. Early Interv. Psychiatry 2018, 13, 1121–1128. [Google Scholar] [CrossRef] [PubMed]
- Lindow, J.C.; Hughes, J.L.; South, C.; Minhajuddin, A.; Gutierrez, L.; Bannister, E.; Trivedi, M.H.; Byerly, M.J. The Youth Aware of Mental Health Intervention: Impact on Help Seeking, Mental Health Knowledge, and Stigma in U.S. Adolescents. J. Adolesc. Health 2020, 67, 101–107. [Google Scholar] [CrossRef]
- Lai, E.S.Y.; Kwok, C.-L.; Wong, P.W.C.; Fu, K.-W.; Law, Y.-W.; Yip, P.S.F. The Effectiveness and Sustainability of a Universal School-Based Programme for Preventing Depression in Chinese Adolescents: A Follow-Up Study Using Quasi-Experimental Design. PLoS ONE 2016, 11, e0149854. [Google Scholar] [CrossRef][Green Version]
- Arbuckle, J.L. Amos (Version 21.0) [Computer Program]; IBM SPSS: Chicago, IL, USA, 2012. [Google Scholar]
- Kline, R.B. Principles and Practice of Structural Equation Modeling, 2nd ed.; Guilford Press: New York, NY, USA, 2004. [Google Scholar]
- Bollen, K.A. Structural Equations with Latent Variables; John Wiley and Sons: New York, NY, USA, 1989. [Google Scholar]
- Hair, J.F.; Sarstedt, M.; Ringle, C.M.; Mena, J.A. An assessment of the use of partial least squares structural equation modeling in marketing research. J. Acad. Mark. Sci. 2012, 40, 414–433. [Google Scholar] [CrossRef]
- Schumacker, R.E.; Lomax, R.G. A Beginner’s Guide to Structural Equation Modeling; Psychology Press: Hove, UK, 2004. [Google Scholar]
- Mallinckrodt, B.; Abraham, W.T.; Wei, M.; Russell, D.W. Advances in testing the statistical significance of mediation effects. J. Couns. Psychol. 2006, 53, 372–378. [Google Scholar] [CrossRef]
- Cairney, J.; Boyle, M.; Offord, D.R.; Racine, Y. Stress, social support and depression in single and married mothers. Soc. Psychiatry Psychiatr. Epidemiol. 2003, 38, 442–449. [Google Scholar] [CrossRef] [PubMed]
- Manderscheid, L.V. Significance Levels. 0.05, 0.01, or? J. Farm Econ. 1965, 47, 1381–1385. [Google Scholar] [CrossRef]
- Bagozzi, R.P.; Yi, Y. On the evaluation of structural equation models. J. Acad. Mark. Sci. 1988, 16, 74–94. [Google Scholar] [CrossRef]
- Fornell, C.; Larcker, D.F. Evaluating Structural Equation Models with Unobservable Variables and Measurement Error. J. Mark. Res. 1981, 18, 39–50. [Google Scholar] [CrossRef]
- Hair, J.F.; Black, W.C.; Babin, B.J.; Anderson, R.E. Multivariate Data Analysis, 7th ed.; Pearson Education Limited: London, UK, 2009. [Google Scholar]
- Kutcher, S.; Wei, Y.; Gilberds, H.; Brown, A.; Ubuguyu, O.; Njau, T.; Sabuni, N.; Magimba, A.; Perkins, K. The African Guide: One Year Impact and Outcomes from the Implementation of a School Mental Health Literacy Curriculum Resource in Tanzania. J. Educ. Train. Stud. 2017, 5, 64. [Google Scholar] [CrossRef]
- Olsson, D.P.; Kennedy, M.G. Mental health literacy among young people in a small US town: Recognition of disorders and hypothetical helping responses. Early Interv. Psychiatry 2010, 4, 291–298. [Google Scholar] [CrossRef]
- Chen, S.X.; Mak, W.W.S. Seeking professional help: Etiology beliefs about mental illness across cultures. J. Couns. Psychol. 2008, 55, 442–450. [Google Scholar] [CrossRef] [PubMed]
- Kutcher, S.; Wei, Y.; Gilberds, H.; Ubuguyu, O.; Njau, T.; Brown, A.; Sabuni, N.; Magimba, A.; Perkins, K. A school mental health literacy curriculum resource training approach: Effects on Tanzanian teachers’ mental health knowledge, stigma and help-seeking efficacy. Int. J. Ment. Health Syst. 2016, 10, 1–9. [Google Scholar] [CrossRef]
- Fasce, H.E.; Ortega, B.J.; Ibáñez, G.P.; Márquez, U.C.; Pérez, V.C.; Bustamante, D.C.; Ortiz, M.L.; Matus, B.O.; Bastías, V.N.; Espinoza, P.C. Motivation and self-directed learning among medical students. Rev. Méd. Chile 2016, 144, 664–670. [Google Scholar] [CrossRef]
- Costin, D.L.; Mackinnon, A.; Griffiths, K.M.; Batterham, P.; Bennett, A.J.; Bennett, K.; Christensen, H. Health e-Cards as a Means of Encouraging Help Seeking for Depression Among Young Adults: Randomized Controlled Trial. J. Med. Internet Res. 2009, 11, e42. [Google Scholar] [CrossRef]
- Kaur, A.; Isaranuwatchai, W.; Jaffer, A.; Ferguson, G.; Abi-Jaoude, A.; Johnson, A.; Hollenberg, E.; Wiljer, D. A Web- and Mobile-Based Map of Mental Health Resources for Postsecondary Students (Thought Spot): Protocol for an Economic Evaluation. JMIR Res. Protoc. 2018, 7, e83. [Google Scholar] [CrossRef]
- Ajzen, I. The theory of planned behavior. Organ. Behav. Hum. Decis. Process. 1991, 50, 179–211. [Google Scholar] [CrossRef]
- Mak, H.W.; Davis, J.M. The application of the theory of planned behavior to help-seeking intention in a Chinese society. Soc. Psychiatry Psychiatr. Epidemiol. 2014, 49, 1501–1515. [Google Scholar] [CrossRef] [PubMed]
- Mo, P.K.H.; Mak, W.W.S. Help-seeking for mental health problems among Chinese. Soc. Psychiatry Psychiatr. Epidemiol. 2009, 44, 675–684. [Google Scholar] [CrossRef]
- Smith, J.P.; Tran, G.Q.; Thompson, R.D. Can the theory of planned behavior help explain men’s psychological help-seeking? Evidence for a mediation effect and clinical implications. Psychol. Men Masc. 2008, 9, 179–192. [Google Scholar] [CrossRef]
- Fishbein, M.; Ajzen, I. Predicting and Changing Behavior: The Reasoned Action Approach; Taylor & Francis: Abingdon, UK, 2011. [Google Scholar]
- Gulliver, A.; Griffiths, K.M.; Christensen, H. Perceived barriers and facilitators to mental health help-seeking in young people: A systematic review. BMC Psychiatry 2010, 10, 113. [Google Scholar] [CrossRef]
- Zajonc, R.B. Feeling and thinking: Preferences need no inferences. Am. Psychol. 1980, 35, 151–175. [Google Scholar] [CrossRef]
- Pinto-Foltz, M.D.; Logsdon, M.C.; Myers, J.A. Feasibility, acceptability, and initial efficacy of a knowledge-contact program to reduce mental illness stigma and improve mental health literacy in adolescents. Soc. Sci. Med. 2011, 72, 2011–2019. [Google Scholar] [CrossRef]
- Haddad, P.; Haddad, I. Mental Health Stigma. 2015. Available online: https://www.bap.org.uk/articles/mental-health-stigma/ (accessed on 27 August 2021).
- Pedersen, E.R.; Paves, A.P. Comparing perceived public stigma and personal stigma of mental health treatment seeking in a young adult sample. Psychiatry Res. 2014, 219, 143–150. [Google Scholar] [CrossRef]
- Corrigan, P. How stigma interferes with mental health care. Am. Psychol. 2004, 59, 614–625. [Google Scholar] [CrossRef]
- Kwol, V.S.; Eluwole, K.K.; Avci, T.; Lasisi, T.T. Another look into the Knowledge Attitude Practice (KAP) model for food control: An investigation of the mediating role of food handlers’ attitudes. Food Control 2020, 110, 107025. [Google Scholar] [CrossRef]
- AshaRani, P.; Abdin, E.; Kumarasan, R.; Kumar, F.D.S.; Shafie, S.; Jeyagurunathan, A.; Chua, B.Y.; Vaingankar, J.A.; Fang, S.C.; Lee, E.S.; et al. Study protocol for a nationwide Knowledge, Attitudes and Practices (KAP) survey on diabetes in Singapore’s general population. BMJ Open 2020, 10, e037125. [Google Scholar] [CrossRef] [PubMed]
- Sheeran, P.; Webb, T.L. The Intention-Behavior Gap. Soc. Pers. Psychol. Compass 2016, 10, 503–518. [Google Scholar] [CrossRef]


| Observed Variable | Mean (SD) | Range | Skewness | Kurtosis | Tolerance | VIF |
|---|---|---|---|---|---|---|
| Maintenance of positive mental health | 41.52 (5.52) | 5–50 | −0.52 | 0.89 | 0.92 | 1.08 |
| Recognition of mental illness | 16.62 (1.84) | 4–20 | −0.34 | 0.77 | 0.92 | 1.09 |
| Mental illness stigma attitude | 15.37 (3.81) | 6–30 | 0.24 | 0.24 | 0.95 | 1.04 |
| Help-seeking efficacy | 11.74 (2.13) | 3–15 | −0.67 | 0.78 | 0.92 | 1.07 |
| Help-seeking attitude | 10.14 (2.42) | 3–15 | −0.10 | −0.14 | − | − |
| Point Estimates | SE | Z | Bias-Corrected 99% CI | ||
|---|---|---|---|---|---|
| Lower | Upper | ||||
| Direct effect | |||||
| R→A | 0.08 | 0.04 | 2.00 | −0.03 | 0.18 |
| R→S | −0.05 | 0.04 | −1.25 | −0.16 | 0.06 |
| R→HE | 0.19 ** | 0.04 | 4.75 | 0.08 | 0.29 |
| R→M | 0.33 ** | 0.04 | 8.25 | 0.22 | 0.42 |
| S→HA | 0.06 | 0.04 | 1.50 | −0.03 | 0.16 |
| HE→HA | 0.25 ** | 0.04 | 6.25 | 0.15 | 0.33 |
| M→HA | 0.04 | 0.04 | 1.00 | −0.05 | 0.14 |
| Indirect effect | |||||
| R→S→HA | −0.003 | 0.004 | −0.75 | −0.02 | 0.003 |
| R→HE→HA | 0.04 ** | 0.01 | 4.00 | 0.02 | 0.08 |
| R→M→HA | 0.01 | 0.01 | 1.00 | −0.02 | 0.05 |
| Total effect | |||||
| R→S→HA | 0.00 | 0.00 | −1.25 | −0.004 | 0.06 |
| R→HE→HA | 0.004 | 0.002 | 4.75 | −0.001 | 0.29 |
| R→M→HA | 0.001 | 0.001 | 8.25 | −0.001 | 0.42 |
Publisher’s Note: MDPI stays neutral with regard to jurisdictional claims in published maps and institutional affiliations. |
© 2021 by the authors. Licensee MDPI, Basel, Switzerland. This article is an open access article distributed under the terms and conditions of the Creative Commons Attribution (CC BY) license (https://creativecommons.org/licenses/by/4.0/).
Share and Cite
Lu, C.-M.; Lien, Y.-J.; Chao, H.-J.; Lin, H.-S.; Tsai, I.-C. A Structural Equation Modeling of Mental Health Literacy in Healthcare Students. Int. J. Environ. Res. Public Health 2021, 18, 13264. https://doi.org/10.3390/ijerph182413264
Lu C-M, Lien Y-J, Chao H-J, Lin H-S, Tsai I-C. A Structural Equation Modeling of Mental Health Literacy in Healthcare Students. International Journal of Environmental Research and Public Health. 2021; 18(24):13264. https://doi.org/10.3390/ijerph182413264
Chicago/Turabian StyleLu, Chia-Min, Yin-Ju Lien, Hsing-Jung Chao, Hui-Shin Lin, and I-Chuan Tsai. 2021. "A Structural Equation Modeling of Mental Health Literacy in Healthcare Students" International Journal of Environmental Research and Public Health 18, no. 24: 13264. https://doi.org/10.3390/ijerph182413264
APA StyleLu, C.-M., Lien, Y.-J., Chao, H.-J., Lin, H.-S., & Tsai, I.-C. (2021). A Structural Equation Modeling of Mental Health Literacy in Healthcare Students. International Journal of Environmental Research and Public Health, 18(24), 13264. https://doi.org/10.3390/ijerph182413264

