Edible Insects: How to Increase the Sustainable Consumption Behavior among Restaurant Consumers
Abstract
1. Introduction
2. Literature Review
2.1. An Edible Insect Restaurant
2.2. Theory of Planned Behavior (TPB)
2.2.1. Belief and Its Effect
2.2.2. Sustainable Attitude and Its Effect
2.2.3. Subjective Norm and Its Effect
2.2.4. Perceived Behavioral Control and Its Effect
2.3. Product Knowledge
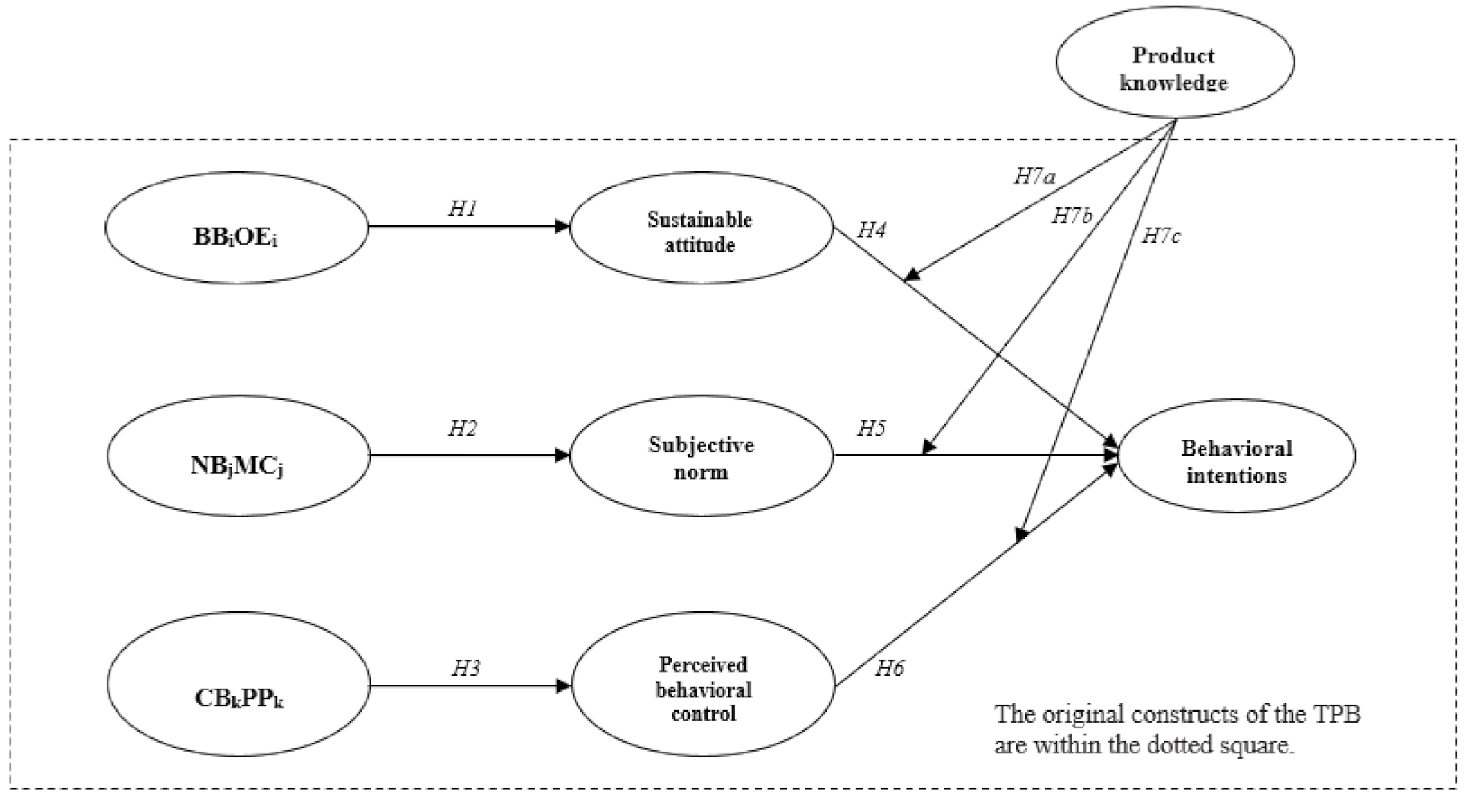
2.4. Proposed Conceptual Model and Research Hypotheses
3. Methodology
3.1. Measurement Items
3.2. Data Collection
4. Data Analysis
4.1. Descriptive Statistics
4.2. Measurement Model
4.3. Structural Model
4.4. Moderating Role of Product Knowledge
5. Discussions and Implications
5.1. Discussions
5.2. Theoretical Implications
5.3. Managerial Implications
6. Limitations and Future Research
7. Conclusions
Author Contributions
Funding
Institutional Review Board Statement
Informed Consent Statement
Data Availability Statement
Conflicts of Interest
Appendix A
- 1.
- Behavioral beliefs (using an edible insect restaurant would enable me to…)
- 2.
- Outcome evaluations
- 3.
- Normative beliefs
- 4.
- Motivation to comply
- 5.
- Control beliefs (Using an edible insect restaurant is more likely to…)
- 6.
- Perceived power
- 7.
- Attitude toward using an edible insect restaurant
- 8.
- Subjective norm
- 9.
- Perceived behavioral control
- 10.
- Behavioral intentions
References
- Hwang, J.; Choe, J.Y.J.; Kim, J.J. Strategy for enhancing the image of edible insect restaurants: Focus on internal environmental locus of control. J. Hosp. Tour. Manag. 2020, 45, 48–57. [Google Scholar] [CrossRef]
- van Huis, A.; Oonincx, D.G. The environmental sustainability of insects as food and feed. A review. Agron. Sustain. Dev. 2017, 37, 43. [Google Scholar] [CrossRef]
- Leip, A.; Billen, G.; Garnier, J.; Grizzetti, B.; Lassaletta, L.; Reis, S.; Westhoek, H. Impacts of European livestock production: Nitrogen, sulphur, phosphorus and greenhouse gas emissions, land-use, water eutrophication and iodiversity. Environ. Res. Lett. 2015, 10, 115004. [Google Scholar] [CrossRef]
- Tullo, E.; Finzi, A.; Guarino, M. Environmental impact of livestock farming and precision livestock farming as a mitigation strategy. Sci. Total Environ. 2019, 650, 2751–2760. [Google Scholar] [CrossRef] [PubMed]
- Gamborg, D.; Röcklinsberg, H.; Gjerris, M. Sustainable Proteins? Values Related to Insects in Food Systems. In Edible Insects in Sustainable Food Systems; Hallaran, A., Flore, R., Vantomme, P., Roos, N., Eds.; Springer: Cham, Switzerland, 2018; pp. 199–212. [Google Scholar]
- Smetana, S.; Mathys, A.; Knoch, A.; Heinz, V. Meat alternatives: Life cycle assessment of most known meat substitutes. Int. J. Life Cycle Assess. 2015, 20, 1254–1267. [Google Scholar] [CrossRef]
- Han, R.; Shin, J.T.; Kim, J.; Choi, Y.S.; Kim, Y.W. An overview of the South Korean edible insect food industry: Challenges and future pricing/promotion strategies. Entomol. Res. 2017, 47, 141–151. [Google Scholar] [CrossRef]
- Megido, R.C.; Gierts, C.; Blecker, C.; Brostaux, Y.; Haubruge, É.; Alabi, T.; Francis, F. Consumer acceptance of insect-based alternative meat products in Western countries. Food Qual. Prefer. 2016, 52, 237–243. [Google Scholar] [CrossRef]
- van Huis, A.; van Itterbeeck, J.; Klunder, H.; Mertens, E.; Halloran, A.; Muir, G.; Vantomme, P. Edible Insects: Future Prospects for Food and Feed Security; Food and Agriculture Organization of the United Nations: Rome, Italy, 2013. [Google Scholar]
- Aravind, L. Alternative food production and consumption: Evolving and exploring alternative protein supplement potential through Entomoceuticals. Int. J. Chem. Stud. 2019, 7, 1393–1397. [Google Scholar]
- Raheem, D.; Carrascosa, C.; Oluwole, O.B.; Nieuwland, M.; Saraiva, A.; Millán, R.; Raposo, A. Traditional consumption of and rearing edible insects in Africa, Asia and Europe. Crit. Rev. Food Sci. Nutr. 2019, 59, 2169–2188. [Google Scholar] [CrossRef]
- Ghosh, S.; Lee, S.M.; Jung, C.; Meyer-Rochow, V.B. Nutritional composition of five commercial edible insects in South Korea. J. Asia Pac. Entomol. 2017, 20, 686–694. [Google Scholar] [CrossRef]
- Ramos-Elorduy, J. Anthropo-entomophagy: Cultures, evolution and sustainability. Entomol. Res. 2009, 39, 271–288. [Google Scholar] [CrossRef]
- Bae, Y.; Choi, J. Consumer acceptance of edible insect foods: An application of the extended theory of planned behavior. Nutr. Res. Pract. 2020, 14, 122–135. [Google Scholar]
- Choe, J.Y.J.; Kim, J.J.; Hwang, J. The environmentally friendly role of edible insect restaurants in the tourism industry: Applying an extended theory of planned behavior. Int. J. Contemp. Hosp. Manag. 2020, 32, 3581–3600. [Google Scholar] [CrossRef]
- Hwang, J.; Choe, J.Y. How to enhance the image of edible insect restaurants: Focusing on perceived risk theory. Int. J. Hosp. Manag. 2020, 87, 102464. [Google Scholar] [CrossRef]
- Liu, A.J.; Li, J.; Gómez, M.I. Factors influencing consumption of edible insects for Chinese consumers. Insects 2020, 11, 10. [Google Scholar] [CrossRef]
- Tramuta, C.; Gallina, S.; Bellio, A.; Bianchi, D.M.; Chiesa, F.; Rubiola, S.; Decastelli, L. A set of multiplex polymerase chain reactions for genomic detection of nine edible insect species in foods. J. Insect Sci. 2018, 18, 3. [Google Scholar] [CrossRef]
- Fishbein, M.; Ajzen, I. Belief, Attitude, Intention and Behavior: An Introduction to Theory and Research; Addison-Wesley: Boston, MA, USA, 1975. [Google Scholar]
- Ajzen, I. The theory of planned behavior. Organ. Behav. Hum. Decis. Process. 1991, 50, 179–211. [Google Scholar] [CrossRef]
- Ajzen, I.; Fishbein, M. Understanding Attitudes and Predicting Social Behavior. In Englewood Cliffs; Prentice-Hall: Hoboken, NJ, USA, 1980. [Google Scholar]
- Chen, S.C.; Hung, C.W. Elucidating the factors influencing the acceptance of green products: An extension of theory of planned behavior. Technol. Forecast. Soc. Chang. 2016, 112, 155–163. [Google Scholar] [CrossRef]
- Han, H.; Hsu, L.T.J.; Sheu, C. Application of the theory of planned behavior to green hotel choice: Testing the effect of environmental friendly activities. Tour. Manag. 2010, 31, 325–334. [Google Scholar] [CrossRef]
- Kim, J.J.; Hwang, J. Merging the norm activation model and the theory of planned behavior in the context of drone food delivery services: Does the level of product knowledge really matter? J. Hosp. Tour. Manag. 2020, 42, 1–11. [Google Scholar] [CrossRef]
- Carfora, V.; Caso, D.; Sparks, P.; Conner, M. Moderating effects of pro-environmental self-identity on pro-environmental intentions and behaviour: A multi-behaviour study. J. Environ. Psychol. 2017, 53, 92–99. [Google Scholar] [CrossRef]
- Hwang, J.; Kim, I.; Gulzar, M.A. Understanding the eco-friendly role of drone food delivery services: Deepening the theory of planned behavior. Sustainability 2020, 12, 1440. [Google Scholar] [CrossRef]
- Wang, C.; Zhang, J.; Yu, P.; Hu, H. The theory of planned behavior as a model for understanding tourists’ responsible environmental behaviors: The moderating role of environmental interpretations. J. Clean. Prod. 2018, 194, 425–434. [Google Scholar] [CrossRef]
- Menozzi, D.; Sogari, G.; Veneziani, M.; Simoni, E.; Mora, C. Eating novel foods: An application of the theory of planned behaviour to predict the consumption of an insect-based product. Food Qual. Prefer. 2017, 59, 27–34. [Google Scholar] [CrossRef]
- Megido, R.C.; Sablon, L.; Geuens, M.; Brostaux, Y.; Alabi, T.; Blecker, C.; Francis, F. Edible insects acceptance by Belgian consumers: Promising attitude for entomophagy development. J. Sens. Stud. 2014, 29, 14–20. [Google Scholar] [CrossRef]
- Sogari, G.; Menozzi, D.; Mora, C. Exploring young foodies’ knowledge and attitude regarding entomophagy: A qualitative study in Italy. Int. J. Gastron. Food Sci. 2017, 7, 16–19. [Google Scholar] [CrossRef]
- Schösler, H.; De Boer, J.; Boersema, J.J. Can we cut out the meat of the dish? Constructing consumer-oriented pathways towards meat substitution. Appetite 2012, 58, 39–47. [Google Scholar] [CrossRef] [PubMed]
- Rumpold, B.A.; Schlüter, O.K. Nutritional composition and safety aspects of edible insects. Mol. Nutr. Food Res. 2013, 57, 802–823. [Google Scholar] [CrossRef] [PubMed]
- Cerritos, R. Insects as food: An ecological, social and economical approach. CAB Rev. Perspect. Agric. Vet. Sci. Nutr. Nat. Resour. 2009, 4, 1–10. [Google Scholar] [CrossRef]
- Michaelsen, K.F.; Dewey, K.G.; Perez-Exposito, A.B.; Nurhasan, M.; Lauritzen, L.; Roos, N. Food sources and intake of n-6 and n-3 fatty acids in low-income countries with emphasis on infants, young children (6–24 months), and pregnant and lactating women. Matern. Child Nutr. 2011, 7, 124–140. [Google Scholar] [CrossRef] [PubMed]
- Halloran, A.; Hanboonsong, Y.; Roos, N.; Bruun, S. Life cycle assessment of cricket farming in north-eastern Thailand. J. Clean. Prod. 2017, 156, 83–94. [Google Scholar] [CrossRef]
- Mitsuhashi, J. The future use of insects as human food. In Forest Insects as Food: Humans Bite Back; Food and Agricultural Organization of the United Nations: Bangkok, Thailand, 2010; pp. 115–122. [Google Scholar]
- United Nations. Insects for Food and Feed. Available online: http://www.fao.org/edible-insects/en/ (accessed on 8 July 2019).
- Chen, X.; Feng, Y.; Chen, Z. Common edible insects and their utilization in China. Entomol. Res. 2009, 39, 299–303. [Google Scholar] [CrossRef]
- National Geographic. This Vision of Food’s Future Could Have Legs–But Rather More Than You Might Like. 2020. Available online: https://www.nationalgeographic.co.uk/environment-and-conservation/2020/08/this-vision-of-foods-future-could-have-legs-but-rather-more (accessed on 1 September 2020).
- Business Insider. South Africa’s First All-Insect Restaurant is Open for Business –And the Bugs Are Delicious. 2019. Available online: https://www.businessinsider.co.za/south-africas-first-all-insect-restaurant-is-open-for-business-and-the-bugs-are-delicious-2019-7 (accessed on 8 July 2019).
- Han, H. Theory of green purchase behavior (TGPB): A new theory for sustainable consumption of green hotel and green restaurant products. Bus. Strategy Environ. 2020, 29, 2815–2828. [Google Scholar] [CrossRef]
- Moisander, J.; Pesonen, S. Narratives of sustainable ways of living: Constructing the self and the other as a green consumer. Manag. Decis. 2002, 40, 329–342. [Google Scholar] [CrossRef]
- Oliver, R.L. Satisfaction: A Behavioral Perspective on the Consumer; Irwin-McGraw-Hill: New York, NY, USA, 1997. [Google Scholar]
- Qi, X.; Ploeger, A. Explaining consumers’ intentions towards purchasing green food in Qingdao, China: The amendment and extension of the theory of planned behavior. Appetite 2019, 133, 414–422. [Google Scholar] [CrossRef]
- Shin, Y.H.; Im, J.; Jung, S.E.; Severt, K. The theory of planned behavior and the norm activation model approach to consumer behavior regarding organic menus. Int. J. Hosp. Manag. 2018, 69, 21–29. [Google Scholar] [CrossRef]
- Ahmad, W.; Kim, W.G.; Anwer, Z.; Zhuang, W. Schwartz personal values, theory of planned behavior and environmental consciousness: How tourists’ visiting intentions towards eco-friendly destinations are shaped? J. Bus. Res. 2020, 110, 228–236. [Google Scholar] [CrossRef]
- Hu, X.; Wu, N.; Chen, N. Young people’s behavioral intentions towards low-carbon travel: Extending the theory of planned behavior. Int. J. Environ. Res. Public Health 2021, 18, 2327. [Google Scholar] [CrossRef]
- Eagly, A.H.; Chaiken, S. The Psychology of Attitudes; Harcourt Brace Jovanovich College Publishers: New York, NY, USA, 1993. [Google Scholar]
- Cheng, S.; Lam, T.; Hsu, C.H. Negative word-of-mouth communication intention: An application of the theory of planned behavior. J. Hosp. Tour. Res. 2006, 30, 95–116. [Google Scholar] [CrossRef]
- Ajzen, I.; Madden, T.J. Prediction of goal-directed behavior: Attitudes, intentions, and perceived behavioral control. J. Exp. Soc. Psychol. 1986, 22, 453–474. [Google Scholar] [CrossRef]
- Chang, M.K. Predicting unethical behavior: A comparison of the theory of reasoned action and the theory of planned behavior. J. Bus. Ethics 1998, 17, 1825–1834. [Google Scholar] [CrossRef]
- Kuhzady, S.; Çakici, C.; Olya, H.; Mohajer, B.; Han, H. Couchsurfing involvement in non-profit peer-to-peer accommodations and its impact on destination image, familiarity, and behavioral intentions. J. Hosp. Tour. Manag. 2020, 44, 131–142. [Google Scholar] [CrossRef]
- Paul, J.; Modi, A.; Patel, J. Predicting green product consumption using theory of planned behavior and reasoned action. J. Retail. Consum. Serv. 2016, 29, 123–134. [Google Scholar] [CrossRef]
- Jin, J.; Zhao, Q.; Santibanez-Gonzalez, E.D. How Chinese consumers’ intentions for purchasing eco-labeled products are influenced by psychological factors. Int. J. Environ. Res. Public Health 2020, 17, 265. [Google Scholar] [CrossRef] [PubMed]
- Cembalo, L.; Caso, D.; Carfora, V.; Caracciolo, F.; Lombardi, A.; Cicia, G. The Land of Fires toxic waste scandal and its effect on consumer food choices. Int. J. Environ. Res. Public Health 2019, 16, 165. [Google Scholar] [CrossRef] [PubMed]
- Chiou, J.S. The effects of attitude, subjective norm, and perceived behavioral control on consumers’ purchase intentions: The moderating effects of product knowledge and attention to social comparison information. Proc. Natl. Sci. Counc. ROC (C) 1998, 9, 298–308. [Google Scholar]
- Fu, F.Q.; Elliott, M.T. The moderating effect of perceived product innovativeness and product knowledge on new product adoption: An integrated model. J. Mark. Theory Pract. 2013, 21, 257–272. [Google Scholar] [CrossRef]
- Deroy, O.; Reade, B.; Spence, C. The insectivore’s dilemma, and how to take the West out of it. Food Qual. Prefer. 2015, 44, 44–55. [Google Scholar] [CrossRef]
- Wang, H.; Li, J.; Mangmeechai, A.; Su, J. Linking perceived policy effectiveness and proenvironmental behavior: The influence of attitude, implementation intention, and knowledge. Int. J. Environ. Res. Public Health 2021, 18, 2910. [Google Scholar] [CrossRef]
- Nunnally, J.C. Psychometric Theory; McGraw-Hill: New York, NY, USA, 1978. [Google Scholar]
- Bagozzi, R.P.; Yi, Y. On the evaluation of structural equation models. J. Acad. Mark. Sci. 1988, 16, 74–94. [Google Scholar] [CrossRef]
- Fornell, C.; Larcker, D.F. Structural equation models with unobservable variables and measurement error: Algebra and statistics. J. Mark. Res. 1981, 382–388. [Google Scholar] [CrossRef]
- Baker, M.A.; Legendre, T.S. Celebrity endorsement, message framing, and online social support: The gateway bug to edible insect consumption. In Proceedings of the TTRA 2019 International Conference, Melbourne, Australia, 25–27 June 2019. [Google Scholar]


| Construct and Scale Item | Standardized Loading a | 
|---|---|
| Behavioral beliefs (BB) * Outcome evaluations (OE) (Cronbach’s alpa = 0.938) | |
| BBiOEi1 | 0.891 | 
| BBiOEi2 | 0.919 | 
| BBiOEi3 | 0.935 | 
| Normative beliefs (NB) * Motivation to comply (MC) (Cronbach’s alpa = 0.979) | |
| NBjMCj1 | 0.958 | 
| NBjMCj2 | 0.982 | 
| NBjMCj3 | 0.971 | 
| Control beliefs (CB) * Perceived power (PP) (Cronbach’s alpa = 0.835) | |
| CBkPPk1 | 0.620 | 
| CBkPPk2 | 0.974 | 
| CBkPPk3 | 0.797 | 
| Attitude (A) (Cronbach’s alpa = 0.934) | |
| SA1 | 0.927 | 
| SA2 | 0.871 | 
| SA3 | 0.930 | 
| Subjective norm (SN) (Cronbach’s alpa = 0.976) | |
| SN1 | 0.948 | 
| SN2 | 0.985 | 
| SN3 | 0.966 | 
| Perceived behavioral control (PBC) (Cronbach’s alpa = 0.878) | |
| PBC1 | 0.831 | 
| PBC2 | 0.962 | 
| PBC3 | 0.727 | 
| Behavioral intentions (BI) (Cronbach’s alpa = 0.970) | |
| BI1 | 0.947 | 
| BI2 | 0.959 | 
| BI3 | 0.965 | 
| Goodness-of-fit statistics: χ2 = 512.882, df = 168, χ2/df = 3.106, p < 0.001, NFI = 0.954, CFI = 0.968, TLI = 0.960, RMSEA = 0.069 | |
| Mean (SD) | AVE | (1) | (2) | (3) | (4) | (5) | (6) | (7) | |
|---|---|---|---|---|---|---|---|---|---|
| (1) BBiOEi | 5.06 (0.87) | 0.838 | 0.939 a | 0.304 b | 0.121 | 0.480 | 0.259 | 0.453 | 0.467 | 
| (2) NBjMCj | 3.12 (1.29) | 0.942 | 0.092 c | 0.980 | 0.114 | 0.588 | 0.827 | 0.099 | 0.635 | 
| (3) CBkPPk | 4.68 (0.88) | 0.656 | 0.015 | 0.013 | 0.847 | 0.085 | 0.181 | 0.131 | 0.105 | 
| (4) SA | 4.05 (1.49) | 0.828 | 0.230 | 0.346 | 0.007 | 0.935 | 0.602 | 0.396 | 0.850 | 
| (5) SN | 3.91 (1.28) | 0.934 | 0.067 | 0.684 | 0.033 | 0.362 | 0.977 | 0.093 | 0.629 | 
| (6) PBC | 4.91 (1.17) | 0.715 | 0.205 | 0.010 | 0.017 | 0.157 | 0.009 | 0.881 | 0.356 | 
| (7) BI | 3.69 (1.39) | 0.916 | 0.218 | 0.403 | 0.011 | 0.723 | 0.396 | 0.127 | 0.970 | 
| Standardized Estimate | t-Value | Hypothesis | |||
|---|---|---|---|---|---|
| H1 BBiOEi | → | SA | 0.495 | 10.463 * | Supported | 
| H2 NBjMCj | → | SN | 0.828 | 28.300 * | Supported | 
| H3 CBkPPk | → | PBC | 0.133 | 2.653 * | Supported | 
| H4 SA | → | BI | 0.746 | 20.066 * | Supported | 
| H5 SN | → | BI | 0.270 | 8.912 * | Supported | 
| H6 PBC | → | BI | 0.081 | 2.642 * | Supported | 
| Goodness-of-fit statistics: χ2 = 827.987, df = 180, χ2/df = 4.600, p < 0.001, NFI = 0.927, CFI = 0.942, TLI = 0.932, RMSEA = 0.091 | |||||
| The Low Group | The High Group | Unconstrained Model | Constrained Model | Δχ2 (1) = 3.84 | Result | ||||
|---|---|---|---|---|---|---|---|---|---|
| β (R2) | t-Value | β (R2) | t-Value | ||||||
| H7a | A—BI | 0.723 (59.2%) | 13.347 * | 0.748 (80.5%) | 14.783 * | χ2 (360) = 1097.042 | χ2 (361) = 1097.385 | Δχ2 (1) > 0.343 | Not supported | 
| H7b | SN—BI | 0.217 (59.3%) | 4.781 * | 0.395 (81.0%) | 10.367 * | χ2 (361) = 1101.518 | Δχ2 (1) < 4.476 | Supported | |
| H7c | PBC—BI | 0.075 (60.3%) | 1.658 | 0.082 (79.9%) | 2.105 * | χ2 (361) = 1097.060 | Δχ2 (1) > 0.564 | Not supported | |
| Publisher’s Note: MDPI stays neutral with regard to jurisdictional claims in published maps and institutional affiliations. | 
© 2021 by the authors. Licensee MDPI, Basel, Switzerland. This article is an open access article distributed under the terms and conditions of the Creative Commons Attribution (CC BY) license (https://creativecommons.org/licenses/by/4.0/).
Share and Cite
Hwang, J.; Kim, J.-J. Edible Insects: How to Increase the Sustainable Consumption Behavior among Restaurant Consumers. Int. J. Environ. Res. Public Health 2021, 18, 6520. https://doi.org/10.3390/ijerph18126520
Hwang J, Kim J-J. Edible Insects: How to Increase the Sustainable Consumption Behavior among Restaurant Consumers. International Journal of Environmental Research and Public Health. 2021; 18(12):6520. https://doi.org/10.3390/ijerph18126520
Chicago/Turabian StyleHwang, Jinsoo, and Jinkyung-Jenny Kim. 2021. "Edible Insects: How to Increase the Sustainable Consumption Behavior among Restaurant Consumers" International Journal of Environmental Research and Public Health 18, no. 12: 6520. https://doi.org/10.3390/ijerph18126520
APA StyleHwang, J., & Kim, J.-J. (2021). Edible Insects: How to Increase the Sustainable Consumption Behavior among Restaurant Consumers. International Journal of Environmental Research and Public Health, 18(12), 6520. https://doi.org/10.3390/ijerph18126520
 
         
                                                


 
       