Systematic Assessment of Health Risk from Metals in Surface Sediment of the Xiangjiang River, China
Abstract
1. Introduction
2. Materials and methods
2.1. Study Area
2.2. Sediment Sampling
2.3. Chemical Analyses of the Sediment Samples
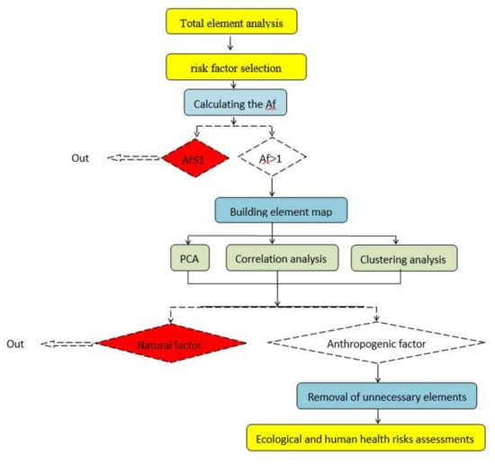
2.4. Human Health Risk Assessment Screening Procedure for Sediments of the Xiangjiang River
2.4.1. Overview of the Procedure
2.4.2. First Step: Anthropogenic Factor (Af)
2.4.3. Second Step: Build Element Map
2.4.4. Human Health Risk Assessment
| Name | Full name | Value | Unit | Reference |
|---|---|---|---|---|
| CDI | Chronic Daily Intake | Value of calculation | μg/kg bw/day | [45] |
| C | The concentration of toxic elements in the sediment | measured value | mg/kg | [45] |
| IRS | Ingestion rate | 114 | mg/day | [44] |
| ED | Exposure duration | 35 for adult 6 for children | year | [45] |
| EF | Exposure frequency | 350 | days/year | [45] |
| BW | Body weight | 70 for adult; 15 for children | kg | [45] |
| AT | Average time | ED × 365 for non-carcinogens; 25,550 for carcinogens | days | [45] |
| SA | Exposed skin surface area | 6032 for adult; 2373 for children | cm2 | [45] |
| AF | Adherence factor from sediment to skin | 0.07 for adult; 0.2 for children | mg/cm2 | [45] |
| ABS | Dermal absorption from sediment | 0.001 | unitless | [45] |
| CF | The unit conversion factor | 10–6 | kg/mg | [45] |
| ET | Exposure Time | 12 | h/day–1 | [45] |
| PEF | Particle emission factor | 1.36 × 109 | m3/kg | [45] |
| HQ | Hazard quotient | Value of calculation | unitless | [44] |
| RfD | Reference dose of the i-th potentially toxic element | Table 3 | mg/kg−day | [44,46] |
| HI | Hazard index | Value of calculation | unitless | [44] |
| CR | Carcinogenic risk | Value of calculation | unitless | [45,46] |
| SF | Carcinogenicity slope factor | Table 3 | per mg/kg–day | [45] |
3. Results and Discussion
3.1. Preliminary Screening of Risk Assessment Factors
3.1.1. Element Characteristics in the Sediment Samples
3.1.2. The First Selection-Anthropogenic Factor (Af)
3.1.3. The Second Selection-Building Element Map
Principal Component and Clustering Analyses
Correlation Analysis
3.1.4. The Third Selection-removal of Unnecessary Elements
3.2. Non-carcinogenic Risk in the Sediment Samples of the Xiangjiang River
3.3. Carcinogenic Risk in the Sediment Samples of the Xiangjiang River
4. Conclusions
Author Contributions
Funding
Conflicts of Interest
References
- Dalu, T.; Wasserman, R.J.; Tonkin, J.D.; Mwedzi, T.; Magoro, M.L.; Weyl, O.L.F. Water or sediment? Partitioning the role of water column and sediment chemistry as drivers of macroinvertebrate communities in an austral south african stream. Sci. Total Environ. 2017, 607, 317–325. [Google Scholar] [CrossRef] [PubMed]
- Sarkar, S.K.; Mondal, P.; Biswas, J.K.; Kwon, E.E.; Ok, Y.S.; Rinklebe, J. Trace elements in surface sediments of the hooghly (ganges) estuary: Distribution and contamination risk assessment. Environ. Geochem. Health 2017, 39, 1245–1258. [Google Scholar] [CrossRef] [PubMed]
- Ranjbar Jafarabadi, A.; Riyahi Bakhtiyari, A.; Shadmehri Toosi, A.; Jadot, C. Spatial distribution, ecological and health risk assessment of heavy metals in marine surface sediments and coastal seawaters of fringing coral reefs of the persian gulf, iran. Chemosphere 2017, 185, 1090–1111. [Google Scholar] [CrossRef] [PubMed]
- Pinto, M.M.S.C.; Silva, E.A.F.; Silva, M.M.V.G.; Melo-Gonçalves, P.; Candeias, C. Environmental risk assessment based on high-resolution spatial maps of potentially toxic elements sampled on stream sediments of santiago, cape verde. Geosciences 2014, 4, 297–315. [Google Scholar] [CrossRef]
- Cabral Pinto, M.M.S.; Ferreira da Silva, E.A. Heavy metals of santiago island (cape verde) alluvial deposits: Baseline value maps and human health risk assessment. Int. J. Environ. Res. Public Health 2018, 16, 2. [Google Scholar] [CrossRef]
- Sharifinia, M.; Taherizadeh, M.; Namin, J.I.; Kamrani, E. Ecological risk assessment of trace metals in the surface sediments of the persian gulf and gulf of oman: Evidence from subtropical estuaries of the iranian coastal waters. Chemosphere 2018, 191, 485–493. [Google Scholar] [CrossRef]
- Gedik, K. Bioaccessibility of heavy metals in rapa whelk rapana venosa valenciennes 1846 assessing human health risk using an in vitro digestion model. Hum. Ecol. Risk Assess. 2018, 24, 202–213. [Google Scholar] [CrossRef]
- Peng, J.-F.; Song, Y.-H.; Yuan, P.; Cui, X.-Y.; Qiu, G.-L. The remediation of heavy metals contaminated sediment. J. Hazard. Mater. 2009, 161, 633–640. [Google Scholar] [CrossRef]
- Fu, J.; Hu, X.; Tao, X.; Yu, H.; Zhang, X. Risk and toxicity assessments of heavy metals in sediments and fishes from the yangtze river and taihu lake, china. Chemosphere 2013, 93, 1887–1895. [Google Scholar] [CrossRef]
- Zhang, Z.W.; Xu, X.R.; Sun, Y.X.; Yu, S.; Chen, Y.S.; Peng, J.X. Heavy metal and organic contaminants in mangrove ecosystems of china: A review. Environ. Sci. Pollut. Res. 2014, 21, 11938–11950. [Google Scholar] [CrossRef]
- Guan, Q.; Wang, L.; Pan, B.; Guan, W.; Sun, X.; Cai, A. Distribution features and controls of heavy metals in surface sediments from the riverbed of the ningxia-inner mongolian reaches, yellow river, china. Chemosphere 2016, 144, 29–42. [Google Scholar] [CrossRef] [PubMed]
- Chen, L.; Zhou, S.; Shi, Y.; Wang, C.; Li, B.; Li, Y.; Wu, S. Heavy metals in food crops, soil, and water in the lihe river watershed of the taihu region and their potential health risks when ingested. Sci. Total Environ. 2018, 615, 141–149. [Google Scholar] [CrossRef] [PubMed]
- Yi, Y.; Yang, Z.; Zhang, S. Ecological risk assessment of heavy metals in sediment and human health risk assessment of heavy metals in fishes in the middle and lower reaches of the yangtze river basin. Environ. Pollut. 2011, 159, 2575–2585. [Google Scholar] [CrossRef] [PubMed]
- Wang, Y.B.; Liu, C.W.; Wang, S.W. Characterization of heavy-metal-contaminated sediment by using unsupervised multivariate techniques and health risk assessment. Ecotoxicol. Environ. Saf. 2015, 113, 469–476. [Google Scholar] [CrossRef]
- Tarafdar, A.; Sinha, A. Cancer risk assessment of polycyclic aromatic hydrocarbons in the soils and sediments of india: A meta-analysis. Environ. Manag. 2017, 60, 784–795. [Google Scholar] [CrossRef]
- Tepanosyan, G.; Sahakyan, L.; Belyaeva, O.; Maghakyan, N.; Saghatelyan, A. Human health risk assessment and riskiest heavy metal origin identification in urban soils of yerevan, armenia. Chemosphere 2017, 184, 1230–1240. [Google Scholar] [CrossRef]
- Leung, H.M.; Leung, A.O.; Wang, H.S.; Ma, K.K.; Liang, Y.; Ho, K.C.; Cheung, K.C.; Tohidi, F.; Yung, K.K. Assessment of heavy metals/metalloid (as, pb, cd, ni, zn, cr, cu, mn) concentrations in edible fish species tissue in the pearl river delta (prd), china. Mar. Pollut. Bull. 2014, 78, 235–245. [Google Scholar] [CrossRef]
- Qi, J.; Zhang, H.; Li, X.; Lu, J.; Zhang, G. Concentrations, spatial distribution, and risk assessment of soil heavy metals in a zn-pb mine district in southern china. Environ. Monit. Assess. 2016, 188, 413. [Google Scholar] [CrossRef]
- Lecrivain, N.; Aurenche, V.; Cottin, N.; Frossard, V.; Clement, B. Multi-contamination (heavy metals, polychlorinated biphenyls and polycyclic aromatic hydrocarbons) of littoral sediments and the associated ecological risk assessment in a large lake in france (lake bourget). Sci. Total Environ. 2018, 619, 854–865. [Google Scholar] [CrossRef]
- Szefer, P. Distribution and behaviour of selected heavy metals and other elements in various components of the southern baltic ecosystem. Appl. Geochem. 1998, 13, 287–292. [Google Scholar] [CrossRef]
- Yang, Z.; Wang, Y.; Shen, Z.; Niu, J.; Tang, Z. Distribution and speciation of heavy metals in sediments from the mainstream, tributaries, and lakes of the yangtze river catchment of wuhan, china. J. Hazard. Mater. 2009, 166, 1186–1194. [Google Scholar] [CrossRef] [PubMed]
- Chai, L.; Wang, Z.; Wang, Y.; Yang, Z.; Wang, H.; Wu, X. Ingestion risks of metals in groundwater based on tin model and dose-response assessment—A case study in the xiangjiang watershed, central-south china. Sci. Total Environ. 2010, 408, 3118–3124. [Google Scholar] [CrossRef] [PubMed]
- Gao, X.; Chen, C.T. Heavy metal pollution status in surface sediments of the coastal bohai bay. Water Res. 2012, 46, 1901–1911. [Google Scholar] [CrossRef] [PubMed]
- Mao, L.; Mo, D.; Guo, Y.; Fu, Q.; Yang, J.; Jia, Y. Multivariate analysis of heavy metals in surface sediments from lower;reaches of the xiangjiang river, southern china. Environ. Earth Sci. 2013, 69, 765–771. [Google Scholar] [CrossRef]
- Zhang, Y.; Chu, C.; Li, T.; Xu, S.; Liu, L.; Ju, M. A water quality management strategy for regionally protected water through health risk assessment and spatial distribution of heavy metal pollution in 3 marine reserves. Sci. Total Environ. 2017, 599, 721–731. [Google Scholar] [CrossRef]
- Ogunlaja, A.; Ogunlaja, O.O.; Okewole, D.M.; Morenikeji, O.A. Risk assessment and source identification of heavy metal contamination by multivariate and hazard index analyses of a pipeline vandalised area in lagos state, nigeria. Sci. Total Environ. 2019, 651, 2943–2952. [Google Scholar] [CrossRef]
- Chen, C.F.; Ju, Y.R.; Chen, C.W.; Dong, C.D. Vertical profile, contamination assessment, and source apportionment of heavy metals in sediment cores of kaohsiung harbor, taiwan. Chemosphere 2016, 165, 67–79. [Google Scholar] [CrossRef]
- Pandey, L.K.; Park, J.; Son, D.H.; Kim, W.; Islam, M.S.; Choi, S.; Lee, H.; Han, T. Assessment of metal contamination in water and sediments from major rivers in south korea from 2008 to 2015. Sci. Total Environ. 2019, 651, 323–333. [Google Scholar] [CrossRef]
- Cabral Pinto, M.M.S.; Silva, M.M.V.; Ferreira da Silva, E.A.; Marinho-Reis, A.P. The cancer and non-cancer risk of santiago island (cape verde) population due to potential toxic elements exposure from soils. Geosciences 2017, 7, 78. [Google Scholar] [CrossRef]
- Cabral Pinto, M.M.S.; Marinho-Reis, A.P.; Almeida, A.; Ordens, C.M.; Silva, M.M.V.G.; Freitas, S.; Simões, M.R.; Moreira, P.I.; Dinis, P.A.; Diniz, M.L.; et al. Human predisposition to cognitive impairment and its relation with environmental exposure to potentially toxic elements. Environ. Geochem. Health 2018, 40, 1767–1784. [Google Scholar] [CrossRef]
- Cabral Pinto, M.M.S.; Marinho-Reis, P.; Almeida, A.; Pinto, E.; Neves, O.; Inácio, M.; Gerardo, B.; Freitas, S.; Simões, M.R.; Dinis, P.A.; et al. Links between cognitive status and trace element levels in hair for an environmentally exposed population: A case study in the surroundings of the estarreja industrial area. Int. J. Environ. Res. Public Health 2019, 16, 4560. [Google Scholar] [CrossRef] [PubMed]
- Cabral Pinto, M.M.S.; Ordens, C.M.; Condesso de Melo, M.T.; Inácio, M.; Almeida, A.; Pinto, E.; Ferreira da Silva, E.A. An inter-disciplinary approach to evaluate human health risks due to long-term exposure to contaminated groundwater near a chemical complex. Expo. Health 2019, 19, 305–321. [Google Scholar] [CrossRef]
- Cabral-Pinto, M.M.; Inácio, M.; Neves, O.; Almeida, A.A.; Pinto, E.; Oliveiros, B.; da Silva, E.A.F. Human health risk assessment due to agricultural activities and crop consumption in the surroundings of an industrial area. Expo. Health 2019, 19, 323–335. [Google Scholar] [CrossRef]
- Zhang, L.; Li, J. Chatacteristics of the xiangjiang river system. Acta Geogr. Sin. 1987, 3, 243–251. [Google Scholar]
- Zhang, S.; Dong, W.; Zhang, L.; Chen, X. Geochemical characteristics of heavy metals in the xiangjiang river, china. Hydrobiologia 1989, 177, 253–262. [Google Scholar]
- Dong, W.; Zhang, L.; Zhang, S. The reseatch on the distribution and forms of heavy metals in the xiangjiang river sediments. Chin. GeoGraph. Sci. 1992, 2, 42–55. [Google Scholar] [CrossRef]
- Wang, Y.; Yang, Z.; Peng, B.; Chai, L.; Wu, B.; Wu, R. Biotreatment of chromite ore processing residue bypannonibacter phragmitetus bb. Environ. Sci. Pollut. Res. 2013, 20, 5593–5602. [Google Scholar] [CrossRef]
- Lin, C.; He, M.; Liu, X.; Wei, G.; Liu, S. Contamination and ecological risk assessment of toxic trace elements in the xi river, an urban river of shenyang city, china. Environ. Monit. Assess. 2013, 185, 4321–4332. [Google Scholar] [CrossRef]
- Liao, Y.; Min, X.; Yang, Z.; Chai, L.; Zhang, S.; Wang, Y. Physicochemical and biological quality of soil in hexavalent chromium-contaminated soils as affected by chemical and microbial remediation. Environ. Sci. Pollut. Res. 2014, 21, 379–388. [Google Scholar] [CrossRef]
- Szefer, P.; Kusak, A.; Szefer, K.; Jankowska, H.; WoŁowicz, M.; Ali, A.A. Distribution of selected metals in sediment cores of puck bay, baltic sea. Mar. Pollut. Bull. 1995, 30, 615–618. [Google Scholar] [CrossRef]
- Chai, L.; Li, H.; Yang, Z.; Min, X.; Liao, Q.; Liu, Y.; Men, S.; Yan, Y.; Xu, J. Heavy metals and metalloids in the surface sediments of the xiangjiang river, hunan, china: Distribution, contamination, and ecological risk assessment. Environ. Sci. Pollut. Res. Int. 2017, 24, 874–885. [Google Scholar] [CrossRef] [PubMed]
- Lee, A.; Willcox, B. Minkowski generalizations of ward’s method in hierarchical clustering. J. Classif. 2014, 31, 194–218. [Google Scholar] [CrossRef]
- USEPA. Risk Assessment Guidance for Superfund Volume I: Human Health Evaluation Manual (Part E, Supplemental Guidance for Dermal Risk Assessment). USEPA: Washington, DC, USA, 2004. [Google Scholar]
- USEPA. Supplemental Guidance for Developing Soil Screening Levels for Superfund Sites; Office of Emergency and Remedial Response: Washington, DC, USA, 2002.
- USEPA. Exposure Factors Handbook 2011 Edition (Final); United States Environmental Protection Agency: Washington, DC, USA, 2011.
- USDE. The Risk Assessment Information System (Rais); U.S. Department of Energy’s Oak Ridge Operations Office: Oak Ridge, TN, USA, 2013.
- Simmonds, V.; Jahangiryar, F.; Moazzen, M.; Ravaghi, A. Distribution of base metals and the related elements in the stream-sediments around the ahar area (nw iran) and their implications. Chem. Erde 2017, 77, 429–441. [Google Scholar] [CrossRef]
- Martin, R.F.; Wülser, P. Niobium and tantalum in minerals: Siderophile, chalcophile or lithophile, and polyvalent. J. Geochem. Expo. 2014, 147, 16–25. [Google Scholar] [CrossRef]
- Holzheid, A.; Palme, H. The formation of eucrites: Constraints from metal-silicate partition coefficients. Meteorit. Planet. Sci. 2007, 42, 1817–1829. [Google Scholar] [CrossRef]
- Mao, L.; Mo, D.; Yang, J.; Jia, Y.; Guo, Y. Concentration and pollution assessment of hazardous metal elements in sediments of the xiangjiang river, china. J. Radioanal. Nucl. Chem. 2013, 295, 513–521. [Google Scholar] [CrossRef]
- Mao, L.; Mo, D.; Yang, J.; Guo, Y.; Lv, H. Rare earth elements geochemistry in surface floodplain sediments from the xiangjiang river, middle reach of changjiang river, china. Quat. Int. 2014, 336, 80–88. [Google Scholar] [CrossRef]
- Anand, R.R.; Gilkes, R.J. Variations in the properties of iron oxides within individual specimens of lateritic duricrust. Soil Res. 1987, 25, 287–302. [Google Scholar] [CrossRef]
- Trolard, F.; Bourrie, G.; Jeanroy, E.; Herbillon, A.J.; Martin, H. Trace metals in natural iron oxides from laterites: A study using selective kinetic extraction. Geochim. Cosmochim. Acta 1995, 59, 1285–1297. [Google Scholar] [CrossRef]
- Soubrand-Colin, M.; Neel, C.; Bril, H.; Grosbois, C.; Caner, L. Geochemical behaviour of ni, cr, cu, zn and pb in an andosol–cambisol climosequence on basaltic rocks in the french massif central. Geoderma 2007, 137, 340–351. [Google Scholar] [CrossRef]
- Li, F.; Qiu, Z.; Zhang, J.; Liu, W.; Liu, C.; Zeng, G. Investigation, pollution mapping and simulative leakage health risk assessment for heavy metals and metalloids in groundwater from a typical brownfield, middle china. Int. J. Environ. Res. Public Health 2017, 14, 768. [Google Scholar] [CrossRef] [PubMed]
- Liu, J.; Xu, Y.; Cheng, Y.; Zhao, Y.; Pan, Y.; Fu, G.; Dai, Y. Occurrence and risk assessment of heavy metals in sediments of the xiangjiang river, china. Environ. Sci. Pollut. Res. Int. 2017, 24, 2711–2723. [Google Scholar] [CrossRef] [PubMed]
- Rubio, B.; Nombela, M.A.; Vilas, F. Geochemistry of major and trace elements in sediments of the ria de vigo (nw spain): An assessment of metal pollution. Mar. Pollut. Bull. 2000, 40, 968–980. [Google Scholar] [CrossRef]
- Wu, H.; Zeng, G.; Jie, L.; Zhang, J.; Cai, Q.; Lu, H.; Li, X.; Zhu, H.; Hu, C.; Sheng, S. Changes of soil microbial biomass and bacterial community structure in dongting lake: Impacts of 50,000 dams of yangtze river. Ecol. Eng. 2013, 57, 72–78. [Google Scholar] [CrossRef]
- Freret-Meurer, N.V.; Andreata, J.V.; Meurer, B.C.; Manzano, F.V.; Baptista, M.G.S.; Teixeira, D.E.; Longo, M.M. Spatial distribution of metals in sediments of the ribeira bay, angra dos reis, rio de janeiro, brazil. Mar. Pollut. Bull. 2010, 60, 627–629. [Google Scholar] [CrossRef]
- Zeng, X.; Liu, Y.; You, S.; Zeng, G.; Tan, X.; Hu, X.; Hu, X.; Huang, L.; Li, F. Spatial distribution, health risk assessment and statistical source identification of the trace elements in surface water from the xiangjiang river, china. Environ. Sci. Pollut. Res. Int. 2015, 22, 9400–9412. [Google Scholar] [CrossRef]
- Pan, L.; Fang, G.; Wang, Y.; Wang, L.; Su, B.; Li, D.; Xiang, B. Potentially toxic element pollution levels and risk assessment of soils and sediments in the upstream river, miyun reservoir, china. Int. J. Environ. Res. Public Health 2018, 15, 2364. [Google Scholar] [CrossRef]









| Station No. | Names of Station | Location | Characteristic |
|---|---|---|---|
| S1 | Lvbutou | upstream | the starting point of the Xiangjiang River in Hunan province |
| S2 | Songbo (upstream) | upper and middle reaches | a heavily industrialized region |
| S3 | Songbo (downstream) | upper and middle reaches | a heavily industrialized region |
| S4 | Xiaowang Port | midstream | the most polluted tributary of the Xiangjiang River |
| S5 | Xiangtang | middle and lower reaches | an old industrial region |
| S6 | Changsha | middle and lower reaches | the most populous city |
| S7 | Wangcheng | downstream | downstream of Changsha city |
| S8 | Xiangyin | downstream | the place that ran into Dongting lake |
| Index | Cd | Pb | Zn | Cu | Mn | As | Be | Cr | Co | Ti | V | Sc | Mg |
|---|---|---|---|---|---|---|---|---|---|---|---|---|---|
| RfD (ingestion) mg·kg–1·day–1 | 3.00 × 10–3 | 1.40 × 10–3 | 4.00 × 10–2 | 2.00 × 10–2 | 1.40 × 10–1 | 3.00 × 10–4 | 2.00 × 10–3 | 3.00 × 10–3 | 3.00 × 10–2 | NA | 3.00 × 10–3 | NA | NA |
| RfD (dermal) mg·kg–1·day–1 | 3.00 × 10–3 | 5.24 × 10–4 | 5.40 × 10–3 | 5.40 × 10–3 | 1.40 × 10–1 | 3.00 × 10–4 | 2.00 × 10–3 | 3.00 × 10–3 | 3.00 × 10–2 | NA | 3.00 × 10–3 | NA | NA |
| RfD (inhalation) mg·kg–1·day–1 | 5.71 × 10–5 | 5.71 × 10–5 | NA | NA | NA | 1.50 × 10–5 | 2.00 × 10–5 | 1.00 × 10–4 | 6.00 × 10–6 | NA | NA | NA | NA |
| SF (ingestion) mg·kg–1·day–1 | 5.01 × 10–1 | NA | NA | 1.70 | NA | 1.50 | NA | NA | NA | NA | NA | NA | NA |
| SF (dermal) mg·kg–1·day–1 | 2.00 × 101 | NA | NA | 4.25 | NA | 3.66 | NA | NA | NA | NA | NA | NA | NA |
| SF (inhalation) mg·kg–1·day–1 | NA | NA | NA | NA | NA | 1.51×101 | NA | 4.20×101 | NA | NA | NA | NA | NA |
| Elements | PC1 | PC2 | PC3 | PC4 | PC5 |
|---|---|---|---|---|---|
| Zn | 0.743 | –0.377 | 0.49 | –0.056 | –0.115 |
| Pb | 0.664 | –0.513 | 0.377 | –0.339 | 0.121 |
| Cd | 0.602 | –0.415 | 0.31 | 0.118 | –0.318 |
| B | 0.338 | 0.709 | 0.036 | 0.079 | –0.419 |
| Mn | 0.298 | 0.531 | 0.098 | 0.705 | 0.166 |
| Mg | 0.881 | 0.146 | 0.419 | 0.112 | –0.062 |
| V | 0.916 | –0.023 | –0.369 | 0.027 | 0.03 |
| Al | 0.905 | 0.249 | 0.277 | 0.019 | –0.167 |
| Nb | 0.859 | –0.174 | –0.354 | –0.209 | 0.195 |
| S | 0.719 | –0.336 | –0.115 | 0.507 | –0.016 |
| As | 0.687 | –0.284 | –0.09 | 0.335 | 0.462 |
| P | 0.615 | 0.279 | –0.364 | 0.325 | –0.055 |
| Ni | 0.655 | –0.133 | –0.689 | –0.103 | 0.097 |
| Co | 0.825 | –0.12 | –0.462 | –0.159 | –0.098 |
| Fe | 0.972 | 0.038 | 0.044 | 0.103 | –0.173 |
| Cr | 0.763 | 0.311 | –0.373 | –0.101 | –0.109 |
| Na | –0.156 | 0.574 | 0.393 | –0.224 | 0.559 |
| Be | 0.563 | –0.21 | 0.23 | 0.615 | 0.265 |
| Ca | 0.291 | 0.711 | –0.289 | –0.191 | 0.162 |
| Cu | 0.808 | –0.424 | 0.313 | –0.069 | 0.086 |
| La | 0.781 | 0.054 | –0.506 | –0.119 | 0.082 |
| Sc | 0.917 | –0.103 | 0.051 | –0.255 | –0.162 |
| K | 0.559 | 0.51 | 0.519 | –0.209 | 0.182 |
| Ti | 0.815 | 0.23 | 0.411 | –0.056 | –0.2 |
| Zr | 0.845 | 0.056 | 0.246 | –0.304 | 0.261 |
| Y | 0.953 | –0.094 | –0.143 | –0.155 | 0.097 |
| Ba | 0.647 | 0.669 | 0.061 | 0.004 | –0.08 |
| Eigenvalues | 14.281 | 3.723 | 3.157 | 1.937 | 1.286 |
| % of Total Variance | 52.893 | 13.79 | 11.693 | 7.174 | 4.765 |
| Cumulative % | 52.893 | 66.682 | 78.375 | 85.549 | 90.314 |
© 2020 by the authors. Licensee MDPI, Basel, Switzerland. This article is an open access article distributed under the terms and conditions of the Creative Commons Attribution (CC BY) license (http://creativecommons.org/licenses/by/4.0/).
Share and Cite
Li, H.; Chai, L.; Yang, Z.; Yang, W.; Liao, Q.; Cao, Z.; Peng, Y. Systematic Assessment of Health Risk from Metals in Surface Sediment of the Xiangjiang River, China. Int. J. Environ. Res. Public Health 2020, 17, 1677. https://doi.org/10.3390/ijerph17051677
Li H, Chai L, Yang Z, Yang W, Liao Q, Cao Z, Peng Y. Systematic Assessment of Health Risk from Metals in Surface Sediment of the Xiangjiang River, China. International Journal of Environmental Research and Public Health. 2020; 17(5):1677. https://doi.org/10.3390/ijerph17051677
Chicago/Turabian StyleLi, Huan, Liyuan Chai, Zhihui Yang, Weichun Yang, Qi Liao, Zhe Cao, and Yanchun Peng. 2020. "Systematic Assessment of Health Risk from Metals in Surface Sediment of the Xiangjiang River, China" International Journal of Environmental Research and Public Health 17, no. 5: 1677. https://doi.org/10.3390/ijerph17051677
APA StyleLi, H., Chai, L., Yang, Z., Yang, W., Liao, Q., Cao, Z., & Peng, Y. (2020). Systematic Assessment of Health Risk from Metals in Surface Sediment of the Xiangjiang River, China. International Journal of Environmental Research and Public Health, 17(5), 1677. https://doi.org/10.3390/ijerph17051677
