The Influence of the Teacher’s Prosocial Skills on the Mindwandering, Creative Intelligence, Emotions, and Academic Performance of Secondary Students in the Area of Physical Education Classes
Abstract
1. Introduction
1.1. Social Behaviours
1.2. Mindwandering
1.3. Intelligence Creativity
1.4. Emotional State
1.5. Objective and Hypothesis
2. Method
2.1. Participants
2.2. Measures
2.3. Procedure
2.4. Data Analysis
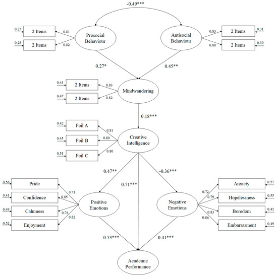
3. Results
3.1. Preliminary Analysis
3.2. Structural Equation Modeling
4. Discussion
5. Conclusions
Author Contributions
Funding
Conflicts of Interest
References
- Singh, A.; Uijtdewilligen, L.; Twisk, J.W.; Van Mechelen, W.; Chinapaw, M.J. Physical activity and performance at school: A systematic review of the literature including a methodological quality assessment. Arch. Pediatr. Adolesc. Med. 2012, 166, 49–55. [Google Scholar] [CrossRef] [PubMed]
- Dudley, D.; Okely, A.; Pearson, P.; Cotton, W. A systematic review of the effectiveness of physical education and school sport interventions targeting physical activity, movement skills and enjoyment of physical activity. Eur. Phys. Educ. Rev. 2011, 17, 353–378. [Google Scholar] [CrossRef]
- Trigueros, R.; Mínguez, L.A.; González-Bernal, J.J.; Jahouh, M.; Soto-Camara, R.; Aguilar-Parra, J.M. Influence of teaching style on physical education adolescents’ motivation and health-related lifestyle. Nutrients 2019, 11, 2594. [Google Scholar] [CrossRef]
- Ahulló, A.M.; Massó, X.G.; Osa, C.G.; Torres, I.E. Influencia del tipo de feedback utilizado en el aprendizaje de una tarea motriz de equilibrio. Retos 2019, 36, 435–440. [Google Scholar]
- Cheon, S.H.; Reeve, J.; Song, Y.G. Recommending goals and supporting needs: An intervention to help physical education teachers communicate their expectations while supporting students’ psychological needs. Psychol. Sport Exerc. 2019, 41, 107–118. [Google Scholar] [CrossRef]
- Reeve, J.; Cheon, S.H.; Jang, H.R. A Teacher-Focused Intervention to Enhance Students’ Classroom Engagement. In Handbook of Student Engagement Interventions; Academic Press: Cambridge, MA, USA, 2019; pp. 87–102. [Google Scholar]
- De Meyer, J.; Tallir, I.B.; Soenens, B.; Vansteenkiste, M.; Aelterman, N.; Van den Berghe, L.; Haerens, L. Does observed controlling teaching behavior relate to students’ motivation in physical education? J. Educ. Psychol. 2014, 106, 541. [Google Scholar] [CrossRef]
- Scarapicchia, T.M.; Sabiston, C.M.; O’Loughlin, E.; Brunet, J.; Chaiton, M.; O’Loughlin, J.L. Physical activity motivation mediates the association between depression symptoms and moderate-to-vigorous physical activity. Prev. Med. 2014, 66, 45–48. [Google Scholar] [CrossRef]
- Cox, A.E.; Ullrich-French, S.; Madonia, J.; Witty, K. Social physique anxiety in physical education: Social contextual factors and links to motivation and behavior. Psychol. Sport Exerc. 2011, 12, 555–562. [Google Scholar] [CrossRef]
- Shen, B.; McCaughtry, N.; Martin, J.; Fahlman, M. Effects of teacher autonomy support and students’ autonomous motivation on learning in physical education. Res. Q. Exerc. Sport 2009, 80, 44–53. [Google Scholar] [CrossRef]
- Lim, B.C.; Wang, C.J. Perceived autonomy support, behavioural regulations in physical education and physical activity intention. Psychol. Sport Exerc. 2009, 10, 52–60. [Google Scholar] [CrossRef]
- Smallwood, J.; Schooler, J.W. The science of mind wandering: Empirically navigating the stream of consciousness. Annu. Rev. Psychol. 2015, 66, 487–518. [Google Scholar] [CrossRef] [PubMed]
- Killingsworth, M.A.; Gilbert, D.T. A wandering mind is an unhappy mind. Science 2010, 330, 932. [Google Scholar] [CrossRef] [PubMed]
- Baird, B.; Smallwood, J.; Mrazek, M.D.; Kam, J.W.; Franklin, M.S.; Schooler, J.W. Inspired by distraction: Mind wandering facilitates creative incubation. Psychol. Sci. 2012, 23, 1117–1122. [Google Scholar] [CrossRef] [PubMed]
- Smallwood, J.; O’Connor, R.C. Imprisoned by the past: Unhappy moods lead to a retrospective bias to mind wandering. Cognit. Emot. 2011, 25, 1481–1490. [Google Scholar] [CrossRef]
- McVay, J.C.; Kane, M.J. Why does working memory capacity predict variation in reading comprehension? On the influence of mind wandering and executive attention. J. Exp. Psychol. Gener. 2012, 141, 302. [Google Scholar] [CrossRef]
- Mrazek, M.D.; Franklin, M.S.; Phillips, D.T.; Baird, B.; Schooler, J.W. Mindfulness training improves working memory capacity and GRE performance while reducing mind wandering. Psychol. Sci. 2013, 24, 776–781. [Google Scholar] [CrossRef]
- Unsworth, N.; McMillan, B.D. Mind wandering and reading comprehension: Examining the roles of working memory capacity, interest, motivation, and topic experience. J. Exp. Psychol. Learn. Mem. Cognit. 2013, 39, 832. [Google Scholar] [CrossRef]
- Marchetti, I.; Koster, E.H.; De Raedt, R. Mindwandering heightens the accessibility of negative relative to positive thought. Conscious. Cognit. 2012, 21, 1517–1525. [Google Scholar] [CrossRef]
- Trigueros, R.; Cangas, A.J.; Aguilar-Parra, J.M.; Álvarez, J.F.; García-Más, A. No more bricks in the wall: Adopting healthy lifestyles through physical education classes. Int. J. Environ. Res. Public Health 2019, 16, 4860. [Google Scholar] [CrossRef]
- Gardner, H. La Inteligencia Reformulada. Las Inteligencias Múltiples en el Siglo XXI; Barcelona: Paidós, Spain, 2001. [Google Scholar]
- Csikszentmihalyi, M. Creatividad: El Fluir y la Psicología del Descubrimiento y la Invención; Barcelona: Paidós, Spain, 1998; pp. 41–47. [Google Scholar]
- Garrett, R.M. Resolución de problemas y creatividad: Implicaciones para el currículo de ciencias. Enseñanza Cienc. Rev. Investig. Exp. Didácticas 1988, 6, 224–230. [Google Scholar]
- Araya, Y.C. Una revisión crítica del concepto de creatividad. Rev. Electrón. Actual. Investig. Educ. 2005, 5, 1–30. [Google Scholar]
- King, L.A.; Walker, L.M.; Broyles, S.J. Creativity and the five-factor model. J. Res. Pers. 1996, 30, 189–203. [Google Scholar] [CrossRef]
- Fleith, D.D.S.; Renzulli, J.S.; Westberg, K.L. Effects of a creativity training program on divergent thinking abilities and self-concept in monolingual and bilingual classrooms. Creat. Res. J. 2002, 14, 373–386. [Google Scholar] [CrossRef]
- Schempp, P.G.; Cheffers, J.T.; Zaichkowsky, L.D. Influence of decision-making on attitudes, creativity, motor skills and self-concept in elementary children. Res. Q. Exerc. Sport 1983, 54, 183–189. [Google Scholar] [CrossRef]
- Yamazaki, S.; Kumar, V.K. Implicit theories of intelligence and creative ability: Relationships with academic risk-taking and academic stress. Int. J. Creat. Probl. Solving 2013, 23, 25–40. [Google Scholar]
- Niaz, M.; De Nuñez, G.S.; De Pineda, I.R. Academic performance of high school students as a function of mental capacity, cognitive style, mobility-fixity dimension, and creativity. J. Creat. Behav. 2000, 34, 18–29. [Google Scholar] [CrossRef]
- Sutton, R.I.; Kelley, T.A. Creativity doesn’t require isolation: Why product designers bring visitors “backstage”. Calif. Manag. Rev. 1997, 40, 75–91. [Google Scholar] [CrossRef]
- Hanin, Y.L. Emotions in Sport; Human Kinetics: Champaign, IL, USA, 2000. [Google Scholar]
- Trigueros, R.; Aguilar-Parra, J.M.; Cangas, A.J.; López-Liria, R.; Álvarez, J.F. Influence of physical education teachers on motivation, embarrassment and the intention of being physically active during adolescence. Int. J. Environ. Res. Public Health 2019, 16, 2295. [Google Scholar] [CrossRef]
- Lagardera, F.; Lavega, P. Educación Física, conductas motrices y emociones. Ethol. Praxéologie 2011, 16, 23–43. [Google Scholar]
- Trigueros, R.; Aguilar-Parra, J.M.; Cangas, A.J.; Álvarez, J.F. Validation of the scale of emotional states in the physical education context. Sustainability 2019, 11, 5006. [Google Scholar] [CrossRef]
- Kavussanu, M.; Boardley, I.D. The prosocial and antisocial behavior in sport scale. J. Sport Exerc. Psychol. 2009, 31, 97–117. [Google Scholar] [CrossRef] [PubMed]
- Trigueros, R.; Alias, A.; Gallardo, A.M.; García-Tascón, M.; Aguilar-Parra, J.M. Validation and adaptation of the prosocial and antisocial behavior in sport scale to the Spanish context of physical education. Int. J. Environ. Res. Public Health 2020, 17, 477. [Google Scholar] [CrossRef] [PubMed]
- Trigueros, R.; Aguilar-Parra, J.M.; Álvarez, J.F.; Cangas, A.J. Adaptation and validation of the mind-wandering questionnaire (MWQ) in physical education classes and analysis of its role as mediator between teacher and anxiety. Sustainability 2019, 11, 5081. [Google Scholar] [CrossRef]
- Corbalán-Berná, J.; Martínez-Zaragoza, F.; Donolo, D.; Alonso-Monreal, C.; Tejerina-Arreal, M.; Limiñana-Gras, M.R. Inteligencia Creativa. Una medida Cognitiva de la Creatividad; TEA Ediciones. Madrid: Madrid, Spain, 2003. [Google Scholar]
- Batey, M.; Chamorro-Premuzic, T.; Furnham, A. Intelligence and personality as predictors of divergent thinking: The role of general, fluid and crystallised intelligence. Think. Sk. Creat. 2009, 4, 60–69. [Google Scholar] [CrossRef]
- Clapham, M.M.; King, W.R. Psychometric characteristics of the crea in an English speaking population. An Psicol. Ann. Psychol. 2010, 26, 206–211. [Google Scholar]
- Hair, J.; Black, W.; Babin, B.; Anderson, R.; Tatham, R. Multivariate Data Analysis; Pearson/Prentice Hall: Upper Saddle River, NJ, USA, 2006. [Google Scholar]
- Marsh, H.W.; Hau, K.T.; Wen, Z. In search golden rules: Comment on hypothesis-testing approaches to setting cutoff values for fit indexes and dangers in overgeneralizing hu and bentler’s (1999) findings. Struct. Equ. Model. 2004, 11, 320–341. [Google Scholar] [CrossRef]
- McDonald, R.P.; Ho, M.H.R. Principles and practice in reporting structural equation analyses. Psychol. Methods 2002, 7, 64. [Google Scholar] [CrossRef] [PubMed]
- Roussou, I. Exploring Prosocial Behaviour: Developmental Changes from Adolescence to Adulthood and a Relationship to Thought Content during Mind Wandering. Master’s Thesis, Universiteit Leiden, Leiden, The Netherlands, November 2016. [Google Scholar]
- Bzdok, D.; Groß, D.; Eickhoff, S.B. The Neurobiology of moral cognition: Relation to theory of mind, empathy, and mind-wandering. In Handbook of Neuroethics; Springer: Dordecht, The Netherlands, 2014; pp. 127–148. [Google Scholar]
- Hoffmann, F.; Banzhaf, C.; Kanske, P.; Bermpohl, F.; Singer, T. Where the depressed mind wanders: Self-generated thought patterns as assessed through experience sampling as a state marker of depression. J. Affect. Disord. 2016, 198, 127–134. [Google Scholar] [CrossRef]
- Szpunar, K.K.; Moulton, S.T.; Schacter, D.L. Mind wandering and education: From the classroom to online learning. Front. Psychol. 2013, 4, 495. [Google Scholar] [CrossRef]
- Ellamil, M.; Dobson, C.; Beeman, M.; Christoff, K. Evaluative and generative modes of thought during the creative process. Neuroimage 2012, 2, 1783–1794. [Google Scholar] [CrossRef]
- Leszczynski, M.; Chaieb, L.; Reber, T.P.; Derner, M.; Axmacher, N.; Fell, J. Mind wandering simultaneously prolongs reactions and promotes creative incubation. Sci. Rep. 2017, 7, 10197. [Google Scholar] [CrossRef] [PubMed]
- Smallwood, J. Distinguishing how from why the mind wanders: A process–occurrence framework for self-generated mental activity. Psychol. Bull. 2013, 139, 519. [Google Scholar] [CrossRef] [PubMed]
- Stevens, V. To think without thinking: The implications of combinatory play and the creative process for neuroaesthetics. Am. J. Play 2014, 7, 99–119. [Google Scholar]
- Justo, C.F. Relajación creativa, creatividad motriz y autoconcepto en una muestra de niños de educación infantil. Electron. J. Res. Educ. Psychol. 2018, 6, 29–50. [Google Scholar]
- Spendlove, D. A conceptualisation of emotion within art and design education: A creative, learning and product-orientated triadic schema. Int. J. Art Des. Educ. 2007, 26, 155–166. [Google Scholar] [CrossRef]
- Li, J.D.; Yu, J.Y. The correlation of teacher creativity-supportive behaviour, student creative self-efficacy and creative thinking. J. Ningbo Univ. 2011, 2, 23–34. [Google Scholar]
- Araya, Y.C.; Jiménez, J.M. Relación entre personalidad y creatividad en estudiantes de educación física. Rev. Electr. Actual. Investig. Educ. 2006, 6, 1–19. [Google Scholar]
- Ivcevic, Z.; Brackett, M.A.; Mayer, J.D. Emotional intelligence and emotional creativity. J. Personal. 2007, 75, 199–236. [Google Scholar] [CrossRef]
- Trigueros, R.; Aguilar-Parra, J.M.; Cangas, A.J.; Bermejo, R.; Ferrándiz, C.; López-Liria, R. Influence of emotional intelligence, motivation and resilience on academic performance and the adoption of healthy lifestyle habits among adolescents. Int. J. Environ. Res. Public Health 2019, 16, 2810. [Google Scholar] [CrossRef]
- Pekrun, R.; Elliot, A.J.; Maier, M.A. Achievement goals and achievement emotions: Testing a model of their joint relations with academic performance. J. Educ. Psychol. 2009, 101, 115. [Google Scholar] [CrossRef]
- Putwain, D.; Sander, P.; Larkin, D. Academic self-efficacy in study-related skills and behaviours: Relations with learning-related emotions and academic success. Br. J. Educ. Psychol. 2013, 83, 633–650. [Google Scholar] [CrossRef] [PubMed]

| Gender | 15yr | 16yr | 17yr | 18yr |
| Male | 81 | 68 | 91 | 83 |
| Female | 75 | 62 | 78 | 68 |
| Gender | 31–38yr | 39–46yr | 47–54yr |
| Male | 7 | 5 | 10 |
| Female | 4 | 6 | 4 |
| Factors | M | SD | α | 1 | 2 | 3 | 4 | 5 | 6 | 7 |
|---|---|---|---|---|---|---|---|---|---|---|
| 1. Prosocial | 3.05 | 1.43 | 0.86 | −0.34 ** | 0.19 *** | 0.35 ** | 0.56 *** | -0.67 *** | 0.52 *** | |
| 2. Antisocial | 1.86 | 1.03 | 0.84 | 0.31 ** | −0.02 * | −0.29 ** | 0.70 ** | −0.78 ** | ||
| 3. Mindwandering | 2.12 | 1.78 | 0.80 | 0.27 ** | 0.58 ** | 0.42 ** | −0.12 ** | |||
| 4. Creative Intelligence | 12.91 | 8.31 | 0.83 | 0.27 ** | −0.14 ** | 0.84 ** | ||||
| 5. Positive Emotions | 5.25 | 1.54 | 0.81 | −0.44 *** | 0.48 *** | |||||
| 6. Negative Emotions | 2.37 | 0.82 | 0.79 | −0.35 *** | ||||||
| 7. Academic Performance | 3.12 | 0.68 | 0.78 |
© 2020 by the authors. Licensee MDPI, Basel, Switzerland. This article is an open access article distributed under the terms and conditions of the Creative Commons Attribution (CC BY) license (http://creativecommons.org/licenses/by/4.0/).
Share and Cite
Trigueros, R.; García-Tascón, M.; Gallardo, A.M.; Alías, A.; Aguilar-Parra, J.M. The Influence of the Teacher’s Prosocial Skills on the Mindwandering, Creative Intelligence, Emotions, and Academic Performance of Secondary Students in the Area of Physical Education Classes. Int. J. Environ. Res. Public Health 2020, 17, 1437. https://doi.org/10.3390/ijerph17041437
Trigueros R, García-Tascón M, Gallardo AM, Alías A, Aguilar-Parra JM. The Influence of the Teacher’s Prosocial Skills on the Mindwandering, Creative Intelligence, Emotions, and Academic Performance of Secondary Students in the Area of Physical Education Classes. International Journal of Environmental Research and Public Health. 2020; 17(4):1437. https://doi.org/10.3390/ijerph17041437
Chicago/Turabian StyleTrigueros, Ruben, Marta García-Tascón, Ana M. Gallardo, Antonio Alías, and José M. Aguilar-Parra. 2020. "The Influence of the Teacher’s Prosocial Skills on the Mindwandering, Creative Intelligence, Emotions, and Academic Performance of Secondary Students in the Area of Physical Education Classes" International Journal of Environmental Research and Public Health 17, no. 4: 1437. https://doi.org/10.3390/ijerph17041437
APA StyleTrigueros, R., García-Tascón, M., Gallardo, A. M., Alías, A., & Aguilar-Parra, J. M. (2020). The Influence of the Teacher’s Prosocial Skills on the Mindwandering, Creative Intelligence, Emotions, and Academic Performance of Secondary Students in the Area of Physical Education Classes. International Journal of Environmental Research and Public Health, 17(4), 1437. https://doi.org/10.3390/ijerph17041437
