Rome, a Policy without Politics: The Participatory Process for a Metropolitan Scale Food Policy
Abstract
1. Introduction: Why Cities Need Food Policies
2. Research Design
3. Food Policies in Italy: Cities and Approaches
4. The Rome Foodscape
4.1. Essential Data on the Roman Agro-Food System
4.2. Rome and Food: Criticalities and Opportunities
4.3. The New Urban Agriculture Experiences in Rome: Stakeholder, Networks and Practices
5. The Participatory Process for the Food Policy Proposal
5.1. Description of the Process: Actors and Themes
5.2. Critical Analysis of the Participative Process
6. Conclusions
Author Contributions
Funding
Conflicts of Interest
References
- Willett, W.; Rockström, J.; Loken, B.; Springmann, M.; Lang, T.; Vermeulen, S.; Garnett, T.; Tilman, D.; DeClerck, F.; Wood, A.; et al. Food in the Anthropocene: The EAT–Lancet Commission on healthy diets from sustainable food systems. Lancet Comm. 2019, 393, 447–492. [Google Scholar] [CrossRef]
- IPCC. Special Report on Climate Change, Desertification, Land Degradation, Sustainable Land Management, Food Security, and Greenhouse Gas Fluxes in Terrestrial Ecosystems (SRCCL); Retrieved August 9; IPCC: Geneva, Switzerland, 2019. [Google Scholar]
- Allen, T.; Prosperi, P.; Cogill, B.; Flichman, G. Agricultural biodiversity, social-ecological systems and sustainable diets. Proc. Nutr. Soc. 2014, 73, 498–508. [Google Scholar] [CrossRef]
- FAO; WFP; IFAD. The State of Food Insecurity in the World. How does international price volatility affect domestic economies and food security? In Food Additives and Contaminants–Part A Chemistry, Analysis, Control, Exposure and Risk Assessment; FAO: Rome, Italy, 2011; Volume 33. [Google Scholar]
- FAO. The Future of Food and Agriculture–Alternative Pathways to 2050; Food and Agriculture Organization of the United Nations: Rome, Italy, 2018; p. 224. [Google Scholar]
- United Nations, Department of Economic and Social Affairs, Population Division. World Urbanization Prospects: The 2018 Revision; Online Edition; United Nations: New York, NY, USA, 2019. [Google Scholar]
- FAOSTAT. Food and Agriculture Organization Corporate Statistical Database. Available online: http://www.fao.org/faostat/en/#home (accessed on 10 October 2019).
- Hiç, C.; Pradhan, P.; Rybski, D.; Kropp, J.P. Food Surplus and Its Climate Burdens. Environ. Sci. Technol. 2016, 50, 4269–4277. [Google Scholar] [CrossRef]
- Morgan, K.; Sonnino, R. The urban foodscape; world cities and the new food equation. Camb. J. Reg. Econ. Soc. 2010, 3, 209–224. [Google Scholar] [CrossRef]
- Sonnino, R. The new geography of food security: Exploring the potential of urban food strategies. J. Geoaphical 2009, 182, 190–200. [Google Scholar] [CrossRef]
- Steel, C. Hungry City. How Food Shapes Our Lives; Chatto & Windus: Random, UK, 2009. [Google Scholar]
- Marino, D.; Mastronardi, L.; Giannelli, A.; Giaccio, V.; Mazzocchi, G. Territorialisation dynamics for Italian farms adhering to Alternative Food Networks. Bull. Geogr. Socio Econ. Ser. 2018, 40, 113–131. [Google Scholar] [CrossRef]
- Mastronardi, L.; Romagnoli, L.; Mazzocchi, G.; Giaccio, V.; Marino, D. Understanding consumer’s motivations and behaviour in alternative food networks. Br. Food J. 2019, 121, 2102–2115. [Google Scholar] [CrossRef]
- Viljoen, A.; Wiskerke, H. (Eds.) Sustainable Food Planning: Evolving Theory and Practice; Wageningen University Press: Wageningen, The Netherlands, 2012. [Google Scholar]
- Forster, T.; Hussein, K.; Mattheisen, E. City Region Food Systems: An inclusive and integrated approach to improving food systems and urban-rural linkages. RUAF Urban Agric. Mag. 2015, 29, 8–11. [Google Scholar]
- Blay-Palmer, A. The Canadian pioneer: The genesis of urban food policy in Toronto. Int. Plan. Stud. 2009, 14, 401–416. [Google Scholar] [CrossRef]
- Sonnino, R.; Tegoni, C.L.S.; De Cunto, A. The challenge of systemic food change: Insights from cities. Cities 2019, 85, 110–116. [Google Scholar] [CrossRef]
- Dubbeling, M. Linking Cities on Urban Agriculture and Urban Food Systems; CityFood Project: Bonn, Germany, 2013. [Google Scholar]
- IPES-Food. What Makes Urban Food Policy Happen? Insights from Five Case Studies; International Panel of Experts on Sustainable Food Systems: Brussels, Belgium, 2017. [Google Scholar]
- Marino, D.; Mazzocchi, G. La Pianificazione Alimentare: Concetti e Modelli; Rete Rurale Nazionale 2014–2020 Working Paper; Fondo europeo agricolo per lo sviluppo rurale: Roma, Italy, 2019. [Google Scholar]
- Pothukuchi, K.; Kaufman, J.L. Placing the food system on the urban agenda: The role of municipal institutions in food systems planning. Agric. Hum. Values 1999, 16, 213–224. [Google Scholar] [CrossRef]
- Marino, D.; Cavallo, A. Agricoltura, cibo e città: Verso sistemi socioecologici resilienti. CURSA pas (SAGGI) 2014, 14. [Google Scholar] [CrossRef]
- Sereni, E. Storia del Paesaggio Agrario Italiano; Laterza: Roma/Bari, Italy, 1961. [Google Scholar]
- WHO. Global Nutrition Policy Review 2016-2017: Country Progress in Creating Enabling Policy Environments for Promoting Healthy Diets and Nutrition; World Health Organization: Geneva, Switzerland, 2018. [Google Scholar]
- Ruini, L.F.; Ciati, R.; Pratesi, C.A.; Marino, M.; Principato, L.; Vannuzzi, E. Working toward Healthy and Sustainable Diets: The “Double Pyramid Model” Developed by the Barilla Center for Food and Nutrition to Raise Awareness about the Environmental and Nutritional Impact of Foods. Front. Nutr. 2015, 2. [Google Scholar] [CrossRef]
- Campos, S.; Madureira, L. Can Healthier Food Demand be Linked to Farming Systems’ Sustainability? The Case of the Mediterranean. Diet. Int. J. Food Syst. Dyn. 2019, 10, 262–277. [Google Scholar]
- Carrera-Bastos, P.; Fontes-Villalba, M.; O’Keefe, J.; Lindeberg, S.; Cordain, L. The western diet and lifestyle and diseases of civilization. Res. Rep. Clin. Cardiol. 2011, 2, 15–35. [Google Scholar] [CrossRef]
- Ferraresi, G. Scenari nel territorio postfordista: Da consapevolezza a responsabilità di territorio per l’attivazione della società civile. In Scenari Strategici: Visioni Identitarie per il Progetto di Territorio; Magnaghi, A., Ed.; Alinea: Firenze, Italy, 2007. [Google Scholar]
- Magnaghi, A. Il Progetto Locale; Bollati Boringhieri: Torino, Italy, 2000. [Google Scholar]
- Fanfani, D. La bioregione urbana come forma e progetto della coevoluzione fra dominio urbano e rurale. In Proceedings of the XVII Conference of Italian Society of Urban Planners, Milan, Italy, 15–16 May 2014. [Google Scholar]
- Magnaghi, A. La Bioregion Urbaine. Petit Traité sur le Territoir Bien Commun; Eterotopia: Paris, France, 2014. [Google Scholar]
- Bocchi, S.; Bellingeri, D.; Galli, A. Classification and land evolution in the South Milan Agricultural Park. In Proceedings of the Analysis of Multi-Temporal Remote Sensing Images—1st International Workshop on Multitemp, Trieste, Italy, 14–16 September 2001; pp. 14–16. [Google Scholar]
- Provincia di Pisa. Piano del Cibo–Atto Politico di Indirizzo; Provincia di Pisa: Pisa, Italy, 2010. [Google Scholar]
- Di Iacovo, F.; Brunori, G.; Innocenti, S. Le Strategie Urbane: Il Piano del Cibo. Agriregionieuropa 2013, 9, 9. [Google Scholar]
- Dansero, E.; Pettenati, G.; Toldo, A. The Atlas of Food. A Space of Representation, a Place for Policies, a Methodology of Territorial Analysis; FAO: Roma, Italy, 2015. [Google Scholar]
- Mazzocchi, G.; Marino, D. Food Policy Councils as Levers for Local Development: The case of Castel del Giudice, Italy. Urban Agric. Mag. 2019, 36, 40–41. [Google Scholar]
- Vulcano, G.; Ciccarese, L. Spreco Alimentare: Un Approccio Sistemico per la Prevenzione e la Riduzione Strutturali; ISPRA–Istituto Superiore per la Protezione e la Ricerca Ambientale, Rapporti 279/2018; ISPRA: Roma, Italy, 2018. [Google Scholar]
- Mikkelsen, B.E. Images of foodscapes: Introduction to foodscape studies and their application in the study of healthy eating out-of-home environments. Perspect. Public Health 2011, 131, 209–216. [Google Scholar] [CrossRef]
- Messina, S.; Marino, D. La pastorizia urbana, un ossimoro? Agriregionieuropa 2016, 12, 44. [Google Scholar]
- Barbera, G.; Biasi, R.; Marino, D. I Paesaggi Agrari Tradizionali: Un Percorso per la Conoscenza; Franco Angeli Editore: Milano, Italy, 2014. [Google Scholar]
- Marino, D. (Ed.) Agricoltura Urbana e Filiere Corte. Un Quadro Della Realtà Italiana; Franco Angeli: Milano, Italy, 2016. [Google Scholar]
- Cavallo, A.; Di Donato, B.; Guadagno, R.; Marino, D. The agriculture in Mediterranean urban phenomenon: Rome foodscapes as an infrastructure. In Proceedings of the 6th Aesop Sustainable Food Planning Conference, Leeuwarden, The Netherlands, 5–7 November 2014. [Google Scholar]
- Pellegrino, D.; Marino, D. Il Parco agricolo di Casal del Marmo. Un sistema ecologico, agricolo e alimentare resiliente per Roma. Available online: https://agriregionieuropa.univpm.it/it/content/article/31/44/il-parco-agricolo-di-casal-del-marmo-un-sistema-ecologico-agricolo-e (accessed on 10 October 2019).
- Lupia, F. Mappatura Spaziale Dell’agricoltura Urbana. Analisi di Alcune Esperienze Realizzate con Strumenti di Web-Mapping; Quaderni INEA: Rome, Italy, 2014. [Google Scholar]
- Insolera, I. Roma moderna, da Napoleone al XXI Secolo; Einaudi: Torino, Italy, 2011. [Google Scholar]
- Bianchi, D.; Zanchini, E. (Eds.) Ambiente Italia 2011, Il Consumo di Suolo in Italia; Edizioni Ambiente: Milano, Italy, 2011. [Google Scholar]
- Roma Capitale—Dipartimento Trasformazione Digitale, ISPRA. Il consumo di suolo di Roma Capitale. Analisi della copertura di suolo e delle aree di pericolosità idraulica nel territorio di Roma Capitale; ISPRA: Roma, Italy, 2018. [Google Scholar]
- Terra! Onlus. Magna Roma: Perché nel Comune Agricolo più Grande d’Italia i Mercati Rionali Stanno Morendo; Terra! Onlus: Roma, Italy, 2018. [Google Scholar]
- Città Metropolitana di Roma Capitale. Approvazione del Documento di indirizzo del Piano Strategico della Città Metropolitana di Roma Capitale; Law No. 111; Città Metropolitana di Roma Capitale: Roma, Italy, 1 June 2016. [Google Scholar]
- Mazzocchi, G.; Marino, D. The value of Farmers’ Markets for the territory and the community: The case of Campi Aperti Alternative Food Network (Italy). In Proceedings of the 3rd International Conference on Agriculture and Food in an Urbanizing Society, Porto Alegre, Brasil, 17–21 September 2018. [Google Scholar]
- Baritaux, V.; Billion, C. Rôle et place des détaillants et grossistes indépendants dans la relocalisation des systèmes alimentaires: Perspectives de recherche. Revue de L’organisation Responsible 2018, 13, 17–28. [Google Scholar] [CrossRef]
- Torquati, B.; Giacchè, G.; Marino, D.; Pastore, R.; Mazzocchi, G.; Ninño, L.; Arnaiz, C.; Daga, A. Urban farming opportunities: A comparative analysis between Italy and Argentina. Int. Symp. On Greener Cities for More Efficient Ecosystem Services in a Climate Changing World. Acta Hortic. 2018. [Google Scholar] [CrossRef]
- Halliday, J.; Barling, D. The Role and Engagement of Mayors in Local Food Policy Groups: Comparing the Cases of London and Bristol. Adv. Food Secur. Sustain. 2018, 3, 177–209. [Google Scholar]




| Cluster | Number | Percent | Description |
|---|---|---|---|
| Research/University | 31 | 26.7% | Representatives of Universities, center of research on agricultural and food economics, independent researchers, representatives of research departments within foundations, companies and associations which link academic research with local development strategies or international exchange programs. |
| Cooperatives and farmers | 12 | 10.3% | Farmers (mostly running multifunctional farms), representatives of social agriculture experiences, representatives of agricultural cooperatives and one agronomist. |
| Urban gardeners | 7 | 6.0% | Representatives of urban gardens associations, public local agencies for the promotion of urban gardens in Rome, representatives of European projects on urban gardens, a private company that organize events for participatory processes aimed at improving urban gardens and that performed a mapping of urban gardens in Rome |
| Associations (agriculture/food/environment) | 36 | 31.0% | Local associations and Roman seats of national and international associations. The associations are active in the fields of the protection of the environment, on the farmers’ rights, on the fair access to agricultural resources, on the promotion of high-quality and fair agro-food products, on food rescue and waste prevention initiatives, on the promotion of agroecology and organic agriculture, on the defense of specific aspects (bees and pollination, organic agriculture in mountain areas), on the support to the achievement of Sustainable Development Goals. |
| Civil society | 20 | 17.2% | Citizens interested in participating the local group, networks of students, associations active in topics marginally related to food systems (human rights), independent journalist. |
| Networks for local sustainable development | 10 | 8.6% | Networks for Solidarity and Social Economies, public and private local agencies involved in local development programs, foundations working of sustainable development. |
| 116 | 100% |
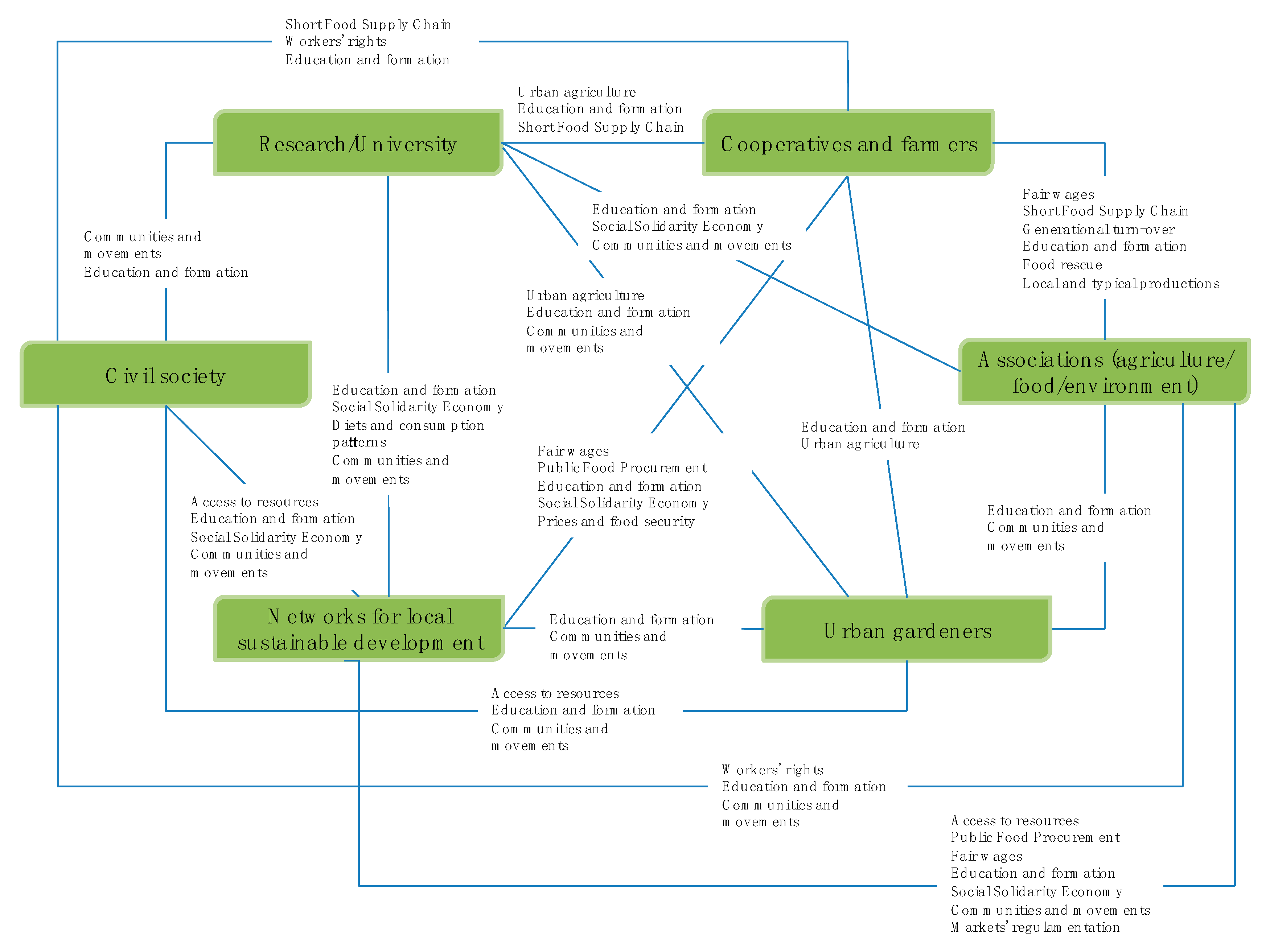
| Research/University | Ag Cooperatives and Farmers | Urban Gardeners | Associations (Agriculture/Food/Environment) | Civil Society | Networks for Local Sustainable Development | |
|---|---|---|---|---|---|---|
| Research/University | ||||||
| Agricultural Cooperatives and Farmers | Search for urban and peri-urban agriculture solutions as a response to pressures (access to resources) and opportunities in the city (markets): multi-functional farms short supply chains, etc. | |||||
| Urban gardeners | Collaboration in the quantification of ecosystem services provided by urban gardens (particularly, the cultural ES). Training organization and dissemination activities | Exchange of practices and agronomic technical information. Collaboration in the organization of events and training days. | ||||
| Associations (agriculture; food; environment) | Collaboration in structuring the forum on food policy and in identifying and dealing with work areas. | Cooperation in the search for solutions to favor generational turnover and promote sustainable and multi-functional forms of agriculture. | Organization of training days. Studies on the replicability and trans-scalarity of urban gardens. Participation in financing projects. | |||
| Civil Society | Identification of stakeholders from areas such as rights, social inequalities, and civic networks. Collaboration in the promotion of the forum. | Search for short supply chain solutions to meet the demand for quality food and products while respecting the environment and workers’ rights. | Exchange of visions about the goals of urban gardens and their future development, as well as in relation to urban social issues such as urban expansion and social inequalities. | Development of proposals and possible solutions regarding the issues of access to quality food (food security) and the development of a food community at the urban level. | ||
| Networks for local sustainable development | Public food procurement as a set of tools for the re-territorialization of agriculture and the shift towards healthy and sustainable diets | Activation of networks of producers and consumers through innovative economic forms (CSA) and recognition of fair wages | Collaboration on the issues of access to resources (for example water) and how to increase citizen participation (stakeholder engagement). | Development of thematic projects such as the Public Food Procurement, the social and solidarity economy, access to resources (primarily land), and training in agriculture. | Development of reasonings and proposals concerning the need to train the population to adopt healthier and more balanced diets, working through the Public Food Procurement |
© 2020 by the authors. Licensee MDPI, Basel, Switzerland. This article is an open access article distributed under the terms and conditions of the Creative Commons Attribution (CC BY) license (http://creativecommons.org/licenses/by/4.0/).
Share and Cite
Mazzocchi, G.; Marino, D. Rome, a Policy without Politics: The Participatory Process for a Metropolitan Scale Food Policy. Int. J. Environ. Res. Public Health 2020, 17, 479. https://doi.org/10.3390/ijerph17020479
Mazzocchi G, Marino D. Rome, a Policy without Politics: The Participatory Process for a Metropolitan Scale Food Policy. International Journal of Environmental Research and Public Health. 2020; 17(2):479. https://doi.org/10.3390/ijerph17020479
Chicago/Turabian StyleMazzocchi, Giampiero, and Davide Marino. 2020. "Rome, a Policy without Politics: The Participatory Process for a Metropolitan Scale Food Policy" International Journal of Environmental Research and Public Health 17, no. 2: 479. https://doi.org/10.3390/ijerph17020479
APA StyleMazzocchi, G., & Marino, D. (2020). Rome, a Policy without Politics: The Participatory Process for a Metropolitan Scale Food Policy. International Journal of Environmental Research and Public Health, 17(2), 479. https://doi.org/10.3390/ijerph17020479
