A Patented Rapid Method for Identification of Italian Diatom Species
Abstract
1. Introduction
2. Materials and Methods
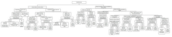
The Flow Chart—FC
- Symmetry and shape of the frustule;
- Absence or presence of the raphe;
- Position of the raphe;
- Polarity of valves;
- Description of apices;
- Description of the central area;
- Description of the axial area;
- Presence of fibulae or striae;
- Presence of punctae;
- Presence of pseudosepta;
- Measurements (valve length, width and number of striae or fibulae in 10 µm).
3. Results
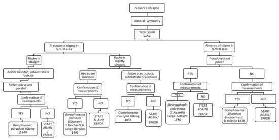
3.1. Chart C1. Melosira and Rhoicosphenia
3.2. Chart C2. Cyclotella and Melosira
3.3. Chart C3. Bacillariaceae, Surirellaceae and Rhopalodiaceae
3.4. Chart 4. Rhopalodia and Epithemia
3.5. Chart C5. Nitzschia
3.6. Chart C6. Rhoicosphenia, Fragilaria, Ulnaria, Staurosira and Pseudostaurosira
3.7. Chart C7. Planothidium, Achnanthidium and Cocconeis
3.8. Chart C8. Diatoma and Meridion
3.9. Chart C9. Achnanthidium, Eolimna, Sellaphora, Navicula and Cocconeis
3.10. Chart C10. Gomphonema and Rhoicosphenia
3.11. Chart C11. Amphora and Cymbella
3.12. Chart C12. Cymatopleura and Surirella
3.13. Some Applications of the Flow Chart
4. Discussion
5. Conclusions
6. Patents
Author Contributions
Funding
Conflicts of Interest
Appendix A
| Diatom Species |
|---|
| Achnanthidium biasolettianum (Grunow) Round and Bukhtiyarova, 1996 |
| Achnanthidium eutrophilum (Lange-Bertalot) Lange-Bertalot 1999 |
| Achnanthidium minutissimum (Kützing) Czarnecki 1994 |
| Amphora lybica Ehrenberg (1840) |
| Amphora pediculus (Kützing) Grunow in Schmidt 1875 |
| Bacillaria paxillifera (O.F. Müller) T. Marsson 1901 |
| Cocconeis pediculus Ehrenberg 1838 |
| Cocconeis placentula Ehrenberg 1838 |
| Cyclotella comta Kützing 1849 |
| Cyclotella meneghiniana Kützing 1844 |
| Cyclotella ocellata Pantocsek 1901 |
| Cymatopleura elliptica (Brébisson ex Kützing) Smith, 1851 |
| Cymatopleura solea (Brébisson) Smith, 1851 |
| Cymbella excisa (Krammer 2002) |
| Diatoma mesodon (Ehrenberg) Kützing 1844 |
| Diatoma tenuis Agardh 1812 |
| Diatoma vulgaris Bory 1824 |
| Encyonema caespitosum Kützing (1849) |
| Eolimna minima (Grunow) Lange-Bertalot, 1997 |
| Eolimna subminuscula Manguin, 1942 |
| Epithemia sorex Kützing 1844 |
| Epithemia adnata (Kützing) Brébisson 1838 |
| Fragilaria capucina var. capucina Desmareiz 1825 |
| Fragilaria capucina var. capitellata (Grunow) Lange-Bertalot 1991 |
| Fragilaria vaucheriae (Kütz.) Peters. (1938) |
| Gomphonema olivaceum (Hornemann) Brébisson 1838 |
| Gomphonema parvulum Kützing (1849) |
| Gomphonema pumilum (Grunow) E. Reichardt and Lange-Bertalot 1991 |
| Gomphonema micropus Kützing 1844 |
| Melosira varians C. Agardh 1827 |
| Meridion circulare (Greville) Agardh 1831 |
| Meridion circulare var. constrictum (Ralfs) Brun 1880 |
| Navicula capitatoradiata Germain ex Gasse 1986 |
| Navicula cryptotenella Lange-Bertalot 1985 |
| Nitzschia fonticola Grunow in Van Heurck 1881 |
| Nitzschia hungarica (Grunow) Frenguelli 1942 |
| Nitzschia amphibia Grunow 1862 |
| Nitzschia angustata W. Smith 1853 |
| Nitzschia angustatula Lange-Bertalot 1987 |
| Nitzschia capitellata Hustedt 1922 |
| Nitzschia clausii Hantzsch 1860 |
| Nitzschia constricta (Kützing) Ralfs in Pritchard 1861 |
| Nitzschia dissipata (Kützing) Rabenhorst |
| Nitzschia frustulum (Kützing) Grunow 1880 |
| Nitzschia linearis (Agardh) W. Smith 1853 |
| Nitzschia palea (Kützing) W. Smith 1856 |
| Nitzschia sigma (Kützing) W. Smith 1853 |
| Planothidium lanceolatum (Brébisson ex Kützing) Lange-Bertalot 1999 |
| Pseudostaurosira brevistriata (Grunow) Williams and Round 1987 |
| Rhoicosphenia abbreviata (C. Agardh) Lange-Bertalot 1980 |
| Rhopalodia gibba (Ehrenberg) Müller 1895 |
| Sellaphora seminulum (Grunow) D.G. Mann 1989 |
| Staurosira construens var. venter (Ehrenberg) Hamilton 1992 |
| Surirella angusta Kützing, 1844 |
| Surirella bifrons Ehrenberg, 1843 |
| Surirella brebissonii Krammer and Lange-Bertalot 1987 |
| Surirella minuta Brébisson in Kützing 1849 |
| Surirella ovalis Brébisson 1838 |
| Ulnaria acus (Kützing) M. Aboal 2003 |
| Ulnaria ulna (Nitzsch) P. Compère 2001 |
References
- Darwin, C. On the Origin of Species by Means of Natural Selection, or Preservation of Favoured Races in the Struggle for Life, 6th ed.; John Murray: London, UK, 1872; 502p. [Google Scholar]
- Jeffrey, S.W.; Hallegraeff, G.M. Phytoplankton ecology of Australasian waters. In Biology of Marine Plants; Clayton, M.N., King, R.J., Eds.; Longman Cheshire: Longman, Australia, 1990; pp. 310–348. [Google Scholar]
- Deny, L. Relation of abundance-weighted averages of diatom indicator values to measured environmental conditions in standing freshwaters. Ecol. Ind. 2004, 4, 225–275. [Google Scholar] [CrossRef]
- Malviya, S.; Scalco, E.; Audic, S.; Vincent, F.; Veluchamy, A.; Poulain, J.; Wincker, P.; Iudicone, D.; de Vargas, C.; Bittner, L.; et al. Insights into global diatom distribution and diversity in the world’s ocean. Proc. Natl. Acad. Sci. USA 2016, 113, E1516–E1525. [Google Scholar] [CrossRef] [PubMed]
- Kelly, M.G.; Whitton, B.A. The Trophic Diatom Index: A new index for monitoring eutrophication in rivers. J. Appl. Phycol. 1995, 7, 433–444. [Google Scholar] [CrossRef]
- Whang, K.J.; Seibert, M. Prospects for commercial production of diatoms. Biotechnol. Biofuels 2017, 10, 1–13. [Google Scholar] [CrossRef] [PubMed]
- Krunic, Z. Diatomaceous Earths-Natural Insecticides. Pestic. Phytomed. 2013, 28, 77–95. [Google Scholar] [CrossRef]
- Ramachandra, T.V.; Mahapatra, D.M.; Gordon, R.; Balasubramanian, K. Milking diatoms for sustainable energy: Biochemical engineering versus gasoline-secreting diatom solar panels. Ind. Eng. Chem. Res. 2009, 48, 8769–8788. [Google Scholar] [CrossRef]
- De Stefano, M.; De Stefano, L. Nanostructures in diatom frustules: Functional morphology of valvocopulae in Cocconeidacean monoraphid taxa. J. Nanosci. Nanotechnol. 2005, 5, 15–24. [Google Scholar] [CrossRef]
- De Stefano, L.; De Stefano, M.; De Tommasi, E.; Rea, I.; Rendina, I. A natural source of porous biosilica for nanotech applications: The diatoms microalgae. Phys. Status Solidif. 2011, 8, 1820–1825. [Google Scholar] [CrossRef]
- The Diatoms: Applications for the Environmental and Earth Sciences; Smol, J.P., Stoermer, E.F., Eds.; Cambridge University Press: Cambridge, UK, 1999; 686p. [Google Scholar]
- Bathurst, R.; Zori, D.; Byock, J. Diatoms as bioindicators of site use: Locating turf structures from the Viking Age. J. Archaeol. Sci. 2010, 37, 2920–2928. [Google Scholar] [CrossRef]
- Deny, L. Environmental changes in man-made coastal dune pools since 1850 as indicated by sedimentary and epiphytic diatom assemblages (Belgium). Aquatic Conserv. Mar. Freshw. Ecosyst. 2003, 13, 191–211. [Google Scholar] [CrossRef]
- Fucci, N.; Pascali, V.L.; Puccinelli, C.; Marcheggiani, S.; Mancini, L.; Marchetti, D. Evaluation of two methods for the use of diatoms in drowning cases. Forensic Sci. Med. Pathol. 2015, 11, 601–605. [Google Scholar] [CrossRef] [PubMed]
- CEC-Council of European Communities 2000. Directive 2000/60/EEC of 23 October 2000 Establishing a Framework for Community Action in the Field of Water Policy; Official Journal of European Communities: Luxembourg, 2000. [Google Scholar]
- Van Dam, H.; Mertens, A.; Sinkeldam, J. A coded checklist and ecological indicator values of freshwater diatoms from the Netherlands. Neth. J. Aquat. Ecol. 1994, 28, 117–133. [Google Scholar]
- Prygiel, J.; Coste, M. Progress in the use of diatoms for monitoring rivers in France. In Use of Algae for Monitoring Rivers III; Prygiel, J., Whitton, B.A., Bukowska, J., Eds.; Agence de l’Eau Artois-Picardie: Douai, France, 1999; pp. 165–179. [Google Scholar]
- Almeida, S.F.P.; Elias, C.; Ferreira, J.; Tornés, E.; Puccinelli, C.; Delmas, F.; Dörflinger, G.; Urbanič, G.; Marcheggiani, S.; Rosebery, J.; et al. Water quality assessment of rivers using diatom metrics across Mediterranean Europe: A methods intercalibration exercise. Sci. Total Environ. 2014, 476–477, 768–776. [Google Scholar] [CrossRef] [PubMed]
- CEMAGREF. Étude des Méthodes Biologiques D’appreciation Quantitative de la Qualité des Eaux; Rapport Q. E. Lyon-A. F. Bassin Rhône-Mediterranée Corse; Agence de l’eau Rhone-Méditerranée-Corse: Lyon, France, 1982. [Google Scholar]
- Rott, E.; Pfister, P.; van Dam, H.; Pipp, E.; Pall, K.; Binder, N.; Ortler, K. Indikationslisten für Aufwuchsalgen in Österreichischen Fliessgewässern, Teil 2: Trophieindikation und Autökologische Anmerkungen Bundesministerium für Land- und Forstwirtschaf; Wasserwirtschaftskataster: Vienna, Austria, 1999. [Google Scholar]
- Norme NF T90-354. Qualité de l’eau-Détermination de l’Indice Biologique Diatomées (IBD); Afnor La Plaine Saint-Denis Cedex: Saint-Denis, France, 2007. [Google Scholar]
- Bona, F.; Falasco, E.; Fenoglio, S.; Iorio, L.; Badino, G. Response of macroinvertebrate and diatom communities to human-induced physical alteration in mountain streams. River Res. Appl. 2008, 24, 1068–1081. [Google Scholar] [CrossRef]
- Bradley, D.; Cadman, D.; Milner, N. Ecological Indicators of the Effects of Abstraction and Flow Regulation and Optimisation of Flow Releases from Water Storage Reservoirs; WFD21d Final Report July 2012; Sniffer: Edinburgh, UK, 2012. [Google Scholar]
- Growns, I.O.; Growns, J.E. Ecological effects of flow regulation on macroinvertebrate and periphytic diatom assemblages in the Hawkesbury-Nepean River, Australia. Regul. Rivers Res. Manag. 2001, 17, 275–293. [Google Scholar] [CrossRef]
- Falasco, E.; Bona, F.; Badino, G.; Hoffmann, L.; Ector, L. Diatom teratological forms and environmental alterations: A review. Hydrobiologia 2009, 623, 1–35. [Google Scholar] [CrossRef]
- Morin, S.; Coste, M.; Hamilton, P.B. Scanning electron microscopy observations of deformities in small pennate diatoms exposed to high cadmium concentrations. J. Phycol. 2008, 44, 1512–1518. [Google Scholar] [CrossRef]
- Mann, D.G.; Vanormelingen, P. An inordinate fondness? The number, distributions and origins of diatom species. J. Eukaryot. 2013, 60, 414–420. [Google Scholar] [CrossRef]
- Du Buf, H.; Bunke, H.; Droop, S.; Roerdink, J.; Juggins, S.; Cristobal, G.; Ludes, B. Automatic diatom identification and classification (ADIAC). In Proceedings of the 3rd European Marine Science and Technology Conference, Lisbon, Portugal, 23–27 May 1997; Volume 3, pp. 1071–1074. [Google Scholar]
- Krammer, K.; Lange-Bertalot, H. Bacillariophyceae 1 Teil: Naviculaceae In Suβwasserflora von Mitteleuropea; Ettl, H., Ed.; Gustav Fischer-Verlag: Stuttgart, Germany, 1986. [Google Scholar]
- Krammer, K.; Lange-Bertalot, H. Bacillariophyceae 2 Teil: Bacillariaceae, Epithemiaceae, Surirellaceae. In Suβwasserflora von Mitteleuropea; Ettl, H., Ed.; Gustav Fischer-Verlag: Stuttgart, Germany, 1988. [Google Scholar]
- Krammer, K.; Lange-Bertalot, H. Bacillariophyceae 3 Teil: Centrales, Fragilariaceae, Eunotiaceae. In Suβwasserflora von Mitteleuropea; Ettl, H., Ed.; Gustav Fischer-Verlag: Stuttgart, Germany, 1991. [Google Scholar]
- Krammer, K.; Lange-Bertalot, H. Bacillariophyceae 4 Teil: Achnathaceae Kritische Erganzungen zu Navicula und Gomphonema. In Suβwasserflora von Mitteleuropea; Ettl, H., Ed.; Gustav Fischer-Verlag: Stuttgart, Germany, 1991. [Google Scholar]
- Krammer, K.; Lange-Bertalot, H. Bacillariophyceae 5 Teil: English and French translation of the keys. In Suβwasserflora von Mitteleuropea; Ettl, H., Ed.; Gustav Fischer-Verlag: Stuttgart, Germany, 2000. [Google Scholar]
- Hofmann, G.; Werum, M.; Lange-Bertalot, H. Diatomeen im Süßwasser-Benthos von Mitteleuropa; Koeltz Scientific Books: Oberreifenberg, Germany, 2013. [Google Scholar]
- Lowe, R.L. Environmental Requirements and Pollution Tolerance of Freshwater Diatoms; National Environmental Research Center: Cincinnati, OH, USA, 1974; 340p. [Google Scholar]
- Vanormelingen, P.; Verleyen, E.; Vyverman, W. The diversity and distribution of diatoms: From cosmopolitanism to narrow endemism. Biodivers. Conserv. 2008, 17, 393–405. [Google Scholar] [CrossRef]
- Metodo per la Valutazione dello Stato Ecologico delle Acque Correnti: Comunità Diatomiche; Rapporti ISTISAN 09/19; Mancini, L., Sollazzo, C., Eds.; Istituto Superiore di Sanità: Roma, Italy, 2009. [Google Scholar]
- CEN EN 14407. Water Quality-Guidance for the Identification and Enumeration of Benthic Diatom Samples from Rivers and Lakes; European Committee for Standardization: Brussels, Belgium, 2014. [Google Scholar]
- Massé, G.; Poulin, M.; Belt, S.T.; Robert, J.M.; Barreau, A.; Rincé, Y.; Rowland, S.J. A simple method for SEM examination of sectioned diatom frustules. J. Microsc. 2001, 204, 87–92. [Google Scholar] [CrossRef]
- Ferrara, M.A.; De Tommasi, E.; Coppola, G.; De Stefano, L.; Rea, I.; Dardano, P. Diatom valve three-dimensional representation: A new imaging method based on combined microscopies. Int. J. Mol. Sci. 2016, 17, 1645. [Google Scholar] [CrossRef] [PubMed]
- Common Freshwater Diatoms of Britain and Ireland. Available online: http://craticula.ncl.ac.uk/ (accessed on 11 November 2017).
- Jüttner, I.; Bennion, H.; Carter, C.; Cox, E.J.; Ector, L.; Flower, R.; Jones, V.; Kelly, M.G.; Mann, D.G.; Sayer, C.; et al. Freshwater Diatom Flora of Britain and Ireland. Available online: https://naturalhistory.museumwales.ac.uk/diatoms (accessed on 29 June 2019).
- Spaulding, S.A.; Lubinski, D.J.; Potapova, M. Diatoms of the United States. 2010. Available online: http://westerndiatoms.colorado.edu (accessed on 29 June 2019).
- ISPRA. Atlante delle Diatomee Bentoniche Italiane; Manuale e linee guida ISPRA 110/2014; ISPRA: Roma, Italy, 2014. [Google Scholar]
- Kloster, M.; Kauer, G.; Beszteri, B. SHERPA: An image segmentation and outline feature extraction tool for diatoms and other objects. BMC Bioinform. 2014, 15, 218. [Google Scholar] [CrossRef] [PubMed]
- Mancini, L.; Puccinelli, C.; Marcheggiani, S.; De Meo, S.; Gigliotti, F.; Clemente, F.P. Metodo Rapido per L’identificazione delle Specie Diatomiche. Italian Patent No 102017000007096, 4 June 2019. [Google Scholar]
- Lange-Bertalot, H. (Ed.) Diatoms of Europe: Diatoms of the European Inland Waters and Comparable Habitats Volume 2: Navicula Sensu Stricto, 10 Genera Separated from Navicula Sensu Stricto; Gantner Verlag: Frustulia Ruggell, Liechtenstein, 2001. [Google Scholar]
- Lange-Bertalot, H. (Ed.) Diatoms of Europe: Diatoms of the European Inland Waters and Comparable Habitats; Volume 3: Cymbella; Gantner Verlag: Ruggell, Liechtenstein, 2002. [Google Scholar]
- Lange-Bertalot, H. (Ed.) Diatoms of Europe: Diatoms of the European Inland Waters and Comparable Habitats Elsewhere Volume 4: Cymbopleura, Delicata, Navicymbula, Gomphocymbellopsis, Afrocymbella, Supplements to Cymbelloid taxa Ruggell; Gantner Verlag: Ruggell, Liechtenstein, 2003. [Google Scholar]
- Kelly, M.G. Identification of Common Benthic Diatoms in Rivers. Field Stud. 2000, 9, 583–700. [Google Scholar]
- Taylor, J.; Harding, W.; Archibald, C.G.M. An Illustrated Guide to Some Common Diatom Species from South Africa; Water Research Commission: Pretoria, South Africa, 2007. [Google Scholar]
- Kahlert, M.; Ács, É.; Almeida, S.F.P.; Blanco, S.; Dreßler, M.; Ector, L.; Karjalainen, S.M.; Liess, A.; Mertens, A.; van der Wal, J.; et al. Quality Assurance of Diatom Counts in Europe: Towards Harmonized Datasets. Hydrobiologia 2016, 772, 1–14. [Google Scholar] [CrossRef]
- Martone, C.; Vendetti, C.; Puccinelli, C.; Balzamo, S.; Barbizzi, S.; Marcheggiani, S.; Benedettini, G.; Mancini, L. Data quality in ecological status assessment on diatom communities. Res. J. Life Sci. Bioinform. Pharm. Chem. Sci. 2017, 3, 194–214. [Google Scholar]















| Chart Code | Genera |
|---|---|
| C1 | Melosira and Rhoicosphenia |
| C2 | Cyclotella and Melosira |
| C3 | Bacillariaceae, Surirellaceae, Rhopalodiaceae * |
| C4 | Rhopalodia, Epithemia |
| C5 | Nitzschia |
| C6 | Rhoicosphenia, Fragilaria, Ulnaria, Staurosira, Pseudostaurosira |
| C7 | Planothidium, Achnanthidium, Cocconeis |
| C8 | Diatoma and Meridion |
| C9 | Achnanthidium, Eolimna, Sellaphora, Navicula, Cocconeis |
| C10 | Gomphonema, Rhoicosphenia |
| C11 | Amphora, Cymbella |
| C12 | Cymatopleura and Surirella |
© 2019 by the authors. Licensee MDPI, Basel, Switzerland. This article is an open access article distributed under the terms and conditions of the Creative Commons Attribution (CC BY) license (http://creativecommons.org/licenses/by/4.0/).
Share and Cite
Puccinelli, C.; Marcheggiani, S.; Mancini, L. A Patented Rapid Method for Identification of Italian Diatom Species. Int. J. Environ. Res. Public Health 2019, 16, 3933. https://doi.org/10.3390/ijerph16203933
Puccinelli C, Marcheggiani S, Mancini L. A Patented Rapid Method for Identification of Italian Diatom Species. International Journal of Environmental Research and Public Health. 2019; 16(20):3933. https://doi.org/10.3390/ijerph16203933
Chicago/Turabian StylePuccinelli, Camilla, Stefania Marcheggiani, and Laura Mancini. 2019. "A Patented Rapid Method for Identification of Italian Diatom Species" International Journal of Environmental Research and Public Health 16, no. 20: 3933. https://doi.org/10.3390/ijerph16203933
APA StylePuccinelli, C., Marcheggiani, S., & Mancini, L. (2019). A Patented Rapid Method for Identification of Italian Diatom Species. International Journal of Environmental Research and Public Health, 16(20), 3933. https://doi.org/10.3390/ijerph16203933
