Urbanization, Land Use Behavior and Land Quality in Rural China: An Analysis Based on Pressure-Response-Impact Framework and SEM Approach
Abstract
1. Introduction
2. Materials and Methods
2.1. Conceptual Framework
2.1.1. Land-Use Behavior in the Process of Urbanization: The Influencing Factors and Mechanism
2.1.2. The Influencing Mechanism of Land-Use Behavior on Land Quality
2.2. Materials and Methods
2.2.1. Study Sites and Data Collection
2.2.2. Model Specification and Variable Selection
- (1)
 - Urbanization, which could be captured by eight observable variables, including distance from the sample village to town centre (VCD), frequency of land adjustment (LAN), number of off-farm employment members (NFN), average price of agricultural products (APP, yuan/kg), average price of agricultural means of production (MPP, measured by average price of chemical fertilizers, yuan/kg), number of plots (LN), agricultural subsidy received in total (AST, yuan), and frequency of participation in technology training (TTN) [2,10,14,28].
 - (2)
 - Internal factors, which contain six observable variables, i.e., age of household head (AGE), education level of household head (EDU), years engaged in agricultural production (YEAR), number of agricultural laborers in the family (ALN), household’s annual income (HIT), and farmland area (LRN) [28,29].
 - (3)
 - Land-use behavior, which includes: grow cash crop (GCC), MCI and capital input per unit of farmland (LII) [30].
 - (4)
 
3. Results
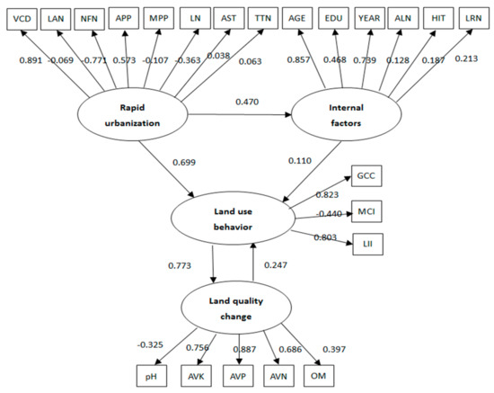
3.1. The Influencing Factors of Land-Use Behavior
3.2. The Impact of Land-Use Behavior on Land Quality
4. Conclusions and Policy Implications
Author Contributions
Funding
Conflicts of Interest
References
- National Bureau of Statistics of China. Statistical Yearbook of China; China Statistical Publisher House: Beijing, China, 2017. [Google Scholar]
 - Liang, C.P.; Jiang, C.; Wei, M.; Li, L.; Wang, G.; Yuan, P.; Yuzhe, X.; Nan, X.; Duan, Y.; Huang, Q. Farmland Protection Policies and Rapid Urbanization in China: A Case Study for Changzhou City. Land Use Policy 2015, 48, 552–566. [Google Scholar] [CrossRef]
 - Frank, L.D.; Sallis, J.F.; Conway, T.L.; Chapman, J.F.; Saelens, B.E.; Bachman, W. Many Pathways from Land Use to Health: Associations between Neighborhood Walkability and Active Transportation, Body Mass Index, and Air Quality. J. Am. Plan. Assoc. 2006, 72, 75–87. [Google Scholar] [CrossRef]
 - Bindraban, P.S.; Stoorvogel, J.J.; Jansen, D.M.; Vlaming, J.; Groot, J.J.R. Land Quality Indicators for Sustainable Land Management: Proposed Method for Yield Gap and Soil Nutrient Balance. Agric. Ecosyst. Environ. 2000, 81, 103–112. [Google Scholar] [CrossRef]
 - Wu, Y.; Shan, L.; Guo, Z.; Peng, Y. Cultivated Land Protection Policies in China Facing 2030: Dynamic Balance System Versus Basic Farmland Zoning. Habitat Int. 2017, 69, 126–138. [Google Scholar] [CrossRef]
 - Luo, X.; Zhang, L.; Zhu, Y. Food Security Based on Cultivated Land Pressure Index. Chin. Rural Econ. 2016, 2, 83–96. (In Chinese) [Google Scholar]
 - Chen, J.; Yu, Z.; Ouyang, J.; Mensvoort, M.E.F.V. Factors Affecting Soil Quality Changes in the North China Plain: A Case Study of Quzhou County. Agric. Syst. 2006, 91, 171–188. [Google Scholar] [CrossRef]
 - Kong, X.; Li, C.; Zhang, F.; Yun, W. Study on Agricultural Land Use Change Mechanism Based on Household’s Objective Differences. J. China Agric. Univ. 2010, 15, 57–64. (In Chinese) [Google Scholar]
 - Holden, S.; Shiferaw, B.; Pender, J. Non-Farm Income, Household Welfare, and Sustainable Land Management in a Less-Favoured Area in the Ethiopian Highlands. Food Policy 2004, 29, 369–392. [Google Scholar] [CrossRef]
 - Liu, Y.; Yang, Y.; Li, Y.; Li, J. Conversion from Rural Settlements and Arable Land under Rapid Urbanization in Beijing During 1985–2010. J. Rural Stud. 2017, 51, 141–150. [Google Scholar] [CrossRef]
 - Howley, P.; Buckley, C.; Donoghue, C.O.; Ryan, M. Explaining the Economic ‘Irrationality’ of Farmers’ Land Use Behaviour: The Role of Productivist Attitudes and Non-Pecuniary Benefits. Ecol. Econ. 2015, 109, 186–193. [Google Scholar] [CrossRef]
 - Bouma, J. Land Quality Indicators of Sustainable Land Management across Scales. Agric. Ecosyst. Environ. 2002, 88, 129–136. [Google Scholar] [CrossRef]
 - Liu, H.; Zhou, Y. Farmers’ Cognition and Behavioral Response Towards Cultivated Land Quality Protection in Northeast China. Sustainability 2018, 10, 1905. [Google Scholar] [CrossRef]
 - Deng, X.; Huang, J.; Rozelle, S.; Zhang, J.; Li, Z. Impact of Urbanization on Cultivated Land Changes in China. Land Use Policy 2015, 45, 1–7. [Google Scholar] [CrossRef]
 - Qin, J.; Kong, X.; Zhang, F.; Mao, Y.; Liu, L. Change of Soil Organic Matter as Affected by Household Land Use Based on 3S Technology in Urban Fringes of North China. N. Z. J. Agric. Res. 2007, 50, 1093–1102. [Google Scholar]
 - Dumanski, J.; Pieri, C. Application of the Pressure-State-Response Framework for the Land Quality Indicators (LQI) Programme. FAO Land Water Bull. 1997, 5, 35–56. [Google Scholar]
 - Burkhard, B.; Müller, F. Driver-Pressure-State-Impact-Response. In Encyclopedia of Ecology; Jørgensen, S.E., Fath, B.D., Eds.; Academic Press: Oxford, UK, 2008; pp. 967–970. [Google Scholar]
 - Malekmohammadi, B.; Jahanishakib, F. Vulnerability Assessment of Wetland Landscape Ecosystem Services Using Driver-Pressure-State-Impact-Response (DPSIR) Model. Ecol. Indic. 2017, 82, 293–303. [Google Scholar] [CrossRef]
 - Neri, A.C.; Dupin, P.; Sánchez, L.E. A Pressure-State-Response Approach to Cumulative Impact Assessment. J. Clean. Prod. 2016, 126, 288–298. [Google Scholar] [CrossRef]
 - Zhang, K.H.; Song, S. Rural-Urban Migration and Urbanization in China: Evidence from Time-Series and Cross-Section Analyses. China Econ. Rev. 2003, 14, 386–400. [Google Scholar] [CrossRef]
 - Yan, J.; Zhao, J. The Pass-through Effect of Urbanization and Urban-Rural Inequality to Agriculture Prices: An Empirical Analysis Based on Co-Integration and Vector Autoregression. China J. Agric. Resour. Reg. Plan. 2014, 3, 113–119. (In Chinese) [Google Scholar]
 - Ma, X.; Heerink, N.; Ierland, E.V.; Berg, M.V.D.; Shi, X. Land Tenure Security and Land Investments in Northwest China. China Agric. Econ. Rev. 2013, 5, 281–307. [Google Scholar] [CrossRef]
 - Hou, S. Differences in Endowments of Peasant Household, Agricultural Subsidies, and Peasants’ Willingness to Transfer Farmlands—A Micro-Empirical Analysis from a Survey on Peasant Household of 30 Villages in 8 Provinces. Sci. Agric. Sin. 2012, 45, 4508–4516. (In Chinese) [Google Scholar]
 - Sadia, R.; Bekhor, S.; Polus, A. Structural Equations Modelling of Drivers’ Speed Selection Using Environmental, Driver, and Risk Factors. Accid. Anal. Prev. 2017, 116. [Google Scholar] [CrossRef]
 - Maloney, K.O.; Weller, D.E. Anthropogenic Disturbance and Streams: Land Use and Land-Use Change Affect Stream Ecosystems Via Multiple Pathways. Freshw. Biol. 2011, 56, 611–626. [Google Scholar] [CrossRef]
 - Jais, S.-D. Structural Equation Modeling. In The Successful Use of Information in Multinational Companies: An Exploratory Study of Individual Outcomes and the Influence of National Culture; DUV: Wiesbaden, Germany, 2007; pp. 97–100. [Google Scholar]
 - Tang, J.; Folmer, H.; Xue, J. Estimation of Awareness and Perception of Water Scarcity among Farmers in the Guanzhong Plain, China, by Means of a Structural Equation Model. J. Environ. Manag. 2013, 126, 55–62. [Google Scholar] [CrossRef] [PubMed]
 - Tan, S. Do Land Characteristics Affect Farmers’ Soil Fertility Management? J. Integr. Agric. 2014, 13, 2546–2557. [Google Scholar] [CrossRef]
 - Nyanga, A.; Kessler, A.; Tenge, A. Key Socio-Economic Factors Influencing Sustainable Land Management Investments in the West Usambara Highlands, Tanzania. Land Use Policy 2016, 51, 260–266. [Google Scholar] [CrossRef]
 - Ouyang, J.L.; Song, C.; Yu, Z.; Zhang, F. The Farm Household’s Choice of Land Use Type and Its Effectiveness on Land Quality and Environment in Huang-Huai-Hai Plain. J. Nat. Resour. 2004, 19, 1–11. (In Chinese) [Google Scholar]
 - Kong, X.; Zhang, F.; Wei, Q.; Xu, Y.; Hui, Y. Influence of Land Use Change on Soil Nutrients in an Intensive Agricultural Region of North China. Soil Tillage Res. 2006, 88, 85–94. [Google Scholar] [CrossRef]
 




| Latent Variables | Acronym | Code | Definition of Observable Variables | Type | Mean | S.D. | Min. | Max. | 
|---|---|---|---|---|---|---|---|---|
| Urbanization | VCD | e1 | Distance from the sample village to town centre (km) | continuous | 13.94 | 5.83 | 5.70 | 21.70 | 
| LAN | e2 | Frequency of land adjustment | discrete | 1.1 | 1.8 | 0.0 | 10.0 | |
| NFN | e3 | Number of off-farm employment members | discrete | 2 | 1 | 1 | 5 | |
| APP | e4 | Average price of agricultural products such as rice, corn, and wheat (yuan/kg) | continuous | 2.52 | 2.22 | 0.20 | 12.40 | |
| MPP | e5 | Average price of agricultural means of production such as fertilizers, manure and pesticides (yuan/kg) | continuous | 8.00 | 5.18 | 0.60 | 23.60 | |
| LN | e6 | Number of plots | discrete | 2 | 1 | 1 | 5 | |
| AST | e7 | Agricultural subsidy received in total in 2014 (yuan) | continuous | 652 | 659 | 55 | 6860 | |
| TTN | e8 | Frequency of participation in technology training | discrete | 3 | 10 | 0 | 99 | |
| Internal factors | AGE | e9 | Age of respondent farmer (years) | continuous | 53 | 11 | 25 | 88 | 
| EDU | e10 | Education of respondent farmer (years) | discrete | 8 | 2 | 2 | 13 | |
| YEAR | e11 | Length of years engaged in agricultural production (years) | discrete | 28 | 15 | 5 | 70 | |
| ALN | e12 | Number of agricultural laborers in the family | discrete | 2 | 1 | 1 | 6 | |
| HIT | e13 | Household annual income (yuan) | continuous | 51,896 | 71,061 | 786 | 771,960 | |
| LRN | e14 | Farmland area (hectare) | continuous | 0.88 | 0.83 | 0.07 | 8.00 | |
| Land-use behavior | GCC | e15 | Grow cash crop, 1 = yes; 0 = no | dummy | 0.6 | 0.4 | 0 | 1 | 
| MCI | e16 | Multiple crop index = total sowing area/total land area | continuous | 1.3 | 0.5 | 1 | 3 | |
| LII | e17 | Capital input per unit of farmland (yuan/hectare) | continuous | 16,215 | 16,485 | 1785 | 67,680 | |
| Land quality | pH | e18 | pH value | continuous | 5.8 | 0.6 | 4.8 | 8.4 | 
| AVK | e19 | Available potassium (mg/kg) | continuous | 200.5 | 148.5 | 82.3 | 833.7 | |
| AVP | e20 | Available phosphorus (mg/kg) | continuous | 167.5 | 169.5 | 7.1 | 800.8 | |
| AVN | e21 | Available nitrogen (mg/kg) | continuous | 138.0 | 37.9 | 77.0 | 314.0 | |
| OM | e22 | Organic matter (g/kg) | continuous | 26.8 | 6.5 | 15.3 | 51.7 | 
| Relation | Coef. | S.E. | C.R. | P | Std. Coef. | ||
|---|---|---|---|---|---|---|---|
| Structural model: | |||||||
| Internal factors | ← | Urbanization | 0.651 | −0.147 | −5.806 | *** | 0.47 | 
| Land-use behavior | ← | Urbanization | 0.855 | 0.008 | 6.507 | *** | 0.699 | 
| Land-use behavior | ← | Internal factors | 0.005 | 0.003 | 1.977 | * | 0.11 | 
| Land quality | ← | Land use behavior | 4.888 | 0.870 | 5.618 | *** | 0.773 | 
| Land-use behavior | ← | Land quality | 0.039 | 0.020 | 1.994 | * | 0.247 | 
| Measurement model: | |||||||
| VCD | ← | Urbanization | 1 | — | — | — | 0.891 | 
| LAN | ← | Urbanization | −0.024 | 0.012 | −1.996 | * | −0.069 | 
| NFN | ← | Urbanization | −0.227 | 0.091 | −2.482 | *** | −0.771 | 
| APP | ← | Urbanization | 0.122 | 0.014 | 8.774 | *** | 0.573 | 
| MPP | ← | Urbanization | −0.053 | 0.021 | −2.545 | ** | −0.107 | 
| LN | ← | Urbanization | −0.071 | 0.013 | −5.362 | *** | −0.363 | 
| AST | ← | Urbanization | 4.854 | 1.903 | 2.551 | ** | 0.038 | 
| TTN | ← | Urbanization | 0.121 | 0.042 | 2.913 | ** | 0.063 | 
| AGE | ← | Internal factors | 1 | — | — | — | 0.857 | 
| EDU | ← | Internal factors | 0.102 | 0.016 | 6.464 | *** | 0.468 | 
| YEAR | ← | Internal factors | 1.203 | 0.131 | 9.165 | *** | 0.739 | 
| ALN | ← | Internal factors | 0.169 | 0.085 | 1.99 | * | 0.128 | 
| HIT | ← | Internal factors | 0.021 | 0.008 | 2.614 | *** | 0.187 | 
| LRN | ← | Internal factors | 1611.88 | 541.626 | 2.976 | *** | 0.213 | 
| GCC | ← | Land-use behavior | 1 | — | — | — | 0.823 | 
| MCI | ← | Land-use behavior | −0.498 | 0.074 | −6.774 | *** | −0.44 | 
| LII | ← | Land-use behavior | 2155.236 | 153.256 | 14.063 | *** | 0.803 | 
| OM | ← | Land quality | 1 | — | — | — | 0.397 | 
| AVN | ← | Land quality | 10.048 | 1.772 | 5.669 | *** | 0.686 | 
| AVP | ← | Land quality | 58.055 | 9.618 | 6.036 | *** | 0.887 | 
| AVK | ← | Land quality | 43.352 | 7.428 | 5.836 | *** | 0.756 | 
| pH | ← | Land quality | −0.072 | 0.019 | −3.889 | *** | −0.325 | 
| χ2 | 338.131 | ||||||
| df | 204 | ||||||
| RMSEA | 0.043 | ||||||
| CFI | 0.919 | ||||||
| NFI | 0.903 | ||||||
| Pathways | Std. Coef. | ||
|---|---|---|---|
| Direct Effect | Indirect Effect | Total Effect | |
| Urbanization → Internal factors | 0.47 | — | 0.47 | 
| Urbanization → Land-use behavior | 0.699 | 0.229 | 0.928 | 
| Urbanization → Land quality | — | 0.717 | 0.717 | 
| Internal factors → Land-use behavior | 0.110 | — | 0.110 | 
| Internal factors → Land quality | — | 0.105 | 0.105 | 
| Land-use behavior → Land quality | 0.773 | — | 0.773 | 
| Land quality → Land-use behavior | 0.247 | — | 0.247 | 
© 2018 by the authors. Licensee MDPI, Basel, Switzerland. This article is an open access article distributed under the terms and conditions of the Creative Commons Attribution (CC BY) license (http://creativecommons.org/licenses/by/4.0/).
Share and Cite
Liu, H.; Zhou, Y. Urbanization, Land Use Behavior and Land Quality in Rural China: An Analysis Based on Pressure-Response-Impact Framework and SEM Approach. Int. J. Environ. Res. Public Health 2018, 15, 2621. https://doi.org/10.3390/ijerph15122621
Liu H, Zhou Y. Urbanization, Land Use Behavior and Land Quality in Rural China: An Analysis Based on Pressure-Response-Impact Framework and SEM Approach. International Journal of Environmental Research and Public Health. 2018; 15(12):2621. https://doi.org/10.3390/ijerph15122621
Chicago/Turabian StyleLiu, Hongbin, and Yuepeng Zhou. 2018. "Urbanization, Land Use Behavior and Land Quality in Rural China: An Analysis Based on Pressure-Response-Impact Framework and SEM Approach" International Journal of Environmental Research and Public Health 15, no. 12: 2621. https://doi.org/10.3390/ijerph15122621
APA StyleLiu, H., & Zhou, Y. (2018). Urbanization, Land Use Behavior and Land Quality in Rural China: An Analysis Based on Pressure-Response-Impact Framework and SEM Approach. International Journal of Environmental Research and Public Health, 15(12), 2621. https://doi.org/10.3390/ijerph15122621
        
