Glutamic-Alanine Rich Glycoprotein from Undaria pinnatifida: A Promising Natural Anti-Inflammatory Agent
Abstract
1. Introduction
2. Results
2.1. Cell Viability and Inhibitory Effect of GP on NO and PEG2 in LPS-Stimulated RAW 264.7 and Peritoneal Cells
2.2. GP Reduces LPS-Induced iNOS and COX-2 in Macrophages
2.3. Cytokine Expression and Secretion in Macrophage Cultures
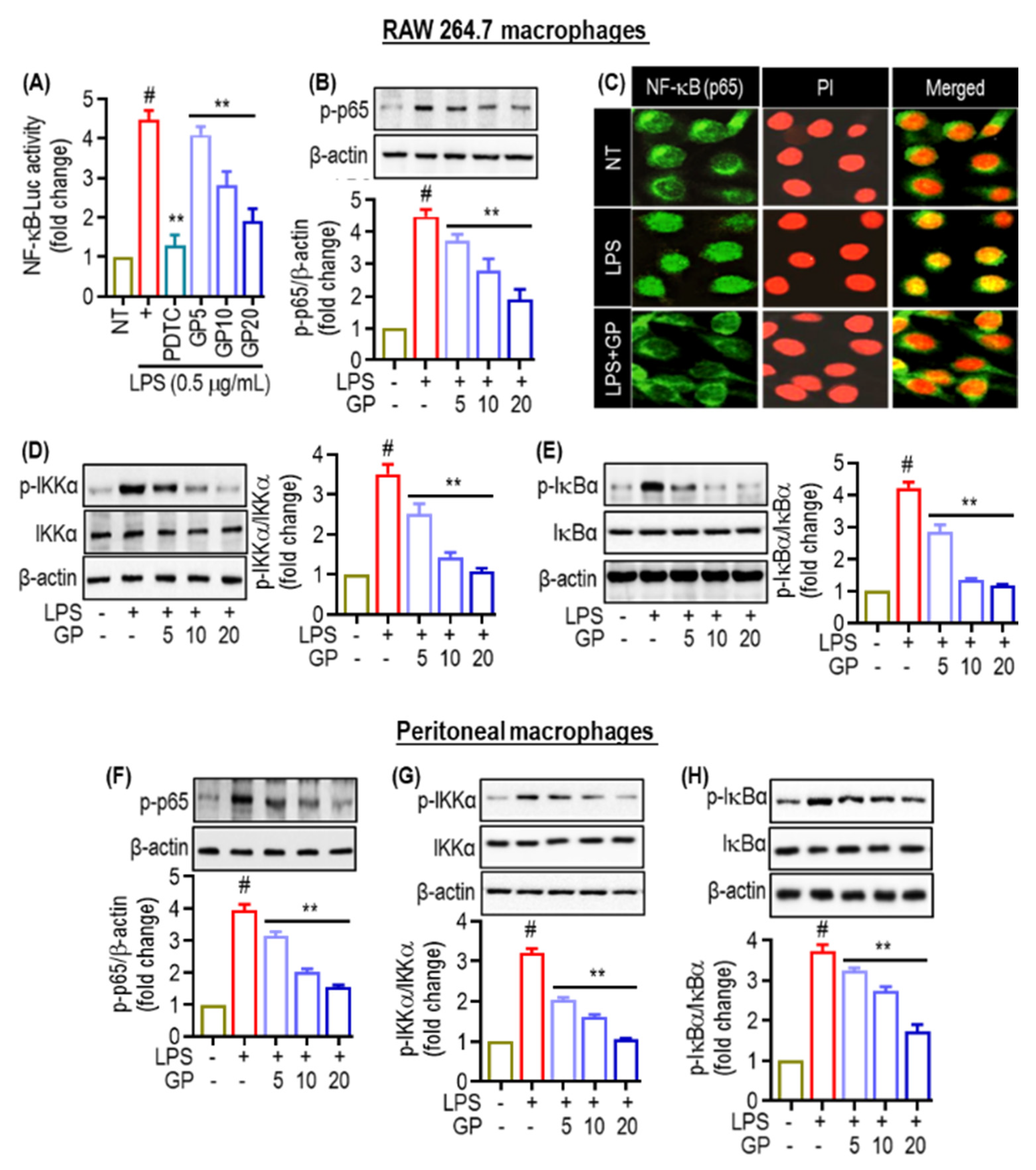
2.4. Effects of GP on NF-κB Activation Pathway in LPS-Stimulated Macrophages
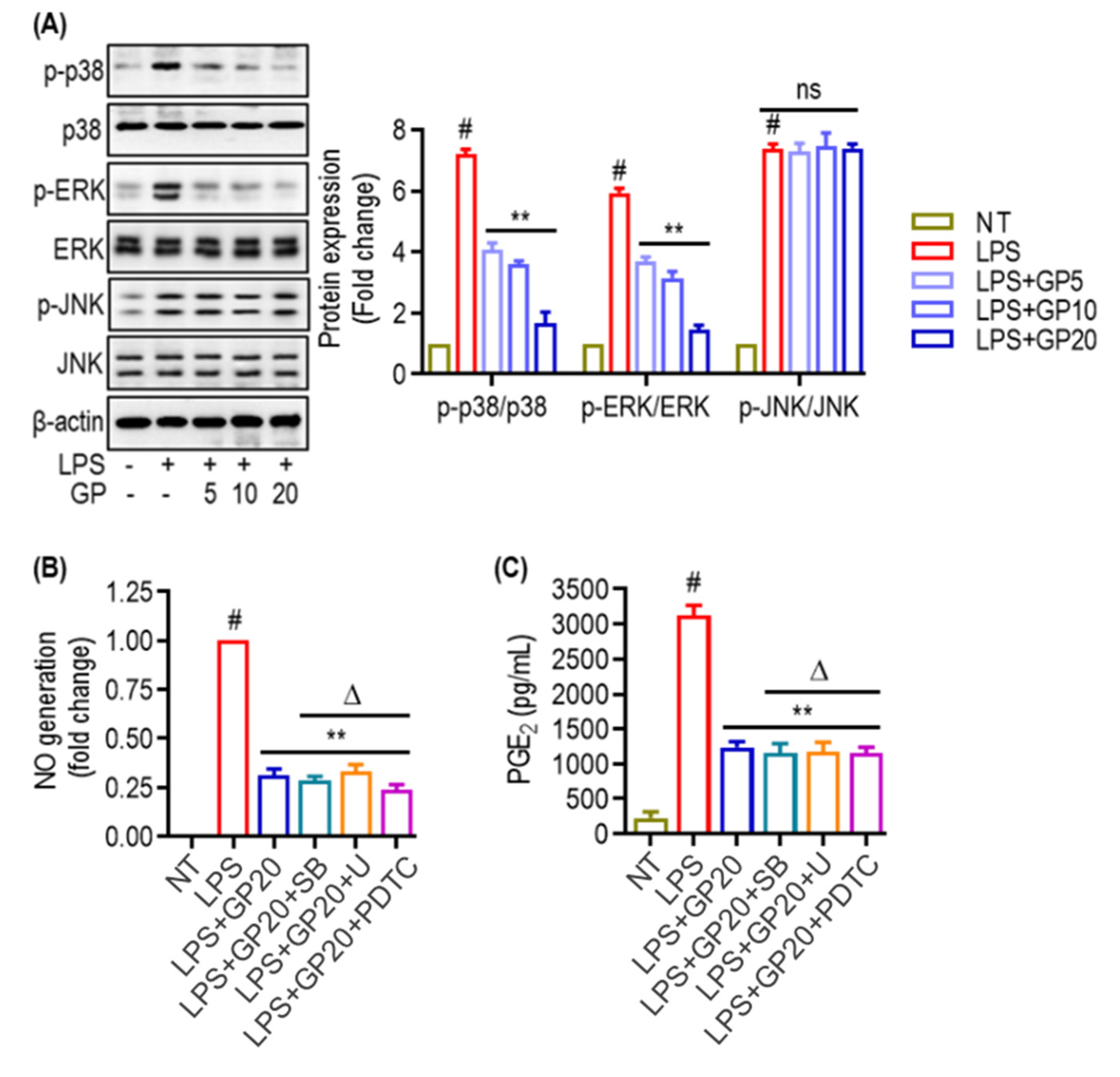
2.5. GP Attenuates LPS-Induced Activation of MAPK Pathways
2.6. Effects in Models of Paw Inflammation and Ear Edema
3. Discussion
4. Materials and Methods
4.1. Reagents and Chemicals
4.2. GP Production and Purification
4.3. Cell Culture and Cell Viability
4.4. Measurement of Cytokines, NO, and PGE2
4.5. Western Blotting, RT-PCR, and the NF-κB Reporter Assay
4.6. Carrageenan-Induced Inflammation and Xylene-Induced Ear Edema Animal Models
4.7. Statistics
5. Conclusions
Author Contributions
Funding
Institutional Review Board Statement
Data Availability Statement
Acknowledgments
Conflicts of Interest
References
- Bai, M.-M.; Shi, W.; Tian, J.-M.; Lei, M.; Kim, J.H.; Sun, Y.N.; Kim, Y.H.; Gao, J.-M. Soluble epoxide hydrolase inhibitory and anti-inflammatory components from the leaves of Eucommia ulmoides Oliver (Duzhong). J. Agric. Food Chem. 2015, 63, 2198–2205. [Google Scholar] [CrossRef] [PubMed]
- Italiani, P.; Boraschi, D. From monocytes to M1/M2 macrophages: Phenotypical vs. functional differentiation. Front. Immunol. 2014, 5, 514. [Google Scholar] [CrossRef] [PubMed]
- Murray, P.J.; Allen, J.E.; Biswas, S.K.; Fisher, E.A.; Gilroy, D.W.; Goerdt, S.; Gordon, S.; Hamilton, J.A.; Ivashkiv, L.B.; Lawrence, T. Macrophage activation and polarization: Nomenclature and experimental guidelines. Immunity 2014, 41, 14–20. [Google Scholar] [CrossRef] [PubMed]
- Van den Bossche, J.; Neele, A.E.; Hoeksema, M.A.; De Winther, M.P. Macrophage polarization: The epigenetic point of view. Curr. Opin. Lipidol. 2014, 25, 367–373. [Google Scholar] [CrossRef]
- Lu, F.; Zankharia, U.; Vladimirova, O.; Yi, Y.; Collman, R.G.; Lieberman, P.M. Epigenetic landscape of HIV-1 infection in primary human macrophage. J. Virol. 2022, 96, e00162-22. [Google Scholar] [CrossRef] [PubMed]
- Chao, W.-W.; Kuo, Y.-H.; Li, W.-C.; Lin, B.-F. The production of nitric oxide and prostaglandin E2 in peritoneal macrophages is inhibited by Andrographis paniculata, Angelica sinensis and Morus alba ethyl acetate fractions. J. Ethnopharmacol. 2009, 122, 68–75. [Google Scholar] [CrossRef]
- Kawai, T.; Akira, S. Innate immune recognition of viral infection. Nat. Immunol. 2006, 7, 131–137. [Google Scholar] [CrossRef]
- Maloupazoa Siawaya, A.C.; Mvoundza Ndjindji, O.; Kuissi Kamgaing, E.; Mveang-Nzoghe, A.; Mbani Mpega, C.N.; Leboueny, M.; Kengue Boussougou, R.; Mintsa Ndong, A.; Essone, P.N.; Djoba Siawaya, J.F. Altered toll-like receptor-4 response to lipopolysaccharides in infants exposed to HIV-1 and its preventive therapy. Front. Immunol. 2018, 9, 222. [Google Scholar] [CrossRef]
- Macleod, C.V. Investigating TLR-4 Signalling in Response to Protein Ligands. Ph.D. Thesis, University of Cambridge, Cambridge, UK, 2018. [Google Scholar]
- Mayall, R.; Renaud-Young, M.; Chan, N.; Birss, V. An electrochemical lipopolysaccharide sensor based on an immobilized Toll-like Receptor-4. Biosens. Bioelectron. 2017, 87, 794–801. [Google Scholar] [CrossRef]
- Pisetsky, D.S.; Gauley, J.; Ullal, A.J. HMGB1 and microparticles as mediators of the immune response to cell death. Antioxid. Redox Signal. 2011, 15, 2209–2219. [Google Scholar] [CrossRef]
- Gay, N.J.; Symmons, M.F.; Gangloff, M.; Bryant, C.E. Assembly and localization of Toll-like receptor signalling complexes. Nat. Rev. Immunol. 2014, 14, 546–558. [Google Scholar] [CrossRef]
- Yu, L.; Wang, L.; Chen, S. Endogenous toll-like receptor ligands and their biological significance. J. Cell. Mol. Med. 2010, 14, 2592–2603. [Google Scholar] [CrossRef] [PubMed]
- Sun, K.; Song, X.; Jia, R.; Yin, Z.; Zou, Y.; Li, L.; Yin, L.; He, C.; Liang, X.; Yue, G. Evaluation of Analgesic and Anti-Inflammatory Activities of Water Extract of Galla Chinensis In Vivo Models. Evid.-Based Complement. Altern. Med. 2018, 2018, 6784032. [Google Scholar] [CrossRef] [PubMed]
- Winter, C.A.; Risley, E.A.; Nuss, G.W. Carrageenin-induced edema in hind paw of the rat as an assay for antiinflammatory drugs. Proc. Soc. Exp. Biol. Med. 1962, 111, 544–547. [Google Scholar] [CrossRef]
- Hirschowitz, B. Nonsteroidal antiinflammatory drugs and the gastrointestinal tract. Gastroenterologist 1994, 2, 207–223. [Google Scholar]
- Kannan, R.R.; Aderogba, M.A.; Ndhlala, A.R.; Stirk, W.A.; Van Staden, J. Acetylcholinesterase inhibitory activity of phlorotannins isolated from the brown alga, Ecklonia maxima (Osbeck) Papenfuss. Food Res. Int. 2013, 54, 1250–1254. [Google Scholar] [CrossRef]
- Rengasamy, K.R.; Kulkarni, M.G.; Stirk, W.A.; Van Staden, J. Advances in algal drug research with emphasis on enzyme inhibitors. Biotechnol. Adv. 2014, 32, 1364–1381. [Google Scholar] [CrossRef]
- Rindi, F.; Soler-Vila, A.; Guiry, M.D. Taxonomy of marine macroalgae used as sources of bioactive compounds. In Marine Bioactive Compounds: Sources, Characterization and Applications; Springer: Berlin/Heidelberg, Germany, 2011; pp. 1–53. [Google Scholar]
- Jiansan, J.; Jaxin, C. Sea Farming and Sea Ranching in China; FAO: Rome, Italy, 2001. [Google Scholar]
- Zhang, H.; Pang, Z.; Han, C. Undaria pinnatifida (Wakame): A seaweed with pharmacological properties. Sci. Int. 2014, 2, 32–36. [Google Scholar] [CrossRef]
- Lu, J. Proteins extracted from brown seaweed and their potential uses as foods and nutraceuticals. In Applications of Seaweeds in Food and Nutrition; Elsevier: Amsterdam, The Netherlands, 2024; pp. 175–194. [Google Scholar]
- Nadeeshani, H.; Hassouna, A.; Lu, J. Proteins extracted from seaweed Undaria pinnatifida and their potential uses as foods and nutraceuticals. Crit. Rev. Food Sci. Nutr. 2022, 62, 6187–6203. [Google Scholar] [CrossRef]
- Akhter, M.; Ullah, M.R.; Khan, A.B.S.; Hasan, M.M.; Yasmin, F.; Bosu, A.; Haque, M.A.; Islam, M.M.; Islam, M.A.; Mahmud, Y. Assessment of different solvents effect on bioactive compounds, antioxidant activity and nutritional formation of red seaweed, Gracilariopsis longissima, from Bay of Bengal, Bangladesh. Discov. Food 2024, 4, 3. [Google Scholar] [CrossRef]
- Kim, E.Y.; Kim, Y.R.; Nam, T.J.; Kong, I.S. Antioxidant and DNA protection activities of a glycoprotein isolated from a seaweed, Saccharina japonica. Int. J. Food Sci. Technol. 2012, 47, 1020–1027. [Google Scholar] [CrossRef]
- Rafiquzzaman, S.; Kim, E.-Y.; Kim, Y.-R.; Nam, T.-J.; Kong, I.-S. Antioxidant activity of glycoprotein purified from Undaria pinnatifida measured by an in vitro digestion model. Int. J. Biol. Macromol. 2013, 62, 265–272. [Google Scholar] [CrossRef] [PubMed]
- Rafiquzzaman, S.; Min Lee, J.; Ahmed, R.; Lee, J.H.; Kim, J.M.; Kong, I.S. Characterisation of the hypoglycaemic activity of glycoprotein purified from the edible brown seaweed, U ndaria pinnatifida. Int. J. Food Sci. Technol. 2015, 50, 143–150. [Google Scholar] [CrossRef]
- Rahman, M.S.; Alam, M.B.; Kim, Y.K.; Madina, M.H.; Fliss, I.; Lee, S.H.; Yoo, J.C. Activation of Nrf2/HO-1 by peptide YD1 attenuates inflammatory symptoms through suppression of TLR4/MYyD88/NF-κB signaling cascade. Int. J. Mol. Sci. 2021, 22, 5161. [Google Scholar] [CrossRef]
- Yu, Z.; Xu, W.; Wang, H. Resveratrol treatment inhibits acute pharyngitis in the mice model through inhibition of PGE2/COX-2 expression. Saudi J. Biol. Sci. 2018, 25, 1468–1472. [Google Scholar] [CrossRef]
- Beales, I.L. Selective COX-2 inhibitors are safe and effective. BMJ Br. Med. J. 2020, 368, m311. [Google Scholar] [CrossRef]
- Mitchell, S.; Vargas, J.; Hoffmann, A. Signaling via the NFκB system. Wiley Interdiscip. Rev. Syst. Biol. Med. 2016, 8, 227–241. [Google Scholar] [CrossRef]
- Yang, X.; Gao, X.; Du, B.; Zhao, F.; Feng, X.; Zhang, H.; Zhu, Z.; Xing, J.; Han, Z.; Tu, P. Ilex asprella aqueous extracts exert in vivo anti-inflammatory effects by regulating the NF-κB, JAK2/STAT3, and MAPK signaling pathways. J. Ethnopharmacol. 2018, 225, 234–243. [Google Scholar] [CrossRef] [PubMed]
- Shih, V.F.-S.; Tsui, R.; Caldwell, A.; Hoffmann, A. A single NFκB system for both canonical and non-canonical signaling. Cell Res. 2011, 21, 86–102. [Google Scholar] [CrossRef]
- Kitanaka, N.; Nakano, R.; Kitanaka, T.; Namba, S.; Konno, T.; Nakayama, T.; Sugiya, H. NF-κB p65 and p105 implicate in interleukin 1β-mediated COX-2 expression in melanoma cells. PLoS ONE 2018, 13, e0208955. [Google Scholar] [CrossRef]
- Zhong, R.; Miao, L.; Zhang, H.; Tan, L.; Zhao, Y.; Tu, Y.; Prieto, M.A.; Simal-Gandara, J.; Chen, L.; He, C. Anti-inflammatory activity of flavonols via inhibiting MAPK and NF-κB signaling pathways in RAW264. 7 macrophages. Curr. Res. Food Sci. 2022, 5, 1176–1184. [Google Scholar] [CrossRef] [PubMed]
- Mariotto, S.; Suzuki, Y.; Persichini, T.; Colasanti, M.; Suzuki, H.; Cantoni, O. Cross-talk between NO and arachidonic acid in inflammation. Curr. Med. Chem. 2007, 14, 1940–1944. [Google Scholar] [CrossRef]
- Udompong, S.; Mankhong, S.; Jaratjaroonphong, J.; Srisook, K. Involvement of p38 MAPK and ATF-2 signaling pathway in anti-inflammatory effect of a novel compound bis [(5-methyl) 2-furyl](4-nitrophenyl) methane on lipopolysaccharide-stimulated macrophages. Int. Immunopharmacol. 2017, 50, 6–13. [Google Scholar] [CrossRef] [PubMed]
- Simu, S.Y.; Alam, M.B.; Kim, S.Y. The activation of Nrf2/HO-1 by 8-Epi-7-deoxyloganic acid attenuates inflammatory symptoms through the suppression of the MAPK/NF-κB signaling cascade in in vitro and in vivo models. Antioxidants 2022, 11, 1765. [Google Scholar] [CrossRef] [PubMed]
- Alam, M.B.; Chowdhury, N.S.; Sohrab, M.H.; Rana, M.S.; Hasan, C.M.; Lee, S.-H. Cerevisterol alleviates inflammation via suppression of MAPK/NF-κB/AP-1 and activation of the Nrf2/HO-1 signaling cascade. Biomolecules 2020, 10, 199. [Google Scholar] [CrossRef]
- Chen, L.-L.; Zhu, T.B.; Yin, H.; Huang, J.; Wang, L.S.; Cao, K.J.; Yang, Z.J. Inhibition of MAPK signaling by eNOS gene transfer improves ventricular remodeling after myocardial infarction through reduction of inflammation. Mol. Biol. Rep. 2010, 37, 3067–3072. [Google Scholar] [CrossRef]
- Nadeem, A.; Siddiqui, N.; Alharbi, N.O.; Alharbi, M.; Imam, F. Acute glutathione depletion leads to enhancement of airway reactivity and inflammation via p38MAPK-iNOS pathway in allergic mice. Int. Immunopharmacol. 2014, 22, 222–229. [Google Scholar] [CrossRef]
- Yu, H.-h.; Lin, Y.; Zeng, R.; Li, X.; Zhang, T.; Tasneem, S.; Chen, C.; Qiu, Y.-x.; Li, B.; Liao, J. Analgesic and anti-inflammatory effects and molecular mechanisms of Kadsura heteroclita stems, an anti-arthritic Chinese Tujia ethnomedicinal herb. J. Ethnopharmacol. 2019, 238, 111902. [Google Scholar] [CrossRef]
- Lahoti, A.; Kalra, B.S.; Tekur, U. Evaluation of the analgesic and anti-inflammatory activity of fixed dose combination: Non-steroidal anti-inflammatory drugs in experimental animals. Indian J. Dent. Res. 2014, 25, 551–554. [Google Scholar]
- Huang, H.; Evankovich, J.; Yan, W.; Nace, G.; Zhang, L.; Ross, M.; Liao, X.; Billiar, T.; Xu, J.; Esmon, C.T. Endogenous histones function as alarmins in sterile inflammatory liver injury through Toll-like receptor 9 in mice. Hepatology 2011, 54, 999–1008. [Google Scholar] [CrossRef]
- Ferrero-Miliani, L.; Nielsen, O.; Andersen, P.; Girardin, S. Chronic inflammation: Importance of NOD2 and NALP3 in interleukin-1β generation. Clin. Exp. Immunol. 2007, 147, 227–235. [Google Scholar] [CrossRef] [PubMed]
- Bajpai, V.K.; Alam, M.B.; Quan, K.T.; Ju, M.-K.; Majumder, R.; Shukla, S.; Huh, Y.S.; Na, M.; Lee, S.H.; Han, Y.-K. Attenuation of inflammatory responses by (+)-syringaresinol via MAP-Kinase-mediated suppression of NF-κB signaling in vitro and in vivo. Sci. Rep. 2018, 8, 9216. [Google Scholar] [CrossRef] [PubMed]







Disclaimer/Publisher’s Note: The statements, opinions and data contained in all publications are solely those of the individual author(s) and contributor(s) and not of MDPI and/or the editor(s). MDPI and/or the editor(s) disclaim responsibility for any injury to people or property resulting from any ideas, methods, instructions or products referred to in the content. |
© 2024 by the authors. Licensee MDPI, Basel, Switzerland. This article is an open access article distributed under the terms and conditions of the Creative Commons Attribution (CC BY) license (https://creativecommons.org/licenses/by/4.0/).
Share and Cite
Rahman, M.S.; Alam, M.B.; Naznin, M.; Madina, M.H.; Rafiquzzaman, S.M. Glutamic-Alanine Rich Glycoprotein from Undaria pinnatifida: A Promising Natural Anti-Inflammatory Agent. Mar. Drugs 2024, 22, 383. https://doi.org/10.3390/md22090383
Rahman MS, Alam MB, Naznin M, Madina MH, Rafiquzzaman SM. Glutamic-Alanine Rich Glycoprotein from Undaria pinnatifida: A Promising Natural Anti-Inflammatory Agent. Marine Drugs. 2024; 22(9):383. https://doi.org/10.3390/md22090383
Chicago/Turabian StyleRahman, Md Saifur, Md Badrul Alam, Marufa Naznin, Mst Hur Madina, and S. M. Rafiquzzaman. 2024. "Glutamic-Alanine Rich Glycoprotein from Undaria pinnatifida: A Promising Natural Anti-Inflammatory Agent" Marine Drugs 22, no. 9: 383. https://doi.org/10.3390/md22090383
APA StyleRahman, M. S., Alam, M. B., Naznin, M., Madina, M. H., & Rafiquzzaman, S. M. (2024). Glutamic-Alanine Rich Glycoprotein from Undaria pinnatifida: A Promising Natural Anti-Inflammatory Agent. Marine Drugs, 22(9), 383. https://doi.org/10.3390/md22090383

