From Sea Sponge to Clinical Trials: Starting the Journey of the Novel Compound PM742
Abstract
1. Introduction
2. Results and Discussions
2.1. Bioactivity-Guided Fractionation of the Organic Extract of the Sponge and Isolation of 1

2.2. Structure Elucidation of 1
2.3. Cytotoxicity and Antiproliferative mechanism
2.3.1. Cytotoxicity Assays
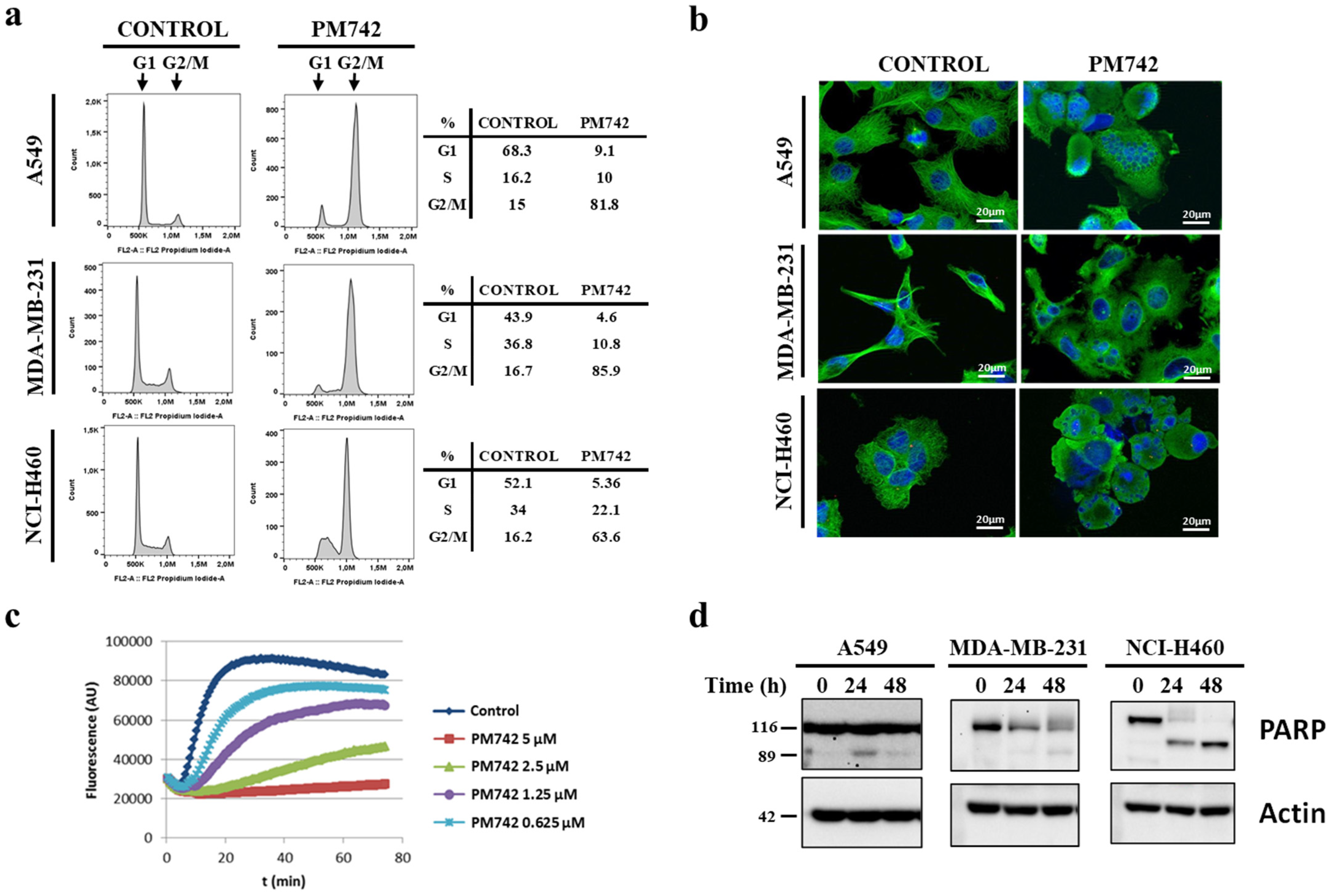
2.3.2. Mechanism of Action
3. Materials and Methods
3.1. General
3.2. Animal Material
3.3. Extraction and Isolation of 1
3.4. Synthesis of 2-methylcysteine
3.5. Absolute Configuration of the Amino Acid Residues in 1
3.6. Biological Activity
3.6.1. In Vitro Assays
3.6.2. Inhibition of Tubulin Polymerization In Vitro
3.6.3. Immunofluorescence Assay
3.6.4. Cell Cycle Analysis Using Flow Cytometry
3.6.5. Western Blotting
4. Conclusions
5. Patents
Supplementary Materials
Author Contributions
Funding
Data Availability Statement
Acknowledgments
Conflicts of Interest
References
- Singh, R.; Sharma, M.; Joshi, P.; Rawat, D.S. Clinical Status of Anti-Cancer Agents Derived from Marine Sources. Anti-Cancer Agents Med. Chem. 2008, 8, 603–617. [Google Scholar] [CrossRef]
- Otero-González, A.J.; Magalhães, B.S.; Garcia-Villarino, M.; López-Abarrategui, C.; Sousa, D.A.; Dias, S.C.; Franco, O.L. Antimicrobial Peptides from Marine Invertebrates as a New Frontier for Microbial Infection Control. FASEB J. 2010, 24, 1320–1334. [Google Scholar] [CrossRef] [PubMed]
- Suganuma, M.; Fujiki, H.; Furuya-Suguri, H.; Yoshizawa, S.; Yasumoto, S.; Kato, Y.; Fusetani, N.; Sugimura, T. Calyculin A, an Inhibitor of Protein Phosphatases, a Potent Tumor Promoter on CD-1 Mouse Skin. Cancer Res. 1990, 50, 3521–3525. [Google Scholar] [PubMed]
- Marfey, P. Determination of D-amino acids. II. Use of a Bifunctional Reagent, 1,5-Difluoro-2,4-dinitrobenzene. Carlsberg Res. Commun. 1984, 49, 591–596. [Google Scholar] [CrossRef]
- Aihara, K.; Nakamura, F.; Nakao, Y. Alotamide B, a New Cyclic Depsipeptide Isolated from Assemblies of Marine Cyanobacteria, Mainly Consisting of Moorena sp. Chem. Lett. 2023, 52, 270–272. [Google Scholar] [CrossRef]
- Hai, Y.; Huang, A.; Tang, Y. Biosynthesis of Amino Acid Derived α-Pyrones by an NRPS–NRPKS Hybrid Megasynthetase in Fungi. J. Nat. Prod. 2020, 83, 593–600. [Google Scholar] [CrossRef] [PubMed]
- Lucena-Agell, D.; Guillén, M.J.; Matesanz, R.; Álvarez-Bernad, B.; Hortigüela, R.; Avilés, P.; Martinez-Díez, M.; Santamaría-Núñez, G.; Contreras, J.; Plaza-Menacho, I.; et al. PM534, an Optimized Target-Protein Interaction Strategy through the Colchicine Site of Tubulin. J. Med. Chem 2024, 67, 2619–2630. [Google Scholar]
- Rab, E.; Kekos, D.; Roussis, V.; Ioannou, E. α-Pyrone Polyketides from Streptomyces ambofaciens BI0048, an Endophytic Actinobacterial Strain Isolated from the Red Alga Laurencia glandulifera. Mar. Drugs 2017, 15, 389. [Google Scholar] [CrossRef] [PubMed]
- Zhang, Y.; Li, X.M.; Feng, Y.; Wang, B.G. Phenethyl-α-pyrone Derivatives and Cyclodipeptides from a Marine Algous Endophytic Fungus Aspergillus niger EN–13. Nat. Prod. Res. 2010, 24, 1036–1043. [Google Scholar] [CrossRef] [PubMed]
- Kurisawa, N.; Otomo, K.; Iwasaki, A.; Jeelani, G.; Nozaki, T.; Suenaga, K. Isolation and Total Synthesis of Kinenzoline, an Antitrypanosomal Linear Depsipeptide Isolated from a Marine Salileptolyngbya sp. Cyanobacterium. J. Org. Chem. 2021, 86, 12528–12536. [Google Scholar] [CrossRef] [PubMed]
- Pereira, A.; Cao, Z.; Murray, T.F.; Gerwick, W.H. Hoiamide A, a Sodium Channel Activator of Unusual Architecture from a Consortium of Two Papua New Guinea Cyanobacteria. Chem. Biol. 2009, 16, 893–906. [Google Scholar] [CrossRef]
- Fukuhara, K.; Takada, K.; Okada, S.; Matsunaga, S. Nazumazoles D-F, Cyclic Pentapeptides that Inhibit Chymotrypsin, from the Marine Sponge Theonella swinhoei. J. Nat. Prod. 2016, 79, 1694–1697. [Google Scholar] [CrossRef] [PubMed]
- Jamison, M.T.; Molinski, T.F. Jamaicensamide A, a Peptide Containing β-Amino-α-Keto and Thiazole-Homologated η-Amino Acid Residues from the Sponge Plakina jamaicensis. J. Nat. Prod. 2016, 79, 2243–2249. [Google Scholar] [CrossRef]
- Tran, T.M.D.; Nguyen, V.K.; Duong, T.H.; Tran, T.N.; Nguyen, N.H.; Devi, A.P.; Chavasiri, W.; Dinh, M.H.; Tran, N.M.A.; Sichaem, J. Maydisone, a Novel Oxime Polyketide from the Cultures of Bipolaris maydis. J. Nat. Prod. Res. 2022, 36, 102–107. [Google Scholar] [CrossRef]
- Peng, J.; Zhang, X.Y.; Tu, Z.C.; Xu, X.Y.; Qi, S.H. Alkaloids from the Deep-Sea-Derived Fungus Aspergillus westerdijkiae DFFSCS013. J. Nat. Prod. 2013, 76, 983–987. [Google Scholar] [CrossRef] [PubMed]
- Sakakibara, H.; Naganawa, H.; Ohno, M.; Maeda, K.; Umezawa, H. The Structure of Althiomycin. J. Antibiot. 1975, 28, 286–291. [Google Scholar] [CrossRef] [PubMed][Green Version]
- Singh, S.; Rao, S.J.; Pennington, M.W. Efficient Asymmetric Synthesis of (S)- and (R)-N-Fmoc-S-Trityl-α-Methylcysteine Using Camphorsultam as a Chiral Auxiliary. J. Org. Chem. 2004, 69, 4551–4554. [Google Scholar] [CrossRef] [PubMed]
- Yamada, H.; Yoshida, T.; Sakamoto, H.; Terada, M.; Sugimura, T. Establishment of a Human Pancreatic Adenocarcinoma Cell Line (PSN-1) with Amplifications of Both c-myc and Activated c-Ki-ras by a Point Mutation. Biochem. Biophys. Res. Commun. 1986, 140, 167–173. [Google Scholar] [CrossRef] [PubMed]
- Skehan, P.; Storeng, R.; Scudiero, D.; Monks, A.; McMahon, J.; Vistica, D.; Warren, J.T.; Bokesch, H.; Kenney, S.; Boyd, M.R. New Colorimetric Cytotoxicity Assay for Anticancer-Drug Screening. J. Natl. Cancer. Inst. 1990, 82, 1107–1112. [Google Scholar] [CrossRef] [PubMed]
- Vichai, V.; Kirtikara, K. Sulforhodamine B Colorimetric Assay for Cytotoxicity Screening. Nat. Protoc. 2006, 1, 1112–1116. [Google Scholar] [CrossRef] [PubMed]
- Boyd, M.R.; Paull, K.D. Some Practical Considerations and Applications of the National Cancer Institute in vitro Anticancer Drug Discovery Screen. Drug Dev. Res. 1995, 34, 91–109. [Google Scholar] [CrossRef]



| NO | CD3CN | CD3OD | ||
|---|---|---|---|---|
| δC, Type | δH (J in Hz) | δC, Type | δH (J in Hz) | |
| 1 | 164.5, C | - | 166.7, C | - |
| 2 | 88.7, CH | 5.41, d (2.3) | 88.9, CH | 5.54, d (2.2) |
| 3 | 172.1, C | - | 173.4, C | - |
| 4 | 99.7, CH | 5.89, dd (2.3, 0.5) | 100.8, CH | 6.04, d (2.1) |
| 5 | 165.1, C | - | 165.2, C | - |
| 6 | 51.6, CH | 4.66, m | 52.2, CH | 4.75, m |
| 7 | 35.0, CH2 | 1.78, m | 35.3, CH2 | 1.85, m |
| 8 | 19.8, CH2 | 1.42, m | 20.2, CH2 | 1.47, m |
| 1.34, m | 1.39, m | |||
| 9 | 13.8, CH3 | 0.94, t (7.4) | 13.8, CH3 | 0.99, t (7.4) |
| 10 | 57.1, CH3 | 3.78, s | 57.0, CH3 | 3.84, s |
| 11 | 174.8, C | - | 176.6, C | - |
| 12 | 85.3, C | - | 85.6, C | - |
| 13 | 40.7, CH2 | 3.54, d (11.6) | 40.6, CH2 | 3.54, d (11.5) |
| 3.17, d (11.6) | 3.18, d (11.5) | |||
| 14 | 168.6, C | - | 170.3, C | - |
| 15 | 153.7, C | - | 152.8, C | - |
| 16 | 11.3, CH3 | 2.17, s | 11.0, CH3 | 2.18, s |
| 17 | 25.1, CH3 | 1.48, s | 25.0, CH3 | 1.53, s |
| NH | - | 7.07, d (8.45) | - | 7.84, d (8.7) |
| OH | - | 9.73, s | - | 11.82, s * |
| GI50 (M) | Breast | Colon | Lung | Ovary | Pancreas | |||
|---|---|---|---|---|---|---|---|---|
| MDA-MB-231 | HT-29 | LoVo | A-549 | NCI-H460 | A-2780 | IGROV-1 | PSN-1 | |
| PM742 (1) | 3.97 × 10−8 | 3.03 × 10−8 | 1.60 × 10−8 | 3.03 × 10−8 | 3.82 × 10−8 | 2.50 × 10−8 | 2.80 × 10−8 | 4.42 × 10−8 |
| Colchicine | 1.70 × 10−8 | 1.83 × 10−8 | 4.81 × 10−8 | 6.77 × 10−8 | 3.23 × 10−8 | 1.55 × 10−8 | 3.25 × 10−8 | 3.37 × 10−8 |
Disclaimer/Publisher’s Note: The statements, opinions and data contained in all publications are solely those of the individual author(s) and contributor(s) and not of MDPI and/or the editor(s). MDPI and/or the editor(s) disclaim responsibility for any injury to people or property resulting from any ideas, methods, instructions or products referred to in the content. |
© 2024 by the authors. Licensee MDPI, Basel, Switzerland. This article is an open access article distributed under the terms and conditions of the Creative Commons Attribution (CC BY) license (https://creativecommons.org/licenses/by/4.0/).
Share and Cite
Cruz, P.G.; Fernández, R.; Rodríguez-Acebes, R.; Martínez-Díez, M.; Santamaría-Núñez, G.; Pérez, M.; Cuevas, C. From Sea Sponge to Clinical Trials: Starting the Journey of the Novel Compound PM742. Mar. Drugs 2024, 22, 339. https://doi.org/10.3390/md22080339
Cruz PG, Fernández R, Rodríguez-Acebes R, Martínez-Díez M, Santamaría-Núñez G, Pérez M, Cuevas C. From Sea Sponge to Clinical Trials: Starting the Journey of the Novel Compound PM742. Marine Drugs. 2024; 22(8):339. https://doi.org/10.3390/md22080339
Chicago/Turabian StyleCruz, Patricia G., Rogelio Fernández, Raquel Rodríguez-Acebes, Marta Martínez-Díez, Gema Santamaría-Núñez, Marta Pérez, and Carmen Cuevas. 2024. "From Sea Sponge to Clinical Trials: Starting the Journey of the Novel Compound PM742" Marine Drugs 22, no. 8: 339. https://doi.org/10.3390/md22080339
APA StyleCruz, P. G., Fernández, R., Rodríguez-Acebes, R., Martínez-Díez, M., Santamaría-Núñez, G., Pérez, M., & Cuevas, C. (2024). From Sea Sponge to Clinical Trials: Starting the Journey of the Novel Compound PM742. Marine Drugs, 22(8), 339. https://doi.org/10.3390/md22080339

