New Marine Fungal Deoxy-14,15-Dehydroisoaustamide Resensitizes Prostate Cancer Cells to Enzalutamide
Abstract
1. Introduction
2. Results and Discussion
2.1. Chemistry
2.2. Biology
2.2.1. Cytotoxicity in Human Prostate Cancer Cells
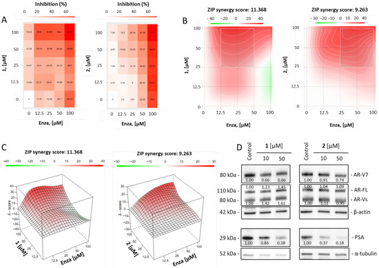
2.2.2. Compound 1 Suppresses AR-V7 Expression and Synergizes with Enzalutamide
3. Materials and Methods
3.1. General Experimental Procedures
3.2. Fungal Strain
3.3. Cultivation of Fungus
3.4. Extraction and Isolation
3.5. Spectral Data
3.6. Conversion of (+)-Deoxyisoaustamide (2) to Deoxy-14,15-Dehydroisoaustamide (1)
3.7. Biological Reagents and Antibodies
3.8. Cell Lines and Culture Conditions
3.9. MTT Assay
3.10. Trypan Blue-Based Cell Viability Assay
3.11. Western Blotting
3.12. Effect of the Drugs in Combinations
3.13. Colony Formation Assay
3.14. Data and Atatistical Analysis
4. Conclusions
Supplementary Materials
Author Contributions
Funding
Institutional Review Board Statement
Informed Consent Statement
Data Availability Statement
Acknowledgments
Conflicts of Interest
References
- Lee, S.; Sperry, J. Isolation and biological activity of azocine and azocane alkaloids. Bioorg. Med. Chem. 2022, 54, 116560. [Google Scholar] [CrossRef]
- Wibowo, J.T.; Ahmadi, P.; Rahmawati, S.I.; Bayu, A.; Putra, M.Y.; Kijjoa, A. Marine-derived indole alkaloids and their biological and pharmacological activities. Mar. Drugs 2022, 20, 3. [Google Scholar] [CrossRef] [PubMed]
- Zhuravleva, O.I.; Antonov, A.S.; Trang, V.T.D.; Pivkin, M.V.; Khudyakova, Y.V.; Denisenko, V.A.; Popov, R.S.; Kim, N.Y.; Yurchenko, E.A.; Gerasimenko, A.V.; et al. New Deoxyisoaustamide Derivatives from the Coral-Derived Fungus Penicillium dimorphosporum KMM 4689. Mar. Drugs 2021, 19, 32. [Google Scholar] [CrossRef] [PubMed]
- Hayashi, H.; Furutsuka, K.; Shiono, Y. Okaramines H and I, new okaramine congeners, from Aspergillus aculeatus. J. Nat. Prod. 1999, 62, 315–317. [Google Scholar] [CrossRef] [PubMed]
- Shiono, Y.; Akiyama, K.; Hayashi, H. Okaramines N, O, P, Q and R, new okaramine congeners, from Penicillium simplicissimum ATCC 90288. Biosci. Biotechnol. Biochem. 2000, 64, 103–110. [Google Scholar] [CrossRef] [PubMed]
- Cai, S.; Sun, S.; Peng, J.; Kong, X.; Zhou, H.; Zhu, T.; Gu, Q.; Li, D. Okaramines S–U, three new indole diketopiperazine alkaloids from Aspergillus taichungensis ZHN-7-07. Tetrahedron 2015, 71, 3715–3719. [Google Scholar] [CrossRef]
- Furutani, S.; Ihara, M.; Kai, K.; Tanaka, K.; Sattelle, D.B.; Hayashi, H.; Matsuda, K. Okaramine insecticidal alkaloids show similar activity on both exon 3c and exon 3b variants of glutamate-gated chloride channels of the larval silkworm, Bombyx mori. Neurotoxicology 2017, 60, 240–244. [Google Scholar] [CrossRef] [PubMed]
- Ishikawa, K.; Hosoe, T.; Itabashi, T.; Wakana, D.; Takizawa, K.; Yaguchi, T.; Kawai, K.I. Novoamauromine and ent-cycloechinulin: Two new diketopiperazine derivatives from Aspergillus novofumigatus. Chem. Pharm. Bull. 2010, 58, 717–719. [Google Scholar] [CrossRef] [PubMed]
- Baran, P.S.; Corey, E.J. A Short Synthetic Route to (+)-Austamide, (+)-Deoxyisoaustamide, and (+)-Hydratoaustamide from a Common Precursor by a Novel Palladium-Mediated Indole → Dihydroindoloazocine Cyclization. J. Am. Chem. Soc. 2002, 124, 7904–7905. [Google Scholar] [CrossRef] [PubMed]
- Song, F.; Liu, X.; Guo, H.; Ren, B.; Chen, C.; Piggott, A.M.; Yu, K.; Gao, H.; Wang, Q.; Liu, M.; et al. Brevianamides with antitubercular potential from a marine-derived isolate of Aspergillus versicolor. Org. Lett. 2012, 14, 4770–4773. [Google Scholar] [CrossRef] [PubMed]
- Attenburrow, J.; Cameron, A.F.B.; Chapman, J.H.; Evans, R.M.; Hems, B.A.; Jansen, A.B.A.; Walker, T. 194. A synthesis of vitamin a from cyclohexanone. J. Chem. Soc. (Resumed) 1952, 1094–1111. [Google Scholar] [CrossRef]
- Sampson, N.; Neuwirt, H.; Puhr, M.; Klocker, H.; Eder, I.E. In vitro model systems to study androgen receptor signaling in prostate cancer. Endocr. Relat. Cancer 2013, 20, R49–R64. [Google Scholar] [CrossRef] [PubMed]
- Nelson, P.S. Targeting the androgen receptor in prostate cancer—A resilient foe. N. Engl. J. Med. 2014, 371, 1067–1069. [Google Scholar] [CrossRef] [PubMed]
- Antonarakis, E.S.; Lu, C.; Wang, H.; Luber, B.; Nakazawa, M.; Roeser, J.C.; Chen, Y.; Mohammad, T.A.; Fedor, H.L.; Lotan, T.L.; et al. AR-V7 and resistance to enzalutamide and abiraterone in prostate cancer. N. Engl. J. Med. 2014, 371, 1028–1038. [Google Scholar] [CrossRef] [PubMed]
- Boudadi, K.; Antonarakis, E.S. Resistance to novel antiandrogen therapies in metastatic castration-resistant prostate cancer. Clin. Med. Insights Oncol. 2016, 10, CMO-Ss34534. [Google Scholar] [CrossRef]
- Dyshlovoy, S.A.; Tabakmakher, K.M.; Hauschild, J.; Shchekaleva, R.K.; Otte, K.; Guzii, A.G.; Makarieva, T.N.; Kudryashova, E.K.; Fedorov, S.N.; Shubina, L.K.; et al. Guanidine alkaloids from the marine sponge Monanchora pulchra show cytotoxic properties and prevent EGF-induced neoplastic transformation in vitro. Mar. Drugs 2016, 14, 133. [Google Scholar] [CrossRef] [PubMed]
- Dyshlovoy, S.A.; Pelageev, D.N.; Hauschild, J.; Sabutskii, Y.E.; Khmelevskaya, E.A.; Krisp, C.; Kaune, M.; Venz, S.; Borisova, K.L.; Busenbender, T.; et al. Inspired by sea urchins: Warburg effect mediated selectivity of novel synthetic non-glycoside 1,4-naphthoquinone-6S-glucose conjugates in prostate cancer. Mar. Drugs 2020, 18, 251. [Google Scholar] [CrossRef] [PubMed]
- Yadav, B.; Wennerberg, K.; Aittokallio, T.; Tang, J. Searching for Drug Synergy in Complex Dose–Response Landscapes Using an Interaction Potency Model. Comput. Struct. Biotechnol. J. 2015, 13, 504–513. [Google Scholar] [CrossRef] [PubMed]
- Ianevski, A.; Giri, A.K.; Aittokallio, T. SynergyFinder 2.0: Visual analytics of multi-drug combination synergies. Nucleic Acids Res. 2020, 48, W488–W493. [Google Scholar] [CrossRef] [PubMed]
- Dyshlovoy, S.A.; Kaune, M.; Hauschild, J.; Kriegs, M.; Hoffer, K.; Busenbender, T.; Smirnova, P.A.; Zhidkov, M.E.; Poverennaya, E.V.; Oh-Hohenhorst, S.J.; et al. Efficacy and Mechanism of Action of Marine Alkaloid 3,10-Dibromofascaplysin in Drug-Resistant Prostate Cancer Cells. Mar. Drugs 2020, 18, 609. [Google Scholar] [CrossRef] [PubMed]




| Position | 1 a | ||
|---|---|---|---|
| 13C (δC) | 1H (δH, J in Hz) | HMBC | |
| 1 | 8.05 s | 2, 3, 8, 9 | |
| 2 | 141.0, C | ||
| 3 | 103.0, C | ||
| 4 | 117.3, CH | 7.31 d (7.9) | 3, 6, 7, 8, 9 |
| 5 | 119.7, CH | 6.90 t (7.7) | 4, 6, 7, 8, 9 |
| 6 | 121.4, CH | 6.96 t (7.7) | 4, 5, 7, 8, 9 |
| 7 | 110.2, CH | 7.12 d (7.9) | 4, 5, 9 |
| 8 | 134.2, C | ||
| 9 | 127.9, C | ||
| 10 | 28.0, CH2 | α: 3.78 d (14.7) β: 3.60 dd (7.2, 14.7) | 2, 3, 9, 11, 12 2, 3, 9, 11, 12 |
| 11 | 60.7, CH | 4.52 d (7.3) | 3, 10, 12, 18, 20 |
| 12 | 164.7, C | ||
| 14 | 118.7, CH | 6.60 dd (1.6, 3.4) | 12, 15, 16, 17, 18 |
| 15 | 115.1, CH | 6.07 t (3.3) | 12, 14, 16, 17, 18 |
| 16 | 118.7, CH | 7.20 dd (1.6, 3.3) | 14, 15, 17, 18 |
| 17 | 124.9, C | ||
| 18 | 156.0, C | ||
| 20 | 121.3, CH | 5.91 d (8.6) | 2, 11, 21, 22, 23, 24 |
| 21 | 142.6, CH | 5.88 d (8.6) | 2, 11, 20, 22, 23, 24 |
| 22 | 37.7, C | ||
| 23 | 26.4, CH3 | 1.67 s | 2, 21,22, 23 |
| 24 | 32.4, CH3 | 1.40 s | 2, 21, 22, 24 |
| Antibodies | Clonality | Source | Cat.-No. | Dilution | Manufacturer |
|---|---|---|---|---|---|
| anti-β-Actin-HRP | pAb | goat | sc-1616 | 1:10,000 | Santa Cruz |
| anti-α-Tubulin | mAb | mouse | T5168 | 1:5000 | Sigma-Aldrich |
| anti-AR | pAb | rabbit | sc-816 | 1:200 | Santa Cruz |
| anti-AR-V7 | mAb | rabbit | 198394 | 1:1000 | abcam |
| anti-PSA | mAb | rabbit | #5365 | 1:1000 | Cell Signaling |
| anti-mouse IgG-HRP | sheep | NXA931 | 1:10,000 | GE Healthcare | |
| anti-rabbit IgG-HRP | goat | #7074 | 1:5000 | Cell Signaling |
Disclaimer/Publisher’s Note: The statements, opinions and data contained in all publications are solely those of the individual author(s) and contributor(s) and not of MDPI and/or the editor(s). MDPI and/or the editor(s) disclaim responsibility for any injury to people or property resulting from any ideas, methods, instructions or products referred to in the content. |
© 2023 by the authors. Licensee MDPI, Basel, Switzerland. This article is an open access article distributed under the terms and conditions of the Creative Commons Attribution (CC BY) license (https://creativecommons.org/licenses/by/4.0/).
Share and Cite
Dyshlovoy, S.A.; Zhuravleva, O.I.; Hauschild, J.; Busenbender, T.; Pelageev, D.N.; Yurchenko, A.N.; Khudyakova, Y.V.; Antonov, A.S.; Graefen, M.; Bokemeyer, C.; et al. New Marine Fungal Deoxy-14,15-Dehydroisoaustamide Resensitizes Prostate Cancer Cells to Enzalutamide. Mar. Drugs 2023, 21, 54. https://doi.org/10.3390/md21010054
Dyshlovoy SA, Zhuravleva OI, Hauschild J, Busenbender T, Pelageev DN, Yurchenko AN, Khudyakova YV, Antonov AS, Graefen M, Bokemeyer C, et al. New Marine Fungal Deoxy-14,15-Dehydroisoaustamide Resensitizes Prostate Cancer Cells to Enzalutamide. Marine Drugs. 2023; 21(1):54. https://doi.org/10.3390/md21010054
Chicago/Turabian StyleDyshlovoy, Sergey A., Olesya I. Zhuravleva, Jessica Hauschild, Tobias Busenbender, Dmitry N. Pelageev, Anton N. Yurchenko, Yuliya V. Khudyakova, Alexandr S. Antonov, Markus Graefen, Carsten Bokemeyer, and et al. 2023. "New Marine Fungal Deoxy-14,15-Dehydroisoaustamide Resensitizes Prostate Cancer Cells to Enzalutamide" Marine Drugs 21, no. 1: 54. https://doi.org/10.3390/md21010054
APA StyleDyshlovoy, S. A., Zhuravleva, O. I., Hauschild, J., Busenbender, T., Pelageev, D. N., Yurchenko, A. N., Khudyakova, Y. V., Antonov, A. S., Graefen, M., Bokemeyer, C., & von Amsberg, G. (2023). New Marine Fungal Deoxy-14,15-Dehydroisoaustamide Resensitizes Prostate Cancer Cells to Enzalutamide. Marine Drugs, 21(1), 54. https://doi.org/10.3390/md21010054

