Discovery of GOT1 Inhibitors from a Marine-Derived Aspergillus terreus That Act against Pancreatic Ductal Adenocarcinoma
Abstract
:1. Introduction
2. Results and Discussion
2.1. Structural Elucidation
2.2. The GOT1-Inhibitory Activity of 1–18
2.3. Co-Crystal Structure of GOT1 and AH
2.4. AH Inhibited Activity in Cancer Cells
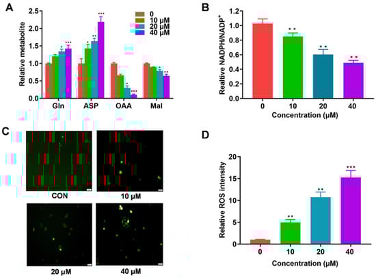
2.5. AH Modulates Metabolism and ROS Response
2.6. AH Treatment Affected the Apoptosis, Cell Cycle, Proliferation, and Migration in SW1990 Cells
2.7. In Vivo Antitumor Activity of AH
3. Materials and Methods
3.1. Fungal Material
3.2. General Experimental Procedures, Fermentation, Extraction, and Isolation
3.3. Materials
3.4. Molecular Cloning, Expression, and Purification
3.5. Enzyme Inhibition Assays
3.6. Microscale Thermophoresis
3.7. Protein Crystallization
3.8. Cell Culture and Viability Assay
3.9. Cell Proliferation Assay
3.10. Cell Cycle Assay
3.11. Cell Apoptosis Assay
3.12. Wound-Healing Assay
3.13. Metabolomics Analysis
3.14. Xenograft Studies
3.15. Statistical Analysis
4. Conclusions
Supplementary Materials
Author Contributions
Funding
Institutional Review Board Statement
Data Availability Statement
Acknowledgments
Conflicts of Interest
References
- Vincent, A.; Herman, J.; Schulick, R.; Hruban, R.H.; Goggins, M. Pancreatic cancer. Lancet 2011, 378, 607–620. [Google Scholar] [CrossRef]
- Collisson, E.A.; Bailey, P.; Chang, D.K.; Biankin, A.V. Molecular subtypes of pancreatic cancer. Nat. Rev. Gastroenterol. Hepatol. 2019, 16, 207–220. [Google Scholar] [CrossRef]
- Heiden, M.G.V.; Cantley, L.C.; Thompson, C.B. Understanding the warburg effect: The metabolic requirements of cell proliferation. Science 2009, 324, 1029–1033. [Google Scholar] [CrossRef] [PubMed] [Green Version]
- Son, J.Y.; Lyssiotis, C.A.; Hao, Q.Y.; Wang, X.X.; Hua, S.J.; Ligorio, M.; Perera, R.M.; Ferrone, C.R.; Mullarky, E.; Chang, N.S.; et al. Glutamine supports pancreatic cancer growth through a KRAS-regulated metabolic pathway. Nature 2013, 496, 101–105. [Google Scholar] [CrossRef] [PubMed]
- Li, D.D.; Fu, Z.Q.; Chen, R.W.; Zhao, X.H.; Zhou, Y.; Zeng, B.M.; Yu, M.; Zhou, Q.B.; Lin, Q.; Gao, W.C.; et al. Inhibition of glutamine metabolism counteracts pancreatic cancer stem cell features and sensitizes cells to radiotherapy. Oncotarget 2015, 6, 31151–31163. [Google Scholar] [CrossRef] [PubMed] [Green Version]
- Ma, X.; Moore, Z.R.; Huang, G.; Huang, X.; Boothman, D.A.; Gao, J. Nanotechnology-enabled delivery of NQO1 bioactivatable drugs. J. Drug Target 2015, 23, 672–680. [Google Scholar] [CrossRef] [PubMed]
- Lyssiotis, C.A.; Son, J.; Cantley, L.C.; Kimmelman, A.C. Pancreatic cancers rely on a novel glutamine metabolism pathway to maintain redox balance. Cell Cycle 2013, 12, 1987–1988. [Google Scholar] [CrossRef] [Green Version]
- Halbrook, C.J.; Lyssiotis, C.A. Employing metabolism to improve the diagnosis and treatment of pancreatic cancer. Cancer Cell 2017, 31, 5–19. [Google Scholar] [CrossRef] [Green Version]
- Weinberg, F.; Hamanaka, R.; Wheaton, W.W.; Weinberg, S.; Joseph, J.; Lopez, M.; Kalyanaraman, B.; Mutlu, G.M.; Budinger, G.R.; Chandel, N.S. Mitochondrial metabolism and ROS generation are essential for Kras-mediated tumorigenicity. Proc. Natl. Acad. Sci. USA 2010, 107, 8788–8793. [Google Scholar] [CrossRef] [Green Version]
- Sun, W.G.; Luan, S.S.; Qi, C.X.; Yan, S.; Li, H.; Zhang, Y.H. Aspulvinone O, a natural inhibitor of GOT1 suppresses pancreatic ductal adenocarcinoma cells growth by interfering glutamine metabolism. Cell Commun. Signal. 2019, 17, 111. [Google Scholar] [CrossRef] [Green Version]
- Abrego, J.; Gunda, V.; Vernucci, E.; Shukla, S.K.; King, R.J.; Dasgupta, G.A.; Murthy, D.; Yu, F.; Singh, P.K. GOT1-mediated anaplerotic glutamine metabolism regulates chronic acidosis stress in pancreatic cancer cells. Cancer Lett. 2017, 400, 37–46. [Google Scholar] [CrossRef] [PubMed]
- Wise, D.R.; Thompson, C.B. Glutamine addiction: A new therapeutic target in cancer. Trends Biochem. Sci. 2010, 35, 427–433. [Google Scholar] [CrossRef] [PubMed] [Green Version]
- Obara-Michlewska, M.; Szeliga, M. Targeting glutamine addiction in gliomas. Cancers 2020, 12, 310. [Google Scholar] [CrossRef] [PubMed] [Green Version]
- Holt, M.C.; Assar, Z.; Zavareh, R.B.; Lin, L.; Anglin, J.; Mashadova, O.; Haldar, D.; Mullarky, E.; Kremer, D.M.; Cantley, L.C.; et al. Biochemical characterization and structure-based mutational analysis provides insight into binding and mechanism of action of novel aspartate aminotransferase inhibitors. Biochemistry 2018, 57, 6604–6614. [Google Scholar] [CrossRef] [PubMed]
- Śledź, P.; Caflisch, A. Protein structure-based drug design: From docking to molecular dynamics. Curr. Opin. Struct. Biol. 2017, 48, 93–102. [Google Scholar] [CrossRef] [PubMed]
- Cruz, P.G.; Auld, D.S.; Schultz, P.J.; Lovell, S.; Battaile, K.P.; MacArthur, R.; Shen, M.; Castillo, G.T.; Inglese, J.; Sherman, D.H. Titration-based screening for evaluation of natural product extracts: Identification of an aspulvinone family of luciferase inhibitors. Chem. Biol. 2011, 18, 1442–1452. [Google Scholar] [CrossRef] [PubMed] [Green Version]
- Niu, X.; Dahse, H.M.; Menzel, K.D.; Lozach, O.; Walther, G.; Meijer, L.; Grabley, S.; Sattler, I. Butyrolactone I derivatives from Aspergillus terreus carrying an unusual sulfate moiety. J. Nat. Prod. 2008, 71, 689–692. [Google Scholar] [CrossRef]
- Min, B.S.; Na, M.K.; Oh, S.R.; Ahn, K.S.; Jeong, G.S.; Li, G.; Lee, S.K.; Joung, H.; Lee, H.K. New furofuran and butyrolactone lignans with antioxidant activity from the stem bark of Styrax japonica. J. Nat. Prod. 2004, 67, 1980–1984. [Google Scholar] [CrossRef]
- Qi, C.; Gao, W.; Guan, D.; Wang, J.; Liu, M.; Chen, C.; Zhu, H.; Zhou, Y.; Lai, Y.; Hu, Z.; et al. Butenolides from a marine-derived fungus Aspergillus terreus with antitumor activities against pancreatic ductal adenocarcinoma cells. Bioorg. Med. Chem. 2018, 26, 5903–5910. [Google Scholar] [CrossRef]
- Hamed, A.; Abdel-Razek, A.S.; Omran, D.A.; El-Metwally, M.M.; El-Hosari, D.G.; Frese, M.; Soliman, H.S.M.; Sewald, N.; Shaaban, M. Terretonin O: A new meroterpenoid from Aspergillus terreus. Nat. Prod. Res. 2020, 34, 965–974. [Google Scholar] [CrossRef]
- Qi, C.; Gao, W.; Wang, J.; Liu, M.; Zhang, J.; Chen, C.; Hu, Z.; Xue, Y.; Li, D.; Zhang, Q.; et al. Terrusnolides A–D, new butenolides with anti-inflammatory activities from an endophytic Aspergillus from Tripterygium wilfordii. Fitoterapia 2018, 130, 134–139. [Google Scholar] [CrossRef]
- Palmer, R.B. Gamma-butyrolactone and 1,4-butanediol: Abused analogues of gamma-hydroxybutyrate. Toxicol Rev. 2004, 23, 21–31. [Google Scholar] [CrossRef]
- Liu, M.; Qi, C.; Sun, W.; Shen, L.; Wang, J.; Liu, J.; Lai, Y.; Xue, Y.; Hu, Z.; Zhang, Y. α-Glucosidase inhibitors from the coral-associated fungus Aspergillus terreus. Front. Chem. 2018, 6, 422. [Google Scholar] [CrossRef] [Green Version]
- Rhee, S.; Silva, M.M.; Hyde, C.C.; Rogers, P.H.; Metzler, C.M.; Metzler, D.E.; Arnone, A. Refinement and comparisons of the crystal structures of pig cytosolic aspartate aminotransferase and its complex with 2-methylaspartate. J. Biol. Chem. 1997, 272, 17293–17302. [Google Scholar] [CrossRef] [PubMed] [Green Version]
- Dajnowicz, S.; Parks, J.M.; Hu, X.C.; Gesler, K.; Kovalevsky, A.Y.; Mueser, T.C. Direct evidence that an extended hydrogen-bonding network influences activation of pyridoxal 5-phosphate in aspartate aminotransferase. J. Biol. Chem. 2017, 292, 5970–5980. [Google Scholar] [CrossRef] [PubMed] [Green Version]
- Mccoy, A.J.; Grossekunstleve, R.W.; Adams, P.D.; Winn, M.D.; Storoni, L.C.; Read, R.J. Phaser crystallographic software. J. Appl. Crystallogr. 2007, 40, 658–674. [Google Scholar] [CrossRef] [PubMed] [Green Version]
- Dajnowicz, S.; Johnston, R.C.; Parks, J.M.; Blakeley, M.P.; Keen, D.A.; Weiss, K.L.; Gerlits, O.; Kovalevsky, A.; Mueser, T.C. Direct visualization of critical hydrogen atoms in a pyridoxal 5′-phosphate enzyme. Nat. Commun. 2017, 8, 955. [Google Scholar] [CrossRef] [PubMed]
- Bifulco, M.; Malfitano, A.M.; Proto, M.C.; Santoro, A.; Caruso, M.G.; Laezza, C. Biological and pharmacological roles of N6-isopentenyladenosine: An emerging anticancer drug. Anticancer Agents Med. Chem. 2008, 8, 200–204. [Google Scholar] [CrossRef] [PubMed]
- Zhou, B.; Zhang, J.Y.; Liu, X.S.; Chen, H.Z.; Ai, Y.L.; Cheng, K.; Sun, R.Y.; Zhou, D.W.; Han, J.H.; Wu, Q. Tom20 senses iron-activated ROS signaling to promote melanoma cell pyroptosis. Cell Res. 2018, 28, 1171–1185. [Google Scholar] [CrossRef] [Green Version]
- Terwilliger, T.C. Automated structure solution, density modification and model building. Acta Crystallogr. D Biol. Crystallogr. 2002, 58, 1937–1940. [Google Scholar] [CrossRef] [Green Version]
- Emsley, P.; Cowtan, K. Coot: Model-building tools for molecular graphics. Acta Crystallogr. D Biol. Crystallogr. 2004, 60, 2126–2132. [Google Scholar] [CrossRef] [PubMed] [Green Version]








Publisher’s Note: MDPI stays neutral with regard to jurisdictional claims in published maps and institutional affiliations. |
© 2021 by the authors. Licensee MDPI, Basel, Switzerland. This article is an open access article distributed under the terms and conditions of the Creative Commons Attribution (CC BY) license (https://creativecommons.org/licenses/by/4.0/).
Share and Cite
Yan, S.; Qi, C.; Song, W.; Xu, Q.; Gu, L.; Sun, W.; Zhang, Y. Discovery of GOT1 Inhibitors from a Marine-Derived Aspergillus terreus That Act against Pancreatic Ductal Adenocarcinoma. Mar. Drugs 2021, 19, 588. https://doi.org/10.3390/md19110588
Yan S, Qi C, Song W, Xu Q, Gu L, Sun W, Zhang Y. Discovery of GOT1 Inhibitors from a Marine-Derived Aspergillus terreus That Act against Pancreatic Ductal Adenocarcinoma. Marine Drugs. 2021; 19(11):588. https://doi.org/10.3390/md19110588
Chicago/Turabian StyleYan, Shan, Changxing Qi, Wei Song, Qianqian Xu, Lianghu Gu, Weiguang Sun, and Yonghui Zhang. 2021. "Discovery of GOT1 Inhibitors from a Marine-Derived Aspergillus terreus That Act against Pancreatic Ductal Adenocarcinoma" Marine Drugs 19, no. 11: 588. https://doi.org/10.3390/md19110588
APA StyleYan, S., Qi, C., Song, W., Xu, Q., Gu, L., Sun, W., & Zhang, Y. (2021). Discovery of GOT1 Inhibitors from a Marine-Derived Aspergillus terreus That Act against Pancreatic Ductal Adenocarcinoma. Marine Drugs, 19(11), 588. https://doi.org/10.3390/md19110588

