Abstract
Bacterial secondary metabolites have huge application potential in multiple industries. Biosynthesis of bacterial secondary metabolites are commonly encoded in a set of genes that are organized in the secondary metabolism biosynthetic gene clusters (SMBGCs). The development of genome sequencing technology facilitates mining bacterial SMBGCs. Marine Streptomyces is a valuable resource of bacterial secondary metabolites. In this study, 87 marine Streptomyces genomes were obtained and carried out into comparative genomic analysis, which revealed their high genetic diversity due to pan-genomes owning 123,302 orthologous clusters. Phylogenomic analysis indicated that the majority of Marine Streptomyces were classified into three clades named Clade I, II, and III, containing 23, 38, and 22 strains, respectively. Genomic annotations revealed that SMBGCs in the genomes of marine Streptomyces ranged from 16 to 84. Statistical analysis pointed out that phylotypes and ecotypes were both associated with SMBGCs distribution patterns. The Clade I and marine sediment-derived Streptomyces harbored more specific SMBGCs, which consisted of several common ones; whereas the Clade II and marine invertebrate-derived Streptomyces have more SMBGCs, acting as more plentiful resources for mining secondary metabolites. This study is beneficial for broadening our knowledge about SMBGC distribution patterns in marine Streptomyces and developing their secondary metabolites in the future.
1. Introduction
Bacterial secondary metabolites are defined as organic compounds that are not directly involved in the normal growth and proliferation of bacteria [1], and can be classified into several categories, such as alkaloids, antibiotics, carotenoids, pigments, and toxins [2]. Bacterial secondary metabolites play an important role in defending against adversities and increasing the survival of themselves, even their hosts, due to their antibacterial, antifungal, antitumor, and antiviral activities [3,4], meaning those organic compounds have considerable application potential in human and veterinary medicine as well as agriculture [5]. Since the initial discovery of bacterial secondary metabolites in the 1920s, they have shown a profound impact on human society [6]. Currently, marine-derived bacterial secondary metabolites with a broad range of complex structures are increasingly becoming sources of novel natural products for discovering and developing new drugs [7,8,9,10].
Genes involved in the biosynthesis of bacterial secondary metabolites are commonly organized in the secondary metabolism biosynthetic gene clusters (SMBGCs) [1,9]. The development of genomic sequencing technology facilitates the mining of marine bacterial SMBGCs [11,12,13]. Apart from core biosynthetic enzyme-encoding genes, SMBGCs generally also harbor genes encoding enzymes to synthesize specialized monomers, transporters, and regulatory elements as well as mediating host resistance [14]. Non-ribosomal peptide synthase (NRPS) and polyketide synthase (PKs) gene clusters are two main pathways for biosynthesizing bacterial secondary metabolites [15]. Those two core enzymes independently fold protein domains, operate in constructing polymeric chains, and tailor their functionalities [15]. In addition, another well-known class of SMBGCs is terpenes, which are derived biosynthetically from units of isopentenyl pyrophosphate through mevalonic acid pathway or 2-C-methyl-d-erythritol 4-phosphate pathway [16,17]. Because bacterial secondary metabolites improves fitness advantages of bacteria as well as their hosts and the frequency of horizontal gene transfer is high, some studies indicated that SMBGC distributions are related to the environment where bacteria live, called ecotype [18,19]. Meanwhile, recent studies demonstrated that bacterial secondary metabolite production is species-specific, which concerns phylogeny, called phylotype [20,21]. Therefore, what distribution patterns of SMBGCs are is still an open scientific question that is associated with phylotypes and ecotypes. The exploration of this question is beneficial for developing bacterial secondary metabolites.
The genus Streptomyces belongs to the family Streptomycetaceae, the order Actinomycetales, the class Actinobacteria, and the phylum Actinobacteria [22], and it is one of the largest group in this phylum with more than 600 species at the time of writing (http://www.bacterio.net/streptomyces.html, [23]). The genus Streptomyces is well known for an important source of secondary metabolites, and the portion of recently novel antibiotics discovered from this genus can reach at about 20–30% [24,25]. Further, the genus Streptomyces inhabits a wide range of marine habitats, including seawater [26,27], marine sediments [28,29], alga [30,31], mangroves [32,33], sponges [34,35], corals [36,37], tunicates [38,39], mollusks [40,41], etc., resulting in the fact that this genus attracts continuous attentions of researchers to find valuable secondary metabolites. Furthermore, the genus Streptomyces is one of the earliest genome-sequenced prokaryotes, with the genome of S. coelicolor A3(2) sequenced and reported by Bentley et al. in 2002 [42]. Hundreds of Streptomyces genomes have been sequenced and deposited into public databases in the recent years [43,44], leading to the increases of comparative genomic studies about this genus. While comparative genomic studies of marine Streptomyces are mostly related to exploring their SMBGC resources as well as diversities [45,46,47,48,49] and investigating their marine adaptation mechanisms [50,51], there is still a lack of comprehensive study concerning SMBGC distribution patterns in marine Streptomyces. In this study, we proposed the hypothesis that both of phylotype- and ecotype-associated SMBGCs were in the genomes of marine Streptomyces and performed comparative genomic methods to test this hypothesis and analyze their distribution patterns. This study is beneficial for broadening our knowledge about SMBGC distribution patterns in marine Streptomyces and developing their secondary metabolites in the future.
2. Results and Discussion
2.1. Genomic Characteristics and Annotation Results of Marine Streptomyces
Eighty-seven marine Streptomyces genomes were screened into genomic analysis by confirming their high genomic qualities with the completeness >95% and the contamination <5% (Table S1). Those strains were isolated from various sources, including seawater (n = 7), marine sediments (n = 38), cyanobacteria (n = 1), algae (n = 1), mangroves (n = 8), sponges (n = 22), corals (n = 3), tunicates (n = 2), and mollusks (n = 5).
The G+C contents of marine Streptomyces were 69.9–73.8 mol% (Table S1), which was in accordance with high G+C content as a typical characteristic of the phylum Actinobacteria [52]. Genomic sizes and gene counts of those marine Streptomyces genomes varied remarkably, ranging from 5.77 to 11.50 Mbp and from 5363 to 10,776 (Figure 1 and Table S2), respectively. Furthermore, the number of genes was positively correlated with the genomic size of the marine Streptomyces (y = 966.8x − 121.4, r2 = 0.89). Furthermore, it was found that 3978–8065 (71.15–78.9%) and 2005–3192 (27.6–38.0%) genes were assigned to Clusters of Orthologous Groups (COG) and Kyoto Encyclopedia of Genes and Genomes (KEGG) databases, respectively.
Figure 1.
Genomic size and gene counts of Streptomyces derived from various marine environments.
It was detected that 16 to 84 SMBGCs (2 to 38 PKs, 1 to 15 NRPS, 0 to 8PKs/NRPS hybrid, 2 to 6 terpene, 2 to 17 other, and 2 to 25 hypothetical) were in the genomes of marine Streptomyces (Figure 2, Table S3) and the portion of SMBGCs in the genomes ranged from 1.94 to 9.21 Mbp−1, revealing that SMBGC counts were not positively correlated with genomic sizes (Figure 2), which is different from the correlation between gene counts and genomic size. Hence, SMBGCs distributions in the genomes of marine might be associated with their phylotypes and ecotypes, which could be intrinsic factors.
Figure 2.
Secondary metabolism biosynthetic gene clusters (SMBGC) category counts identified in marine Streptomyces genomes.
2.2. Comparative Genomics and Phylogenomic Relationship of Marine Streptomyces
Comparative genomic analysis demonstrated that all of marine Streptomyces harbored 123,302 orthologous clusters (OCs) in their pan-genomes (Table S4), demonstrating their rich genetic diversities. Those strains contained 5258–10,376 OCs (average: 7116 ± 972, median: 6978) in their genomes, while they had 31–2793 (average: 861 ± 598, median: 714) exclusive OCs (Figure 3), also showing remarkable genetic diversities. It was detected that 996 OCs, of which 888 single-copy OCs were commonly in them and Kitasatospora setae KM-6054, were in their core-genomes (Table S4).
Figure 3.
Individual and exclusive orthologous clusters (OCs) of marine Streptomyces genomes.
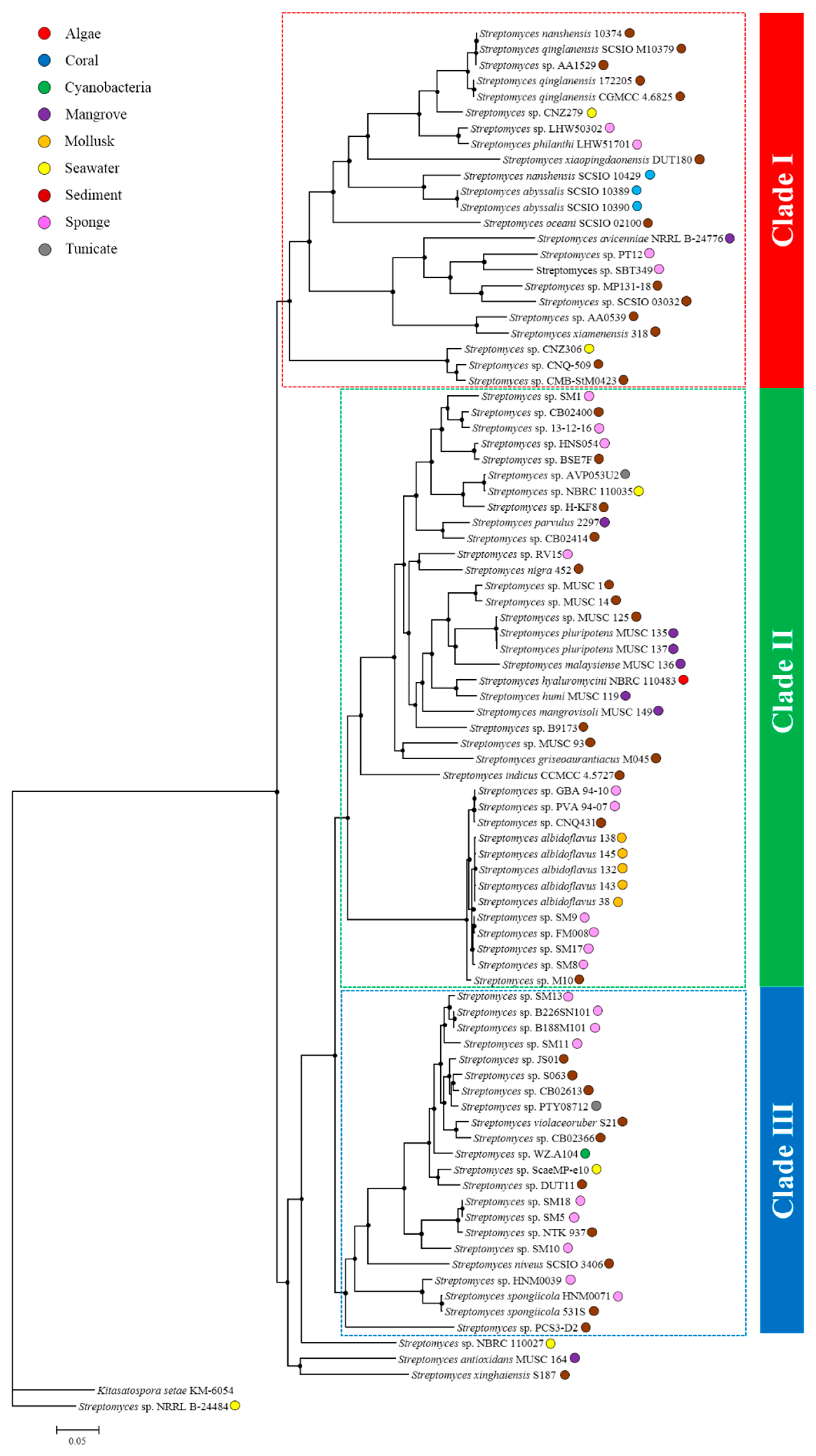
Based on the comparative genomic analysis, 888 single-copy OCs shared by all of marine Streptomyces and Kitasatospora setae KM-6054 (Table S4) were used to reconstruct a maximum-likelihood phylogenomic tree, revealing that the majority of marine Streptomyces were grouped into three clades (Clade I, II, and III) except for S. antioxidans MUSC 164, S. xinghaiensis S187, Streptomyces sp. NBRC 110027, and “Streptomyces sp. NRRL B-24484” (Figure 4). Further, “Streptomyces sp. NRRL B-24484” could not belong to the clade of the genus Streptomyces, which indicated that “Streptomyces sp. NRRL B-24484” was not a member of this genus, meaning it is excluded from further analysis.
Figure 4.
Maximum-likelihood phylogenomic tree based on the concatenation of 888 single-copy OC proteins shared by all of marine Streptomyces. Filled circle indicated nodes showing >85 of bootstrap values. Kitasatospora setae KM-6054 was used as an outgroup.
Three major clades contain 23 (Clade I), 38 (Clade II), and 22 (Clade III) strains, respectively (Figure 4). Each clade consisted of strains derived from different sources, among which two majorities are marine sediment and sponge (Table 1). In addition, each clade had its own characteristic, which could be reflected by some ecotypes represented by ≥3 strains, such as coral- and mollusk-derived strains and only found in Clade I or II, and mangrove-derived strain only absent in the Clade III (Table 1).
Table 1.
The percentage of sources in Clade I, II, and II.
Phylogenomic analysis also indicated that numerous novel Streptomyces species are waiting for identifications. Moreover, average nucleotide identity (ANI) calculations pointed out that Clade I, II, and III contained at least 9, 13 ,and 15 novel species (Table S5), which had low ANI values (<95%, [53]) compared with validly published Streptomyces species in the phylogenomic tree.
2.3. Phylotype-Associated SMBGCs
Except for hypothetical SMBGCs detected in the genomes of marine Streptomyces, significance tests among multi-clades revealed that 10 (6.0%) PKs, 7 (7.9%) NRPS, 3 (5.4%) PKs/NRPS hybrid, 2 (10.5%) terpene, and 7 (7.4%) other SMBGCs exhibited significant differences (Table 2).
Table 2.
SMBGCs showing significant differences among three major clades of marine Streptomyces.
Among those SMBGCs, there were 23 SMBGCs showing clade-specificity (Figure 5), which is similar with previous studies regarding other genera [20,21]. (1) Marineosin, pentalenolactone, and spiroindimicin SMBGCs only appeared in the genomes of Clade I. (2) Albaflavenone, antimycin, candicidin, FR-008, grincamycin, informatipeptin, oxazolomycin, SCO-2138, as well as surugamide SMBGCs were exclusively present in the genomes of Clade II. (3) Amfs, daptomycin, and keywimysin SMBGCs was only found in the genomes of Clade III. (4) Bafilomycin, coelichelin, coelimycin, echosides, lactonamycin, SGR PTMs, skyllamycin, and xantholipin SMBGCs were present in the genomes of Clade II and III, while absent in the genomes of Clade I. It was observed that Clade I encoded more specific SMBGCs, whereas Clade II had more various SMBGCs than other two clades, which indicated that Clade II should be more valued. SMBGCs exclusively present in the genomes of Clade II could be classified into PKs, NRPS, PKs/NRPS hybrid, terpene, and others, showing the category diversities. Furthermore, products of those SMBGCs could exhibit antibacterial, antifungal, antitumor, and piscicide activities [58,60,66,75,76,78], highlighting their functional diversities.
Figure 5.
Heat maps of clade-specific SMBGCs. Dark brown and light brown indicate presence and absence of SMBGCs.
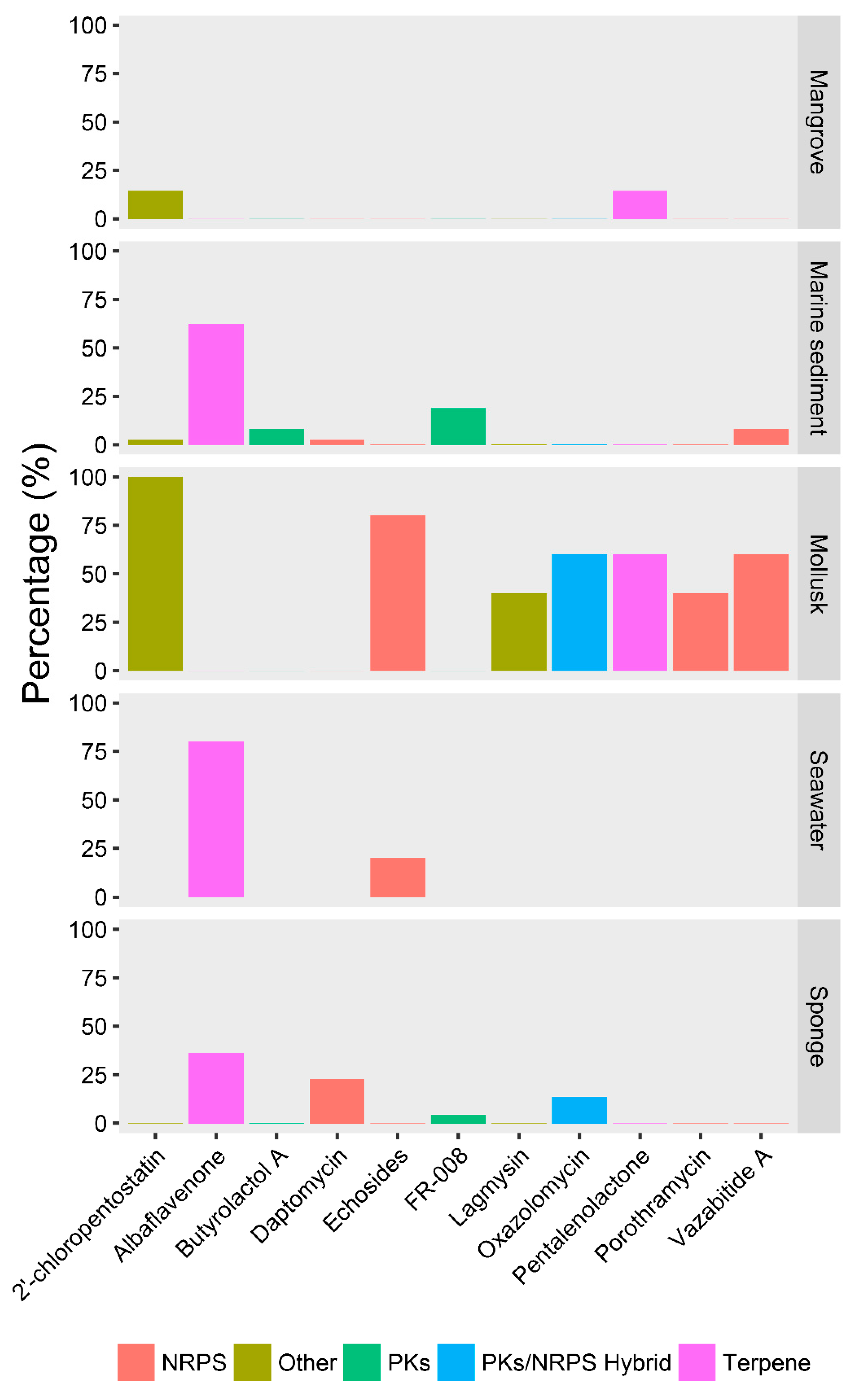
2.4. Ecotype-Associated SMBGCs
Because strains that were derived from algae, corals, cyanobacteria, and tunicates are few, those strains were excluded from ecotype-associated analysis. Significance tests among multi-clades revealed that 8 (4.8%) PKs, 11 (12.4%) NRPS, 5 (9.0%) PKs/NRPS hybrid, 2 (10.5%) terpene, and 8 (8.4%) other SMBGCs exhibited significant differences (Table 3). Among those SMBGCs, albaflavenone, 2′-chloropentostatin, daptomycin, echosides, FR-008, oxazolomycin, and pentalenolactone SMBGCs showed significant differences among both of phylotypes and ecotypes.
Table 3.
SMBGCs showing significant differences among ecotypes of marine Streptomyces.
Among those SMBGCs, there were 11 SMBGCs showing clade-specificity (Figure 6). (1) Butyrolactol and FR-008 SMBGCs commonly appeared in the genomes of marine sediment-derived strains; (2) Albaflavenone SMBGC were mostly found in the strains isolated from seawater and marine sediments. (3) Daptomycin SMBGC were associated with strains living in sponges. (4) 2′-chloropentostatin, echosides, lagmysin, oxazolomycin pentalenolactone, porothramycin, and vazabitide A SMBGCs were usually detected in the mollusk-derived strains. Marine sediment-derived strains were mostly related to several SMBGCs, making those strains appear to be specific in SMBGCs distribution patterns. Compared with natural environments, strains isolated from marine invertebrates, particularly for mollusks, had more SMBGCs, showing symbiotic Streptomyces in marine invertebrates could be profitable resources of secondary metabolites.
Figure 6.
Distribution percentages of ecotype-specific SMBGCs.
3. Materials and Methods
3.1. Obtain, Assess, and Annotate Marine Streptomyces Genomes
Ninety-seven available marine Streptomyces genomes were obtained from NCBI GenBank database in January, 2019 (Table S1). Genomic qualities of those genomes were assessed by using CheckM software v1.0.7 (Australian Centre for Ecogenomics, The University of Queensland, Queensland, Australia) [108] with the command “checkm lineage_wf -x fa bins/checkm/”, and those genomes exhibiting the completeness >95% as well as the contamination <5% were screened to the further study.
rRNA genes were predicted by using with the command RNAmmer 1.2 package (Center for Biological Sequence Analysis, Technical University of Denmark, Lyngby, Denmark) “-S bac -m tsu,ssu,lsu” [109], while tRNA genes were annotated on the tRNAscan-SE On-line web server (http://trna.ucsc.edu/tRNAscan-SE/, [110]) with default mode except for the sequence source option set to “Bacterial”. Open reading frames (ORFs) were predicted and annotated on the RAST webserver (http://rast.nmpdr.org/rast.cgi, [111]). SMBGCs were annotated using antiSMASH bacterial version with detection strictness set to “relaxed” and extra features sletected to “ActiveSiteFinder, KnownClusterBlast, SubClusterBlast” (https://antismash.secondarymetabolites.org/#!/start, [112]). Moreover, functional annotations based on COG and KEGG databases were carried out on WebMGA (http://weizhong-lab.ucsd.edu/webMGA/server/cog/) and KASS (https://www.genome.jp/tools/kaas/) webservers [113,114]. The GC content of those marine Streptomyces genomes were calculated by using OrthoANI [115].
3.2. Comparative Genomic Analysis of Marine Streptomyces Genomes
Kitasatospora setae KM-6054T was used as an outgroup in the further phylogenomic analysis based on recent polyphasic taxonomic studies [116,117,118], so its genome, which is under the NCBI GenBank assembly accession number of GCA_000269985.1, was also included in comparative genomic analysis. Comparative genomic analysis was modified based on the method described by Xu et al. [119]. Protein sequences translated from ORFs were compared pairwise using Proteinortho V5.16b (Interdisciplinary Center for Bioinformatics, University of Leipzig, Leipzig, Germany) with the command “-cov = 50 -identity = 50” [120] to identify OCs among genomes of marine Streptomyces and their outgroup. A set of OCs are defined as a class of genes transferred vertically from a common descent [121].
3.3. Phylogenomic Analysis and Genomic Similarity Calculation of Marine Streptomyces
Single-copy OCs shared by all of marine Streptomyces as well as Kitasatospora setae KM-6054T were screened by in-house perl script. Each single-copy OCs was aligned by using MAFFT version 7 (Computational Biology Research Center, The National Institute of Advanced Industrial Science and Technology, Tokyo, Japan) with the command “--auto” [122]. Then, aligned sequences were refined to remove poorly aligned regions by trimAL version 1.4.1 with the command “-automated1” [123], and concatenated manually. Subsequently, a maximum-likelihood phylogenomic tree based on concatenated protein sequences was reconstructed by using IQ-Tree 1.6.1 software (Center for Integrative Bioinformatics Vienna, Max F. Perutz Laboratories, University of Vienna, Medical University of Vienna, Vienna, Austria) with ultrafast bootstraps analysis set to 1000 replicates [124,125,126], following the best amino acid substitution model set as LG+F+R8 proposed by IQ-Tree 1.6.1 software with the command “-st AA -m MFP” [125].
Genome similarities of pairwise marine Streptomyces genomes were determined by calculating ANI values, which were obtained by using orthologous average nucleotide identity tool (OAT) 0.93.1 (Chunlab Inc., Seoul, Korea) [115] supplemented with basic local alignment search tool (BLAST) algorithm [127].
3.4. Statistical Analysis and Visualization
Unless stated, statistical analyses were performed by using R version 3.4.2 (R Foundation for Statistical Computing) [128]. Correlation of genomic size and gene counts were analyzed by using the function of lm. Significance test analyses of SMBGCs among phylotypes and ecotypes were performed by using the function of kruskal.test, with p values <0.01 showing the significant difference. Pan- and core-genomic analysis were carried out by summarizing OCs counts by using “grep” command in the CentOS 6 system (Red Hat, Inc., Raleigh, NC, USA).
The phylogenomic tree was visualized by using MEGA 7 software [129] and PowerPoint 2016 software (Microsoft Cooperation, Redmond, WA, USA). Unless heat maps were drawn by using Interactive Tree Of Life webserver (https://itol.embl.de/), other figures were constructed by using ggplot2 and Cairo packages in R version 3.4.2 [128].
4. Conclusions
Marine Streptomyces is characterized by its rich species, genetic, and secondary metabolism diversities. Comparative genomics of Marine Streptomyces revealed that those group have a wide range of OCs showing high genetic diversity. Phylogenomic analysis in this study shows that enormous novel marine Streptomyces species needs to be identified and the majority can be classified into three clades. Phylotype and ecotype are both associated with SMBGCs distribution patterns. The Clade I and marine sediment-derived Streptomyces harbored more specific SMBGCs, which consisted of several common ones, such as butyrolactol, FR-008, marineosin, pentalenolactone, and spiroindimicin, whereas the Clade II and marine invertebrate-derived Streptomyces have more SMBGCs, such as 2′-chloropentostatin, albaflavenone, antimycin, candicidin, echosides, FR-008, grincamycin, informatipeptin, lagmysin, oxazolomycin, pentalenolactone, porothramycin, SCO-2138, and vazabitide A, indicating that those Streptomyces could act as plentiful resources for mining secondary metabolites. As stated above, our study is beneficial for broadening our knowledge about SMBGC distribution patterns in marine Streptomyces and developing their secondary metabolites in the future.
Supplementary Materials
The following are available online at https://www.mdpi.com/1660-3397/17/9/498/s1, Table S1. Genomic information and quality estimations of marine Streptomyces obtained from NCBI GenBank database. Table S2. Genomic annotations of marine Streptomyces by using RAST webserver. Table S3. SMBGC annotations of marine Streptomyces by using antiSMASH webserver. Table S4. OCs distributions in marine Streptomyces. Table S5. ANI values among marine Streptomyces.
Author Contributions
L.X. and B.-N.H. conceived and designed the study. K.-X.Y. and W.-H.D. obtained genomic sequences and checked their genomic qualities. L.X. and C.S. annotated genomic sequences and summarized annotation results. L.X. and L.-H.X. performed statistical analysis. L.X. and B.-N.H. wrote the manuscript.
Funding
This research was funded by the Special Fund for Agro-scientific Research in the Public Interest of Zhejiang Province (LGN18C190011), the Natural Science Foundation of Zhejiang Province (LQ19C010006), the National Natural Science Foundation of China (81973233), the China Postdoctoral Science Foundation (2019M652042), the Science Foundation of Zhejiang Sci-Tech University (17042058-Y, 17042187-Y), the Project for Jiaozhou Excellent Innovation Team (18-CX-1).
Conflicts of Interest
The authors declare no conflict of competing interests.
References
- Sekurova, O.N.; Schneider, O.; Zotchev, S.B. Novel bioactive natural products from bacteria via bioprospecting, genome mining and metabolic engineering. Microb. Biotechnol. 2019. [Google Scholar] [CrossRef] [PubMed]
- Malik, V. Microbial secondary metabolism. Trends Biochem. Sci. 1980, 5, 68–72. [Google Scholar] [CrossRef]
- Van der Meij, A.; Worsley, S.F.; Hutchings, M.I.; van Wezel, G.P. Chemical ecology of antibiotic production by actinomycetes. FEMS Microbiol. Rev. 2017, 41, 392–416. [Google Scholar] [CrossRef] [PubMed]
- Mascuch, S.; Kubanek, J. A marine chemical defense partnership. Science 2019, 364, 1034–1035. [Google Scholar] [CrossRef] [PubMed]
- Demain, A.L.; Sanchez, S. Microbial drug discovery: 80 years of progress. J. Antibiot. 2009, 62, 5–16. [Google Scholar] [CrossRef] [PubMed]
- Purves, K.; Macintyre, L.; Brennan, D.; Hreggviethsson, G.O.; Kuttner, E.; Asgeirsdottir, M.E.; Young, L.C.; Green, D.H.; Edrada-Ebel, R.; Duncan, K.R. Using Molecular Networking for Microbial Secondary Metabolite Bioprospecting. Metabolites 2016, 6, 2. [Google Scholar] [CrossRef]
- Machado, H.; Sonnenschein, E.C.; Melchiorsen, J.; Gram, L. Genome mining reveals unlocked bioactive potential of marine Gram-negative bacteria. BMC Genom. 2015, 16, 158. [Google Scholar] [CrossRef]
- Kamjam, M.; Sivalingam, P.; Deng, Z.; Hong, K. Deep Sea Actinomycetes and Their Secondary Metabolites. Front. Microbiol. 2017, 8, 760. [Google Scholar] [CrossRef]
- Jackson, S.A.; Crossman, L.; Almeida, E.L.; Margassery, L.M.; Kennedy, J.; Dobson, A. Diverse and Abundant Secondary Metabolism Biosynthetic Gene Clusters in the Genomes of Marine Sponge Derived Streptomyces spp. Isolates. Mar. Drugs 2018, 16, 67. [Google Scholar] [CrossRef]
- Fenical, W.; Jensen, P.R. Developing a new resource for drug discovery: Marine actinomycete bacteria. Nat. Chem. Bio. 2006, 2, 666–673. [Google Scholar] [CrossRef]
- Ziemert, N.; Alanjary, M.; Weber, T. The evolution of genome mining in microbes–a review. Nat. Prod. Rep. 2016, 33, 988–1005. [Google Scholar] [CrossRef]
- Palazzotto, E.; Weber, T. Omics and multi-omics approaches to study the biosynthesis of secondary metabolites in microorganisms. Curr. Opin. Microbiol. 2018, 45, 109–116. [Google Scholar] [CrossRef]
- Foulston, L. Genome mining and prospects for antibiotic discovery. Curr. Opin. Microbiol. 2019, 51, 1–8. [Google Scholar] [CrossRef]
- Cimermancic, P.; Medema, M.H.; Claesen, J.; Kurita, K.; Wieland Brown, L.C.; Mavrommatis, K.; Pati, A.; Godfrey, P.A.; Koehrsen, M.; Clardy, J.; et al. Insights into secondary metabolism from a global analysis of prokaryotic biosynthetic gene clusters. Cell 2014, 158, 412–421. [Google Scholar] [CrossRef]
- Weissman, K.J. The structural biology of biosynthetic megaenzymes. Nat. Chem. Bio. 2015, 11, 660–670. [Google Scholar] [CrossRef]
- Eisenreich, W.; Bacher, A.; Arigoni, D.; Rohdich, F. Biosynthesis of isoprenoids via the non-mevalonate pathway. Cell. Mol. Life Sci. 2004, 61, 1401–1426. [Google Scholar] [CrossRef]
- Zurbriggen, A.; Kirst, H.; Melis, A. Isoprene production via the mevalonic acid pathway in Escherichia coli (Bacteria). BioEnergy Res. 2012, 5, 814–828. [Google Scholar] [CrossRef]
- Jensen, P.R.; Fenical, W. Strategies for the discovery of secondary metabolites from marine bacteria: Ecological perspectives. Annu. Rev. Microbiol. 1994, 48, 559–584. [Google Scholar] [CrossRef]
- O’Brien, J.; Wright, G.D. An ecological perspective of microbial secondary metabolism. Curr. Opin. Biotechnol. 2011, 22, 552–558. [Google Scholar] [CrossRef]
- Jensen, P.R.; Williams, P.G.; Oh, D.C.; Zeigler, L.; Fenical, W. Species-specific secondary metabolite production in marine actinomycetes of the genus Salinispora. Appl. Environ. Microb. 2007, 73, 1146–1152. [Google Scholar] [CrossRef]
- Adamek, M.; Alanjary, M.; Sales-Ortells, H.; Goodfellow, M.; Bull, A.T.; Winkler, A.; Wibberg, D.; Kalinowski, J.; Ziemert, N. Comparative genomics reveals phylogenetic distribution patterns of secondary metabolites in Amycolatopsis species. BMC Genom. 2018, 19, 426. [Google Scholar] [CrossRef]
- Kämpfer, P. The Prokaryotes: Archaea. Bacteria: Firmicutes, Actinomycetes; The family Streptomycetaceae, part I: Taxonomy; Rosenberg, E., DeLong, E.F., Lory, S., Stackbrandt, E., Thompson, F., Eds.; Springer: Berlin, Germany, 2006; Volume 3, pp. 538–604. [Google Scholar]
- Parte, A.C. LPSN–List of Prokaryotic names with Standing in Nomenclature (bacterio.net), 20 years on. Int. J. Syst. Evol. Microbiol. 2018, 68, 1825–1829. [Google Scholar] [CrossRef]
- Hwang, K.S.; Kim, H.U.; Charusanti, P.; Palsson, B.O.; Lee, S.Y. Systems biology and biotechnology of Streptomyces species for the production of secondary metabolites. Biotechnol. Adv. 2014, 32, 255–268. [Google Scholar] [CrossRef]
- Liu, R.; Deng, Z.; Liu, T. Streptomyces species: Ideal chassis for natural product discovery and overproduction. Metab. Eng. 2018, 50, 74–84. [Google Scholar] [CrossRef]
- Hakvag, S.; Fjaervik, E.; Josefsen, K.D.; Ian, E.; Ellingsen, T.E.; Zotchev, S.B. Characterization of Streptomyces spp. isolated from the sea surface microlayer in the Trondheim Fjord, Norway. Mar. Drugs 2008, 6, 620–635. [Google Scholar] [CrossRef]
- Zhu, H.; Jiang, S.; Yao, Q.; Wang, Y.; Chen, M.; Chen, Y.; Guo, J. Streptomyces fenghuangensis sp. nov., isolated from seawater. Int. J Syst. Evol. Microbiol. 2011, 61, 2811–2815. [Google Scholar] [CrossRef][Green Version]
- Macherla, V.R.; Liu, J.; Bellows, C.; Teisan, S.; Nicholson, B.; Lam, K.S.; Potts, B.C. Glaciapyrroles A, B, and C, pyrrolosesquiterpenes from a Streptomyces sp. isolated from an Alaskan marine sediment. J. Nat. Prod. 2005, 68, 780–783. [Google Scholar] [CrossRef]
- Zhao, X.Q.; Li, W.J.; Jiao, W.C.; Li, Y.; Yuan, W.J.; Zhang, Y.Q.; Klenk, H.P.; Suh, J.W.; Bai, F.W. Streptomyces xinghaiensis sp. nov., isolated from marine sediment. Int. J. Syst. Evol. Microbiol. 2009, 59, 2870–2874. [Google Scholar] [CrossRef][Green Version]
- Braña, A.F.; Sarmiento-Vizcaíno, A.; Pérez-Victoria, I.; Martín, J.; Otero, L.; Palacios-Gutiérrez, J.J.; Fernández, J.; Mohamedi, Y.; Fontanil, T.; Salmón, M. Desertomycin G, a New Antibiotic with Activity against Mycobacterium tuberculosis and Human Breast Tumor Cell Lines Produced by Streptomyces althioticus MSM3, Isolated from the Cantabrian Sea Intertidal Macroalgae Ulva sp. Mar. Drugs 2019, 17, 114. [Google Scholar] [CrossRef]
- Girão, M.; Ribeiro, I.; Ribeiro, T.; Azevedo, I.C.; Pereira, F.; Urbatzka, R.; Leão, P.N.; Carvalho, M.F. Actinobacteria isolated from Laminaria ochroleuca: A source of new bioactive compounds. Front. Microbiol. 2019, 10, 683. [Google Scholar] [CrossRef]
- Xiao, J.; Wang, Y.; Luo, Y.; Xie, S.J.; Ruan, J.S.; Xu, J. Streptomyces avicenniae sp. nov., a novel actinomycete isolated from the rhizosphere of the mangrove plant Avicennia mariana. Int. J. Syst. Evol. Microbiol. 2009, 59, 2624–2628. [Google Scholar] [CrossRef]
- Yan, L.-L.; Han, N.-N.; Zhang, Y.-Q.; Yu, L.-Y.; Chen, J.; Wei, Y.-Z.; Li, Q.-P.; Tao, L.; Zheng, G.-H.; Yang, S.-E. Antimycin A 18 produced by an endophytic Streptomyces albidoflavus isolated from a mangrove plant. J. Antibiot. 2010, 63, 259. [Google Scholar] [CrossRef]
- Khan, S.T.; Komaki, H.; Motohashi, K.; Kozone, I.; Mukai, A.; Takagi, M.; Shin-ya, K. Streptomyces associated with a marine sponge Haliclona sp.; biosynthetic genes for secondary metabolites and products. Env. Microbiol. 2011, 13, 391–403. [Google Scholar] [CrossRef]
- Huang, X.; Zhou, S.; Huang, D.; Chen, J.; Zhu, W. Streptomyces spongiicola sp. nov., an actinomycete derived from marine sponge. Int. J. Syst. Evol. Microbiol. 2016, 66, 738–743. [Google Scholar] [CrossRef][Green Version]
- Hodges, T.W.; Slattery, M.; Olson, J.B. Unique actinomycetes from marine caves and coral reef sediments provide novel PKS and NRPS biosynthetic gene clusters. Mar. Biotechnol. 2012, 14, 270–280. [Google Scholar] [CrossRef]
- Braña, A.; Sarmiento-Vizcaíno, A.; Osset, M.; Pérez-Victoria, I.; Martín, J.; de Pedro, N.; de la Cruz, M.; Díaz, C.; Vicente, F.; Reyes, F. Lobophorin K, a new natural product with cytotoxic activity produced by Streptomyces sp. M-207 associated with the deep-sea coral Lophelia pertusa. Mar. Drugs 2017, 15, 144. [Google Scholar] [CrossRef]
- Shaala, L.A.; Youssef, D.T.; Badr, J.M.; Harakeh, S.M. Bioactive 2(1H)-Pyrazinones and Diketopiperazine Alkaloids from a Tunicate-Derived Actinomycete Streptomyces sp. Molecules 2016, 21, 1116. [Google Scholar] [CrossRef]
- Sung, A.A.; Gromek, S.M.; Balunas, M.J. Upregulation and Identification of Antibiotic Activity of a Marine-Derived Streptomyces sp. via Co-Cultures with Human Pathogens. Mar. Drugs 2017, 15, 250. [Google Scholar] [CrossRef]
- Lin, Z.; Flores, M.; Forteza, I.; Henriksen, N.M.; Concepcion, G.P.; Rosenberg, G.; Haygood, M.G.; Olivera, B.M.; Light, A.R.; Cheatham III, T.E.; et al. Totopotensamides, polyketide-cyclic peptide hybrids from a mollusk-associated bacterium Streptomyces sp. J. Nat. Prod. 2012, 75, 644–649. [Google Scholar] [CrossRef]
- Lin, Z.; Koch, M.; Pond, C.D.; Mabeza, G.; Seronay, R.A.; Concepcion, G.P.; Barrows, L.R.; Olivera, B.M.; Schmidt, E.W. Structure and activity of lobophorins from a turrid mollusk-associated Streptomyces sp. J. Antibiot. 2014, 67, 121. [Google Scholar] [CrossRef]
- Bentley, S.D.; Chater, K.F.; Cerdeno-Tarraga, A.M.; Challis, G.L.; Thomson, N.R.; James, K.D.; Harris, D.E.; Quail, M.A.; Kieser, H.; Harper, D.; et al. Complete genome sequence of the model actinomycete Streptomyces coelicolor A3(2). Nature 2002, 417, 141–147. [Google Scholar] [CrossRef]
- Studholme, D.J. Genome Update. Let the consumer beware: Streptomyces genome sequence quality. Microb. Biotechnol. 2016, 9, 3–7. [Google Scholar] [CrossRef]
- Bush, M.J.; Chandra, G.; Bibb, M.J.; Findlay, K.C.; Buttner, M.J. Genome-Wide Chromatin Immunoprecipitation Sequencing Analysis Shows that WhiB Is a Transcription Factor That Cocontrols Its Regulon with WhiA To Initiate Developmental Cell Division in Streptomyces. MBio 2016, 7, e00523-e16. [Google Scholar] [CrossRef]
- Doroghazi, J.R.; Metcalf, W.W. Comparative genomics of actinomycetes with a focus on natural product biosynthetic genes. BMC Genom. 2013, 14, 611. [Google Scholar] [CrossRef]
- Zhang, H.; Wang, H.; Wang, Y.; Cui, H.; Xie, Z.; Pu, Y.; Pei, S.; Li, F.; Qin, S. Genomic sequence-based discovery of novel angucyclinone antibiotics from marine Streptomyces sp. W007. FEMS Microbiol. Lett. 2012, 332, 105–112. [Google Scholar] [CrossRef]
- Seipke, R.F. Strain-level diversity of secondary metabolism in Streptomyces albus. PLoS ONE 2015, 10, e0116457. [Google Scholar] [CrossRef]
- Zotchev, S.B. Marine actinomycetes as an emerging resource for the drug development pipelines. J. Biotechnol. 2012, 158, 168–175. [Google Scholar] [CrossRef]
- Xu, M.J.; Wang, J.H.; Bu, X.L.; Yu, H.L.; Li, P.; Ou, H.Y.; He, Y.; Xu, F.D.; Hu, X.Y.; Zhu, X.M.; et al. Deciphering the streamlined genome of Streptomyces xiamenensis 318 as the producer of the anti-fibrotic drug candidate xiamenmycin. Sci. Rep. 2016, 6, 18977. [Google Scholar] [CrossRef]
- Ian, E.; Malko, D.B.; Sekurova, O.N.; Bredholt, H.; Ruckert, C.; Borisova, M.E.; Albersmeier, A.; Kalinowski, J.; Gelfand, M.S.; Zotchev, S.B. Genomics of sponge-associated Streptomyces spp. closely related to Streptomyces albus J1074: Insights into marine adaptation and secondary metabolite biosynthesis potential. PLoS ONE 2014, 9, e96719. [Google Scholar] [CrossRef]
- Tian, X.; Zhang, Z.; Yang, T.; Chen, M.; Li, J.; Chen, F.; Yang, J.; Li, W.; Zhang, B.; Zhang, Z.; et al. Comparative Genomics Analysis of Streptomyces Species Reveals Their Adaptation to the Marine Environment and Their Diversity at the Genomic Level. Front. Microbiol. 2016, 7, 998. [Google Scholar] [CrossRef]
- Ventura, M.; Canchaya, C.; Tauch, A.; Chandra, G.; Fitzgerald, G.F.; Chater, K.F.; van Sinderen, D. Genomics of Actinobacteria: Tracing the evolutionary history of an ancient phylum. Microbiol. Mol. Biol. Rev. 2007, 71, 495–548. [Google Scholar] [CrossRef]
- Kim, M.; Oh, H.S.; Park, S.C.; Chun, J. Towards a taxonomic coherence between average nucleotide identity and 16S rRNA gene sequence similarity for species demarcation of prokaryotes. Int. J. Syst. Evol. Microbiol. 2014, 64, 346–351. [Google Scholar] [CrossRef]
- Ross, A.B.; Kamal-Eldin, A.; Aman, P. Dietary alkylresorcinols: Absorption, bioactivities, and possible use as biomarkers of whole-grain wheat- and rye-rich foods. Nutr. Rev. 2004, 62, 81–95. [Google Scholar] [CrossRef]
- Hayashi, M.; Yamada, H.; Mitamura, T.; Horii, T.; Yamamoto, A.; Moriyama, Y. Vacuolar H+-ATPase localized in plasma membranes of malaria parasite cells, Plasmodium falciparum, is involved in regional acidification of parasitized erythrocytes. J. Biol. Chem. 2000, 275, 34353–34358. [Google Scholar] [CrossRef]
- Whitton, B.; Okamoto, H.; Packham, G.; Crabb, S.J. Vacuolar ATPase as a potential therapeutic target and mediator of treatment resistance in cancer. Cancer Med. 2018, 7, 3800–3811. [Google Scholar] [CrossRef]
- Keller, C.W.; Schmidt, J.; Lunemann, J.D. Immune and myodegenerative pathomechanisms in inclusion body myositis. Ann. Clin. Transl. Neur. 2017, 4, 422–445. [Google Scholar] [CrossRef]
- Szczeblewski, P.; Laskowski, T.; Kubacki, B.; Dziergowska, M.; Liczmanska, M.; Grynda, J.; Kubica, P.; Kot-Wasik, A.; Borowski, E. Analytical studies on ascosin, candicidin and levorin multicomponent antifungal antibiotic complexes. The stereostructure of ascosin A2. Sci. Rep. 2017, 7, 40158. [Google Scholar] [CrossRef]
- Gomez-Escribano, J.P.; Song, L.; Fox, D.J.; Yeo, V.; Bibb, M.J.; Challis, G.L. Structure and biosynthesis of the unusual polyketide alkaloid coelimycin P1, a metabolic product of the cpk gene cluster of Streptomyces coelicolor M145. Chem. Sci. 2012, 3, 2716–2720. [Google Scholar] [CrossRef]
- Lai, Z.; Yu, J.; Ling, H.; Song, Y.; Yuan, J.; Ju, J.; Tao, Y.; Huang, H. Grincamycins I–K, Cytotoxic Angucycline Glycosides Derived from Marine-Derived Actinomycete Streptomyces lusitanus SCSIO LR32. Planta Med. 2018, 84, 201–207. [Google Scholar] [CrossRef]
- Matsumoto, N.; Tsuchida, T.; Maruyama, M.; Kinoshita, N.; Homma, Y.; Iinuma, H.; Sawa, T.; Hamada, M.; Takeuchi, T.; Heida, N.; et al. Lactonamycin, a new antimicrobial antibiotic produced by Streptomyces rishiriensis MJ773-88K4. I. Taxonomy, fermentation, isolation, physico-chemical properties and biological activities. J. Antibiot. 1999, 52, 269–275. [Google Scholar] [CrossRef]
- Boonlarppradab, C.; Kauffman, C.A.; Jensen, P.R.; Fenical, W. Marineosins A and B, cytotoxic spiroaminals from a marine-derived actinomycete. Org. Lett. 2008, 10, 5505–5508. [Google Scholar] [CrossRef]
- Gullon, S.; Olano, C.; Abdelfattah, M.S.; Brana, A.F.; Rohr, J.; Mendez, C.; Salas, J.A. Isolation, characterization, and heterologous expression of the biosynthesis gene cluster for the antitumor anthracycline steffimycin. Appl. Environ. Microb. 2006, 72, 4172–4183. [Google Scholar] [CrossRef]
- Kelemen, G.H.; Brian, P.; Flardh, K.; Chamberlin, L.; Chater, K.F.; Buttner, M.J. Developmental regulation of transcription of whiE, a locus specifying the polyketide spore pigment in Streptomyces coelicolor A3(2). J. Bacteriol. 1998, 180, 2515–2521. [Google Scholar]
- Wu, S.; Huang, T.; Xie, D.; Wo, J.; Wang, X.; Deng, Z.; Lin, S. Xantholipin B produced by the stnR inactivation mutant Streptomyces flocculus CGMCC 4.1223 WJN-1. J. Antibiot. 2017, 70, 90–95. [Google Scholar] [CrossRef]
- Zhou, Y.; Li, J.; Zhu, J.; Chen, S.; Bai, L.; Zhou, X.; Wu, H.; Deng, Z. Incomplete beta-ketone processing as a mechanism for polyene structural variation in the FR-008/candicidin complex. Chem. Biol. 2008, 15, 629–638. [Google Scholar] [CrossRef][Green Version]
- Williams, J.C.; Sheldon, J.R.; Imlay, H.D.; Dutter, B.F.; Draelos, M.M.; Skaar, E.P.; Sulikowski, G.A. Synthesis of the Siderophore Coelichelin and Its Utility as a Probe in the Study of Bacterial Metal Sensing and Response. Org. Lett. 2019, 21, 679–682. [Google Scholar] [CrossRef]
- Sader, H.S.; Flamm, R.K.; Farrell, D.J.; Jones, R.N. Daptomycin activity against uncommonly isolated streptococcal and other gram-positive species groups. Antimicrob. Agents Chemother. 2013, 57, 6378–6380. [Google Scholar] [CrossRef]
- Zhu, J.; Chen, W.; Li, Y.Y.; Deng, J.J.; Zhu, D.Y.; Duan, J.; Liu, Y.; Shi, G.Y.; Xie, C.; Wang, H.X.; et al. Identification and catalytic characterization of a nonribosomal peptide synthetase-like (NRPS-like) enzyme involved in the biosynthesis of echosides from Streptomyces sp. LZ35. Gene 2014, 546, 352–358. [Google Scholar] [CrossRef]
- He, X.; Li, M.; Song, S.; Wu, X.; Zhang, J.; Wu, G.; Yue, R.; Cui, H.; Song, S.; Ma, C.; et al. Ficellomycin: An aziridine alkaloid antibiotic with potential therapeutic capacity. Appl. Microbiol. Biot. 2018, 102, 4345–4354. [Google Scholar] [CrossRef]
- Patzer, S.I.; Braun, V. Gene cluster involved in the biosynthesis of griseobactin, a catechol-peptide siderophore of Streptomyces sp. ATCC 700974. J. Bacteriol. 2010, 192, 426–435. [Google Scholar] [CrossRef]
- Pohle, S.; Appelt, C.; Roux, M.; Fiedler, H.P.; Sussmuth, R.D. Biosynthetic gene cluster of the non-ribosomally synthesized cyclodepsipeptide skyllamycin: Deciphering unprecedented ways of unusual hydroxylation reactions. J. Am. Chem. Soc. 2011, 133, 6194–6205. [Google Scholar] [CrossRef]
- Giltrap, A.M.; Haeckl, F.P.J.; Kurita, K.L.; Linington, R.G.; Payne, R.J. Synthetic Studies Toward the Skyllamycins: Total Synthesis and Generation of Simplified Analogues. J. Org. Chem. 2018, 83, 7250–7270. [Google Scholar] [CrossRef]
- Wang, X.; Shaaban, K.A.; Elshahawi, S.I.; Ponomareva, L.V.; Sunkara, M.; Copley, G.C.; Hower, J.C.; Morris, A.J.; Kharel, M.K.; Thorson, J.S. Mullinamides A and B, new cyclopeptides produced by the Ruth Mullins coal mine fire isolate Streptomyces sp. RM-27-46. J. Antibiot. 2014, 67, 571–575. [Google Scholar] [CrossRef]
- Hamilton, B.T.; Moore, S.E.; Williams, T.B.; Darby, N.; Vinson, M.R. Comparative effects of rotenone and antimycin on macroinvertebrate diversity in two streams in Great Basin National Park, Nevada. N. Am. J. Fish. Manag. 2009, 29, 1620–1635. [Google Scholar] [CrossRef]
- Angelov, P.; Chau, Y.K.; Fryer, P.J.; Moloney, M.G.; Thompson, A.L.; Trippier, P.C. Biomimetic synthesis, antibacterial activity and structure-activity properties of the pyroglutamate core of oxazolomycin. Org. Biomol. Chem. 2012, 10, 3472–3485. [Google Scholar] [CrossRef]
- Luo, Y.; Huang, H.; Liang, J.; Wang, M.; Lu, L.; Shao, Z.; Cobb, R.E.; Zhao, H. Activation and characterization of a cryptic polycyclic tetramate macrolactam biosynthetic gene cluster. Nat. Commun. 2013, 4, 2894. [Google Scholar] [CrossRef]
- Lin, X.; Cane, D.E. Biosynthesis of the sesquiterpene antibiotic albaflavenone in Streptomyces coelicolor. Mechanism and stereochemistry of the enzymatic formation of epi-isozizaene. J. Am. Chem. Soc. 2009, 131, 6332–6333. [Google Scholar] [CrossRef]
- Uyeda, M.; Mizukami, M.; Yokomizo, K.; Suzuki, K. Pentalenolactone I and hygromycin A, immunosuppressants produced by Streptomyces filipinensis and Streptomyces hygroscopicus. Biosci. Biotech. Bioch. 2001, 65, 1252–1254. [Google Scholar] [CrossRef]
- Gao, Y.; Xu, G.; Wu, P.; Liu, J.; Cai, Y.S.; Deng, Z.; Chen, W. Biosynthesis of 2′-Chloropentostatin and 2’-Amino-2’-Deoxyadenosine Highlights a Single Gene Cluster Responsible for Two Independent Pathways in Actinomadura sp. Strain ATCC 39365. Appl. Environ. Microbiol. 2017, 83, e00078-17. [Google Scholar] [CrossRef]
- Riley, P.A. Melanin. Int. J. Biochem. Cell Biol. 1997, 29, 1235–1239. [Google Scholar] [CrossRef]
- Numao, N.; Hemmi, H.; Naujokaitis, S.A.; Rabinovitz, M.; Beisler, J.A. Showdomycin analogues: Synthesis and antitumor evaluation. J. Med. Chem. 1981, 24, 515–520. [Google Scholar] [CrossRef]
- Kasanah, N.; Triyanto, T. Bioactivities of Halometabolites from Marine Actinobacteria. Biomolecules 2019, 9, 225. [Google Scholar] [CrossRef]
- Ueda, K.; Oinuma, K.; Ikeda, G.; Hosono, K.; Ohnishi, Y.; Horinouchi, S.; Beppu, T. AmfS, an extracellular peptidic morphogen in Streptomyces griseus. J. Bacteriol. 2002, 184, 1488–1492. [Google Scholar] [CrossRef]
- Tanaka, Y.; Komaki, H.; Yazawa, K.; Mikami, Y.; Nemoto, A.; Tojyo, T.; Kadowaki, K.; Shigemori, H.; Kobayashi, J. Brasilinolide A, a new macrolide antibiotic produced by Nocardia brasiliensis: Producing strain, isolation and biological activity. J. Antibiot. 1997, 50, 1036–1041. [Google Scholar] [CrossRef]
- Kotake, C.; Yamasaki, T.; Moriyama, T.; Shinoda, M.; Komiyama, N.; Furumai, T.; Konishi, M.; Oki, T. Butyrolactols A and B, new antifungal antibiotics. J. Antibiot. 1992, 45, 1442–1450. [Google Scholar] [CrossRef][Green Version]
- Futamura, Y.; Sawa, R.; Umezawa, Y.; Igarashi, M.; Nakamura, H.; Hasegawa, K.; Yamasaki, M.; Tashiro, E.; Takahashi, Y.; Akamatsu, Y. Discovery of incednine as a potent modulator of the anti-apoptotic function of Bcl-xL from microbial origin. J. Am. Chem. Soc. 2008, 130, 1822–1823. [Google Scholar] [CrossRef]
- Cheng, Y.B.; Jensen, P.R.; Fenical, W. Cytotoxic and Antimicrobial Napyradiomycins from Two Marine-Derived, MAR 4 Streptomyces Strains. Eur. J. Org. Chem. 2013, 2013, 3751–3757. [Google Scholar] [CrossRef]
- Xia, M.; Suchland, R.J.; Carswell, J.A.; Van Duzer, J.; Buxton, D.K.; Brown, K.; Rothstein, D.M.; Stamm, W.E. Activities of rifamycin derivatives against wild-type and rpoB mutants of Chlamydia trachomatis. Antimicrob. Agents Chemother. 2005, 49, 3974–3976. [Google Scholar] [CrossRef]
- Shindo, K.; Kamishohara, M.; Odagawa, A.; Matsuoka, M.; Kawai, H. Vicenistatin, a novel 20-membered macrocyclic lactam antitumor antibiotic. J. Antibiot. 1993, 46, 1076–1081. [Google Scholar] [CrossRef]
- Koba, M.; Konopa, J. Actinomycin D and its mechanisms of action. Postepy Hig. Med. Dosw. 2005, 59, 290–298. [Google Scholar]
- Tsunakawa, M.; Kamei, H.; Konishi, M.; Miyaki, T.; Oki, T.; Kawaguchi, H. Porothramycin, a new antibiotic of the anthramycin group: Production, isolation, structure and biological activity. J. Antibiot. 1988, 41, 1366–1373. [Google Scholar] [CrossRef]
- Revathi, S.; Malathy, N.S. Antibacterial Activity of Rhizome of Curcuma aromatica and Partial Purification of Active Compounds. Indian J. Pharm. Sci. 2013, 75, 732–735. [Google Scholar]
- Kodani, S.; Bicz, J.; Song, L.; Deeth, R.J.; Ohnishi-Kameyama, M.; Yoshida, M.; Ochi, K.; Challis, G.L. Structure and biosynthesis of scabichelin, a novel tris-hydroxamate siderophore produced by the plant pathogen Streptomyces scabies 87.22. Org. Biomol. Chem. 2013, 11, 4686–4694. [Google Scholar] [CrossRef]
- Hasenbohler, A.; Kneifel, H.; Konig, W.A.; Zahner, H.; Zeiler, H.J. Metabolic products of microorganisms. 134. Stenothricin, a new inhibitor of the bacterial cell wall synthesis (author’s transl). Arch. Microbiol. 1974, 99, 307–321. [Google Scholar]
- Hu, F.P.; Young, J.M.; Fletcher, M.J. Preliminary description of biocidal (syringomycin) activity in fluorescent plant pathogenic Pseudomonas species. J. Appl. Microbiol. 1998, 85, 365–371. [Google Scholar] [CrossRef]
- Fu, C.; Keller, L.; Bauer, A.; Bronstrup, M.; Froidbise, A.; Hammann, P.; Herrmann, J.; Mondesert, G.; Kurz, M.; Schiell, M.; et al. Biosynthetic Studies of Telomycin Reveal New Lipopeptides with Enhanced Activity. J. Am. Chem. Soc. 2015, 137, 7692–7705. [Google Scholar] [CrossRef]
- Yashiro, T.; Sakata, F.; Sekimoto, T.; Shirai, T.; Hasebe, F.; Matsuda, K.; Kurosawa, S.; Suzuki, S.; Nagata, K.; Kasakura, K.; et al. Immunosuppressive effect of a non-proteinogenic amino acid from Streptomyces through inhibiting allogeneic T cell proliferation. Biosci. Biotechnol. Biochem. 2019, 83, 1111–1116. [Google Scholar] [CrossRef]
- Tichenor, M.S.; MacMillan, K.S.; Trzupek, J.D.; Rayl, T.J.; Hwang, I.; Boger, D.L. Systematic exploration of the structural features of yatakemycin impacting DNA alkylation and biological activity. J. Am. Chem. Soc. 2007, 129, 10858–10869. [Google Scholar] [CrossRef]
- Moore, B.S.; Floss, H.G. Biosynthetic studies on the origin of the cyclohexanecarboxylic acid moiety of ansatrienin A and omega-cyclohexyl fatty acids. J. Nat. Prod. 1994, 57, 382–386. [Google Scholar] [CrossRef]
- Greule, A.; Izore, T.; Iftime, D.; Tailhades, J.; Schoppet, M.; Zhao, Y.; Peschke, M.; Ahmed, I.; Kulik, A.; Adamek, M.; et al. Kistamicin biosynthesis reveals the biosynthetic requirements for production of highly crosslinked glycopeptide antibiotics. Nat. Commun. 2019, 10, 2613. [Google Scholar] [CrossRef]
- Sang, F.; Li, D.; Sun, X.; Cao, X.; Wang, L.; Sun, J.; Sun, B.; Wu, L.; Yang, G.; Chu, X.; et al. Total synthesis and determination of the absolute configuration of rakicidin A. J. Am. Chem. Soc. 2014, 136, 15787–15791. [Google Scholar] [CrossRef]
- Wang, L.; Yun, B.S.; George, N.P.; Wendt-Pienkowski, E.; Galm, U.; Oh, T.J.; Coughlin, J.M.; Zhang, G.; Tao, M.; Shen, B. Glycopeptide antitumor antibiotic zorbamycin from Streptomyces flavoviridis ATCC 21892: Strain improvement and structure elucidation. J. Nat. Prod. 2007, 70, 402–406. [Google Scholar] [CrossRef]
- Finlay, J.; Miller, L.; Poupard, J.A. A review of the antimicrobial activity of clavulanate. J. Antimicrob. Ch. 2003, 52, 18–23. [Google Scholar] [CrossRef]
- Umemura, M.; Kim, J.H.; Aoyama, H.; Hoshino, Y.; Fukumura, H.; Nakakaji, R.; Sato, I.; Ohtake, M.; Akimoto, T.; Narikawa, M.; et al. The iron chelating agent, deferoxamine detoxifies Fe(Salen)-induced cytotoxicity. J. Pharm. Sci. 2017, 134, 203–210. [Google Scholar] [CrossRef]
- Rateb, M.E.; Zhai, Y.; Ehrner, E.; Rath, C.M.; Wang, X.; Tabudravu, J.; Ebel, R.; Bibb, M.; Kyeremeh, K.; Dorrestein, P.C.; et al. Legonaridin, a new member of linaridin RiPP from a Ghanaian Streptomyces isolate. Org. Biomol. Chem. 2015, 13, 9585–9592. [Google Scholar] [CrossRef]
- Lee, E.R.; Blount, K.F.; Breaker, R.R. Roseoflavin is a natural antibacterial compound that binds to FMN riboswitches and regulates gene expression. RNA Biol. 2009, 6, 187–194. [Google Scholar] [CrossRef]
- Parks, D.H.; Imelfort, M.; Skennerton, C.T.; Hugenholtz, P.; Tyson, G.W. CheckM: Assessing the quality of microbial genomes recovered from isolates, single cells, and metagenomes. Genome Res. 2015, 25, 1043–1055. [Google Scholar] [CrossRef]
- Lagesen, K.; Hallin, P.; Rodland, E.A.; Staerfeldt, H.H.; Rognes, T.; Ussery, D.W. RNAmmer: Consistent and rapid annotation of ribosomal RNA genes. Nucleic Acids Res. 2007, 35, 3100–3108. [Google Scholar] [CrossRef]
- Lowe, T.M.; Chan, P.P. tRNAscan-SE On-line: Integrating search and context for analysis of transfer RNA genes. Nucleic Acids Res. 2016, 44, W54–W57. [Google Scholar] [CrossRef]
- Overbeek, R.; Olson, R.; Pusch, G.D.; Olsen, G.J.; Davis, J.J.; Disz, T.; Edwards, R.A.; Gerdes, S.; Parrello, B.; Shukla, M.; et al. The SEED and the Rapid Annotation of microbial genomes using Subsystems Technology (RAST). Nucleic Acids Res. 2014, 42, D206–D214. [Google Scholar] [CrossRef]
- Blin, K.; Shaw, S.; Steinke, K.; Villebro, R.; Ziemert, N.; Lee, S.Y.; Medema, M.H.; Weber, T. antiSMASH 5.0: Updates to the secondary metabolite genome mining pipeline. Nucleic Acids Res. 2019, 47, W81–W87. [Google Scholar] [CrossRef]
- Moriya, Y.; Itoh, M.; Okuda, S.; Yoshizawa, A.C.; Kanehisa, M. KAAS: An automatic genome annotation and pathway reconstruction server. Nucleic Acids Res. 2007, 35, W182–W185. [Google Scholar] [CrossRef]
- Wu, S.; Zhu, Z.; Fu, L.; Niu, B.; Li, W. WebMGA: A customizable web server for fast metagenomic sequence analysis. BMC Genom. 2011, 12, 444. [Google Scholar] [CrossRef]
- Lee, I.; Ouk Kim, Y.; Park, S.C.; Chun, J. OrthoANI: An improved algorithm and software for calculating average nucleotide identity. Int. J. Syst. Evol. Microbiol. 2016, 66, 1100–1103. [Google Scholar] [CrossRef]
- Amin, A.; Ahmed, I.; Khalid, N.; Osman, G.; Khan, I.U.; Xiao, M.; Li, W.J. Streptomyces caldifontis sp. nov., isolated from a hot water spring of Tatta Pani, Kotli, Pakistan. Antonie van Leeuwenhoek 2017, 110, 77–86. [Google Scholar] [CrossRef]
- Cao, T.; Mu, S.; Lu, C.; Zhao, S.; Li, D.; Yan, K.; Xiang, W.; Liu, C. Streptomyces amphotericinicus sp. nov., an amphotericin-producing actinomycete isolated from the head of an ant (Camponotus japonicus Mayr). Int. J. Syst. Evol. Microbiol. 2017, 67, 4967–4973. [Google Scholar] [CrossRef]
- Take, A.; Inahashi, Y.; Omura, S.; Takahashi, Y.; Matsumoto, A. Streptomyces boninensis sp. nov., isolated from soil from a limestone cave in the Ogasawara Islands. Int. J. Syst. Evol. Microbiol. 2018, 68, 1795–1799. [Google Scholar] [CrossRef]
- Xu, L.; Wu, Y.H.; Zhou, P.; Cheng, H.; Liu, Q.; Xu, X.W. Investigation of the thermophilic mechanism in the genus Porphyrobacter by comparative genomic analysis. BMC Genom. 2018, 19, 385. [Google Scholar] [CrossRef]
- Lechner, M.; Findeiss, S.; Steiner, L.; Marz, M.; Stadler, P.F.; Prohaska, S.J. Proteinortho: Detection of (co-)orthologs in large-scale analysis. BMC Bioinform. 2011, 12, 124. [Google Scholar] [CrossRef]
- Jordan, I.K.; Rogozin, I.B.; Wolf, Y.I.; Koonin, E.V. Essential genes are more evolutionarily conserved than are nonessential genes in bacteria. Genome Res. 2002, 12, 962–968. [Google Scholar] [CrossRef]
- Katoh, K.; Standley, D.M. MAFFT multiple sequence alignment software version 7: Improvements in performance and usability. Mol. Biol. Evol. 2013, 30, 772–780. [Google Scholar] [CrossRef]
- Capella-Gutiérrez, S.; Silla-Martínez, J.M.; Gabaldón, T. trimAl: A tool for automated alignment trimming in large-scale phylogenetic analyses. Bioinformatics 2009, 25, 1972–1973. [Google Scholar] [CrossRef]
- Felsenstein, J. Evolutionary trees from DNA sequences: A maximum likelihood approach. J. Mol. Evol. 1981, 17, 368–376. [Google Scholar] [CrossRef]
- Nguyen, L.-T.; Schmidt, H.A.; von Haeseler, A.; Minh, B.Q. IQ-TREE: A fast and effective stochastic algorithm for estimating maximum-likelihood phylogenies. Mol. Biol. Evol. 2014, 32, 268–274. [Google Scholar] [CrossRef]
- Hoang, D.T.; Chernomor, O.; von Haeseler, A.; Minh, B.Q.; Vinh, L.S. UFBoot2: Improving the Ultrafast Bootstrap Approximation. Mol. Biol. Evol. 2018, 35, 518–522. [Google Scholar] [CrossRef]
- Altschul, S.F.; Gish, W.; Miller, W.; Myers, E.W.; Lipman, D.J. Basic local alignment search tool. J. Mol. Biol. 1990, 215, 403–410. [Google Scholar] [CrossRef]
- Ihaka, R.; Gentleman, R. R: A language for data analysis and graphics. J. Comput. Graph. Stat. 1996, 5, 299–314. [Google Scholar]
- Kumar, S.; Stecher, G.; Tamura, K. MEGA7: Molecular Evolutionary Genetics Analysis Version 7.0 for Bigger Datasets. Mol. Biol. Evol. 2016, 33, 1870–1874. [Google Scholar] [CrossRef]
© 2019 by the authors. Licensee MDPI, Basel, Switzerland. This article is an open access article distributed under the terms and conditions of the Creative Commons Attribution (CC BY) license (http://creativecommons.org/licenses/by/4.0/).





