New Frontiers in Pancreatic Cancer Management: Current Treatment Options and the Emerging Role of Neoadjuvant Therapy
Abstract
1. Introduction
2. Epidemiology and Prognosis of Pancreatic Cancer
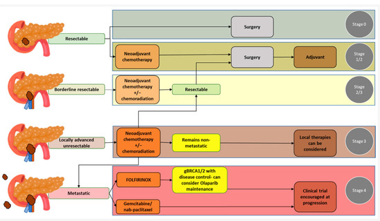
3. Staging of Pancreatic Cancer
4. Current Treatment Strategies
4.1. Overview
4.2. Surgical Resection
4.3. Ablative Techniques
4.4. Chemotherapy
4.5. Radiotherapy and Chemoradiotherapy
5. Neoadjuvant Therapy
5.1. Overview
5.2. The Evolving Role of Neoadjuvant Therapy in Pancreatic Cancer
5.3. Advantages and Benefits of Neoadjuvant Therapy
5.4. Resectable Pancreatic Cancer
5.5. Borderline-Resectable Pancreatic Cancer
5.6. Locally Advanced, Unresectable
6. Neoadjuvant versus Adjuvant Therapy
7. Challenges in Neoadjuvant Therapy and Future Directions
8. Conclusions
Author Contributions
Funding
Institutional Review Board Statement
Informed Consent Statement
Data Availability Statement
Acknowledgments
Conflicts of Interest
References
- Cai, J.; Chen, H.; Lu, M.; Zhang, Y.; Lu, B.; You, L.; Zhang, T.; Dai, M.; Zhao, Y. Advances in the epidemiology of pancreatic cancer: Trends, risk factors, screening, and prognosis. Cancer Lett. 2021, 520, 1–11. [Google Scholar] [CrossRef]
- Ushio, J.; Kanno, A.; Ikeda, E.; Ando, K.; Nagai, H.; Miwata, T.; Kawasaki, Y.; Tada, Y.; Yokoyama, K.; Numao, N.; et al. Pancreatic Ductal Adenocarcinoma: Epidemiology and Risk Factors. Diagnostics 2021, 11, 562. [Google Scholar] [CrossRef]
- Kan, C.; Liu, N.; Zhang, K.; Wu, D.; Liang, Y.; Cai, W.; Jing, Q.; Han, F.; Xing, S.; Sun, X. Global, Regional, and National Burden of Pancreatic Cancer, 1990–2019: Results from the Global Burden of Disease Study 2019. Ann. Glob. Health 2023, 89, 33. [Google Scholar] [CrossRef] [PubMed]
- Varadhachary, G.R.; Tamm, E.P.; Abbruzzese, J.L.; Xiong, H.Q.; Crane, C.H.; Wang, H.; Lee, J.E.; Pisters, P.W.T.; Evans, D.B.; Wolff, R.A. Borderline Resectable Pancreatic Cancer: Definitions, Management, and Role of Preoperative Therapy. Ann. Surg. Oncol. 2006, 13, 1035–1046. [Google Scholar] [CrossRef] [PubMed]
- Isaji, S.; Mizuno, S.; Windsor, J.A.; Bassi, C.; Castillo, C.F.-D.; Hackert, T.; Hayasaki, A.; Katz, M.H.; Kim, S.-W.; Kishiwada, M.; et al. International consensus on definition and criteria of borderline resectable pancreatic ductal adenocarcinoma 2017. Pancreatology 2018, 18, 2–11. [Google Scholar] [CrossRef] [PubMed]
- Kirkegård, J.; Aahlin, E.K.; Al-Saiddi, M.; O Bratlie, S.; Coolsen, M.; de Haas, R.J.; Dulk, M.D.; Fristrup, C.; Harrison, E.M.; Mortensen, M.B.; et al. Multicentre study of multidisciplinary team assessment of pancreatic cancer resectability and treatment allocation. Br. J. Surg. 2019, 106, 756–764. [Google Scholar] [CrossRef]
- Callery, M.P.; Chang, K.J.; Fishman, E.K.; Talamonti, M.S.; Traverso, L.W.; Linehan, D.C. Pretreatment Assessment of Resectable and Borderline Resectable Pancreatic Cancer: Expert Consensus Statement. Ann. Surg. Oncol. 2009, 16, 1727–1733. [Google Scholar] [CrossRef]
- Conroy, T.; Pfeiffer, P.; Vilgrain, V.; Lamarca, A.; Seufferlein, T.; O’reilly, E.; Hackert, T.; Golan, T.; Prager, G.; Haustermans, K.; et al. Pancreatic cancer: ESMO Clinical Practice Guideline for diagnosis, treatment and follow-up. Ann. Oncol. 2023, 34, 987–1002. [Google Scholar] [CrossRef] [PubMed]
- Springfeld, C.; Ferrone, C.R.; Katz, M.H.G.; Philip, P.A.; Hong, T.S.; Hackert, T.; Büchler, M.W.; Neoptolemos, J. Neoadjuvant therapy for pancreatic cancer. Nat. Rev. Clin. Oncol. 2023, 20, 318–337. [Google Scholar] [CrossRef]
- Zheng, J.; Paniccia, A.; Zureikat, A.H. Advances in the Surgical Treatment of Pancreatic Cancer. Surg. Pathol. Clin. 2022, 15, 479–490. [Google Scholar] [CrossRef]
- Croome, K.P.; Farnell, M.B.; Que, F.G.; Reid-Lombardo, K.; Truty, M.J.; Nagorney, D.M.; Kendrick, M.L. Pancreaticoduodenectomy with Major Vascular Resection: A Comparison of Laparoscopic Versus Open Approaches. J. Gastrointest. Surg. 2015, 19, 189–194. [Google Scholar] [CrossRef] [PubMed]
- van Rijssen, L.B.; Rombouts, S.J.; Walma, M.S.; Vogel, J.A.; Tol, J.A.; Molenaar, I.Q.; van Eijck, C.H.; Verheij, J.; van de Vijver, M.J.; Busch, O.R.; et al. Recent Advances in Pancreatic Cancer Surgery of Relevance to the Practicing Pathologist. Surg. Pathol. Clin. 2016, 9, 539–545. [Google Scholar] [CrossRef] [PubMed]
- Qian, C.; Wan, L.; Wu, Y. Analysis of the results of high-intensity focused ultrasound for patients with advanced pancreatic cancer. Int. J. Hyperth. 2023, 40, 2250586. [Google Scholar] [CrossRef]
- Rombouts, S.J.E.; Vogel, J.A.; van Santvoort, H.C.; van Lienden, K.P.; van Hillegersberg, R.; Busch, O.R.C.; Besselink, M.G.H.; Molenaar, I.Q. Systematic review of innovative ablative therapies for the treatment of locally advanced pancreatic cancer. Br. J. Surg. 2015, 102, 182–193. [Google Scholar] [CrossRef]
- Springfeld, C.; Jäger, D.; Büchler, M.W.; Strobel, O.; Hackert, T.; Palmer, D.H.; Neoptolemos, J.P. Chemotherapy for pancreatic cancer. La Presse Médicale 2019, 48, e159–e174. [Google Scholar] [CrossRef]
- Kolbeinsson, H.M.; Chandana, S.; Wright, G.P.; Chung, M. Pancreatic Cancer: A Review of Current Treatment and Novel Therapies. J. Investig. Surg. 2023, 36, 2129884. [Google Scholar] [CrossRef]
- Tchelebi, L.T.; Lehrer, E.J.; Trifiletti, D.M.; Sharma, N.K.; Gusani, N.J.; Crane, C.H.; Zaorsky, N.G. Conventionally fractionated radiation therapy versus stereotactic body radiation therapy for locally advanced pancreatic cancer (CRiSP): An international systematic review and meta-analysis. Cancer 2020, 126, 2120–2131. [Google Scholar] [CrossRef] [PubMed]
- Goto, Y.; Nakamura, A.; Ashida, R.; Sakanaka, K.; Itasaka, S.; Shibuya, K.; Matsumoto, S.; Kanai, M.; Isoda, H.; Masui, T.; et al. Clinical evaluation of intensity-modulated radiotherapy for locally advanced pancreatic cancer. Radiat. Oncol. 2018, 13, 118. [Google Scholar] [CrossRef]
- Rehman, M.; Khaled, A.; Noel, M. Cytotoxic Chemotherapy in Advanced Pancreatic Cancer. Hematol. Oncol. Clin. N. Am. 2022, 36, 1011–1018. [Google Scholar] [CrossRef]
- de Geus, S.W.L.; Eskander, M.F.; Kasumova, G.G.; Ng, S.C.; Kent, T.S.; Mancias, J.D.; Callery, M.P.; Mahadevan, A.; Tseng, J.F. Stereotactic body radiotherapy for unresected pancreatic cancer: A nationwide review. Cancer 2017, 123, 4158–4167. [Google Scholar] [CrossRef]
- Versteijne, E.; van Dam, J.L.; Suker, M.; Janssen, Q.P.; Groothuis, K.; Akkermans-Vogelaar, J.M.; Besselink, M.G.; Bonsing, B.A.; Buijsen, J.; Busch, O.R.; et al. Neoadjuvant Chemoradiotherapy Versus Upfront Surgery for Resectable and Borderline Resectable Pancreatic Cancer: Long-Term Results of the Dutch Randomized PREOPANC Trial. J. Clin. Oncol. 2022, 40, 1220–1230. [Google Scholar] [CrossRef] [PubMed]
- Sugiura, T.; Toyama, H.; Fukutomi, A.; Asakura, H.; Takeda, Y.; Yamamoto, K.; Hirano, S.; Satoi, S.; Matsumoto, I.; Takahashi, S.; et al. Randomized phase II trial of chemoradiotherapy with S-1 versus combination chemotherapy with gemcitabine and S-1 as neoadjuvant treatment for resectable pancreatic cancer (JASPAC 04). J. Hepato-Biliary-Pancreat. Sci. 2023, 30, 1249–1260. [Google Scholar] [CrossRef] [PubMed]
- Klein, A.P. Pancreatic cancer epidemiology: Understanding the role of lifestyle and inherited risk factors. Nat. Rev. Gastroenterol. Hepatol. 2021, 18, 493–502. [Google Scholar] [CrossRef] [PubMed]
- American Cancer Society. Available online: https://www.cancer.org/cancer/types/pancreatic-cancer/detection-diagnosis-staging/staging.html (accessed on 30 April 2024).
- Khasawneh, H.; Pria, H.R.F.D.; Miranda, J.; Nevin, R.; Chhabra, S.; Hamdan, D.; Chakraborty, J.; de Castria, T.B.; Horvat, N. Ct Imaging Assessment of Pancreatic Adenocarcinoma Resectability after Neoadjuvant Therapy: Current Status and Perspective on the Use of Radiomics. J. Clin. Med. 2023, 12, 6821. [Google Scholar] [CrossRef] [PubMed]
- Karakas, Y.; Lacin, S.; Yalcin, S. Recent advances in the management of pancreatic adenocarcinoma. Expert Rev. Anticancer. Ther. 2018, 18, 51–62. [Google Scholar] [CrossRef] [PubMed]
- Tol, J.A.; Gouma, D.J.; Bassi, C.; Dervenis, C.; Montorsi, M.; Adham, M.; Andrén-Sandberg, A.; Asbun, H.J.; Bockhorn, M.; Büchler, M.W.; et al. Definition of a standard lymphadenectomy in surgery for pancreatic ductal adenocarcinoma: A consensus statement by the International Study Group on Pancreatic Surgery (ISGPS). Surgery 2014, 156, 591–600. [Google Scholar] [CrossRef] [PubMed]
- Mitchem, J.B.; Hamilton, N.; Gao, F.; Hawkins, W.G.; Linehan, D.C.; Strasberg, S.M. Long-Term Results of Resection of Adenocarcinoma of the Body and Tail of the Pancreas Using Radical Antegrade Modular Pancreatosplenectomy Procedure. J. Am. Coll. Surg. 2012, 214, 46–52. [Google Scholar] [CrossRef] [PubMed]
- Korrel, M.; Vissers, F.L.; van Hilst, J.; de Rooij, T.; Dijkgraaf, M.G.; Festen, S.; Koerkamp, B.G.; Busch, O.R.; Luyer, M.D.; Sandström, P.; et al. Minimally invasive versus open distal pancreatectomy: An individual patient data meta-analysis of two randomized controlled trials. HPB 2021, 23, 323–330. [Google Scholar] [CrossRef]
- Beane, J.D.; Zenati, M.; Hamad, A.; Hogg, M.E.; Zeh, H.J.; Zureikat, A.H. Robotic pancreatoduodenectomy with vascular resection: Outcomes and learning curve. Surgery 2019, 166, 8–14. [Google Scholar] [CrossRef]
- Timmer, F.E.; Geboers, B.; Ruarus, A.H.; Schouten, E.A.; Nieuwenhuizen, S.; Puijk, R.S.; de Vries, J.J.; Meijerink, M.R.; Scheffer, H.J. Irreversible Electroporation for Locally Advanced Pancreatic Cancer. Tech. Vasc. Interv. Radiol. 2020, 23, 100675. [Google Scholar] [CrossRef]
- Dhaliwal, A.; Kolli, S.; Dhindsa, B.S.; Choa, J.; Mashiana, H.S.; Ramai, D.; Chandan, S.; Bhogal, N.; Sayles, H.; Bhat, I.; et al. Efficacy of EUS-RFA in pancreatic tumors: Is it ready for prime time? A systematic review and meta-analysis. Endosc. Int. Open 2020, 8, E1243–E1251. [Google Scholar] [CrossRef]
- Burris, H.A., 3rd; Moore, M.J.; Andersen, J.; Green, M.R.; Rothenberg, M.L.; Modiano, M.R.; Cripps, M.C.; Portenoy, R.K.; Storniolo, A.M.; Tarassoff, P.; et al. Improvements in survival and clinical benefit with gemcitabine as first-line therapy for patients with advanced pancreas cancer: A randomized trial. J. Clin. Oncol. 1997, 15, 2403–2413. [Google Scholar] [CrossRef]
- Conroy, T.; Desseigne, F.; Ychou, M.; Bouché, O.; Guimbaud, R.; Bécouarn, Y.; Adenis, A.; Raoul, J.-L.; Gourgou-Bourgade, S.; De La Fouchardière, C.; et al. FOLFIRINOX versus Gemcitabine for Metastatic Pancreatic Cancer. N. Engl. J. Med. 2011, 364, 1817–1825. [Google Scholar] [CrossRef]
- Von Hoff, D.D.; Ervin, T.; Arena, F.P.; Chiorean, E.G.; Infante, J.; Moore, M.; Seay, T.; Tjulandin, S.A.; Ma, W.W.; Saleh, M.N.; et al. Increased Survival in Pancreatic Cancer with nab-Paclitaxel plus Gemcitabine. N. Engl. J. Med. 2013, 369, 1691–1703. [Google Scholar] [CrossRef]
- Ko, A.H. Nanomedicine developments in the treatment of metastatic pancreatic cancer: Focus on nanoliposomal irinotecan. Int. J. Nanomed. 2016, 11, 1225–1235. [Google Scholar] [CrossRef]
- Kipps, E.; Young, K.; Starling, N. Liposomal irinotecan in gemcitabine-refractory metastatic pancreatic cancer: Efficacy, safety and place in therapy. Ther. Adv. Med. Oncol. 2017, 9, 159–170. [Google Scholar] [CrossRef]
- Wang-Gillam, A.; Li, C.-P.; Bodoky, G.; Dean, A.; Shan, Y.-S.; Jameson, G.; Macarulla, T.; Lee, K.-H.; Cunningham, D.; Blanc, J.F.; et al. Nanoliposomal irinotecan with fluorouracil and folinic acid in metastatic pancreatic cancer after previous gemcitabine-based therapy (NAPOLI-1): A global, randomised, open-label, phase 3 trial. Lancet 2016, 387, 545–557. [Google Scholar] [CrossRef]
- Neoptolemos, J.P.; Palmer, D.H.; Ghaneh, P.; Psarelli, E.E.; Valle, J.W.; Halloran, C.M.; Faluyi, O.; O’Reilly, D.A.; Cunningham, D.; Wadsley, J.; et al. Comparison of adjuvant gemcitabine and capecitabine with gemcitabine monotherapy in patients with resected pancreatic cancer (ESPAC-4): A multicentre, open-label, randomised, phase 3 trial. Lancet 2017, 389, 1011–1024. [Google Scholar] [CrossRef]
- Conroy, T.; Hammel, P.; Hebbar, M.; Ben Abdelghani, M.; Wei, A.C.; Raoul, J.-L.; Choné, L.; Francois, E.; Artru, P.; Biagi, J.J.; et al. FOLFIRINOX or Gemcitabine as Adjuvant Therapy for Pancreatic Cancer. N. Engl. J. Med. 2018, 379, 2395–2406. [Google Scholar] [CrossRef]
- Ermongkonchai, T.; Khor, R.; Muralidharan, V.; Tebbutt, N.; Lim, K.; Kutaiba, N.; Ng, S.P. Stereotactic radiotherapy and the potential role of magnetic resonance-guided adaptive techniques for pancreatic cancer. World J. Gastroenterol. 2022, 28, 745–754. [Google Scholar] [CrossRef] [PubMed]
- Nakamura, A.; Shibuya, K.; Matsuo, Y.; Nakamura, M.; Shiinoki, T.; Mizowaki, T.; Hiraoka, M. Analysis of Dosimetric Parameters Associated With Acute Gastrointestinal Toxicity and Upper Gastrointestinal Bleeding in Locally Advanced Pancreatic Cancer Patients Treated With Gemcitabine-Based Concurrent Chemoradiotherapy. Int. J. Radiat. Oncol. Biol. Phys. 2012, 84, 369–375. [Google Scholar] [CrossRef] [PubMed]
- Ejlsmark, M.W.; Schytte, T.; Bernchou, U.; Bahij, R.; Weber, B.; Mortensen, M.B.; Pfeiffer, P. Radiotherapy for Locally Advanced Pancreatic Adenocarcinoma—A Critical Review of Randomised Trials. Curr. Oncol. 2023, 30, 6820–6837. [Google Scholar] [CrossRef] [PubMed]
- Falco, M.; Masojć, B.; Sulikowski, T. Radiotherapy in Pancreatic Cancer: To Whom, When, and How? Cancers 2023, 15, 3382. [Google Scholar] [CrossRef] [PubMed]
- Oba, A.; Ho, F.; Bao, Q.R.; Al-Musawi, M.H.; Schulick, R.D.; Del Chiaro, M. Neoadjuvant Treatment in Pancreatic Cancer. Front. Oncol. 2020, 10, 245. [Google Scholar] [CrossRef]
- Das, P.; Skibber, J.M.; Rodriguez-Bigas, M.A.; Feig, B.W.; Chang, G.J.; Wolff, R.A.; Eng, C.; Krishnan, S.; Janjan, N.A.; Crane, C.H. Predictors of tumor response and downstaging in patients who receive preoperative chemoradiation for rectal cancer. Cancer 2007, 109, 1750–1755. [Google Scholar] [CrossRef]
- Collette, L.; Bosset, J.-F.; Dulk, M.D.; Nguyen, F.; Mineur, L.; Maingon, P.; Radosevic-Jelic, L.; Piérart, M.; Calais, G. Patients with Curative Resection of cT3-4 Rectal Cancer After Preoperative Radiotherapy or Radiochemotherapy: Does Anybody Benefit From Adjuvant Fluorouracil-Based Chemotherapy? A Trial of the European Organisation for Research and Treatment of Cancer Radiation Oncology Group. J. Clin. Oncol. 2007, 25, 4379–4386. [Google Scholar] [CrossRef]
- Smith, K.D.; Tan, D.; Das, P.; Chang, G.J.; Kattepogu, K.; Feig, B.W.; Skibber, J.M.; Rodriguez-Bigas, M.A. Clinical Significance of Acellular Mucin in Rectal Adenocarcinoma Patients with a Pathologic Complete Response to Preoperative Chemoradiation. Ann. Surg. 2010, 251, 261–264. [Google Scholar] [CrossRef]
- Liu, M.; Wei, A.C. Advances in Surgery and (Neo) Adjuvant Therapy in the Management of Pancreatic Cancer. Hematol. Oncol. Clin. N. Am. 2024, 38, 629–642. [Google Scholar] [CrossRef]
- Jain, A.J.; Maxwell, J.E.; Katz, M.H.G.; Snyder, R.A. Surgical Considerations for Neoadjuvant Therapy for Pancreatic Adenocarcinoma. Cancers 2023, 15, 4174. [Google Scholar] [CrossRef] [PubMed] [PubMed Central]
- Labori, K.J.; Bratlie, S.O.; Andersson, B.; Angelsen, J.-H.; Biörserud, C.; Björnsson, B.; Bringeland, E.A.; Elander, N.; Garresori, H.; Grønbech, J.E.; et al. Neoadjuvant FOLFIRINOX versus upfront surgery for resectable pancreatic head cancer (NORPACT-1): A multicentre, randomised, phase 2 trial. Lancet Gastroenterol. Hepatol. 2024, 9, 205–217. [Google Scholar] [CrossRef]
- Versteijne, E.; Suker, M.; Groothuis, K.; Akkermans-Vogelaar, J.M.; Besselink, M.G.; Bonsing, B.A.; Buijsen, J.; Busch, O.R.; Creemers, G.-J.M.; van Dam, R.M.; et al. Preoperative Chemoradiotherapy Versus Immediate Surgery for Resectable and Borderline Resectable Pancreatic Cancer: Results of the Dutch Randomized Phase III PREOPANC Trial. J. Clin. Oncol. 2020, 38, 1763–1773. [Google Scholar] [CrossRef]
- Sohal, D.P.S.; Duong, M.; Ahmad, S.A.; Gandhi, N.S.; Beg, M.S.; Wang-Gillam, A.; Wade, J.L.; Chiorean, E.G.; Guthrie, K.A.; Lowy, A.M.; et al. Efficacy of Perioperative Chemotherapy for Resectable Pancreatic Adenocarcinoma: A Phase 2 Randomized Clinical Trial. JAMA Oncol. 2021, 7, 421. [Google Scholar] [CrossRef]
- Chawla, A.; Shi, Q.; Ko, A.H.; Beg, S.; Varghese, A.M.; Behrman, S.W.; Bloomston, M.; Ahmed, F.S.; Frankel, W.L.; Dixon, J.G.; et al. Alliance A021806: A phase III trial evaluating perioperative versus adjuvant therapy for resectable pancreatic cancer. J. Clin. Oncol. 2023, 41, TPS4204. [Google Scholar] [CrossRef]
- Ghaneh, P.; Palmer, D.; Cicconi, S.; Jackson, R.; Halloran, C.M.; Rawcliffe, C.; Sripadam, R.; Mukherjee, S.; Soonawalla, Z.; Wadsley, J.; et al. Immediate surgery compared with short-course neoadjuvant gemcitabine plus capecitabine, FOLFIRINOX, or chemoradiotherapy in patients with borderline resectable pancreatic cancer (ESPAC5): A four-arm, multicentre, randomised, phase 2 trial. Lancet Gastroenterol. Hepatol. 2023, 8, 157–168. [Google Scholar] [CrossRef]
- Katz, M.H.G.; Shi, Q.; Meyers, J.; Herman, J.M.; Chuong, M.; Wolpin, B.M.; Ahmad, S.; Marsh, R.; Schwartz, L.; Behr, S.; et al. Efficacy of Preoperative mFOLFIRINOX vs mFOLFIRINOX Plus Hypofractionated Radiotherapy for Borderline Resectable Adenocarcinoma of the Pancreas: The A021501 Phase 2 Randomized Clinical Trial. JAMA Oncol. 2022, 8, 1263. [Google Scholar] [CrossRef]
- Eshmuminov, D.; Aminjonov, B.; Palm, R.F.; Malleo, G.; Schmocker, R.K.; Abdallah, R.; Yoo, C.; Shaib, W.L.; Schneider, M.A.; Rangelova, E.; et al. FOLFIRINOX or Gemcitabine-based Chemotherapy for Borderline Resectable and Locally Advanced Pancreatic Cancer: A Multi-institutional, Patient-Level, Meta-analysis and Systematic Review. Ann. Surg. Oncol. 2023, 30, 4417–4428. [Google Scholar] [CrossRef]
- Yamaguchi, J.; Yokoyama, Y.; Fujii, T.; Yamada, S.; Takami, H.; Kawashima, H.; Ohno, E.; Ishikawa, T.; Maeda, O.; Ogawa, H.; et al. Results of a Phase II Study on the Use of Neoadjuvant Chemotherapy (FOLFIRINOX or GEM/nab-PTX) for Borderline-resectable Pancreatic Cancer (NUPAT-01). Ann. Surg. 2022, 275, 1043–1049. [Google Scholar] [CrossRef]
- De La Fouchardière, C.; Malka, D.; Cropet, C.; Chabaud, S.; Raimbourg, J.; Botsen, D.; Launay, S.; Evesque, L.; Vienot, A.; Perrier, H.; et al. Gemcitabine and Paclitaxel Versus Gemcitabine Alone After 5-Fluorouracil, Oxaliplatin, and Irinotecan in Metastatic Pancreatic Adenocarcinoma: A Randomized Phase III PRODIGE 65-UCGI 36-GEMPAX UNICANCER Study. J. Clin. Oncol. 2024, 42, 1055–1066. [Google Scholar] [CrossRef]
- Kunzmann, V.; Siveke, J.T.; Algül, H.; Goekkurt, E.; Siegler, G.; Martens, U.; Waldschmidt, D.; Pelzer, U.; Fuchs, M.; Kullmann, F.; et al. Nab-paclitaxel plus gemcitabine versus nab-paclitaxel plus gemcitabine followed by FOLFIRINOX induction chemotherapy in locally advanced pancreatic cancer (NEOLAP-AIO-PAK-0113): A multicentre, randomised, phase 2 trial. Lancet Gastroenterol. Hepatol. 2021, 6, 128–138. [Google Scholar] [CrossRef]
- Guggenberger, K.; Bley, T.; Held, S.; Keller, R.; Flemming, S.; Wiegering, A.; Germer, C.; Kimmel, B.; Kunzmann, V.; Hartlapp, I.; et al. Predictive value of computed tomography on surgical resectability in locally advanced pancreatic cancer treated with multiagent induction chemotherapy: Results from a prospective, multicentre phase 2 trial (NEOLAP-AIO-PAK-0113). Eur. J. Radiol. 2023, 163, 110834. [Google Scholar] [CrossRef]
- Fietkau, R.; Grützmann, R.; Wittel, U.A.; Croner, R.S.; Jacobasch, L.; Neumann, U.P.; Reinacher-Schick, A.; Imhoff, D.; Boeck, S.; Keilholz, L.; et al. R0 resection following chemo (radio)therapy improves survival of primary inoperable pancreatic cancer patients. Interim results of the German randomized CONKO-007± trial. Strahlenther. Und Onkol. 2021, 197, 8–18. [Google Scholar] [CrossRef] [PubMed]
- Fietkau, R.; Ghadimi, M.; Grützmann, R.; Wittel, U.A.; Jacobasch, L.; Uhl, W.; Croner, R.S.; Bechstein, W.O.; Neumann, U.P.; Waldschmidt, D.; et al. Randomized phase III trial of induction chemotherapy followed by chemoradiotherapy or chemotherapy alone for nonresectable locally advanced pancreatic cancer: First results of the CONKO-007 trial. J. Clin. Oncol. 2022, 40 (Suppl. S16), 4008. [Google Scholar] [CrossRef]
- Rangarajan, K.; Pucher, P.; Armstrong, T.; Bateman, A.; Hamady, Z. Systemic neoadjuvant chemotherapy in modern pancreatic cancer treatment: A systematic review and meta-analysis. Ann. R. Coll. Surg. Engl. 2019, 101, 453–462. [Google Scholar] [CrossRef] [PubMed]
- Endo, Y.; Kitago, M.; Kitagawa, Y. Evidence and Future Perspectives for Neoadjuvant Therapy for Resectable and Borderline Resectable Pancreatic Cancer: A Scoping Review. Cancers 2024, 16, 1632. [Google Scholar] [CrossRef] [PubMed]
- Huan, L.; Yu, F.; Cao, D.; Zhou, H.; Qin, M.; Cao, Y. Comparison of neoadjuvant treatment and surgery first for resectable or borderline resectable pancreatic carcinoma: A systematic review and network meta-analysis of randomized controlled trials. PLoS ONE 2024, 19, e0295983. [Google Scholar] [CrossRef]
- Zheng, R.; Liu, X.; Zhang, Y.; Liu, Y.; Wang, Y.; Guo, S.; Jin, X.; Zhang, J.; Guan, Y.; Liu, Y. Frontiers and future of immunotherapy for pancreatic cancer: From molecular mechanisms to clinical application. Front. Immunol. 2024, 15, 1383978. [Google Scholar] [CrossRef]
- Czaplicka, A.; Lachota, M.; Pączek, L.; Zagożdżon, R.; Kaleta, B. Chimeric Antigen Receptor T Cell Therapy for Pancreatic Cancer: A Review of Current Evidence. Cells 2024, 13, 101. [Google Scholar] [CrossRef]


| Year | Study | Treatment Group | Overall Survival | Survival Rate | Notable Adverse Events | Results |
|---|---|---|---|---|---|---|
| 1997 [15,33] | First study on PDAC | Gemcitabine vs. 5-FU | 5.65 months vs. 4.41 months | 18% vs. 2% | Less toxicity in gemcitabine. | Gemcitabine became the standard of care |
| 2011 [15,16,19,34] | ACCORD11/PRODIGE4 | FOLFIRINOX vs. gemcitabine | 11.1 months vs. 6.8 months | Degradation of quality of life: 31% vs. 66% | Diarrhea, neuropathy (more in FOLFIRINOX) | Improved and delayed QoL impairment made FOLFIRINOX the preferred strategy |
| 2013 [15,16,35] | MPACT | Nab-paclitaxel + gemcitabine vs. gemcitabine monotherapy | 8.5 months vs. 6.7 months | 35% vs. 22% | Neutropenia, fatigue, neuropathy (in the nab-paclitaxel-gemcitabine group) | The combination improved overall survival and response rate but more side effects |
| 2016 [15,16,36,37,38] | NAPOLI-1 | Nanoliposomal irinotecan + 5-FU/FA, 5 FU/FA, Nanoliposomal monotherapy | 6.1, 4.2, 4.9 months | N/A | Neutropenia, diarrhea, vomiting, fatigue (in the nanoliposomal irinotecan/5-FU and folinic acid combination) | Survival benefits of nal-IRI+5-FU/LV versus 5-FU/LV |
| 2017 [39] | ESPAC4 | Gemcitabine + capecitabine vs. gemcitabine | 28.0 months vs. 25.5 months | N/A | N/A | The adjuvant combination is a better standard of care |
| 2018 [40] | PRODIGE24 | Modified FOLFIRINOX vs. gemcitabine | 54.4 months vs. 35.0 | Longer with mFOLFIRINOX | Higher toxicity in mFOLFIRINOX | Longer survival with FOLFIRINOX at the expense of more toxic effects |
| Trial Name | Treatment Approach | Primary Findings | Median OS | Significance |
|---|---|---|---|---|
| Prep-02/JSAP-05 [9] | Neoadjuvant gemcitabine + S1, surgery, adjuvant S1 vs. Upfront surgery, adjuvant S1 | Similar rates of resection, R0 resection, post-operative morbidity, and mortality. The neoadjuvant group had improved OS. | Neoadjuvant: 36.7 months; Upfront: 26.6 months | Neoadjuvant therapy showed improved OS. |
| Alliance A021806 [53,54] | Perioperative mFOLFIRINOX vs. Surgery followed by adjuvant mFOLFIRINOX | Evaluating efficacy of perioperative mFOLFIRINOX; currently recruiting, outcomes pending. | N/A | Ongoing trial. |
| PREOPANC [21] | Neoadjuvant gemcitabine-based chemoradiotherapy, surgery, adjuvant gemcitabine vs. Upfront surgery, adjuvant gemcitabine | The neoadjuvant therapy group showed significant long-term survival benefits. | 5-year OS improved by 14% in the neoadjuvant group | Significant survival benefit with neoadjuvant therapy. |
Disclaimer/Publisher’s Note: The statements, opinions and data contained in all publications are solely those of the individual author(s) and contributor(s) and not of MDPI and/or the editor(s). MDPI and/or the editor(s) disclaim responsibility for any injury to people or property resulting from any ideas, methods, instructions or products referred to in the content. |
© 2024 by the authors. Licensee MDPI, Basel, Switzerland. This article is an open access article distributed under the terms and conditions of the Creative Commons Attribution (CC BY) license (https://creativecommons.org/licenses/by/4.0/).
Share and Cite
Dallavalle, S.; Campagnoli, G.; Pastena, P.; Martinino, A.; Schiliró, D.; Giovinazzo, F. New Frontiers in Pancreatic Cancer Management: Current Treatment Options and the Emerging Role of Neoadjuvant Therapy. Medicina 2024, 60, 1070. https://doi.org/10.3390/medicina60071070
Dallavalle S, Campagnoli G, Pastena P, Martinino A, Schiliró D, Giovinazzo F. New Frontiers in Pancreatic Cancer Management: Current Treatment Options and the Emerging Role of Neoadjuvant Therapy. Medicina. 2024; 60(7):1070. https://doi.org/10.3390/medicina60071070
Chicago/Turabian StyleDallavalle, Sofia, Gabriele Campagnoli, Paola Pastena, Alessandro Martinino, Davide Schiliró, and Francesco Giovinazzo. 2024. "New Frontiers in Pancreatic Cancer Management: Current Treatment Options and the Emerging Role of Neoadjuvant Therapy" Medicina 60, no. 7: 1070. https://doi.org/10.3390/medicina60071070
APA StyleDallavalle, S., Campagnoli, G., Pastena, P., Martinino, A., Schiliró, D., & Giovinazzo, F. (2024). New Frontiers in Pancreatic Cancer Management: Current Treatment Options and the Emerging Role of Neoadjuvant Therapy. Medicina, 60(7), 1070. https://doi.org/10.3390/medicina60071070

