Associations between β-Lactamase Types of Acinetobacter baumannii and Antimicrobial Resistance
Abstract
1. Introduction
2. Materials and Methods
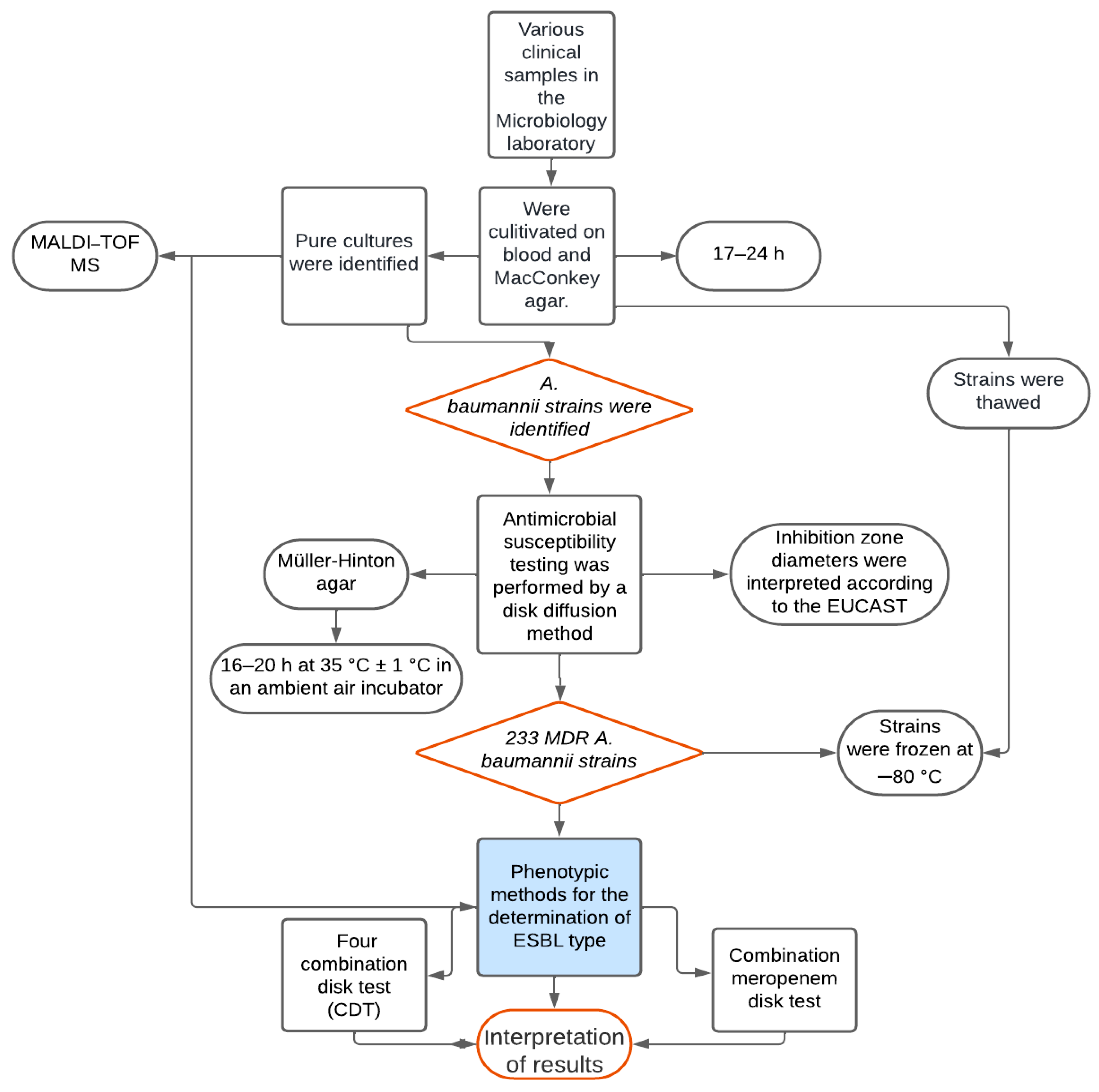
2.1. Bacterial Strains
2.2. Antimicrobial Susceptibility Testing
2.3. Phenotypic Methods for the Determination of ESBL Type
2.4. Statistical Analysis
3. Results
Assessment of Antibiotic Resistance Based on β-Lactamase Type
4. Discussion
5. Conclusions
Author Contributions
Funding
Institutional Review Board Statement
Informed Consent Statement
Data Availability Statement
Conflicts of Interest
References
- Camp, C.; Tatum, O.L. A Review of Acinetobacter baumannii as a Highly Successful Pathogen in Times of War. Lab. Med. 2010, 41, 649–657. [Google Scholar] [CrossRef]
- Lynch, J.P., 3rd; Zhanel, G.G.; Clark, N.M. Infections Due to Acinetobacter baumannii in the ICU: Treatment Options. Semin. Respir. Crit. Care Med. 2017, 38, 311–325. [Google Scholar] [CrossRef] [PubMed]
- Namiganda, V.; Mina, Y.; Meklat, A.; Touati, D.; Bouras, N.; Barakate, M.; Sabaou, N. Antibiotic Resistance Pattern of Acinetobacter baumannii Strains Isolated from Different Clinical Specimens and Their Sensibility Against Bioactive Molecules Produced by Actinobacteria. Arab. J. Sci. Eng. 2019, 44, 6267–6275. [Google Scholar] [CrossRef]
- Kirtikliene, T.; Mierauskaitė, A.; Razmienė, I.; Kuisiene, N. Multidrug-Resistant Acinetobacter baumannii Genetic Characterization and Spread in Lithuania in 2014, 2016, and 2018. Life 2021, 11, 151. [Google Scholar] [CrossRef] [PubMed]
- Butler, D.A.; Biagi, M.; Tan, X.; Qasmieh, S.; Bulman, Z.P.; Wenzler, E. Multidrug Resistant Acinetobacter baumannii: Resistance by Any Other Name Would Still be Hard to Treat. Curr. Infect. Dis. Rep. 2019, 21, 46. [Google Scholar] [CrossRef] [PubMed]
- Ibrahim, S.; Al-Saryi, N.; Al-Kadmy, I.M.S.; Aziz, S.N. Multidrug-resistant Acinetobacter baumannii as an emerging concern in hospitals. Mol. Biol. Rep. 2021, 48, 6987–6998. [Google Scholar] [CrossRef]
- Magiorakos, A.P.; Srinivasan, A.; Carey, R.B.; Carmeli, Y.; Falagas, M.E.; Giske, C.G.; Harbarth, S.; Hindler, J.F.; Kahlmeter, G.; Olsson-Liljequist, B.; et al. Multidrug-resistant, extensively drug-resistant and pandrug-resistant bacteria: An international expert proposal for interim standard definitions for acquired resistance. Clin. Microbiol. Infect. 2012, 18, 268–281. [Google Scholar] [CrossRef]
- Poirel, L.; Nordmann, P. Carbapenem resistance in Acinetobacter baumannii: Mechanisms and epidemiology. Clin. Microbiol. Infect. 2006, 12, 826–836. [Google Scholar]
- Lin, M.F.; Lan, C.Y. Antimicrobial resistance in Acinetobacter baumannii: From bench to bedside. World J. Clin. Cases 2014, 2, 787–814. [Google Scholar] [CrossRef]
- Erfani, Y. Detection of bla NDM-1, bla VIM, and bla IMP genes in multidrug-resistant Acinetobacter baumannii and Pseudomonas aeruginosa from clinical isolates in Tehran hospitals. Int. J. Adv. Biotechnol. Res. 2017, 8, 500–506. [Google Scholar]
- Alrahmany, D.; Omar, A.F.; Alreesi, A.; Harb, G.; Ghazi, I.M. Acinetobacter baumannii Infection-Related Mortality in Hospitalized Patients: Risk Factors and Potential Targets for Clinical and Antimicrobial Stewardship Interventions. Antibiotics 2022, 11, 1086. [Google Scholar] [CrossRef]
- Tacconelli, E.; Carrara, E.; Savoldi, A.; Harbarth, S.; Mendelson, M.; Monnet, D.L.; Pulcini, C.; Kahlmeter, G.; Kluytmans, J.; Carmeli, Y.; et al. Discovery, research, and development of new antibiotics: The WHO priority list of antibiotic-resistant bacteria and tuberculosis. Lancet Infect. Dis. 2018, 18, 318–327. [Google Scholar] [CrossRef] [PubMed]
- Bartal, C.; Rolston, K.V.I.; Nesher, L. Carbapenem-resistant Acinetobacter baumannii: Colonization, Infection and Current Treatment Options. Infect. Dis. Ther. 2022, 11, 683–694. [Google Scholar] [CrossRef] [PubMed]
- Kumar, S.; Anwer, R.; Azzi, A. Virulence Potential and Treatment Options of Multidrug-Resistant (MDR) Acinetobacter baumannii. Microorganisms 2021, 9, 2104. [Google Scholar] [CrossRef] [PubMed]
- ECDC Surveillance Atlas of Infectious Diseases. Available online: https://atlas.ecdc.europa.eu/ (accessed on 3 May 2023).
- Giske, C.G.; Turnidge, J.; Cantón, R.; Kahlmeter, G. Update from the European Committee on Antimicrobial Susceptibility Testing (EUCAST). J. Clin. Microbiol. 2022, 60, e0027621. [Google Scholar] [CrossRef]
- Ayobami, O.; Willrich, N.; Suwono, B.; Eckmanns, T.; Markwart, R. The epidemiology of carbapenem-non-susceptible Acinetobacter species in Europe: Analysis of EARS-Net data from 2013 to 2017. Antimicrob. Resist. Infect. Control 2020, 9, 89. [Google Scholar] [CrossRef]
- Kaur, A.; Singh, S. Prevalence of Extended Spectrum Betalactamase (ESBL) and Metallobetalactamase (MBL) Producing Pseudomonas aeruginosa and Acinetobacter baumannii Isolated from Various Clinical Samples. J. Pathog. 2018, 2018, 6845985. [Google Scholar] [CrossRef]
- Solomon, F.B.; Wadilo, F.; Tufa, E.G.; Mitiku, M. Extended spectrum and metalo beta-lactamase producing airborne Pseudomonas aeruginosa and Acinetobacter baumanii in restricted settings of a referral hospital: A neglected condition. Antimicrob. Resist. Infect. Control. 2017, 6, 106. [Google Scholar] [CrossRef]
- Singla, P.; Sikka, R.; Deeep, A.; Gagneja, D.; Chaudhary, U. Co-production of ESBL and AmpC β-Lactamases in Clinical Isolates of A. baumannii and A. lwoffii in a Tertiary Care Hospital From Northern India. J. Clin. Diagn. Res. JCDR 2014, 8, DC16–DC19. [Google Scholar] [CrossRef]
- Abouelfetouh, A.; Torky, A.S.; Aboulmagd, E. Phenotypic and genotypic characterization of carbapenem-resistant Acinetobacter baumannii isolates from Egypt. Antimicrob. Resist. Infect. Control 2019, 8, 185. [Google Scholar] [CrossRef]
- Martinez, T.; Martinez, I.; Vazquez, G.J.; Aquino, E.E.; Robledo, I.E. Genetic environment of the KPC gene in Acinetobacter baumannii ST2 clone from Puerto Rico and genomic insights into its drug resistance. J. Med. Microbiol. 2016, 65, 784–792. [Google Scholar] [CrossRef] [PubMed]
- Qureshi, Z.A.; Hittle, L.E.; O’Hara, J.A.; Rivera, J.I.; Syed, A.; Shields, R.K.; Pasculle, A.W.; Ernst, R.K.; Doi, Y. Colistin-resistant Acinetobacter baumannii: Beyond carbapenem resistance. Clin. Infect. Dis. 2015, 60, 1295–1303. [Google Scholar] [CrossRef]
- De Oliveira, D.M.P.; Forde, B.M.; Phan, M.D.; Steiner, B.; Zhang, B.; Zuegg, J.; El-Deeb, I.M.; Li, G.; Keller, N.; Brouwer, S.; et al. Rescuing Tetracycline Class Antibiotics for the Treatment of Multidrug-Resistant Acinetobacter baumannii Pulmonary Infection. mBio 2022, 13, e0351721. [Google Scholar] [CrossRef]
- Hans, R.; Bisht, D.; Agarwal, R.; Irfan, M. Phenotypic detection of MBL, Ampc beta-lactamase and carbapenemases in multi drug resistant isolates of Acinetobacter baumannii. Int. J. Med. Res. Health Sci. 2015, 4, 311. [Google Scholar] [CrossRef]
- Das, S.; Basak, S. Acinetobacter Baumannii Complex and Its Beta-Lactamase Production: Are We Moving towards Pre Antibiotic Era? Int. J. Health Sci. Res. 2018, 8, 60–69. [Google Scholar]
- Neupane, M.; Sudeep, K.C.; Thakur, S.K.; Panta, O.P.; Joshi, D.R.; Khanal, S. Beta-Lactamases Production in Multi-drug Resistant Acinetobacter species Isolated from Different Clinical Specimens. Tribhuvan Univ. J. Microbiol. 2019, 6, 44–50. [Google Scholar] [CrossRef]
- Batra, P.; Khurana, S.; Govindaswamy, A.; Aravinda, A.; Bajpai, V.; Ayyanar, M.; Mathur, P.; Malhotra, R. Antibiotic resistance profile and co-production of extended spectrum beta lactamases and AmpC in Acinetobacter spp. in a level 1 trauma center from India. J. Lab. Physicians 2019, 11, 128–132. [Google Scholar] [CrossRef] [PubMed]
- Davoudi-Monfared, E.; Khalili, H. The threat of carbapenem-resistant gram-negative bacteria in a Middle East region. Infect. Drug Resist. 2018, 11, 1831–1880. [Google Scholar] [CrossRef]



| Source | Total N = 233 n (%) | 2016–2017 N = 130 n (%) | 2021–2022 N = 103 n (%) |
|---|---|---|---|
| Bronchial secretions | 140 (60.1) | 88 (37.8) | 52 (22.3) |
| Urine | 24 (10.3) | 12 (5.2) | 12 (5.2) |
| Wounds and pus | 20 (8.6) | 9 (3.8) | 11 (4.8) |
| Abdominal fluid and bile | 19 (8.2) | 8 (3.4) | 11 (4.8) |
| Blood | 16 (6.9) | 5 (2.1) | 11 (4.8) |
| Sputum | 5 (2.1) | 2 (0.9) | 3 (1.2) |
| Biopsy | 4 (1.7) | 3 (1.3) | 1 (0.4) |
| Cerebrospinal fluid | 3 (1.3) | 1 (0.4) | 2 (0.9) |
| Pleural fluid | 1 (0.4) | 1 (0.4) | 0 (0) |
| Implant | 1 (0.4) | 1 (0.4) | 0 (0) |
| Antimicrobial Drug | 2016–2017 N = 130 n (%) | 2021–2022 N = 103 n (%) | p |
|---|---|---|---|
| Ampicillin/sulbactam | 104 (80.0) | 96 (93.2) | 0.004 |
| Piperacillin/tazobactam | 127 (97.7) | 103 (100.0) | 0.257 |
| Ceftazidime | 129 (99.2) | 102 (99.0) | 1.0 |
| Cefepime | 124 (95.4) | 100 (97.1) | 0.735 |
| Imipenem | 127 (97.7) | 102 (99.0) | 0.632 |
| Meropenem | 127 (97.7) | 102 (99.0) | 0.632 |
| Ciprofloxacin | 130 (100.0) | 103 (100.0) | – |
| Gentamicin | 111 (85.4) | 89 (86.4) | 0.824 |
| Tobramycin | 124 (95.4) | 93 (90.3) | 0.127 |
| Amikacin | 105 (80.8) | 87 (84.5) | 0.462 |
| Tigecycline | 80 (61.5) | 99 (96.1) | <0.001 |
| Tetracycline | 81 (62.3) | 103 (100.0) | <0.001 |
| Doxycycline | 42 (32.3) | 99 (96.1) | <0.001 |
| Trimethoprim/sulfamethoxazole | 124 (95.4) | 69 (67.0) | <0.001 |
| Antimicrobial Drug | AmpC-Producing N = 142 n (%) | AmpC-Non-Producing N = 91 n (%) | p | ESBL-Producing N = 27 n (%) | ESBL-Non-Producing N = 206 n (%) | p | KPC-Producing N = 179 n (%) | KPC-Non-Producing N = 54 n (%) | p |
|---|---|---|---|---|---|---|---|---|---|
| Ampicillin/sulbactam | 117 (82.4) | 83 (91.2) | 0.600 | 19 (70.4) | 181 (87.9) | 0.014 | 154 (86.0) | 46 (85.2) | 0.875 |
| Piperacillin/tazobactam | 139 (97.9) | 91 (100.0) | 0.163 | 26 (96.3) | 204 (99.0) | 0.236 | 179 (100.0) | 51 (94.4) | 0.012 |
| Ceftazidime | 141 (99.3) | 90 (98.9) | 0.750 | 26 (96.3) | 205 (99.5) | 0.219 | 178 (99.4) | 53 (98.1) | 0.411 |
| Cefepime | 135 (95.1) | 89 (97.8) | 0.291 | 24 (88.9) | 200 (97.1) | 0.219 | 173 (96.6) | 51 (94.4) | 0.461 |
| Imipenem | 138 (97.2) | 91 (100.0) | 0.106 | 26 (96.3) | 203 (98.5) | 0.391 | 178 (99.4) | 51 (94.4) | 0.040 |
| Meropenem | 138 (97.2) | 91 (100.0) | 0.106 | 26 (96.3) | 203 (98.5) | 0.391 | 178 (99.4) | 51 (94.4) | 0.040 |
| Ciprofloxacin | 142 (100.0) | 91 (100.0) | – | 27 (100.0) | 206 (100.0) | – | 179 (100.0) | 54 (100.0) | – |
| Gentamicin | 113 (79.6) | 87 (95.6) | <0.001 | 21 (77.8) | 179 (86.9) | 0.201 | 156 (87.2) | 44 (81.5) | 0.295 |
| Tobramycin | 128 (90.1) | 89 (97.8) | 0.031 | 27 (100.0) | 190 (92.2) | 0.133 | 165 (92.2) | 52 (96.3) | 0.294 |
| Amikacin | 107 (75.4) | 85 (93.4) | <0.001 | 20 (74.1) | 172 (83.5) | 0.279 | 151 (84.4) | 41 (75.9) | 0.159 |
| Tigecycline | 122 (85.9) | 57 (62.6) | <0.001 | 16 (59.3) | 163 (79.1) | 0.021 | 148 (82.7) | 31 (57.4) | <0.001 |
| Tetracycline | 129 (90.8) | 55 (60.4) | <0.001 | 21 (77.8) | 163 (79.1) | 0.872 | 152 (84.9) | 32 (59.3) | <0.001 |
| Doxycycline | 122 (85.9) | 19 (20.9) | <0.001 | 16 (59.3) | 125 (60.7) | 0.887 | 119 (66.5) | 22 (40.7) | 0.001 |
| Trimethoprim/ Sulfamethoxazole | 103 (72.5) | 90 (98.9) | <0.001 | 22 (81.5) | 171 (83.0) | 0.790 | 143 (79.9) | 50 (92.6) | 0.038 |
| Antimicrobial Drug | Producing only One Type of β-Lactamase AmpC or KPC or ESBL N = 81 n (%) | Producing Two Different Types of β-Lactamases AmpC Plus KPC, AmpC Plus ESBL or ESBL Plus KPC N = 120 n (%) | All Three Types of β-Lactamases AmpC, KPC and ESBL N = 9 n (%) | p |
|---|---|---|---|---|
| Ampicillin/sulbactam | 71 (87.7) a | 102 (85.0) b | 5 (55.6) c | 0.031 (a,b vs. c) |
| Piperacillin/tazobactam | 79 (97.5) | 119 (99.2) | 9 (100) | 0.682 |
| Ceftazidime | 80 (98.8) | 119 (99.2) | 9 (100) | 0.938 |
| Cefepime | 78 (96.3) | 115 (95.8) | 8 (88.9) | 0.526 |
| Imipenem | 79 (97.5) | 118 (98.3) | 9 (100) | 0.842 |
| Meropenem | 79 (97.5) | 118 (98.3) | 9 (100) | 0.842 |
| Ciprofloxacin | 81 (100.0) | 120 (100.0) | 9 (100.0) | – |
| Gentamicin | 75 (92.6) | 97 (80.8) | 7 (77.8) | 0.824 |
| Tobramycin | 77 (95.1) | 108 (90.0) | 9 (100) | 0.197 |
| Amikacin | 71 (87.7) | 93 (77.5) | 7 (77.8) | 0.087 |
| Tigecycline | 55 (67.9) a | 105 (87.5) b | 7 (77.8) c | <0.001 (a vs. b,c) |
| Tetracycline | 52 (64.2) a | 113 (94.2) b | 8 (88.9) c | <0.001 (a vs. b,c) |
| Doxycycline | 21 (25.9) a | 106 (88.3) b | 8 (88.9) c | <0.001 (a vs. b,c) |
| Trimethoprim/ Sulfamethoxazole | 79 (97.5) a | 84 (70) b | 7 (77.8) c | <0.001 (a vs. b,c) |
Disclaimer/Publisher’s Note: The statements, opinions and data contained in all publications are solely those of the individual author(s) and contributor(s) and not of MDPI and/or the editor(s). MDPI and/or the editor(s) disclaim responsibility for any injury to people or property resulting from any ideas, methods, instructions or products referred to in the content. |
© 2023 by the authors. Licensee MDPI, Basel, Switzerland. This article is an open access article distributed under the terms and conditions of the Creative Commons Attribution (CC BY) license (https://creativecommons.org/licenses/by/4.0/).
Share and Cite
Černiauskienė, K.; Dambrauskienė, A.; Vitkauskienė, A. Associations between β-Lactamase Types of Acinetobacter baumannii and Antimicrobial Resistance. Medicina 2023, 59, 1386. https://doi.org/10.3390/medicina59081386
Černiauskienė K, Dambrauskienė A, Vitkauskienė A. Associations between β-Lactamase Types of Acinetobacter baumannii and Antimicrobial Resistance. Medicina. 2023; 59(8):1386. https://doi.org/10.3390/medicina59081386
Chicago/Turabian StyleČerniauskienė, Kristina, Asta Dambrauskienė, and Astra Vitkauskienė. 2023. "Associations between β-Lactamase Types of Acinetobacter baumannii and Antimicrobial Resistance" Medicina 59, no. 8: 1386. https://doi.org/10.3390/medicina59081386
APA StyleČerniauskienė, K., Dambrauskienė, A., & Vitkauskienė, A. (2023). Associations between β-Lactamase Types of Acinetobacter baumannii and Antimicrobial Resistance. Medicina, 59(8), 1386. https://doi.org/10.3390/medicina59081386
