The Inhibitory Effect of KerraTM, KSTM, and MinozaTM on Human Papillomavirus Infection and Cervical Cancer
Abstract
1. Introduction
2. Materials and Methods
2.1. Cell Cultures
2.2. Herbal Extraction and Cytotoxicity Assay
2.3. Anti-HPV-16 Pseudovirus Infection Assay
2.3.1. Production of HPV-16 Pseudovirus
2.3.2. Pre-Attachment Step
2.3.3. Adsorption Step
2.3.4. RNA
2.3.5. HPV-16/18 E6 mRNA Expression
2.4. Cell Death Assay by Acridine Orange/Ethidium Bromide
3. Results
3.1. The Effect of KerraTM, KSTM, and MinozaTM Extracts on Cytotoxicity In Vero Cells
3.2. The Effect of KerraTM, KSTM, and MinozaTM Extracts on Cytotoxicity in 293FT, CaSki and HeLa
3.3. The Effect of KerraTM, KSTM, and MinozaTM Extracts on Anti-HPV-16 Pseudovirus Infection
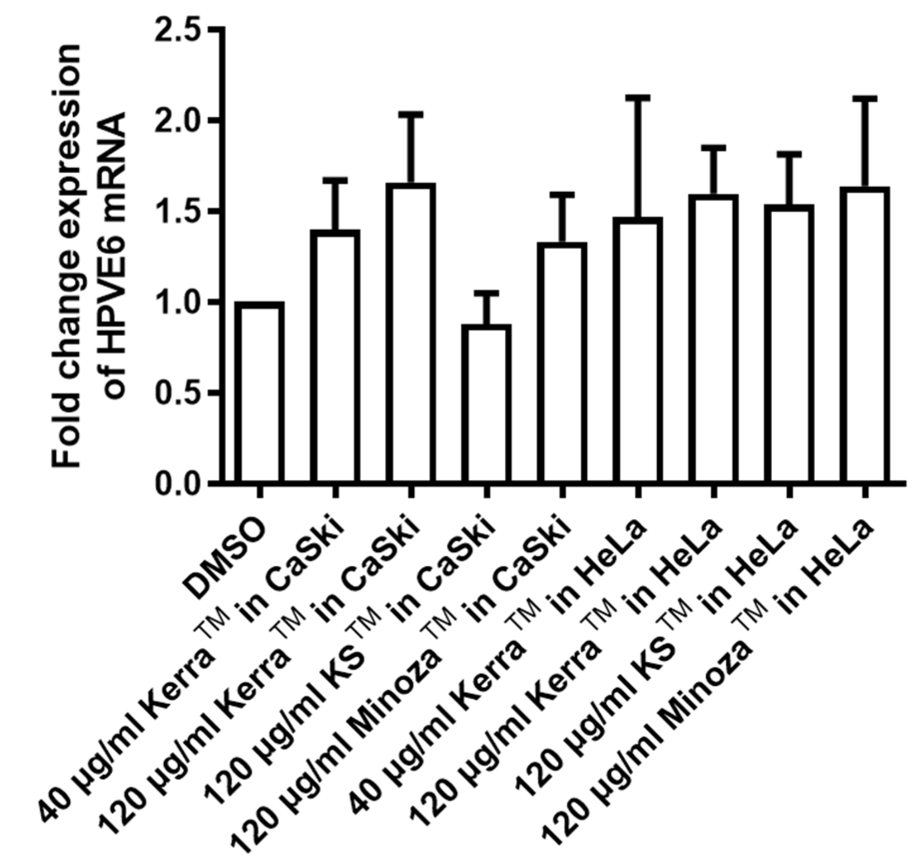
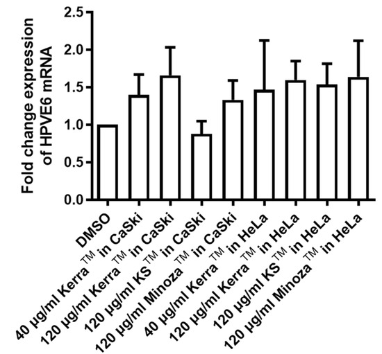
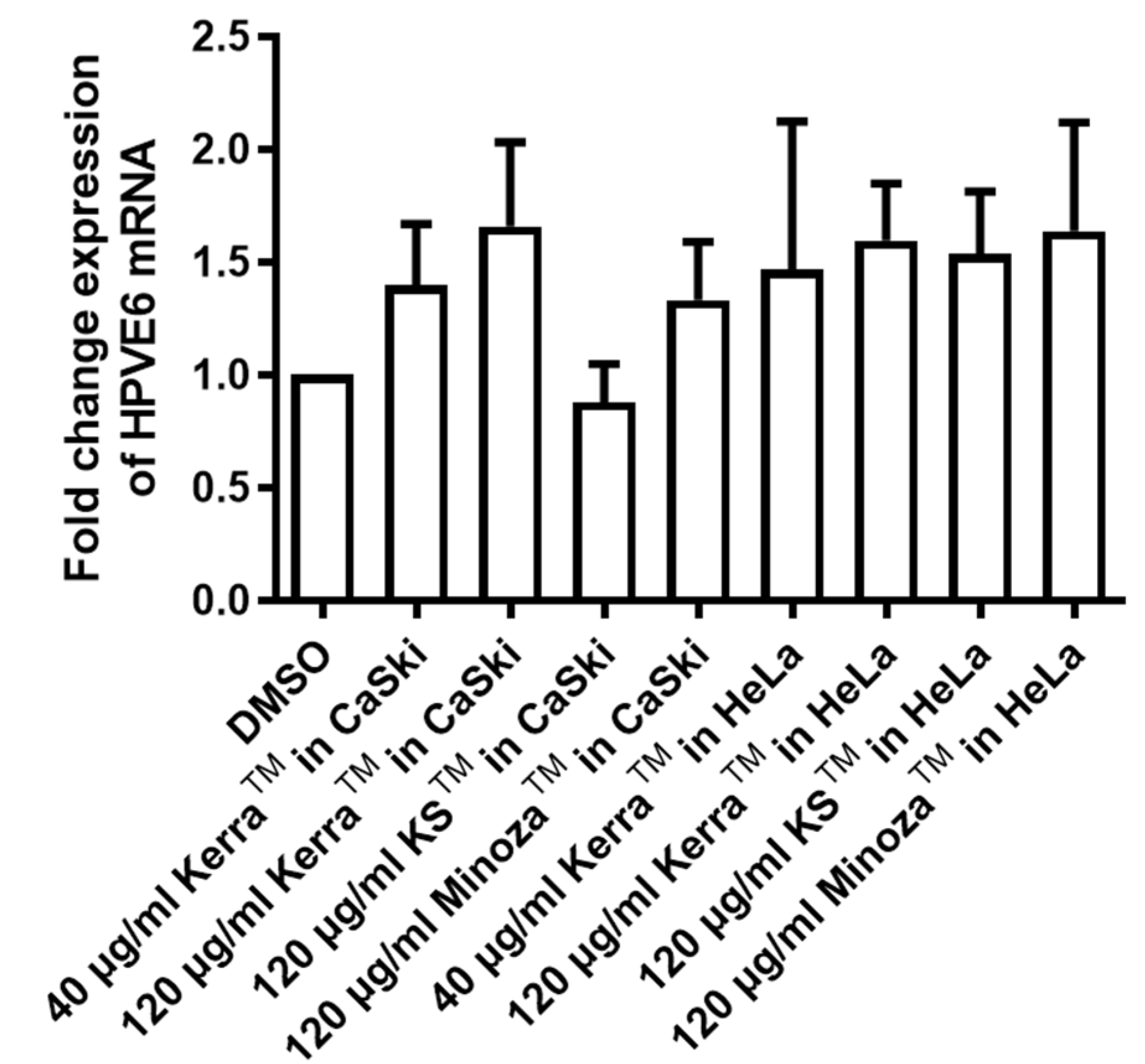
3.4. KerraTM, KSTM, and MinozaTM Could Not Suppress Viral Oncogene at Subtoxic Concentrations
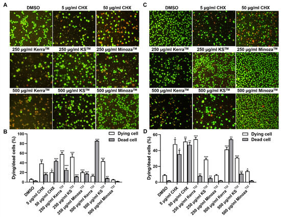
3.5. KerraTM-, KSTM-, MinozaTM-Promoted Cell Death in CaSki and HeLa
4. Discussion
5. Conclusions
Supplementary Materials
Author Contributions
Funding
Institutional Review Board Statement
Informed Consent Statement
Data Availability Statement
Conflicts of Interest
References
- Rojanamatin, J.; Ukranun, W.; Supaattagorn, P.; Chiawiriyabunya, I.; Wongsena, M.; Chaiwerawattana, A.; Laowahutanont, P.; Chitapanarux, I.; Vatanasapt, P.; Greater, S.L.; et al. Cancer in Thailand Volume X, 2016–2018; Medical Record and Databased Cancer Unit: Bangkok, Thailand, 2021; pp. 47–49. [Google Scholar]
- Roa, J.C.; Garcia, P.; Gomez, J.; Fernández, W.; Gaete, F.; Espinoza, A.; Lepetic, A.; Suarez, E. HPV genotyping from invasive cervical cancer in Chile. Int. J. Gynaecol. Obstet. 2009, 105, 150–153. [Google Scholar] [CrossRef] [PubMed]
- Cervical Cancer Can Be Prevented with the HPV Vaccine, Siriraj Piyamaharajkarun Hospital. Available online: https://www.siphhospital.com/th/news/article/share/476 (accessed on 1 October 2023).
- Sung, H.; Ferlay, J.; Siegel, R.L.; Laversanne, M.; Soerjomataram, I.; Jemal, A.; Bray, F. Global cancer statistics 2020: GLOBOCAN estimates of incidence and mortality worldwide for 36 cancers in 185 countries. CA Cancer J. Clin. 2021, 71, 209–249. [Google Scholar] [CrossRef] [PubMed]
- Bray, F.; Ferlay, J.; Soerjomataram, I.; Siegel, R.L.; Torre, L.A.; Jemal, A. Global cancer statistics 2018: GLOBOCAN estimates of incidence and mortality worldwide for 36 cancers in 185 countries. CA Cancer J. Clin. 2018, 68, 394–424. [Google Scholar] [CrossRef] [PubMed]
- Movva, S.; Rodriguez, L.; Arias-Pulido, H.; Verschraegen, C. Novel chemotherapy approaches for cervical cancer. Cancer 2009, 115, 3166–3180. [Google Scholar] [CrossRef] [PubMed]
- Zhang, Q.Y.; Wang, F.X.; Jia, K.K.; Kong, L.D. Natural product interventions for chemotherapy and radiotherapy-induced side effects. Front. Pharmacol. 2018, 9, 1253. [Google Scholar] [CrossRef]
- Zhou, Z.-W.; Long, H.-Z.; Xu, S.-G.; Li, F.-J.; Cheng, Y.; Luo, H.-Y.; Gao, L.-C. Therapeutic effects of natural products on cervical cancer: Based on inflammatory pathways. Front. Pharmacol. 2022, 13, 899208. [Google Scholar] [CrossRef] [PubMed]
- Smith, J.A.; Gaikwad, A.A.; Mathew, L.; Rech, B.; Faro, J.P.; Lucci III, J.A.; Bai, Y.; Olsen, R.J.; Byrd, T.T. AHCC® supplementation to support immune function to clear persistent human papillomavirus infections. Front. Oncol. 2022, 12, 881902. [Google Scholar] [CrossRef] [PubMed]
- Gyawali, R.; Kim, K.S. Anticancer Phytochemicals of Citrus Fruits—A Review. J. Anim. Res. 2014, 4, 85–95. [Google Scholar] [CrossRef]
- Siriwaseree, J.; Yingchutrakul, Y.; Samutrtai, P.; Aonbangkhen, C.; Srathong, P.; Krobthong, S.; Choowongkomon, K. Exploring the apoptotic-induced biochemical mechanism of traditional Thai herb (Kerra™) extract in HCT116 cells using a label-free proteomics approach. Medicina 2023, 59, 1376. [Google Scholar] [CrossRef]
- Seetaha, S.; Khamplong, P.; Wanaragthai, P.; Aiebchun, T.; Ratanabunyong, S.; Krobthong, S.; Yingchutrakul, Y.; Rattanasri-somporn, J.; Choowongkomon, K. KERRA, mixed medicinal plant extracts, inhibits SARS-CoV-2 targets enzymes and feline coronavirus. Covid 2022, 2, 621–632. [Google Scholar] [CrossRef]
- Hossain, E.; Chakroborty, S.; Milan, A.; Chattopadhyay, P.; Mandal, S.C.; Gupta, J.K. In vitro and in vivo antitumor activity of a methanol extract of Dregea volubilis leaves with its antioxidant effect. Pharm. Biol. 2012, 50, 338–343. [Google Scholar] [CrossRef] [PubMed]
- Akhouri, V.; Kumar, A.; Kumari, M. Antitumour property of Pterocarpus santalinus Seeds against DMBA-induced breast cancer in rats. Breast Cancer 2020, 14, 1178223420951193. [Google Scholar] [PubMed]
- Santha, S.; Dwivedi, C. Anticancer Effects of Sandalwood (Santalum album). Anticancer Res. 2015, 35, 3137–3145. [Google Scholar] [PubMed]
- Wimalasiri, D.; Dekiwadia, C.; Fong, S.Y.; Piva, T.J.; Huynh, T. Anticancer activity of Momordica cochinchinensis (red gac) aril and the impact of varietal diversity. BMC Complement. Med. Ther. 2020, 20, 365. [Google Scholar] [CrossRef] [PubMed]
- Narang, N.; Jiraungkoorskul, W. Anticancer Activity of Key Lime, Citrus aurantifolia. Pharmacogn. Rev. 2016, 10, 118–122. [Google Scholar] [PubMed]
- Srivastava, K.C.; Mustafa, T. Ginger (Zingiber officinale) and rheumatic disorders. Med. Hypotheses. 1989, 29, 25–28. [Google Scholar] [CrossRef] [PubMed]
- Mishra, R.K.; Kumar, A.; Kumar, A. Pharmacological activity of Zingiber officinale. Int. J. Pharm. Chem. Sci. 2012, 1, 1073–1078. [Google Scholar]
- Laupattarakasem, P.; Sripa, B.; Hahnvajanawong, C. Effect of Mallotus repandus onVascular Endothelial and Cholangiocarcinoma Cells Migration. Srinagarind Med. J. 2012, 25, 201–207. [Google Scholar]
- Ito, C.; Matsui, T.; Miyabe, K.; Hasan, C.; Rashid, M.; Tokuda, H.; Itoigawa, M. Three isoflavones from Derris scandens (Roxb.) Benth and their cancer chemopreventive activity and in vitro antiproliferative effects. Phytochemistry 2020, 175, 112376. [Google Scholar] [CrossRef]
- Che Sulaiman, I.S.; Mohamad, A.; Ahmed, O.H. Murdannia loriformis: A Review of Ethnomedicinal Uses, Phytochemistry, Pharmacology, Contemporary Application, and Toxicology. Evid.-Based Complement. Altern. Med. 2021, 5, 9976202. [Google Scholar] [CrossRef]
- Jiratchariyakul, W.; Moongkarndi, P.; Okabe, H.; Frahm, A.W. Investigation of anticancer components from Murdannia loriformis (hassk.) Rolla Rao et Kammathy. Thai J. Pharmacol. 1998, 5, 10–20. [Google Scholar]
- Yam, M.F.; Ang, L.F.; Lim, C.P.; Ameer, O.Z.; Salman, I.M.; Ahmad, M.; Mohammed, M.A.; Asmawi, M.Z.; Abdulkarim, M.F.; Abdullah, G.Z. Antioxidant and hepatoprotective effects of Murdannia bracteata methanol extract. J. Acupunct. Meridian Stud. 2010, 3, 197–202. [Google Scholar] [CrossRef] [PubMed]
- Ooi, K.L.; Loh, S.I.; Tan, M.L.; Muhammad, T.S.; Sulaiman, S.F. Growth inhibition of human liver carcinoma HepG2 cells and α-glucosidase inhibitory activity of Murdannia bracteata (C.B. Clarke) Kuntze ex J.K. Morton extracts. J. Ethnopharmacol. 2015, 162, 55–60. [Google Scholar] [CrossRef]
- Intiyot, Y.; Kinouchi, T.; Kataoka, K.; Arimochi, H.; Kuwahara, T.; Vinitketkumnuen, U.; Ohnishi, Y. Antimutagenicity of Murdannia loriformis in the Salmonella mutation assay and its inhibitory effects on azoxymethane-induced DNA methylation and aberrant crypt focus formation in male F344 rats. J. Med. Investig. 2002, 49, 25–34. [Google Scholar]
- Vinitketkumnuen, U.; Chewonarin, T.; Dhumtanom, P.; Lertprasertsuk, N.; Wild, C.P. Aflatoxin-albumin adduct formation after single and multiple doses of aflatoxin B1 in rats treated with Thai medicinal plants. Mutat. Res. 1999, 428, 345–351. [Google Scholar] [CrossRef] [PubMed]
- Jiratchariyakul, W.; Vongsakul, M.; Sunthornsuk, L.; Moongkarndi, P.; Narintorn, A.; Somanabandhu, A.; Okabe, H.; Frahm, A.W. Immunomodulatory effect and quantitation of a cytotoxic glycosphingolipid from Murdannia loriformis. J. Nat. Med. 2006, 60, 210–216. [Google Scholar] [CrossRef] [PubMed]
- Li, X.; Chu, L.; Liu, S.; Zhang, W.; Lin, L.; Zheng, G. Smilax china L. flavonoid alleviates HFHS-induced inflammation by regulating the gut-liver axis in mice. Phytomedicine 2022, 95, 153728. [Google Scholar] [CrossRef]
- Tian, L.W.; Zhang, Z.; Long, H.L.; Zhang, Y.J. Steroidal Saponins from the Genus Smilax and Their Biological Activities. Nat. Prod. Bioprospect. 2017, 7, 283–298. [Google Scholar] [CrossRef]
- Nian, H.; Xiong, H.; Zhong, F.; Teng, H.; Teng, H.; Chen, Y.; Yang, G. Anti-inflammatory and antiproliferative prenylated sulphur-containing amides from the leaves of Glycosmis pentaphylla. Fitoterapia 2020, 146, 104693. [Google Scholar] [CrossRef]
- Shoja, M.H.; Reddy, N.D.; Nayak, P.G.; Biswas, S.; Srinivasan, K.K.; Rao, C.M. In vitro mechanistic and in vivo anti-tumor studies of Glycosmis pentaphylla (Retz.) DC against breast cancer. J. Ethnopharmacol. 2016, 186, 159–168. [Google Scholar] [CrossRef]
- Sreejith, P.S.; Asha, V.V. Glycopentalone, a novel compound from Glycosmis pentaphylla (Retz.) Correa with potent anti-hepatocellular carcinoma activity. J. Ethnopharmacol. 2015, 172, 38–43. [Google Scholar] [CrossRef] [PubMed]
- Vijayakumar, S.; Krishnakumar, C.; Arulmozhi, P.; Mahadevan, S.; Parameswari, N. Biosynthesis, characterization and antimicrobial activities of zinc oxide nanoparticles from leaf extract of Glycosmis pentaphylla (Retz.) DC. Microb. Pathog. 2018, 116, 44–48. [Google Scholar] [CrossRef] [PubMed]
- Murugan, N.; Srinivasan, R.; Murugan, A.; Kim, M.; Natarajan, D. Glycosmis pentaphylla (Rutaceae): A Natural Candidate for the Isolation of Potential Bioactive Arborine and Skimmianine Compounds for Controlling Multidrug-Resistant Staphylococcus aureus. Front. Public Health 2020, 8, 176. [Google Scholar] [CrossRef] [PubMed]
- Abd-Elhamid, R.A.; Nazmy, M.H.; Fathy, M. Targeting Apoptosis as a Therapeutic Approach in Cancer. Minia J. Med. Res. 2020, 31, 321–334. [Google Scholar] [CrossRef]
- Chuang, J.-Y.; Huang, Y.-F.; Lu, H.-F.; Ho, H.-C.; Yang, J.-S.; Li, T.-M.; Chang, N.-W.; Chuna, J.-G. Coumarin Induces Cell Cycle Arrest and Apoptosis in Human Cervical Cancer HeLa Cells through a Mitochondria- and Caspase-3 Dependent Mechanism and NF-κB Down-regulation. In Vivo 2007, 21, 1003–1009. [Google Scholar] [PubMed]
- Shin, H.J.; Han, J.M.; Choi, Y.S.; Jung, H.J. Pterostilbene Suppresses both Cancer Cells and Cancer Stem-Like Cells in Cervical Cancer with Superior Bioavailability to Resveratrol. Molecules 2020, 25, 228. [Google Scholar] [CrossRef] [PubMed]
- Baghdadi, M.A.; Al-Abbasi, F.A.; El-Halawany, A.M.; Aseeri, A.H.; Al-Abd, A.M. Anticancer Profiling for Coumarins and Related O-Naphthoquinones from Mansonia gagei against Solid Tumor Cells In Vitro. Molecules 2018, 23, 1020. [Google Scholar] [CrossRef]
- Kawamura, N.; Watanabe, H.; Oshio, H. Saponins from roots of Momordica cochinchinensis. Phytochemistry 1998, 27, 3585–3591. [Google Scholar] [CrossRef]
- Shinde, P.L.; John, S.; Mishra, R. Understanding the Combined Effects of High Glucose Induced Hyper-Osmotic Stress and Oxygen Tension in the Progression of Tumourigenesis: From Mechanism to Anti-Cancer Therapeutics. Cells 2023, 12, 825. [Google Scholar]
- Massa, S.; Pagliarello, R.; Paolini, F.; Venuti, A. Natural bioactives: Back to the future in the fight against human papillomavirus? A narrative review. J. Clin. Med. 2022, 11, 1465. [Google Scholar] [CrossRef]
- Nantachit, K.; Roongjang, S. Anti-mycobacterium and Anti-cancer Activities of Combretin, an Isolated Steroidal Alkaloid from the Seeds of Combretum quadrangulare Kurz. J. Pharm. Pharmacol. 2016, 4, 88–98. [Google Scholar]
- Vo, T.S.; Nguyen, H.H.; Nguyen, T.P.; Tran, T.M.; Bui, X.H.; Dinh, M.H.; Pham, N.K.; Sichaem, J.; Dang, V.S.; Nguyen, N.H.; et al. Cycloartanes from leaves of Combretum quadrangulare growing in Vietnam. Nat. Prod. Res. 2023, 37, 2359–2366. [Google Scholar] [CrossRef] [PubMed]
- Lippert III, J.W. The combretastins A-1 and A-4 prodrugs: A minireview. J. Anal. Pharm. Res. 2016, 3, 12–14. [Google Scholar] [CrossRef]
- Samankul, A.; Senawong, G.; Utaiwat, S.; Prompipak, J.; Woranam, K.; Phaosiri, C.; Sripa, B.; Senawong, T. Tiliacora triandra Leaf Powder Ethanolic Extract in Combination with Cisplatin or Gemcitabine Synergistically Inhibits the Growth of Cholangiocarcinoma Cells In Vitro and in Nude Mouse Xenograft Models. Medicina 2023, 59, 1269. [Google Scholar] [CrossRef] [PubMed]
- Chaveerach, A.; Lertsatitthanakorn, P.; Tanee, T.; Puangjit, N.; Patarapadungkit, N.; Sudmoon, R. Chemical Constituents, Antioxidant Property, Cytotoxicity and Genotoxicity of Tiliacora Triandra. Int. J. Pharmacogn. Phytochem. Res. 2016, 8, 722–729. [Google Scholar]
- Haque, E.; Bari, M.S.; Khandokar, L.; Anjum, J.; Jantan, I.; Seidel, V.; Haque, M.A. An updated and comprehensive review on the ethnomedicinal uses, phytochemistry, pharmacological activity and toxicological profile of Tinospora crispa (L.) Hook. f. & Thomson. Phytochem. Rev. 2023, 22, 211–273. [Google Scholar]
- Ibahim, M.J.; Wan-Nor, I.W.M.Z.; Narimah, A.H.H.; Nurul, A.Z.; Siti-Nur, S.S.A.R.; Froemming, G.A. Anti-proliperative and antioxidant effects of Tinospora crispa (Batawali). Biomed. Res. 2011, 22, 57–62. [Google Scholar]
- Bhat, P.; Jayagoudar, S.; Ghane, S.G.; Hegde, H.V. Pharmacology and Phytochemical Profile of Wattakaka Volubilis (L.F.) Stapf: A Systematic Review. Plant Sci. Today 2023, 10, 19–26. [Google Scholar] [CrossRef]
- Rani, S.U.; Chitra, M.; Anuradha, R.; Jainu, M. In vitro cytotoxicity effect of methanol extract of Wattakaka volubilis (leaf) against breast cancer cell line. Int. J. Adv. Res. 2016, 4, 44–49. [Google Scholar]
- Jermini, M.; Dubois, J.; Rodondi, P.Y.; Zaman, K.; Buclin, T.; Csajka, C.; Orcurto, A.; Rothuizen, E.L. Complementary medicine use during cancer treatment and potential herb-drug interactions from a cross-sectional study in an academic centre. Sci. Rep. 2019, 9, 5078. [Google Scholar] [CrossRef]
- Yarney, J.; Donkor, A.; Opoku, S.Y.; Yarney, L.; Agyeman-Duah, I.; Abakah, A.C.; Asampong, E. Characteristics of users and implications for the use of complementary and alternative medicine in Ghanaian cancer patients undergoing radiotherapy and chemotherapy: A cross-sectional study. BMC Complement. Altern. Med. 2013, 13, 2–9. [Google Scholar] [CrossRef] [PubMed]
- Yalcin, S.; Hurmuz, P.; McQuinn, L.; Naing, A. Prevalence of complementary medicine use in patients with cancer: A Turkish comprehensive cancer center experience. J. Glob. Oncol. 2018, 4, 1–6. [Google Scholar] [CrossRef] [PubMed]
- Oyunchimeg, B.; Hwang, J.H.; Ahmed, M.; Choi, S.; Han, D. Complementary and alternative medicine use among patients with cancer in Mongolia: A National hospital survey. BMC Complement. Altern. Med. 2017, 17, 58. [Google Scholar] [CrossRef] [PubMed]
- Tas, F.; Ustuner, Z.; Can, G.; Eralp, Y.; Camlica, H.; Basaran, M.; Karagol, H.; Sakar, B.; Disci, R.; Topuz, E. The prevalence and determinants of the use of complementary and alternative medicine in adult Turkish cancer patients. Acta Oncol. 2005, 44, 161–167. [Google Scholar] [CrossRef] [PubMed]
- Cilingir, D.; Gursoy, A.; Hintistan, A.P.S.; Nural, N. Complementary and alternative medicine use in cancer patients in Northeastern Turkey. PONTE Int. Sci. Res. J. 2017, 73, 9. [Google Scholar] [CrossRef]
- Molassiotis, A.; Scott, J.A.; Kearney, N.; Pud, D.; Magri, M.; Selvekerova, S.; Bruyns, I.; Fernadez-Ortega, P.; Panteli, V.; Margulies, A.; et al. Complementary and alternative medicine use in breast cancer patients in Europe. Support. Care Cancer 2006, 14, 260–267. [Google Scholar] [CrossRef] [PubMed]
- Lin, Y.H.; Chiu, J.H. Use of Chinese medicine by women with breast cancer: A nationwide cross-sectional study in Taiwan. Complement. Ther. Med. 2011, 19, 137–143. [Google Scholar] [CrossRef] [PubMed]
- Jang, A.; Kang, D.H.; Kim, D.U. Complementary and alternative medicine use and its association with emotional status and quality of life in patients with a solid tumor: A cross-sectional study. J. Altern. Complement. Med. 2017, 23, 362–369. [Google Scholar] [CrossRef]
- Kucukoner, M.; Bilge, Z.; Isikdogan, A.; Kaplan, M.A.; Inal, A.; Urakci, Z. Complementary and alternative medicine usage in cancer patients in southeast of Turkey. Afr. J. Tradit. Complement. Altern. Med. 2012, 10, 21–25. [Google Scholar] [CrossRef][Green Version]



| Extract | Incubation Time (Hours) | Cytotoxic Concentration (mg/mL) of 293FT | |
|---|---|---|---|
| CC20 | CC50 | ||
| KerraTM | 48 | 0.15 ± 0.01 | 0.26 ± 0.04 |
| KSTM | 48 | 0.41 ± 0.18 | 1.91 ± 0.68 |
| MinozaTM | 48 | 1.97 ± 0.16 | 5.20 ± 0.04 |
| Extract | Incubation Time (Hours) | CC50 (mg/mL) | |
| CaSki | HeLa | ||
| KerraTM | 24 | 0.33 ± 0.12 | 0.16 ± 0.08 |
| 48 | 0.21 ± 0.02 | 0.12 ± 0.07 | |
| 72 | 0.11 ± 0.03 | 0.08 ± 0.03 | |
| 96 | 0.09 ± 0.01 | 0.07 ± 0.02 | |
| KSTM | 24 | >2 | >2 |
| 48 | 1.82 ± 0.05 | 0.62 ± 0.18 | |
| 72 | 0.72 ± 0.14 | 0.58 ± 0.18 | |
| 96 | 0.71 ± 0.32 | 0.31 ± 0.19 | |
| MinozaTM | 24 | >2 | >2 |
| 48 | 1.19 ± 0.15 | 1.17 ± 0.14 | |
| 72 | 0.96 ± 0.14 | 0.60 ± 0.07 | |
| 96 | 0.93 ± 0.08 | 0.33 ± 0.11 | |
Disclaimer/Publisher’s Note: The statements, opinions and data contained in all publications are solely those of the individual author(s) and contributor(s) and not of MDPI and/or the editor(s). MDPI and/or the editor(s) disclaim responsibility for any injury to people or property resulting from any ideas, methods, instructions or products referred to in the content. |
© 2023 by the authors. Licensee MDPI, Basel, Switzerland. This article is an open access article distributed under the terms and conditions of the Creative Commons Attribution (CC BY) license (https://creativecommons.org/licenses/by/4.0/).
Share and Cite
Choowongkomon, K.; Choengpanya, K.; Pientong, C.; Ekalaksananan, T.; Talawat, S.; Srathong, P.; Chuerduangphui, J. The Inhibitory Effect of KerraTM, KSTM, and MinozaTM on Human Papillomavirus Infection and Cervical Cancer. Medicina 2023, 59, 2169. https://doi.org/10.3390/medicina59122169
Choowongkomon K, Choengpanya K, Pientong C, Ekalaksananan T, Talawat S, Srathong P, Chuerduangphui J. The Inhibitory Effect of KerraTM, KSTM, and MinozaTM on Human Papillomavirus Infection and Cervical Cancer. Medicina. 2023; 59(12):2169. https://doi.org/10.3390/medicina59122169
Chicago/Turabian StyleChoowongkomon, Kiattawee, Khuanjarat Choengpanya, Chamsai Pientong, Tipaya Ekalaksananan, Sulak Talawat, Pussadee Srathong, and Jureeporn Chuerduangphui. 2023. "The Inhibitory Effect of KerraTM, KSTM, and MinozaTM on Human Papillomavirus Infection and Cervical Cancer" Medicina 59, no. 12: 2169. https://doi.org/10.3390/medicina59122169
APA StyleChoowongkomon, K., Choengpanya, K., Pientong, C., Ekalaksananan, T., Talawat, S., Srathong, P., & Chuerduangphui, J. (2023). The Inhibitory Effect of KerraTM, KSTM, and MinozaTM on Human Papillomavirus Infection and Cervical Cancer. Medicina, 59(12), 2169. https://doi.org/10.3390/medicina59122169

