Diagnostic Value of Immunological Biomarkers in Children with Asthmatic Bronchitis and Asthma
Abstract
1. Introduction
2. Materials and Methods
2.1. Patients and Specimens
2.2. Detection of Lymphocyte Subsets
2.3. Detection of Immunoglobulin and Complement
2.4. ML Tools and Process
2.5. Statistical Analysis
3. Results
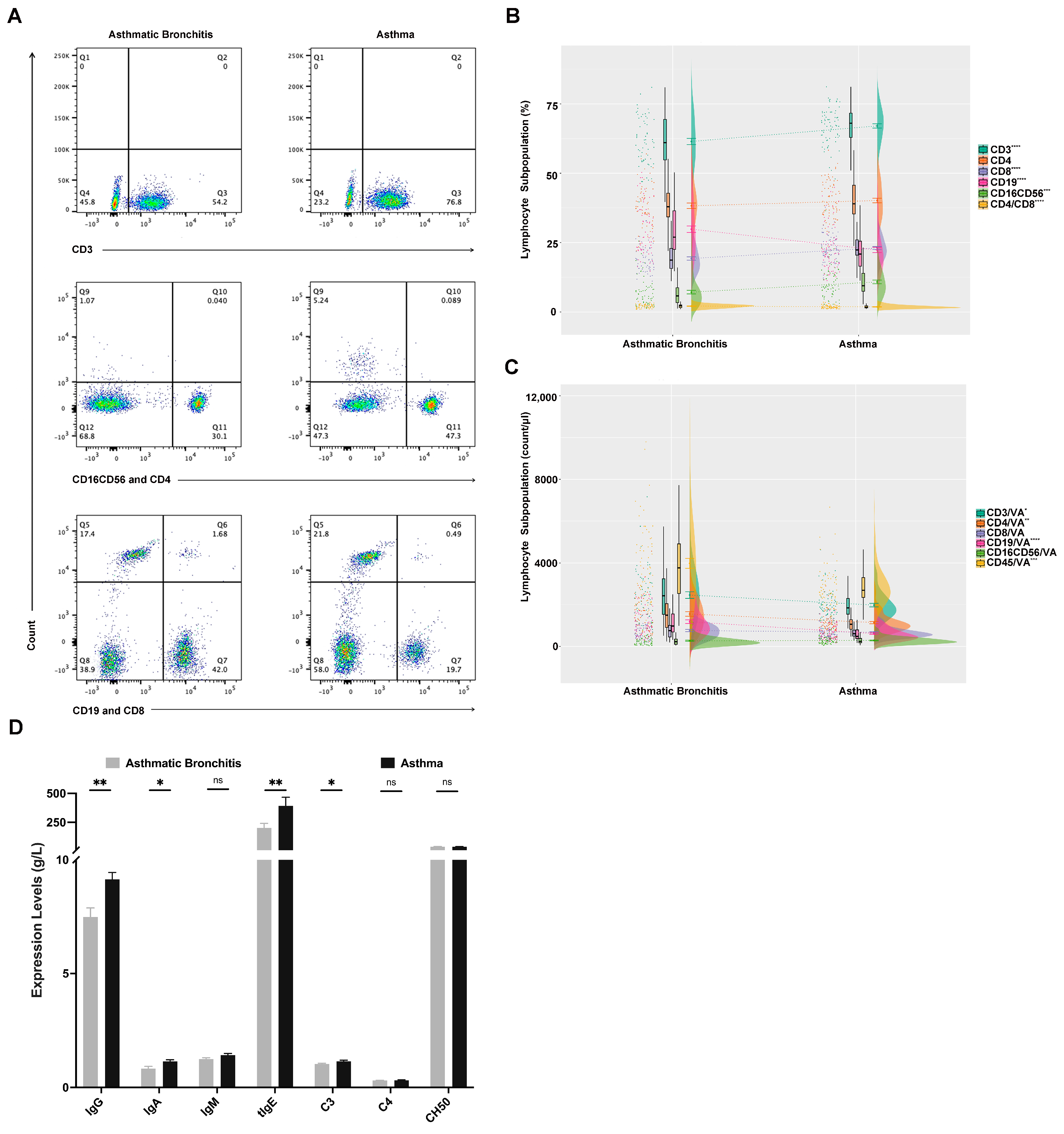
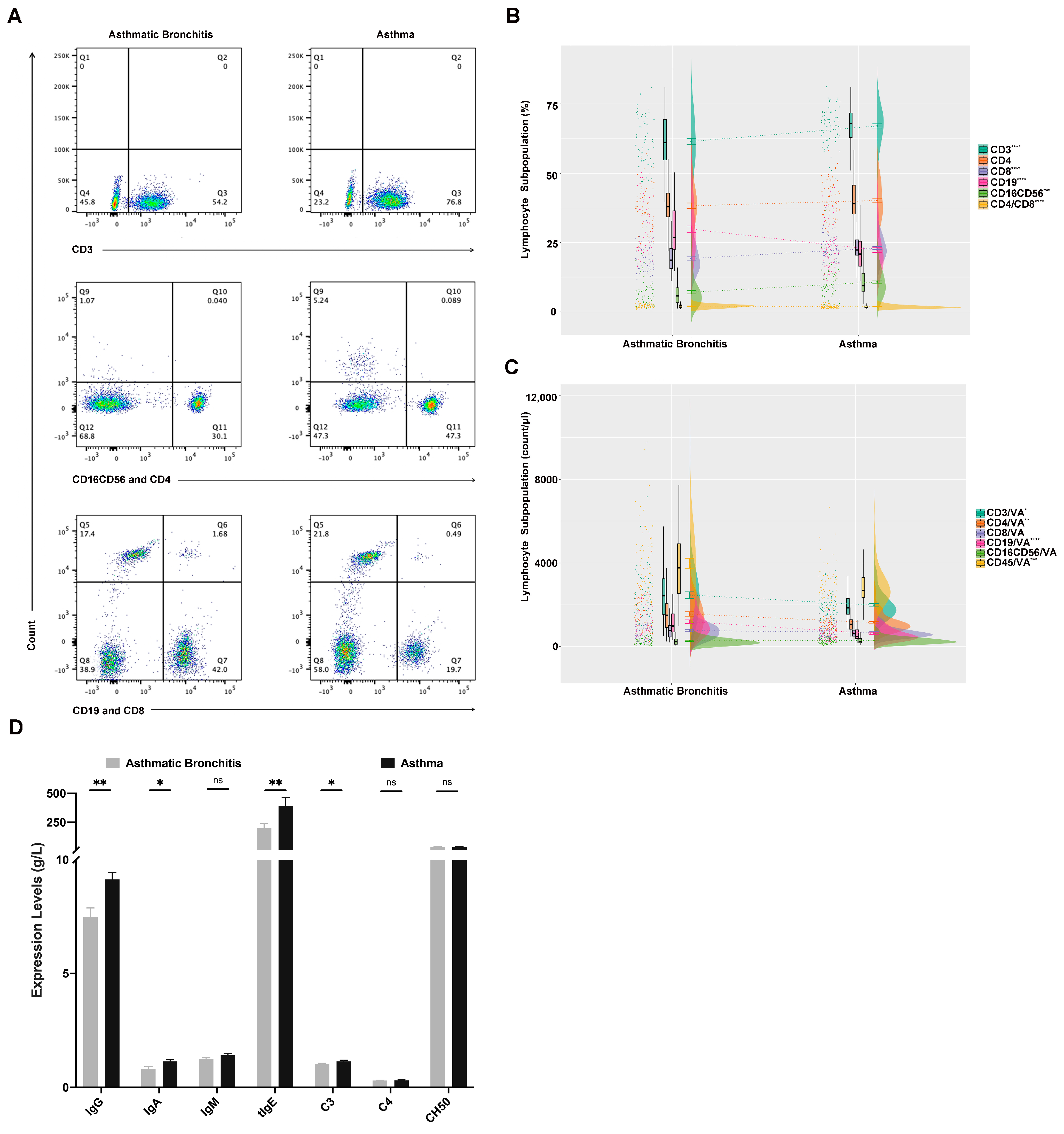
3.1. Comparison of Immunological Biomarkers in Children with Asthmatic Bronchitis and Asthma
3.2. Importance Ranking and Selection of Immunological Biomarkers
3.3. Model Building and Testing
3.4. Model Building and Testing
4. Discussion
5. Conclusions
Author Contributions
Funding
Institutional Review Board Statement
Informed Consent Statement
Data Availability Statement
Conflicts of Interest
References
- Eg, K.P.; Thomas, R.J.; Masters, I.B.; McElrea, M.S.; Marchant, J.M.; Chang, A.B. Development and validation of a bronchoscopically defined bronchitis scoring tool in children. Pediatr. Pulmonol. 2020, 55, 2444–2451. [Google Scholar] [CrossRef] [PubMed]
- Morice, A.H.; Millqvist, E.; Bieksiene, K.; Birring, S.S.; Dicpinigaitis, P.; Ribas, C.D.; Boon, M.H.; Kantar, A.; Lai, K.; McGarvey, L.; et al. ERS guidelines on the diagnosis and treatment of chronic cough in adults and children. Eur. Respir. J. 2020, 55, 1901136. [Google Scholar] [CrossRef]
- Bian, F.; Wu, Y.-E.; Zhang, C.-L. Use of aerosol inhalation treatment with budesonide and terbutaline sulfate on acute pediatric asthmatic bronchitis. Exp. Ther. Med. 2017, 14, 1621–1625. [Google Scholar] [CrossRef] [PubMed]
- Breiteneder, H.; Peng, Y.; Agache, I.; Diamant, Z.; Eiwegger, T.; Fokkens, W.J.; Traidl-Hoffmann, C.; Nadeau, K.; O’Hehir, R.E.; O’Mahony, L.; et al. Biomarkers for diagnosis and prediction of therapy responses in allergic diseases and asthma. Allergy 2020, 75, 3039–3068. [Google Scholar] [CrossRef] [PubMed]
- Hammad, H.; Lambrecht, B.N. The basic immunology of asthma. Cell 2021, 184, 2521–2522. [Google Scholar] [CrossRef]
- Handelman, G.S.; Kok, H.K.; Chandra, R.V.; Razavi, A.H.; Lee, M.J.; Asadi, H. eDoctor: Machine learning and the future of medicine. J. Intern. Med. 2018, 284, 603–619. [Google Scholar] [CrossRef]
- Choi, R.Y.; Coyner, A.S.; Kalpathy-Cramer, J.; Chiang, M.F.; Campbell, J.P. Introduction to Machine Learning, Neural Networks, and Deep Learning. Transl. Vis. Sci. Technol. 2020, 9, 14. [Google Scholar] [CrossRef]
- Jiang, Z.F.; Shen, K.L.; Zhu, F. Practice of Pediatrics, 8th ed.; People’s Medical Publishing House: Beijing, China, 2015. [Google Scholar]
- Reddel, H.K.; Bacharier, L.B.; Bateman, E.D.; Brightling, C.E.; Brusselle, G.G.; Buhl, R.; Cruz, A.A.; Duijts, L.; Drazen, J.M.; FitzGerald, J.M.; et al. Global Initiative for Asthma Strategy 2021: Executive Summary and Rationale for Key Changes. Am. J. Respir. Crit. Care Med. 2021, 205, 17–35. [Google Scholar] [CrossRef]
- Global Initiative for Asthma. Global Initiative for Asthma–GINA. Available online: https://ginasthma.org/ (accessed on 18 September 2023).
- American Thoracic Society (ATS). ATS 2024 International Conference, New York, NY, USA. Available online: https://conference.thoracic.org/ (accessed on 18 September 2023).
- Angraal, S.; Mortazavi, B.J.; Gupta, A.; Khera, R.; Ahmad, T.; Desai, N.R.; Jacoby, D.L.; Masoudi, F.A.; Spertus, J.A.; Krumholz, H.M. Machine Learning Prediction of Mortality and Hospitalization in Heart Failure with Preserved Ejection Fraction. JACC Hear. Fail. 2020, 8, 12–21. [Google Scholar] [CrossRef]
- Poldrack, R.A.; Huckins, G.; Varoquaux, G. Establishment of Best Practices for Evidence for Prediction: A Review. JAMA Psychiatry 2020, 77, 534–540. [Google Scholar] [CrossRef]
- Vu, H.L.; Ng, K.T.W.; Richter, A.; An, C. Analysis of input set characteristics and variances on k-fold cross validation for a Recurrent Neural Network model on waste disposal rate estimation. J. Environ. Manag. 2022, 311, 114869. [Google Scholar] [CrossRef]
- Gans, M.D.; Gavrilova, T. Understanding the immunology of asthma: Pathophysiology, biomarkers, and treatments for asthma endotypes. Paediatr. Respir. Rev. 2020, 36, 118–127. [Google Scholar] [CrossRef]
- Kuruvilla, M.E.; Lee, F.E.-H.; Lee, G.B. Understanding Asthma Phenotypes, Endotypes, and Mechanisms of Disease. Clin. Rev. Allergy Immunol. 2019, 56, 219–233. [Google Scholar] [CrossRef] [PubMed]
- Su, Q.; Jiang, L.; Chai, J.; Dou, Z.; Rong, Z.; Zhao, X.; Yu, B.; Wang, Y.; Wang, X. Changes of Peripheral Blood Lymphocyte Subsets and Immune Function in Children with Henoch-Schonlein Purpura Nephritis. Iran. J. Immunol. IJI 2021, 18, 259–267. [Google Scholar] [CrossRef]
- Du, H.; Dong, X.; Zhang, J.; Cao, Y.; Akdis, M.; Huang, P.; Chen, H.; Li, Y.; Liu, G.; Akdis, C.A.; et al. Clinical characteristics of 182 pediatric COVID-19 patients with different severities and allergic status. Allergy 2021, 76, 510–532. [Google Scholar] [CrossRef] [PubMed]
- Kurachi, M. CD8+ T cell exhaustion. Semin. Immunopathol. 2019, 41, 327–337. [Google Scholar] [CrossRef] [PubMed]
- Kalish, R.S.; Askenase, P.W. Molecular mechanisms of CD8+ T cell–mediated delayed hypersensitivity: Implications for allergies, asthma, and autoimmunity. J. Allergy Clin. Immunol. 1999, 103, 192–199. [Google Scholar] [CrossRef]
- Bryant, N.; Muehling, L.M. T-cell responses in asthma exacerbations. Ann. Allergy, Asthma Immunol. 2022, 129, 709–718. [Google Scholar] [CrossRef] [PubMed]
- Lourenço, O.; Fonseca, A.M.; Taborda-Barata, L. Human CD8+ T Cells in Asthma: Possible Pathways and Roles for NK-Like Subtypes. Front. Immunol. 2016, 7, 638. [Google Scholar] [CrossRef] [PubMed]
- Li, H.; Wang, H.; Sokulsky, L.; Liu, S.; Yang, R.; Liu, X.; Zhou, L.; Li, J.; Huang, C.; Li, F.; et al. Single-cell transcriptomic analysis reveals key immune cell phenotypes in the lungs of patients with asthma exacerbation. J. Allergy Clin. Immunol. 2021, 147, 941–954. [Google Scholar] [CrossRef]
- Habener, A.; Happle, C.; Grychtol, R.; Skuljec, J.; Busse, M.; Dalüge, K.; Obernolte, H.; Sewald, K.; Braun, A.; Meyer-Bahlburg, A.; et al. Regulatory B cells control airway hyperreactivity and lung remodeling in a murine asthma model. J. Allergy Clin. Immunol. 2021, 147, 2281–2294.e7. [Google Scholar] [CrossRef] [PubMed]
- Fang, L.; Sun, Q.; Roth, M. Immunologic and Non-Immunologic Mechanisms Leading to Airway Remodeling in Asthma. Int. J. Mol. Sci. 2020, 21, 757. [Google Scholar] [CrossRef] [PubMed]
- Boonpiyathad, T.; Sözener, Z.C.; Satitsuksanoa, P.; Akdis, C.A. Immunologic mechanisms in asthma. Semin. Immunol. 2019, 46, 101333. [Google Scholar] [CrossRef]
- Newman, R.; Tolar, P. Chronic calcium signaling in IgE+ B cells limits plasma cell differentiation and survival. Immunity 2021, 54, 2756–2771.e10. [Google Scholar] [CrossRef] [PubMed]
- Gould, H.J.; Sutton, B.J.; Beavil, A.J.; Beavil, R.L.; McCloskey, N.; Coker, H.A.; Fear, D.; Smurthwaite, L. The biology of IGE and the basis of allergic disease. Annu. Rev. Immunol. 2003, 21, 579–628. [Google Scholar] [CrossRef]
- Turner, D.P.; Deng, H.; Houle, T.T. Statistical Hypothesis Testing: Overview and Application. Headache: J. Head Face Pain 2020, 60, 302–308. [Google Scholar] [CrossRef] [PubMed]
- Farell, B. Hypothesis testing, attention, and ‘Same’-‘Different’ judgments. Cogn. Psychol. 2022, 132, 101443. [Google Scholar] [CrossRef]
- Haug, C.J.; Drazen, J.M. Artificial Intelligence and Machine Learning in Clinical Medicine, 2023. New Engl. J. Med. 2023, 388, 1201–1208. [Google Scholar] [CrossRef]
- Gottesman, O.; Johansson, F.; Komorowski, M.; Faisal, A.; Sontag, D.; Doshi-Velez, F.; Celi, L.A. Guidelines for reinforcement learning in healthcare. Nat. Med. 2019, 25, 16–18. [Google Scholar] [CrossRef]
- Li, D.; Liu, Z.; Armaghani, D.J.; Xiao, P.; Zhou, J. Novel ensemble intelligence methodologies for rockburst assessment in complex and variable environments. Sci. Rep. 2022, 12, 1844. [Google Scholar] [CrossRef]
- Srivastava, R.; Kumar, S.; Kumar, B. Classification model of machine learning for medical data analysis. In Statistical Modeling in Machine Learning; Goswami, T., Sinha, G.R., Eds.; Academic Press: Cambridge, MA, USA, 2023; pp. 111–132. [Google Scholar] [CrossRef]
- Czarnecki, W.M.; Podlewska, S.; Bojarski, A.J. Extremely Randomized Machine Learning Methods for Compound Activity Prediction. Molecules 2015, 20, 20107–20117. [Google Scholar] [CrossRef] [PubMed]




| Variables | Asthmatic Bronchitis (n = 61) | Asthma (n = 72) |
|---|---|---|
| Gender | ||
| Male | 49 (80.3) | 47 (65.3) |
| Female | 12 (19.7) | 25 (34.7) |
| Age (year) | ||
| ≤1 | 11 (18) | 6 (8.3) |
| 1< and ≤2 | 22 (36.1) | 13 (18.1) |
| >2 | 28 (45.9) | 53 (73.6) |
| History of allergy | ||
| Yes | 27 (44.3) | 52 (72.2) |
| No | 34 (55.7) | 20 (27.7) |
| Lung compliance | ||
| Yes | 9 (14.8) | 17 (23.6) |
| No | 52 (85.2) | 55 (76.4) |
| Models | Asthmatic Bronchitis | Asthma | Accuracy | ||||
|---|---|---|---|---|---|---|---|
| Precision | Recall | F1-Score | Precision | Recall | F1-Score | ||
| SVM | 0.39 | 0.78 | 0.52 | 0.91 | 0.65 | 0.75 | 0.675 |
| LR | 0.39 | 0.78 | 0.52 | 0.91 | 0.65 | 0.75 | 0.675 |
| RF | 0.5 | 0.82 | 0.62 | 0.91 | 0.69 | 0.78 | 0.725 |
| ET | 0.5 | 0.82 | 0.62 | 0.91 | 0.69 | 0.78 | 0.725 |
| DT | 0.61 | 0.79 | 0.69 | 0.86 | 0.73 | 0.79 | 0.75 |
| Gaussian NB | 0.5 | 0.75 | 0.6 | 0.86 | 0.68 | 0.76 | 0.7 |
| KNN | 0.5 | 0.75 | 0.6 | 0.86 | 0.68 | 0.76 | 0.7 |
Disclaimer/Publisher’s Note: The statements, opinions and data contained in all publications are solely those of the individual author(s) and contributor(s) and not of MDPI and/or the editor(s). MDPI and/or the editor(s) disclaim responsibility for any injury to people or property resulting from any ideas, methods, instructions or products referred to in the content. |
© 2023 by the authors. Licensee MDPI, Basel, Switzerland. This article is an open access article distributed under the terms and conditions of the Creative Commons Attribution (CC BY) license (https://creativecommons.org/licenses/by/4.0/).
Share and Cite
Wu, M.; Liu, D.; Zhu, F.; Yu, Y.; Ye, Z.; Xu, J. Diagnostic Value of Immunological Biomarkers in Children with Asthmatic Bronchitis and Asthma. Medicina 2023, 59, 1765. https://doi.org/10.3390/medicina59101765
Wu M, Liu D, Zhu F, Yu Y, Ye Z, Xu J. Diagnostic Value of Immunological Biomarkers in Children with Asthmatic Bronchitis and Asthma. Medicina. 2023; 59(10):1765. https://doi.org/10.3390/medicina59101765
Chicago/Turabian StyleWu, Ming, Danru Liu, Fenhua Zhu, Yeheng Yu, Zhicheng Ye, and Jin Xu. 2023. "Diagnostic Value of Immunological Biomarkers in Children with Asthmatic Bronchitis and Asthma" Medicina 59, no. 10: 1765. https://doi.org/10.3390/medicina59101765
APA StyleWu, M., Liu, D., Zhu, F., Yu, Y., Ye, Z., & Xu, J. (2023). Diagnostic Value of Immunological Biomarkers in Children with Asthmatic Bronchitis and Asthma. Medicina, 59(10), 1765. https://doi.org/10.3390/medicina59101765

