Dermatitis Herpetiformis: An Update on Diagnosis, Disease Monitoring, and Management
Abstract
1. Introduction
2. Epidemiology
3. Pathogenesis
4. Clinical Features
4.1. Differential Diagnosis
4.2. Enteropathy
4.3. Neurologic Dysfunction
4.4. Autoimmune Diseases and Associated Conditions
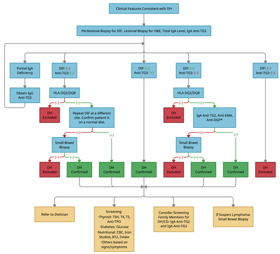
5. Diagnosis
5.1. Serology
5.2. Direct Immunofluorescence
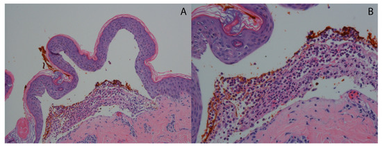
5.3. Histopathology
5.4. HLA Testing
5.5. Small Bowel Biopsy
5.6. Screening Family Members
5.7. Diagnostic Approach
6. Disease Monitoring
7. Management
7.1. Gluten-Free Diet
7.2. Dapsone
7.3. Sulfonamides Other Than Dapsone
7.4. Other Medications
8. Prognosis
9. Conclusions
Author Contributions
Funding
Institutional Review Board Statement
Informed Consent Statement
Conflicts of Interest
References
- Bolotin, D.; Petronic-Rosic, V. Dermatitis herpetiformis, Part I. Epidemiology, pathogenesis, and clinical presentation. J. Am. Acad. Dermatol. 2011, 64, 1017–1024. [Google Scholar] [CrossRef]
- Salmi, T.T.; Hervonen, K.; Kautiainen, H.; Collin, P.; Reunala, T. Prevalence and incidence of dermatitis herpetiformis: A 40-year prospective study from Finland. Br. J. Dermatol. 2011, 165, 354–359. [Google Scholar] [CrossRef]
- Graziano, M.; Rossi, M. An update on the cutaneous manifestations of coeliac disease and non-coeliac gluten sensitivity. Int. Rev. Immunol. 2018, 37, 291–300. [Google Scholar] [CrossRef] [PubMed]
- Singh, P.; Arora, A.; Strand, T.A.; Leffler, D.A.; Catassi, C.; Green, P.H.; Kelly, C.P.; Ahuja, V.; Makharia, G.K. Global Prevalence of Celiac Disease: Systematic Review and Meta-analysis. Clin. Gastroenterol. Hepatol. 2018, 16, 823–836.e2. [Google Scholar] [CrossRef] [PubMed]
- Hervonen, K.; Hakanen, M.; Kaukinen, K.; Collin, P.; Reunala, T. First-degree relatives are frequently affected in coeliac disease and dermatitis herpetiformis. Scand. J. Gastroenterol. 2002, 37, 51–55. [Google Scholar] [CrossRef] [PubMed]
- Leffler, D.A.; Green, P.H.; Fasano, A. Extraintestinal manifestations of coeliac disease. Nat. Rev. Gastroenterol. Hepatol. 2015, 12, 561–571. [Google Scholar] [CrossRef] [PubMed]
- Reunala, T.; Salmi, T.T.; Hervonen, K.; Kaukinen, K.; Collin, P. Dermatitis Herpetiformis: A Common Extraintestinal Manifestation of Coeliac Disease. Nutrients 2018, 10, 602. [Google Scholar] [CrossRef] [PubMed]
- Bonciani, D.; Verdelli, A.; Bonciolini, V.; D’Errico, A.; Antiga, E.; Fabbri, P.; Caproni, M. Dermatitis herpetiformis: From the genetics to the development of skin lesions. Clin. Dev. Immunol. 2012, 2012, 239691. [Google Scholar] [CrossRef]
- Antiga, E.; Maglie, R.; Quintarelli, L.; Verdelli, A.; Bonciani, D.; Bonciolini, V.; Caproni, M. Dermatitis Herpetiformis: Novel Perspectives. Front. Immunol. 2019, 10, 1290. [Google Scholar] [CrossRef]
- Cinats, A.K.; Parsons, L.M.; Haber, R.M. Facial Involvement in Dermatitis Herpetiformis: A Case Report and Review of the Literature. J. Cutan. Med. Surg. 2019, 23, 35–37. [Google Scholar] [CrossRef]
- Salmi, T.; Hervonen, K. Current Concepts of Dermatitis Herpetiformis. Acta Derm. Venereol. 2020, 100, adv00056. [Google Scholar] [CrossRef]
- Tu, H.; Parmentier, L.; Stieger, M.; Spanou, Z.; Horn, M.; Beltraminelli, H.; Borradori, L. Acral purpura as leading clinical manifestation of dermatitis herpetiformis: Report of two adult cases with a review of the literature. Dermatology 2013, 227, 1–4. [Google Scholar] [CrossRef] [PubMed]
- Heinlin, J.; Knoppke, B.; Kohl, E.; Landthaler, M.; Karrer, S. Dermatitis herpetiformis presenting as digital petechiae. Pediatr. Dermatol. 2012, 29, 209–212. [Google Scholar] [CrossRef] [PubMed]
- Naylor, E.; Atwater, A.; Selim, M.A.; Hall, R.; Puri, P.K. Leukocytoclastic vasculitis as the presenting feature of dermatitis herpetiformis. Arch. Dermatol. 2011, 147, 1313–1316. [Google Scholar] [CrossRef][Green Version]
- Ohshima, Y.; Tamada, Y.; Matsumoto, Y.; Hashimoto, T. Dermatitis herpetiformis Duhring with palmoplantar keratosis. Br. J. Dermatol. 2003, 149, 1300–1302. [Google Scholar] [CrossRef] [PubMed]
- Powell, G.R.; Bruckner, A.L.; Weston, W.L. Dermatitis herpetiformis presenting as chronic urticaria. Pediatr. Dermatol. 2004, 21, 564–567. [Google Scholar] [CrossRef]
- Saito, M.; Böer, A.; Ishiko, A.; Nishikawa, T. Atypical dermatitis herpetiformis: A Japanese case that presented with initial lesions mimicking prurigo pigmentosa. Clin. Exp. Dermatol. 2006, 31, 290–291. [Google Scholar] [CrossRef]
- Collin, P.; Salmi, T.T.; Hervonen, K.; Kaukinen, K.; Reunala, T. Dermatitis herpetiformis: A cutaneous manifestation of coeliac disease. Ann. Med. 2017, 49, 23–31. [Google Scholar] [CrossRef]
- Sar-Pomian, M.; Rudnicka, L.; Olszewska, M. Trichoscopy—A useful tool in the preliminary differential diagnosis of autoimmune bullous diseases. Int. J. Dermatol. 2017, 56, 996–1002. [Google Scholar] [CrossRef]
- Görög, A.; Antiga, E.; Caproni, M.; Cianchini, G.; De, D.; Dmochowski, M.; Dolinsek, J.; Drenovska, K.; Feliciani, C.; Hervonen, K.; et al. S2k guidelines (consensus statement) for diagnosis and therapy of dermatitis herpetiformis initiated by the European Academy of Dermatology and Venereology (EADV). J. Eur. Acad. Dermatol. Venereol. 2021, 35, 1251–1277. [Google Scholar] [CrossRef]
- Antiga, E.; Caproni, M. The diagnosis and treatment of dermatitis herpetiformis. Clin. Cosmet. Investig. Dermatol. 2015, 13, 257–265. [Google Scholar] [CrossRef] [PubMed]
- Kárpáti, S. An exception within the group of autoimmune blistering diseases: Dermatitis herpetiformis, the gluten-sensitive dermopathy. Dermatol. Clin. 2011, 29, 463–468. [Google Scholar] [CrossRef]
- Vale, E.C.S.D.; Dimatos, O.C.; Porro, A.M.; Santi, C.G. Consensus on the treatment of autoimmune bullous dermatoses: Dermatitis herpetiformis and linear IgA bullous dermatosis—Brazilian Society of Dermatology. An. Bras. Dermatol. 2019, 94, 48–55. [Google Scholar] [CrossRef] [PubMed]
- Al-Toma, A.; Volta, U.; Auricchio, R.; Castillejo, G.; Sanders, D.S.; Cellier, C.; Mulder, C.J.; Lundin, K.E.A. European Society for the Study of Coeliac Disease (ESsCD) guideline for coeliac disease and other gluten-related disorders. United Eur. Gastroenterol. J. 2019, 7, 583–613. [Google Scholar] [CrossRef] [PubMed]
- Grainge, M.J.; West, J.; Solaymani-Dodaran, M.; Card, T.R.; Logan, R.F. The long-term risk of malignancy following a diagnosis of coeliac disease or dermatitis herpetiformis: A cohort study. Aliment. Pharmacol. Ther. 2012, 35, 730–739. [Google Scholar] [CrossRef]
- Viljamaa, M.; Kaukinen, K.; Pukkala, E.; Hervonen, K.; Reunala, T.; Collin, P. Malignancies and mortality in patients with coeliac disease and dermatitis herpetiformis: 30-year population-based study. Dig. Liver Dis. 2006, 38, 374–380. [Google Scholar] [CrossRef]
- Hadjivassiliou, M.; Duker, A.P.; Sanders, D.S. Gluten-related neurologic dysfunction. Handb. Clin. Neurol. 2014, 120, 607–619. [Google Scholar] [CrossRef]
- Wills, A.J.; Turner, B.; Lock, R.J.; Johnston, S.L.; Unsworth, D.J.; Fry, L. Dermatitis herpetiformis and neurological dysfunction. J. Neurol. Neurosurg. Psychiatry 2002, 72, 259–261. [Google Scholar] [CrossRef]
- Helsing, P.; Frøen, H. Dermatitis herpetiformis presenting as ataxia in a child. Acta Derm. Venereol. 2007, 87, 163–165. [Google Scholar] [CrossRef] [PubMed]
- Iyer, A.; Rathnasabapathi, D.; Elsone, L.; Mutch, K.; Terlizzo, M.; Footitt, D.; Jacob, A. Transverse myelitis associated with an itchy rash and hyperckemia: Neuromyelitis optica associated with dermatitis herpetiformis. JAMA Neurol. 2014, 71, 630–633. [Google Scholar] [CrossRef][Green Version]
- Kauppi, S.; Jokelainen, J.; Timonen, M.; Tasanen, K.; Huilaja, L. Atopic Dermatitis Is Associated with Dermatitis Herpetiformis and Celiac Disease in Children. J. Investig. Dermatol. 2021, 141, 191–193. [Google Scholar] [CrossRef]
- Varpuluoma, O.; Jokelainen, J.; Försti, A.K.; Timonen, M.; Huilaja, L.; Tasanen, K. Dermatitis Herpetiformis and Celiac Disease Increase the Risk of Bullous Pemphigoid. J. Investig. Dermatol. 2019, 139, 600–604. [Google Scholar] [CrossRef]
- Bolotin, D.; Petronic-Rosic, V. Dermatitis herpetiformis. Part II. Diagnosis, management, and prognosis. J. Am. Acad. Dermatol. 2011, 64, 1027–1033. [Google Scholar] [CrossRef] [PubMed]
- Sárdy, M.; Kárpáti, S.; Merkl, B.; Paulsson, M.; Smyth, N. Epidermal transglutaminase (TGase 3) is the autoantigen of dermatitis herpetiformis. J. Exp. Med. 2002, 195, 747–757. [Google Scholar] [CrossRef] [PubMed]
- Betz, J.; Grover, R.K.; Ullman, L. Evaluation of IgA epidermal transglutaminase ELISA in suspected dermatitis herpetiformis patients. Dermatol. Online J. 2021, 27, 15. [Google Scholar] [CrossRef]
- Jaskowski, T.D.; Hamblin, T.; Wilson, A.R.; Hill, H.R.; Book, L.S.; Meyer, L.J.; Zone, J.J.; Hull, C.M. IgA antiepidermal transglutaminase antibodies in dermatitis herpetiformis and pediatric celiac disease. J. Investig. Dermatol. 2009, 129, 2728–2730. [Google Scholar] [CrossRef] [PubMed]
- Borroni, G.; Biagi, F.; Ciocca, O.; Vassallo, C.; Carugno, A.; Cananzi, R.; Campanella, J.; Bianchi, P.I.; Brazzelli, V.; Corazza, G.R. IgA anti-epidermal transglutaminase autoantibodies: A sensible and sensitive marker for diagnosis of dermatitis herpetiformis in adult patients. J. Eur. Acad. Dermatol. Venereol. 2013, 27, 836–841. [Google Scholar] [CrossRef] [PubMed]
- Salmi, T.T.; Kurppa, K.; Hervonen, K.; Laurila, K.; Collin, P.; Huhtala, H.; Saavalainen, P.; Sievänen, H.; Reunala, T.; Kaukinen, K. Serum transglutaminase 3 antibodies correlate with age at celiac disease diagnosis. Dig. Liver Dis. 2016, 48, 632–637. [Google Scholar] [CrossRef]
- Bonciolini, V.; Bonciani, D.; Verdelli, A.; D’Errico, A.; Antiga, E.; Fabbri, P.; Caproni, M. Newly described clinical and immunopathological feature of dermatitis herpetiformis. Clin. Dev. Immunol. 2012, 2012, 967974. [Google Scholar] [CrossRef]
- Lytton, S.D.; Antiga, E.; Pfeiffer, S.; Matthias, T.; Szaflarska-Poplawska, A.; Ulaganathan, V.K.; Placek, W.; Fabbri, P.; Hall, R.; Caproni, M. Neo-epitope tissue transglutaminase autoantibodies as a biomarker of the gluten sensitive skin disease—Dermatitis herpetiformis. Clin. Chim. Acta 2013, 415, 346–349. [Google Scholar] [CrossRef]
- Samolitis, N.J.; Hull, C.M.; Leiferman, K.M.; Zone, J.J. Dermatitis herpetiformis and partial IgA deficiency. J. Am. Acad. Dermatol. 2006, 54, S206–S209. [Google Scholar] [CrossRef]
- Ziberna, F.; Sblattero, D.; Lega, S.; Stefani, C.; Dal Ferro, M.; Marano, F.; Gaita, B.; De Leo, L.; Vatta, S.; Berti, I.; et al. A novel quantitative ELISA as accurate and reproducible tool to detect epidermal transglutaminase antibodies in patients with Dermatitis Herpetiformis. J. Eur. Acad. Dermatol. Venereol. 2021, 35, e78–e80. [Google Scholar] [CrossRef] [PubMed]
- Gornowicz-Porowska, J.; Seraszek-Jaros, A.; Jałowska, M.; Bowszyc-Dmochowska, M.; Kaczmarek, E.; Dmochowski, M. Evaluation of a Bi-Analyte Immunoblot as a Useful Tool for Diagnosing Dermatitis Herpetiformis. Diagnostics 2021, 11, 1414. [Google Scholar] [CrossRef]
- Hadjivassiliou, M.; Reunala, T.; Hervonen, K.; Aeschlimann, P.; Aeschlimann, D. TG6 Auto-Antibodies in Dermatitis Herpetiformis. Nutrients 2020, 12, 2884. [Google Scholar] [CrossRef]
- Kasperkiewicz, M.; Dähnrich, C.; Probst, C.; Komorowski, L.; Stöcker, W.; Schlumberger, W.; Zillikens, D.; Rose, C. Novel assay for detecting celiac disease-associated autoantibodies in dermatitis herpetiformis using deamidated gliadin-analogous fusion peptides. J. Am. Acad. Dermatol. 2012, 66, 583–588. [Google Scholar] [CrossRef]
- Żebrowska, A.; Woźniacka, A.; Juczyńska, K.; Ociepa, K.; Waszczykowska, E.; Szymczak, I.; Pawliczak, R. Correlation between IL36α and IL17 and Activity of the Disease in Selected Autoimmune Blistering Diseases. Mediat. Inflamm. 2017, 2017, 8980534. [Google Scholar] [CrossRef]
- Caproni, M.; Antiga, E.; Melani, L.; Fabbri, P.; Italian Group for Cutaneous Immunopathology. Guidelines for the diagnosis and treatment of dermatitis herpetiformis. J. Eur. Acad. Dermatol. Venereol. 2009, 23, 633–638. [Google Scholar] [CrossRef] [PubMed]
- Zone, J.J.; Meyer, L.J.; Petersen, M.J. Deposition of granular IgA relative to clinical lesions in dermatitis herpetiformis. Arch. Dermatol. 1996, 132, 912–918. [Google Scholar] [CrossRef]
- Van der Meer, J.B. Granular deposits of immunoglobulins in the skin of patients with dermatitis herpetiformis. An immunofluorescent study. Br. J. Dermatol. 1969, 81, 493–503. [Google Scholar] [CrossRef]
- Ko, C.J.; Colegio, O.R.; Moss, J.E.; McNiff, J.M. Fibrillar IgA deposition in dermatitis herpetiformis--an underreported pattern with potential clinical significance. J. Cutan. Pathol. 2010, 37, 475–477. [Google Scholar] [CrossRef]
- Ohata, C.; Ishii, N.; Hamada, T.; Shimomura, Y.; Niizeki, H.; Dainichi, T.; Furumura, M.; Tsuruta, D.; Hashimoto, T. Distinct characteristics in Japanese dermatitis herpetiformis: A review of all 91 Japanese patients over the last 35 years. Clin. Dev. Immunol. 2012, 2012, 562168. [Google Scholar] [CrossRef]
- Huber, C.; Trüeb, R.M.; French, L.E.; Hafner, J. Negative direct immunofluorescence and nonspecific histology do not exclude the diagnosis of dermatitis herpetiformis Duhring. Int. J. Dermatol. 2013, 52, 248–249. [Google Scholar] [CrossRef] [PubMed]
- Pierard, J.; Whimster, I. The histological diagnosis of dermatitis herpetiformis, bullous pemphigoid and erythema multifore. Br. J. Dermatol. 1961, 73, 253–266. [Google Scholar] [CrossRef] [PubMed]
- Van, L.; Browning, J.C.; Krishnan, R.S.; Kenner-Bell, B.M.; Hsu, S. Dermatitis herpetiformis: Potential for confusion with linear IgA bullous dermatosis on direct immunofluorescence. Dermatol. Online J. 2008, 14, 21. [Google Scholar] [CrossRef]
- Warren, S.J.; Cockerell, C.J. Characterization of a subgroup of patients with dermatitis herpetiformis with nonclassical histologic features. Am. J. Dermatopathol. 2002, 24, 305–308. [Google Scholar] [CrossRef] [PubMed]
- Mansikka, E.; Hervonen, K.; Kaukinen, K.; Collin, P.; Huhtala, H.; Reunala, T.; Salmi, T. Prognosis of Dermatitis Herpetiformis Patients with and without Villous Atrophy at Diagnosis. Nutrients 2018, 10, 641. [Google Scholar] [CrossRef] [PubMed]
- Mansikka, E.; Hervonen, K.; Salmi, T.T.; Kautiainen, H.; Kaukinen, K.; Collin, P.; Reunala, T. The decreasing prevalence of severe villous atrophy in Dermatitis herpetiformis: A 45-year experience in 393 patients. J. Clin. Gastroenterol. 2017, 51, 235–239. [Google Scholar] [CrossRef]
- Antiga, E.; Bonciolini, V.; Cazzaniga, S.; Alaibac, M.; Calabrò, A.S.; Cardinali, C.; Cozzani, E.; Marzano, A.V.; Micali, G.; Not, T.; et al. Female Patients with Dermatitis Herpetiformis Show a Reduced Diagnostic Delay and Have Higher Sensitivity Rates at Autoantibody Testing for Celiac Disease. Biomed. Res. Int. 2019, 29, 6307035. [Google Scholar] [CrossRef]
- Reunala, T.; Salmi, T.T.; Hervonen, K.; Laurila, K.; Kautiainen, H.; Collin, P.; Kaukinen, K. IgA anti-epidermal transglutaminase antibodies in dermatitis herpetiformis: A significant but not complete response to a gluten-free diet treatment. Br. J. Dermatol. 2015, 172, 1139–1141. [Google Scholar] [CrossRef]
- Alakoski, A.; Hervonen, K.; Mansikka, E.; Reunala, T.; Kaukinen, K.; Kivelä, L.; Laurikka, P.; Huhtala, H.; Kurppa, K.; Salmi, T. The Long-Term Safety and Quality of Life Effects of Oats in Dermatitis Herpetiformis. Nutrients 2020, 12, 1060. [Google Scholar] [CrossRef]
- Garioch, J.J.; Lewis, H.M.; Sargent, S.A.; Leonard, J.N.; Fry, L. 25 years’ experience of a gluten-free diet in the treatment of dermatitis herpetiformis. Br. J. Dermatol. 1994, 131, 541–545. [Google Scholar] [CrossRef] [PubMed]
- Turchin, I.; Barankin, B. Dermatitis herpetiformis and gluten-free diet. Dermatol. Online J. 2005, 11, 6. [Google Scholar] [CrossRef]
- Bardella, M.T.; Fredella, C.; Trovato, C.; Ermacora, E.; Cavalli, R.; Saladino, V.; Prampolini, L. Long-term remission in patients with dermatitis herpetiformis on a normal diet. Br. J. Dermatol. 2003, 149, 968–971. [Google Scholar] [CrossRef] [PubMed]
- Paek, S.Y.; Steinberg, S.M.; Katz, S.I. Remission in dermatitis herpetiformis: A cohort study. Arch. Dermatol. 2011, 147, 301–305. [Google Scholar] [CrossRef] [PubMed]
- Mansikka, E.; Hervonen, K.; Kaukinen, K.; Ilus, T.; Oksanen, P.; Lindfors, K.; Laurila, K.; Hietikko, M.; Taavela, J.; Jernman, J.; et al. Gluten Challenge Induces Skin and Small Bowel Relapse in Long-Term Gluten-Free Diet-Treated Dermatitis Herpetiformis. J. Investig. Dermatol. 2019, 39, 2108–2114. [Google Scholar] [CrossRef] [PubMed]
- Hervonen, K.; Salmi, T.T.; Ilus, T.; Paasikivi, K.; Vornanen, M.; Laurila, K.; Lindfors, K.; Viiri, K.; Saavalainen, P.; Collin, P.; et al. Dermatitis Herpetiformis Refractory to Gluten-free Dietary Treatment. Acta Derm. Venereol. 2016, 96, 82–86. [Google Scholar] [CrossRef] [PubMed]
- Zhu, Y.I.; Stiller, M.J. Dapsone and sulfones in dermatology. Overview and update. J. Am. Acad. Dermatol. 2001, 45, 420–434. [Google Scholar] [CrossRef]
- Wolverton, S.E.; Remlinger, K. Suggested guidelines for patient monitoring: Hepatic and hematologic toxicity attributable to systemic dermatologic drugs. Dermatol. Clin. 2007, 25, 195–205. [Google Scholar] [CrossRef]
- Jarmila, Č.; Komorousová, M.; Cetkovská, P.; Novák, M.; Čermáková, E.; Bukač, J.; Andrýs, C.; Salavec, M. Dermatitis herpetiformis Duhring—Evaluation of disease severity and tissue transglutaminase levels in 122 patients on dapsone therapy. Food Agric. Immunol. 2021, 32, 237–252. [Google Scholar] [CrossRef]
- Fry, L.; Seah, P.P.; Riches, D.J.; Riches, D.J.; Hoffbrand, A.V. Clearance of skin lesions in dermatitis herpetiformis after gluten withdrawal. Lancet 1973, 1, 288–291. [Google Scholar] [CrossRef]
- Reunala, T.; Blomqvist, K.; Tarpila, S.; Halme, H.; Kangas, K. Gluten-free diet in dermatitis herpetiformis. I. Clinical response of skin lesions in 81 patients. Br. J. Dermatol. 1977, 97, 473–480. [Google Scholar] [CrossRef]
- Alakoski, A.; Pasternack, C.; Reunala, T.; Kaukinen, K.; Huhtala, H.; Mansikka, E.; Jernman, J.; Hervonen, K.; Salmi, T. Anaemia in Dermatitis Herpetiformis: Prevalence and Associated Factors at Diagnosis and One-year Follow-up. Acta Derm. Venereol. 2021, 29, adv00443. [Google Scholar] [CrossRef] [PubMed]
- Reunala, T.; Hervonen, K.; & Salmi, T. Dermatitis Herpetiformis: An Update on Diagnosis and Management. Am. J. Clin. Dermatol. 2021, 22, 329–338. [Google Scholar] [CrossRef] [PubMed]
- Burke, P.; Jahangir, K.; Kolber, M.R. Dapsone-induced methemoglobinemia: Case of the blue lady. Can. Fam. Physician 2013, 59, 958–961. [Google Scholar]
- Bilgin, H.; Ozcan, B.; Bilgin, T. Methemoglobinemia induced by methylene blue perturbation during laparoscopy. Acta Anaesthesiol. Scand. 1998, 42, 594–595. [Google Scholar] [CrossRef] [PubMed]
- Handler, M.Z.; Chacon, A.H.; Shiman, M.I.; Schachner, L.A. Letter to the editor: Application of dapsone 5% gel in a patient with dermatitis herpetiformis. J. Dermatol. Case Rep. 2012, 6, 132–133. [Google Scholar] [CrossRef]
- Willsteed, E.; Lee, M.; Wong, L.C.; Cooper, A. Sulfasalazine and dermatitis herpetiformis. Australas. J. Dermatol. 2005, 46, 101–103. [Google Scholar] [CrossRef]
- McFadden, J.P.; Leonard, J.N.; Powles, A.V.; Rutman, A.J.; Fry, L. Sulphamethoxypyridazine for dermatitis herpetiformis, linear IgA disease and cicatricial pemphigoid. Br. J. Dermatol. 1989, 121, 759–762. [Google Scholar] [CrossRef] [PubMed]
- Bevans, S.L.; Sami, N. Dapsone and sulfasalazine combination therapy in dermatitis herpetiformis. Int. J. Dermatol. 2017, 56, e90–e92. [Google Scholar] [CrossRef] [PubMed]
- Silvers, D.N.; Juhlin, E.A.; Berczeller, P.H.; McSorley, J. Treatment of dermatites herpetiformis with colchicine. Arch. Dermatol. 1980, 116, 1373–1384. [Google Scholar] [CrossRef]
- Stenveld, H.J.; Starink, T.M.; van Joost, T.; Stoof, T.J. Efficacy of cyclosporine in two patients with dermatitis herpetiformis resistant to conventional therapy. J. Am. Acad. Dermatol. 1993, 28, 1014–1015. [Google Scholar] [CrossRef]
- Shah, S.A.; Ormerod, A.D. Dermatitis herpetiformis effectively treated with heparin, tetracycline and nicotinamide. Clin. Exp. Dermatol. 2000, 25, 204–205. [Google Scholar] [CrossRef] [PubMed]
- Zemtsov, A.; Neldner, K.H. Successful treatment of dermatitis herpetiformis with tetracycline and nicotinamide in a patient unable to tolerate dapsone. J. Am. Acad. Dermatol. 1993, 28, 505–506. [Google Scholar] [CrossRef]
- Alexander, J.O. The treatment of dermatitis herpetiformis with heparin. Br. J. Dermatol. 1963, 75, 289–293. [Google Scholar] [CrossRef] [PubMed]
- Johnson, H.H., Jr.; Binkley, G.W. Nicotinic acid therapy of dermatitis herpetiformis. J. Investig. Dermatol. 1950, 14, 233–238. [Google Scholar] [CrossRef]
- Albers, L.N.; Zone, J.J.; Stoff, B.K.; Feldman, R.J. Rituximab Treatment for Recalcitrant Dermatitis Herpetiformis. JAMA Dermatol. 2017, 153, 315–318. [Google Scholar] [CrossRef] [PubMed]
- Marakli, S.S.; Uzun, S.; Ozbek, S.; Tuncer, I. Dermatitis herpetiformis in a patient receiving infliximab for ankylosing spondylitis. Eur. J. Dermatol. 2008, 18, 88–89. [Google Scholar] [CrossRef]
- Bonciani, D.; Quintarelli, L.; Del Bianco, E.; Bianchi, B.; Caproni, M. Serum levels and tissue expression of interleukin-31 in dermatitis herpetiformis and bullous pemphigoid. J. Dermatol. Sci. 2017, 87, 210–212. [Google Scholar] [CrossRef]
- Pasternack, C.; Kaukinen, K.; Kurppa, K.; Mäki, M.; Collin, P.; Reunala, T.; Huhtala, H.; Salmi, T. Quality of life and gastrointestinal symptoms in long-term treated Dermatitis herpetiformis patients: A cross-sectional study in Finland. Am. J. Clin. Dermatol. 2015, 16, 545–552. [Google Scholar] [CrossRef]
- Hervonen, K.; Alakoski, A.; Salmi, T.T.; Helakorpi, S.; Kautiainen, H.; Kaukinen, K.; Pukkala, E.; Collin, P.; Reunala, T. Reduced mortality in dermatitis herpetiformis: A population-based study of 476 patients. Br. J. Dermatol. 2012, 167, 1331–1337. [Google Scholar] [CrossRef]



| Medication | Dose | Remarks |
|---|---|---|
| First Class | ||
| Gluten Free Diet | Not applicable | Strict, lifelong |
| Dapsone | 25–400 mg/day | |
| Second Class | ||
| Sulfasalazine | 1–2 g/day | |
| Sulfapyridine | 1–2 g/day | No longer available in US |
| Sulfamethoxypyridazine | 0.25–1.5 g/day | Through compounding pharmacies |
| Topical Adjuncts | For local disease control during a flare | |
| Topical Steroids | Various | |
| Topical 5% Dapsone | BID | Effective for primary facial involvement |
| Alternatives | Efficacy shown in select case series and reports | |
| Methotrexate | 5–25 mg/week | |
| Colchicine | 0.6–2.4 mg/day | |
| Cyclosporine | 3–7 mg/kg/day | Therapeutic dose may be in dangerous range |
| Heparin | 500–1000 U/hr IV or 40 IU SQ | May be given with tetracycline and nicotinamide |
| Tetracycline | 0.5–2 g/day | |
| Nicotinamide | 0.1–1.5 g/day | |
| Mycophenolate | 1 g/day | |
| Azathioprine | 1–2.5 mg/kg/day | |
| Rituximab | 375 mg/m2 | Weekly dose for 4 weeks |
Publisher’s Note: MDPI stays neutral with regard to jurisdictional claims in published maps and institutional affiliations. |
© 2021 by the authors. Licensee MDPI, Basel, Switzerland. This article is an open access article distributed under the terms and conditions of the Creative Commons Attribution (CC BY) license (https://creativecommons.org/licenses/by/4.0/).
Share and Cite
Nguyen, C.N.; Kim, S.-J. Dermatitis Herpetiformis: An Update on Diagnosis, Disease Monitoring, and Management. Medicina 2021, 57, 843. https://doi.org/10.3390/medicina57080843
Nguyen CN, Kim S-J. Dermatitis Herpetiformis: An Update on Diagnosis, Disease Monitoring, and Management. Medicina. 2021; 57(8):843. https://doi.org/10.3390/medicina57080843
Chicago/Turabian StyleNguyen, Christopher N., and Soo-Jung Kim. 2021. "Dermatitis Herpetiformis: An Update on Diagnosis, Disease Monitoring, and Management" Medicina 57, no. 8: 843. https://doi.org/10.3390/medicina57080843
APA StyleNguyen, C. N., & Kim, S.-J. (2021). Dermatitis Herpetiformis: An Update on Diagnosis, Disease Monitoring, and Management. Medicina, 57(8), 843. https://doi.org/10.3390/medicina57080843
