Multi-Omics Provides New Insights into the Aroma Regulation of Rhododendron fortunei Lindl Treated with Methyl Jasmonate and Brassinosteroids
Abstract
1. Introduction
2. Materials and Methods
2.1. Plant Materials and Related Treatments
2.2. Determination of Physiological Indicators
2.3. Determination of VOCs
2.4. Analysis of Differential Metabolites (DAMs)
2.5. Determination of Transcriptome Data
2.6. Quantitative Real-Time PCR (qRT-PCR) Validation
2.7. Integrated Analysis of Transcriptome and Metabolome
2.8. Cloning and Subcellular Localization of RfCYP92C6
2.9. Analysis of Spatiotemporal Expression Pattern of RfCYP92C6
2.10. Verification of Gene Transcription Pattern Under Transient Overexpression of RfCYP92C6 in N. benthamiana via qRT-PCR
2.11. Statistical Analysis
3. Results
3.1. Effects of Different Hormone Treatments on Physiological and Biochemical Indices of R. fortunei
3.2. Analysis of Volatile Metabolome After Different Hormone Treatments
3.3. Functional Enrichment Analysis of DAMs in R. fortunei
3.4. VOCs Closely Related to Aroma Formation in R. fortunei
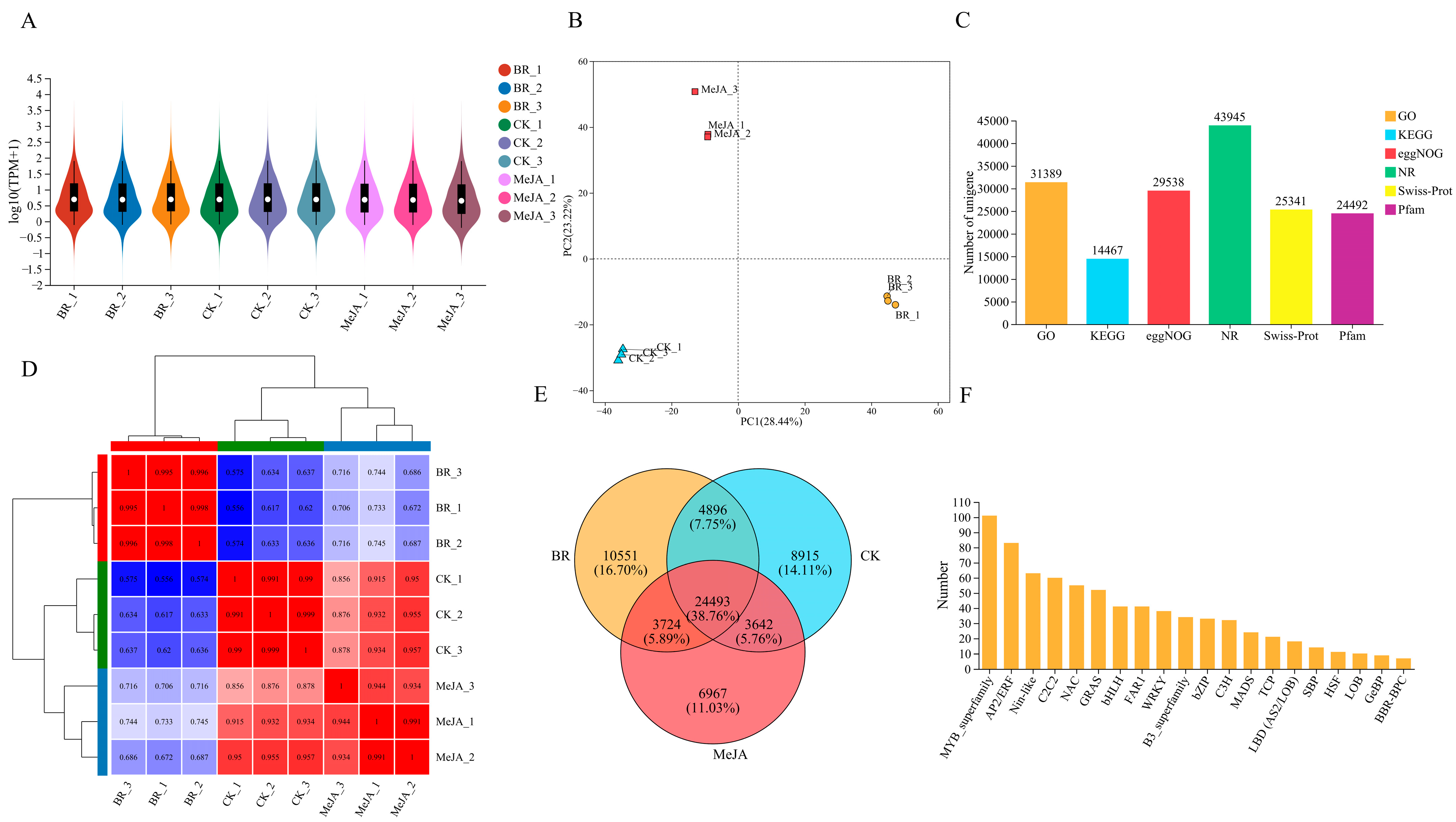
3.5. Overview of Transcriptome Sequencing
3.6. Differential Gene Analysis
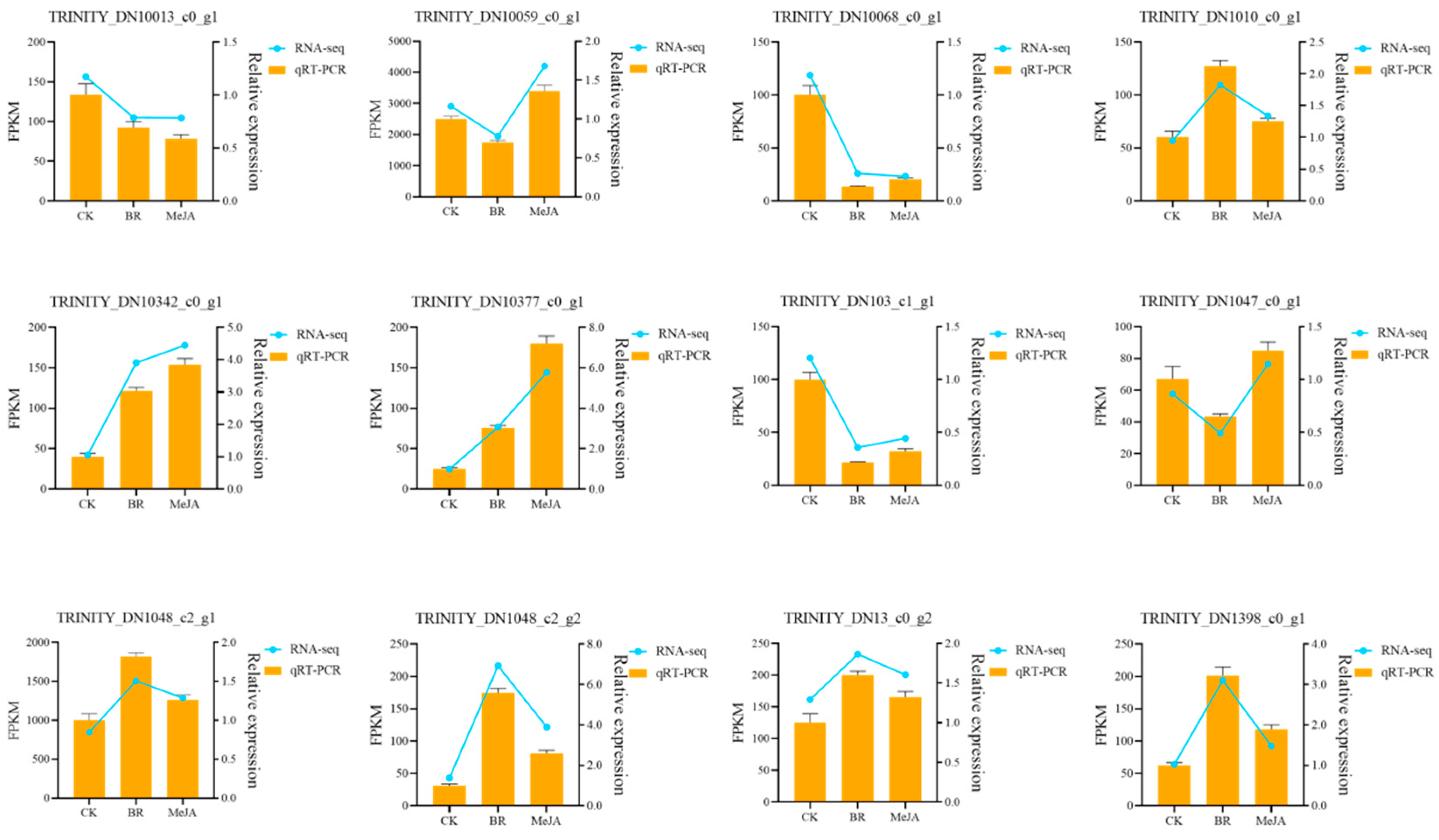
3.7. qRT-PCR Validation
3.8. Integrated Analysis of Transcriptome and Metabolome
3.9. Cloning and Subcellular Localization of RfCYP92C6
3.10. Analysis of Spatiotemporal Expression Pattern of RfCYP92C6
3.11. Functional Identification of RfCYP92C6 in N. benthamiana
4. Discussion
5. Conclusions
Supplementary Materials
Author Contributions
Funding
Institutional Review Board Statement
Informed Consent Statement
Data Availability Statement
Conflicts of Interest
References
- Fan, Y.; Jin, X.; Wang, M.; Liu, H.; Tian, W.; Xue, Y.; Wang, K.; Li, H.; Wu, Y. Flower morphology, flower color, flowering and floral fragrance in Paeonia L. Front. Plant Sci. 2024, 15, 1467596. [Google Scholar] [CrossRef]
- Shi, S.; Zhang, Z. Genetic and biochemical aspects of floral scents in roses. Int. J. Mol. Sci. 2022, 23, 8014. [Google Scholar] [CrossRef] [PubMed]
- Ke, Y.; Zhou, Y.; Lv, Y.; Qi, Y.; Wei, H.; Lei, Y.; Huang, F.; Abbas, F. Integrated metabolome and transcriptome analysis provides insights on the floral scent formation in hydrangea arborescens. Physiol. Plant. 2023, 175, e13914. [Google Scholar] [CrossRef]
- Muhlemann, J.K.; Klempien, A.; Dudareva, N. Floral Volatiles: From Biosynthesis to Function. Plant Cell Environ. 2014, 37, 1936–1949. [Google Scholar] [CrossRef] [PubMed]
- Llorens, L.; Tomas, J.; Ferriol, P.; Garcia, M.T.; Gil, L. Floral aroma and pollinator relationships in two sympatric Late-Summer-Flowering mediterranean asparagus species. Plants 2023, 12, 3219. [Google Scholar] [CrossRef]
- Yang, G.; Qin, Y.; Jia, Y.; Xie, X.; Li, D.; Jiang, B.; Wang, Q.; Feng, S.; Wu, Y. Transcriptomic and metabolomic data reveal key genes that are involved in the phenylpropanoid pathway and regulate the floral fragrance of Rhododendron fortunei. BMC Plant Biol. 2023, 23, 8. [Google Scholar] [CrossRef] [PubMed]
- Tu, M.; Liu, N.; He, Z.; Dong, X.; Gao, T.; Zhu, A.; Yang, J.; Zhang, S. Integrative omics reveals mechanisms of biosynthesis and regulation of floral scent in Cymbidium tracyanum. Plant Biotechnol. J. 2025, 23, 2162–2181. [Google Scholar] [CrossRef]
- Zhou, F.; Pichersky, E. More is better: The diversity of terpene metabolism in plants. Curr. Opin. Plant Biol. 2020, 55, 1–10. [Google Scholar] [CrossRef]
- Yang, Z.; Zhu, Y.; Zhang, X.; Zhang, H.; Zhang, X.; Liu, G.; Zhao, Q.; Bao, Z.; Ma, F. Volatile secondary metabolome and transcriptome analysis reveals distinct regulation mechanism of aroma biosynthesis in Syringa oblata and S. vulgaris. Plant Physiol. Biochem. 2023, 196, 965–973. [Google Scholar] [CrossRef]
- Wei, S.; Jiao, H.; Wang, H.; Ran, K.; Dong, R.; Dong, X.; Yan, W.; Wang, S. The mechanism analysis of exogenous melatonin in limiting pear fruit aroma decrease under low temperature storage. PeerJ 2022, 10, e14166. [Google Scholar] [CrossRef]
- Han, X.; Wang, X.; Shen, C.; Mo, Y.; Tian, R.; Mao, L.; Luo, Z.; Yang, H. Exogenous ABA promotes aroma biosynthesis of postharvest kiwifruit after Low-Temperature storage. Planta 2022, 255, 82. [Google Scholar] [CrossRef]
- Wu, Q.; Tao, X.; Ai, X.; Luo, Z.; Mao, L.; Ying, T.; Li, L. Effect of Exogenous Auxin on Aroma Volatiles of Cherry Tomato (Solanum lycopersicum L.) Fruit During Postharvest Ripening. Postharvest Biol. Technol. 2018, 146, 108–116. [Google Scholar] [CrossRef]
- Zheng, T.; Dong, T.; Haider, M.S.; Jin, H.; Jia, H.; Fang, J. Brassinosteroid regulates 3-Hydroxy-3-methylglutaryl CoA reductase to promote grape fruit development. J. Agric. Food Chem. 2020, 68, 11987–11996. [Google Scholar] [CrossRef]
- Jin, Q.; Wang, Z.; Chen, Y.; Luo, Y.; Tian, N.; Liu, Z.; Huang, J.; Liu, S. Transcriptomics analysis reveals the signal transduction mechanism of brassinolides in tea leaves and its regulation on the growth and development of Camellia sinensis. BMC Genom. 2022, 23, 29. [Google Scholar] [CrossRef]
- Guo, F.; Lv, M.; Zhang, J.; Li, J. Crosstalk between brassinosteroids and other phytohormones during plant development and stress adaptation. Plant Cell Physiol. 2024, 65, 1530–1543. [Google Scholar] [CrossRef] [PubMed]
- Wu, C.; Li, F.; Xu, H.; Zeng, W.; Yu, R.; Wu, X.; Shen, L.; Liu, Y.; Li, J. The Potential Role of Brassinosteroids (BRs) in Alleviating Antimony (Sb) Stress in Arabidopsis thaliana. Plant Physiol. Biochem. 2019, 141, 51–59. [Google Scholar] [CrossRef]
- Mao, J.; Zhang, D.; Li, K.; Liu, Z.; Liu, X.; Song, C.; Li, G.; Zhao, C.; Ma, J.; Han, M. Effect of exogenous brassinolide (BR) application on the morphology, hormone status, and gene expression of developing lateral roots in Malus hupehensis. Plant Growth Regul. 2017, 82, 391–401. [Google Scholar] [CrossRef]
- Yue, X.; Shi, P.; Tang, Y.; Zhang, H.; Ma, X.; Ju, Y.; Zhang, Z. Effects of methyl jasmonate on the monoterpenes of muscat hamburg grapes and wine. J. Sci. Food Agric. 2021, 101, 3665–3675. [Google Scholar] [CrossRef] [PubMed]
- Attia, H.; Alamer, K.H. Supplementation of jasmonic acid mitigates the damaging effects of arsenic stress on growth, photosynthesis and nitrogen metabolism in rice. Rice 2024, 17, 31. [Google Scholar] [CrossRef]
- Guo, G.; Luo, A.; Tan, Y.; Yuan, R.; Luo, T.; Ma, P.; Zhan, J.; Han, P.; Liu, L.; Heng, W.; et al. Integrative Physiological and Transcriptomic Analysis Provides Insights on the Molecular Basis of ABA-enhanced Drought Tolerance in Pear (Pyrus betulaefolia). BMC Plant Biol. 2025, 25, 496. [Google Scholar] [CrossRef] [PubMed]
- Luo, X.; Luo, Y.; Wang, X.; Kong, X.; Zhang, H.; Lin, L.; Li, Y.; Huang, K.; Deng, Q.; Jia, Y. Exogenous Dopamine Alleviates Combined High Temperature and Drought Stress in Loquat [Eriobotrya japonica (thunb.) Lindl.] Seedlings: Improvements in Photosynthetic Efficiency, Oxidative Damage and Osmotic Regulation. Plants 2025, 14, 2650. [Google Scholar] [CrossRef]
- Zhang, Y.; Luan, Q.; Jiang, J.; Li, Y. Prediction and utilization of malondialdehyde in exotic pine under drought stress using Near-Infrared spectroscopy. Front. Plant Sci. 2021, 12, 735275. [Google Scholar] [CrossRef]
- Zhang, M.; Hua, M.; Guo, D.; Xue, Y.; Chen, X.; Rui, L.; Zhou, N. Effects of plant Growth-Promoting rhizobacteria on growth indicators and physiological characteristics of Peucedanum praeruptorum Dunn leaves. Plant Signal. Behav. 2023, 18, 2203571. [Google Scholar] [CrossRef]
- Li, Y.; Cheng, X.; Feng, C.; Huang, X. Interaction of lead and cadmium reduced cadmium toxicity in Ficus parvifolia seedlings. Toxics 2023, 11, 271. [Google Scholar] [CrossRef]
- Kamran, R.V.; Mehrabani, L.V.; Hassanpouraghdam, M.B.; Pessarakli, M. Effects of foliar application of FeSO4 and NaCl salinity on vegetative growth, antioxidant enzymes activity, and malondialdehyde content of Tanacetum balsamita L. Commun. Soil Sci. Plant Anal. 2017, 48, 1852–1859. [Google Scholar] [CrossRef]
- Jing, J.; Guo, S.; Li, Y.; Li, W. The Alleviating Effect of Exogenous Polyamines on Heat Stress Susceptibility of Different Heat Resistant Wheat (Triticum aestivum L.) Varieties. Sci. Rep. 2020, 10, 7467. [Google Scholar] [CrossRef] [PubMed]
- Hao, X.; Jiao, B.; Liu, Z.; Wang, X.; Wang, J.; Zhang, J.; Wang, Q.; Xu, Y. Crosstalk between grapevine Leafroll-Associate virus-3 (Glrav-3) and NaCl-induced salt stress in in vitro cultures of the red grape ‘Cabernet Sauvignon’. Plant Cell Tissue Organ Cult. PCTOC 2021, 144, 649–660. [Google Scholar] [CrossRef]
- Ru, J.; Ju, W.; Li, L.; Deng, H.; Liang, Z.; Tang, Z.; Miao, J.; Zhang, C.; Gao, X. Molecular insights into floral scent biosynthesis in rosa laevigata through transcriptomic and metabolomic analyses. Front. Plant Sci. 2025, 16, 1599758. [Google Scholar] [CrossRef]
- Wang, S.; Du, Z.; Yang, X.; Wang, L.; Xia, K.; Chen, Z. An integrated analysis of metabolomics and transcriptomics reveals significant differences in floral scents and related gene expression between two varieties of Dendrobium loddigesii. Appl. Sci. 2022, 12, 1262. [Google Scholar] [CrossRef]
- Li, J.; Yu, X.; Shan, Q.; Shi, Z.; Li, J.; Zhao, X.; Chang, C.; Yu, J. Integrated volatile metabolomic and transcriptomic analysis provides insights into the regulation of floral scents between two contrasting varieties of Lonicera japonica. Front. Plant Sci. 2022, 13, 989036. [Google Scholar] [CrossRef] [PubMed]
- Zhou, C.; Tian, C.; Wen, S.; Yang, N.; Zhang, C.; Zheng, A.; Tan, J.; Jiang, L.; Zhu, C.; Lai, Z.; et al. Multiomics analysis reveals the involvement of JsLHY in controlling aroma production in jasmine flowers. J. Agric. Food Chem. 2023, 71, 17455–17468. [Google Scholar] [CrossRef]
- Chen, X.; Zhang, X.; Li, Y.; Tian, X.; Tian, X.; Zhao, H.; Xuan, Z.; Xue, K.; Li, Y.; Lin, W. Molecular mechanisms underlying floral fragrance in Camellia japonica ‘high fragrance’: A Time-Course assessment. Front. Plant Sci. 2024, 15, 1461442. [Google Scholar] [CrossRef]
- Li, G.; Liu, J.; Zhang, H.; Jia, L.; Liu, Y.; Li, J.; Zhou, S.; Wang, P.; Tan, M.; Shao, J. Volatile metabolome and floral transcriptome analyses reveal the volatile components of strongly fragrant progeny of malus × robusta. Front. Plant Sci. 2023, 14, 1065219. [Google Scholar] [CrossRef]
- Xue, T.; Zheng, X.; Chen, D.; Zhang, T.; Chen, Y.; Zhong, Q.; Chen, B.; Li, B. Metabolome and whole transcriptome analyses reveal the molecular mechanisms underlying terpenoids biosynthesis in Sapindus mukorossi fruits. Ind. Crops Prod. 2022, 181, 114810. [Google Scholar] [CrossRef]
- Zhang, Y.; Yang, L.; Yang, J.; Hu, H.; Wei, G.; Cui, J.; Xu, J. Transcriptome and metabolome analyses reveal differences in terpenoid and flavonoid biosynthesis in Cryptomeria fortunei needles across different seasons. Front. Plant Sci. 2022, 13, 862746. [Google Scholar] [CrossRef]
- Ali, M.; Hussain, R.M.; Rehman, N.U.; She, G.; Li, P.; Wan, X.; Guo, L.; Zhao, J. De novo transcriptome sequencing and metabolite profiling analyses reveal the complex metabolic genes involved in the terpenoid biosynthesis in blue anise sage (Salvia guaranitica L.). DNA Res. 2018, 25, 597–617. [Google Scholar] [CrossRef] [PubMed]
- Fang, Y.; Tai, Z.; Hu, K.; Luo, L.; Yang, S.; Liu, M.; Xie, X. Comprehensive Review on Plant Cytochrome P450 Evolution: Copy Number, Diversity, and Motif Analysis from Chlorophyta to Dicotyledoneae. Genome Biol. Evol. 2024, 16, evae240. [Google Scholar] [CrossRef]
- Ashok, A.D.; Freitag, J.N.; Irisarri, I.; de Vries, S.; de Vries, J. Sequence similarity networks bear out hierarchical relationships of green cytochrome p450. Physiol. Plant. 2024, 176, e14244. [Google Scholar] [CrossRef] [PubMed]
- Yang, X.; Li, H.; Yue, Y.; Ding, W.; Xu, C.; Shi, T.; Chen, G.; Wang, L. Transcriptomic analysis of the candidate genes related to aroma formation in Osmanthus fragrans. Molecules 2018, 23, 1604. [Google Scholar] [CrossRef] [PubMed]
- Yan, X.; Ding, W.; Wu, X.; Wang, L.; Yang, X.; Yue, Y. Insights into the MYB-Related transcription factors involved in regulating floral aroma synthesis in sweet osmanthus. Front. Plant Sci. 2022, 13, 765213. [Google Scholar] [CrossRef]
- Chuang, Y.; Hung, Y.; Tsai, W.; Chen, W.; Chen, H. PbbHLH4 regulates floral monoterpene biosynthesis in Phalaenopsis orchids. J. Exp. Bot. 2018, 69, 4363–4377. [Google Scholar] [CrossRef] [PubMed]











Disclaimer/Publisher’s Note: The statements, opinions and data contained in all publications are solely those of the individual author(s) and contributor(s) and not of MDPI and/or the editor(s). MDPI and/or the editor(s) disclaim responsibility for any injury to people or property resulting from any ideas, methods, instructions or products referred to in the content. |
© 2025 by the authors. Licensee MDPI, Basel, Switzerland. This article is an open access article distributed under the terms and conditions of the Creative Commons Attribution (CC BY) license (https://creativecommons.org/licenses/by/4.0/).
Share and Cite
Zhang, D.; Qin, Y.; Wu, J.; Zhong, X.; Hu, H.; Chen, Z.; Shi, P.; Wu, Y. Multi-Omics Provides New Insights into the Aroma Regulation of Rhododendron fortunei Lindl Treated with Methyl Jasmonate and Brassinosteroids. Curr. Issues Mol. Biol. 2025, 47, 1054. https://doi.org/10.3390/cimb47121054
Zhang D, Qin Y, Wu J, Zhong X, Hu H, Chen Z, Shi P, Wu Y. Multi-Omics Provides New Insights into the Aroma Regulation of Rhododendron fortunei Lindl Treated with Methyl Jasmonate and Brassinosteroids. Current Issues in Molecular Biology. 2025; 47(12):1054. https://doi.org/10.3390/cimb47121054
Chicago/Turabian StyleZhang, Danyidie, Yi Qin, Jiayi Wu, Xingyun Zhong, Haichao Hu, Zhihui Chen, Pei Shi, and Yueyan Wu. 2025. "Multi-Omics Provides New Insights into the Aroma Regulation of Rhododendron fortunei Lindl Treated with Methyl Jasmonate and Brassinosteroids" Current Issues in Molecular Biology 47, no. 12: 1054. https://doi.org/10.3390/cimb47121054
APA StyleZhang, D., Qin, Y., Wu, J., Zhong, X., Hu, H., Chen, Z., Shi, P., & Wu, Y. (2025). Multi-Omics Provides New Insights into the Aroma Regulation of Rhododendron fortunei Lindl Treated with Methyl Jasmonate and Brassinosteroids. Current Issues in Molecular Biology, 47(12), 1054. https://doi.org/10.3390/cimb47121054

