Evaluating the CRP Interactome: Insights into Possible Novel Roles in Cellular Signaling and Tumorigenicity
Abstract
1. Introduction
2. The Updated C-Reactive Protein Interactome
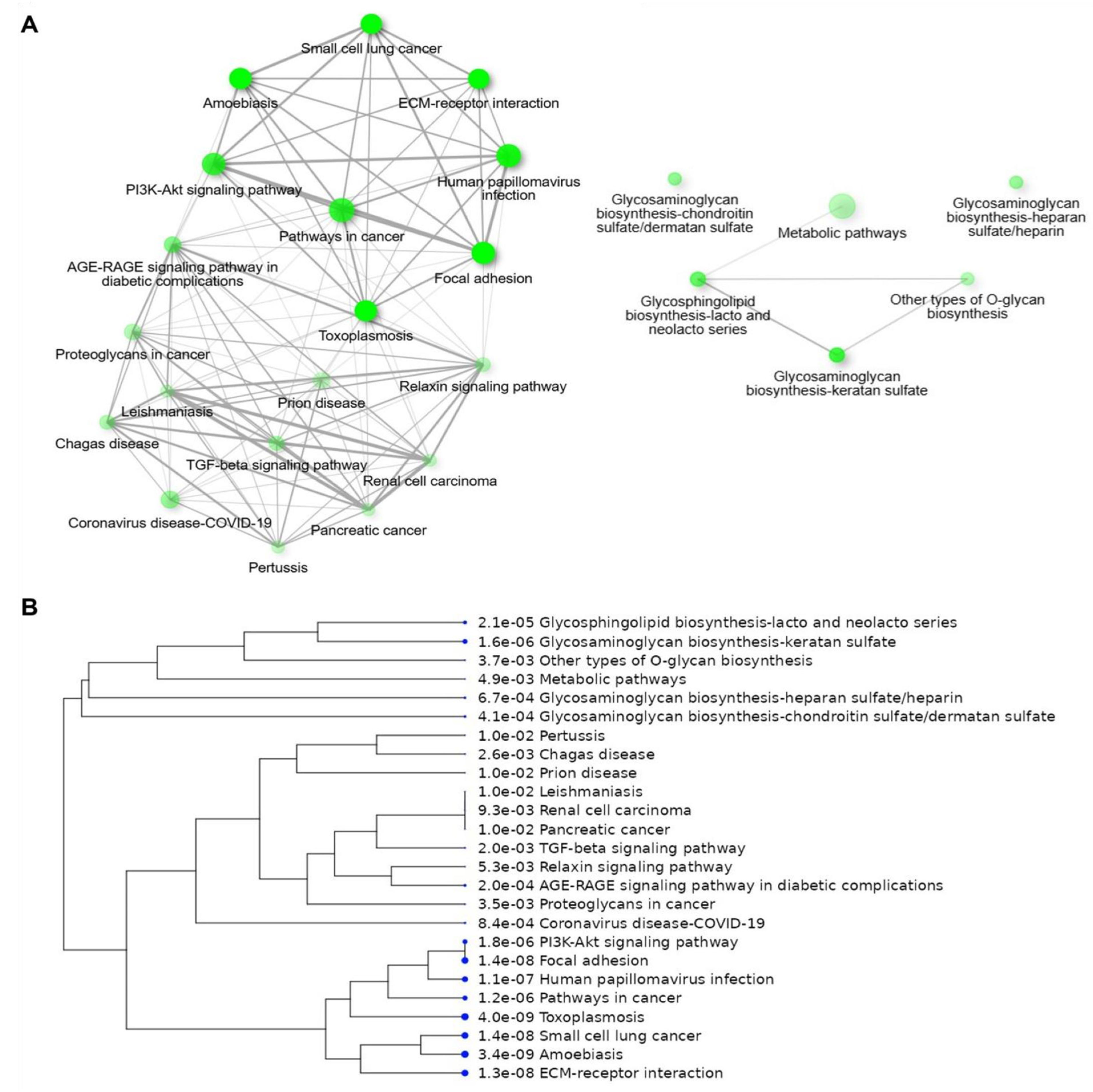
3. Potential Pathways Regulated by C-Reactive Protein
4. Possible Impact of C-Reactive Protein on Glycosylation of Proteins and Lipids in Cancer
4.1. Glycoproteins and the Role of Glycosaminoglycan Biosynthesis
4.2. Heparan Sulfate
4.3. Keratan Sulfate
4.4. Chondroitin Sulfate
4.5. Glycosphingolipids
5. Expanding on the Interactions of C-Reactive Protein with ECM–Receptor Signaling
6. Novel Insights into Other Cancer-Related Processes Potentially Modulated by C-Reactive Protein
6.1. TGFβ1 Signaling Pathway
6.2. Epithelial-to-Mesenchymal Transition
6.3. Aerobic Glycolysis
6.4. Tumor Hypoxia
7. Concluding Remarks
Supplementary Materials
Author Contributions
Funding
Data Availability Statement
Conflicts of Interest
Abbreviations
| AGE | Advanced Glycosylated End-Product |
| AP-MS | Affinity Purification Mass Spectroscopy |
| C1q | Complement Component 1q |
| CRP | C-Reactive Protein |
| CS | Chondroitin Sulfate |
| CSPG | Chondroitin Sulfate Proteoglycans |
| ECM | Extracellular Matrix |
| EMT | Epithelial–Mesenchymal Transition |
| HS | Heparan Sulfate |
| HSPG | Heparan Sulfate Proteoglycans |
| IL-6 | Interleukin 6 |
| IL-1β | Interleukin 1-beta |
| KS | Keratan Sulfate |
| KSPG | Keratan Sulfate Proteoglycans |
| GAG | Glycosaminoglycan |
| mCRP | Monomeric C-Reactive Protein |
| MET | Mesenchymal–Epithelial Transition |
| ORF | Open Reading Frame |
| pCRP | Pentameric C-Reactive Protein |
| pCRP* | Modified Pentameric C-Reactive Protein |
| PPI | Protein–Protein Interactions |
| SM | Sphingomyelin |
References
- Luan, Y.Y.; Yao, Y.M. The Clinical Significance and Potential Role of C-Reactive Protein in Chronic Inflammatory and Neurodegenerative Diseases. Front. Immunol. 2018, 9, 1302. [Google Scholar] [CrossRef] [PubMed] [PubMed Central]
- Pope, J.E.; Choy, E.H. C-reactive protein and implications in rheumatoid arthritis and associated comorbidities. Semin. Arthritis Rheum. 2021, 51, 219–229. [Google Scholar] [CrossRef] [PubMed]
- Amezcua-Castillo, E.; Gonzalez-Pacheco, H.; Saenz-San Martin, A.; Mendez-Ocampo, P.; Gutierrez-Moctezuma, I.; Masso, F.; Sierra-Lara, D.; Springall, R.; Rodriguez, E.; Arias-Mendoza, A.; et al. C-Reactive Protein: The Quintessential Marker of Systemic Inflammation in Coronary Artery Disease-Advancing toward Precision Medicine. Biomedicines 2023, 11, 2444. [Google Scholar] [CrossRef] [PubMed] [PubMed Central]
- Yang, X.; Tao, S.; Peng, J.; Zhao, J.; Li, S.; Wu, N.; Wen, Y.; Xue, Q.; Yang, C.X.; Pan, X.F. High-sensitivity C-reactive protein and risk of type 2 diabetes: A nationwide cohort study and updated meta-analysis. Diabetes/Metab. Res. Rev. 2021, 37, e3446. [Google Scholar] [CrossRef] [PubMed]
- King, D.E.; Mainous, A.G., 3rd; Buchanan, T.A.; Pearson, W.S. C-reactive protein and glycemic control in adults with diabetes. Diabetes Care 2003, 26, 1535–1539. [Google Scholar] [CrossRef] [PubMed]
- Hart, P.C.; Rajab, I.M.; Alebraheem, M.; Potempa, L.A. C-Reactive Protein and Cancer-Diagnostic and Therapeutic Insights. Front. Immunol. 2020, 11, 595835. [Google Scholar] [CrossRef] [PubMed] [PubMed Central]
- Du, J.; Hu, W.; Yang, C.; Wang, Y.; Wang, X.; Yang, P. C-reactive protein is associated with the development of tongue squamous cell carcinoma. Acta Biochim. Biophys. Sin. 2018, 50, 238–245. [Google Scholar] [CrossRef] [PubMed]
- Yan, X.; Cao, M.; Wang, Z.; Wang, S.; Chen, Q. C-reactive protein promotes tongue squamous cell carcinoma chemoresistance by inhibiting the activation of caspase-3/9 via the CD64/AKT/mTOR pathway. Hum. Cell 2021, 34, 1424–1433. [Google Scholar] [CrossRef] [PubMed]
- Schimmack, S.; Yang, Y.; Felix, K.; Herbst, M.; Li, Y.; Schenk, M.; Bergmann, F.; Hackert, T.; Strobel, O. C-reactive protein (CRP) promotes malignant properties in pancreatic neuroendocrine neoplasms. Endocr. Connect. 2019, 8, 1007–1019. [Google Scholar] [CrossRef] [PubMed] [PubMed Central]
- Kim, E.S.; Kim, S.Y.; Koh, M.; Lee, H.M.; Kim, K.; Jung, J.; Kim, H.S.; Moon, W.K.; Hwang, S.; Moon, A. C-reactive protein binds to integrin alpha2 and Fcgamma receptor I, leading to breast cell adhesion and breast cancer progression. Oncogene 2018, 37, 28–38. [Google Scholar] [CrossRef] [PubMed]
- Feng, J.R.; Li, X.; Han, C.; Chang, Y.; Fu, Y.; Feng, G.C.; Lei, Y.; Li, H.Y.; Tang, P.M.; Ji, S.R.; et al. C-Reactive Protein Induces Immunosuppression by Activating FcgammaR2B in Pulmonary Macrophages to Promote Lung Metastasis. Cancer Res. 2024, 84, 4184–4198. [Google Scholar] [CrossRef] [PubMed]
- Potempa, L.A.; Rajab, I.M.; Olson, M.E.; Hart, P.C. C-Reactive Protein and Cancer: Interpreting the Differential Bioactivities of Its Pentameric and Monomeric, Modified Isoforms. Front. Immunol. 2021, 12, 744129. [Google Scholar] [CrossRef] [PubMed] [PubMed Central]
- Kottgen, E.; Hell, B.; Kage, A.; Tauber, R. Lectin specificity and binding characteristics of human C-reactive protein. J. Immunol. 1992, 149, 445–453. [Google Scholar] [CrossRef] [PubMed]
- Swanson, S.J.; McPeek, M.M.; Mortensen, R.F. Characteristics of the binding of human C-reactive protein (CRP) to laminin. J. Cell. Biochem. 1989, 40, 121–132. [Google Scholar] [CrossRef] [PubMed]
- Salonen, E.M.; Vartio, T.; Hedman, K.; Vaheri, A. Binding of fibronectin by the acute phase reactant C-reactive protein. J. Biol. Chem. 1984, 259, 1496–1501. [Google Scholar] [CrossRef] [PubMed]
- Lee, R.T.; Lee, Y.C. Carbohydrate-binding properties of human neo-CRP and its relationship to phosphorylcholine-binding site. Glycobiology 2003, 13, 11–21. [Google Scholar] [CrossRef] [PubMed]
- Lee, R.T.; Lee, Y.C. Carbohydrate ligands of human C-reactive protein: Binding of neoglycoproteins containing galactose-6-phosphate and galactose-terminated disaccharide. Glycoconj. J. 2006, 23, 317–327. [Google Scholar] [CrossRef] [PubMed]
- Li, H.Y.; Wang, J.; Meng, F.; Jia, Z.K.; Su, Y.; Bai, Q.F.; Lv, L.L.; Ma, F.R.; Potempa, L.A.; Yan, Y.B.; et al. An Intrinsically Disordered Motif Mediates Diverse Actions of Monomeric C-reactive Protein. J. Biol. Chem. 2016, 291, 8795–8804. [Google Scholar] [CrossRef] [PubMed] [PubMed Central]
- Hebecker, M.; Okemefuna, A.I.; Perkins, S.J.; Mihlan, M.; Huber-Lang, M.; Jozsi, M. Molecular basis of C-reactive protein binding and modulation of complement activation by factor H-related protein 4. Mol. Immunol. 2010, 47, 1347–1355. [Google Scholar] [CrossRef] [PubMed]
- Suresh, M.V.; Singh, S.K.; Agrawal, A. Interaction of calcium-bound C-reactive protein with fibronectin is controlled by pH: In vivo implications. J. Biol. Chem. 2004, 279, 52552–52557. [Google Scholar] [CrossRef] [PubMed] [PubMed Central]
- Tseng, J.; Mortensen, R.F. Binding of human C-reactive protein (CRP) to plasma fibronectin occurs via the phosphorylcholine-binding site. Mol. Immunol. 1988, 25, 679–686. [Google Scholar] [CrossRef] [PubMed]
- Yang, X.; Boehm, J.S.; Yang, X.; Salehi-Ashtiani, K.; Hao, T.; Shen, Y.; Lubonja, R.; Thomas, S.R.; Alkan, O.; Bhimdi, T.; et al. A public genome-scale lentiviral expression library of human ORFs. Nat. Methods 2011, 8, 659–661. [Google Scholar] [CrossRef] [PubMed] [PubMed Central]
- Huttlin, E.L.; Bruckner, R.J.; Navarrete-Perea, J.; Cannon, J.R.; Baltier, K.; Gebreab, F.; Gygi, M.P.; Thornock, A.; Zarraga, G.; Tam, S.; et al. Dual proteome-scale networks reveal cell-specific remodeling of the human interactome. Cell 2021, 184, 3022–3040.e28. [Google Scholar] [CrossRef] [PubMed] [PubMed Central]
- Stark, C.; Breitkreutz, B.J.; Reguly, T.; Boucher, L.; Breitkreutz, A.; Tyers, M. BioGRID: A general repository for interaction datasets. Nucleic Acids Res. 2006, 34, D535–D539. [Google Scholar] [CrossRef] [PubMed] [PubMed Central]
- Oughtred, R.; Rust, J.; Chang, C.; Breitkreutz, B.J.; Stark, C.; Willems, A.; Boucher, L.; Leung, G.; Kolas, N.; Zhang, F.; et al. The BioGRID database: A comprehensive biomedical resource of curated protein, genetic, and chemical interactions. Protein Sci. 2021, 30, 187–200. [Google Scholar] [CrossRef] [PubMed] [PubMed Central]
- Huttlin, E.L.; Bruckner, R.J.; Paulo, J.A.; Cannon, J.R.; Ting, L.; Baltier, K.; Colby, G.; Gebreab, F.; Gygi, M.P.; Parzen, H.; et al. Architecture of the human interactome defines protein communities and disease networks. Nature 2017, 545, 505–509. [Google Scholar] [CrossRef] [PubMed] [PubMed Central]
- Christner, R.B.; Mortensen, R.F. Specificity of the binding interaction between human serum amyloid P-component and immobilized human C-reactive protein. J. Biol. Chem. 1994, 269, 9760–9766. [Google Scholar] [CrossRef] [PubMed]
- Jarva, H.; Jokiranta, T.S.; Hellwage, J.; Zipfel, P.F.; Meri, S. Regulation of complement activation by C-reactive protein: Targeting the complement inhibitory activity of factor H by an interaction with short consensus repeat domains 7 and 8-11. J. Immunol. 1999, 163, 3957–3962. [Google Scholar] [CrossRef] [PubMed]
- Wang, J.; Huo, K.; Ma, L.; Tang, L.; Li, D.; Huang, X.; Yuan, Y.; Li, C.; Wang, W.; Guan, W.; et al. Toward an understanding of the protein interaction network of the human liver. Mol. Syst. Biol. 2011, 7, 536. [Google Scholar] [CrossRef] [PubMed] [PubMed Central]
- Rolland, T.; Tasan, M.; Charloteaux, B.; Pevzner, S.J.; Zhong, Q.; Sahni, N.; Yi, S.; Lemmens, I.; Fontanillo, C.; Mosca, R.; et al. A proteome-scale map of the human interactome network. Cell 2014, 159, 1212–1226. [Google Scholar] [CrossRef] [PubMed] [PubMed Central]
- Du Clos, T.W.; Zlock, L.T.; Marnell, L. Definition of a C-reactive protein binding determinant on histones. J. Biol. Chem. 1991, 266, 2167–2171. [Google Scholar] [CrossRef] [PubMed]
- Fasci, D.; van Ingen, H.; Scheltema, R.A.; Heck, A.J.R. Histone Interaction Landscapes Visualized by Crosslinking Mass Spectrometry in Intact Cell Nuclei. Mol. Cell. Proteom. 2018, 17, 2018–2033. [Google Scholar] [CrossRef] [PubMed] [PubMed Central]
- Wang, J.; Yuan, Y.; Zhou, Y.; Guo, L.; Zhang, L.; Kuai, X.; Deng, B.; Pan, Z.; Li, D.; He, F. Protein interaction data set highlighted with human Ras-MAPK/PI3K signaling pathways. J. Proteome Res. 2008, 7, 3879–3889. [Google Scholar] [CrossRef] [PubMed]
- Grossmann, A.; Benlasfer, N.; Birth, P.; Hegele, A.; Wachsmuth, F.; Apelt, L.; Stelzl, U. Phospho-tyrosine dependent protein-protein interaction network. Mol. Syst. Biol. 2015, 11, 794. [Google Scholar] [CrossRef] [PubMed] [PubMed Central]
- Li, C.; Han, T.; Guo, R.; Chen, P.; Peng, C.; Prag, G.; Hu, R. An Integrative Synthetic Biology Approach to Interrogating Cellular Ubiquitin and Ufm Signaling. Int. J. Mol. Sci. 2020, 21, 4231. [Google Scholar] [CrossRef] [PubMed] [PubMed Central]
- Ge, S.X.; Jung, D.; Yao, R. ShinyGO: A graphical gene-set enrichment tool for animals and plants. Bioinformatics 2020, 36, 2628–2629. [Google Scholar] [CrossRef] [PubMed] [PubMed Central]
- Subramanian, A.; Tamayo, P.; Mootha, V.K.; Mukherjee, S.; Ebert, B.L.; Gillette, M.A.; Paulovich, A.; Pomeroy, S.L.; Golub, T.R.; Lander, E.S.; et al. Gene set enrichment analysis: A knowledge-based approach for interpreting genome-wide expression profiles. Proc. Natl. Acad. Sci. USA 2005, 102, 15545–15550. [Google Scholar] [CrossRef] [PubMed] [PubMed Central]
- Liberzon, A.; Subramanian, A.; Pinchback, R.; Thorvaldsdottir, H.; Tamayo, P.; Mesirov, J.P. Molecular signatures database (MSigDB) 3.0. Bioinformatics 2011, 27, 1739–1740. [Google Scholar] [CrossRef] [PubMed] [PubMed Central]
- Kanehisa, M.; Furumichi, M.; Sato, Y.; Matsuura, Y.; Ishiguro-Watanabe, M. KEGG: Biological systems database as a model of the real world. Nucleic Acids Res. 2025, 53, D672–D677. [Google Scholar] [CrossRef] [PubMed] [PubMed Central]
- Liberzon, A.; Birger, C.; Thorvaldsdottir, H.; Ghandi, M.; Mesirov, J.P.; Tamayo, P. The Molecular Signatures Database (MSigDB) hallmark gene set collection. Cell Syst. 2015, 1, 417–425. [Google Scholar] [CrossRef] [PubMed] [PubMed Central]
- Zhou, D.; Duan, Z.; Li, Z.; Ge, F.; Wei, R.; Kong, L. The significance of glycolysis in tumor progression and its relationship with the tumor microenvironment. Front. Pharmacol. 2022, 13, 1091779. [Google Scholar] [CrossRef] [PubMed] [PubMed Central]
- Shi, Y.; Gilkes, D.M. HIF-1 and HIF-2 in cancer: Structure, regulation, and therapeutic prospects. Cell. Mol. Life Sci. 2025, 82, 44. [Google Scholar] [CrossRef] [PubMed] [PubMed Central]
- Casale, J.; Crane, J.S. Biochemistry, Glycosaminoglycans; StatPearls: Treasure Island, FL, USA, 2025. [Google Scholar]
- Ricard-Blum, S.; Vives, R.R.; Schaefer, L.; Gotte, M.; Merline, R.; Passi, A.; Heldin, P.; Magalhaes, A.; Reis, C.A.; Skandalis, S.S.; et al. A biological guide to glycosaminoglycans: Current perspectives and pending questions. FEBS J. 2024, 291, 3331–3366. [Google Scholar] [CrossRef] [PubMed]
- Pinho, S.S.; Reis, C.A. Glycosylation in cancer: Mechanisms and clinical implications. Nat. Rev. Cancer 2015, 15, 540–555. [Google Scholar] [CrossRef] [PubMed]
- Xu, X.; Peng, Q.; Jiang, X.; Tan, S.; Yang, W.; Han, Y.; Oyang, L.; Lin, J.; Shen, M.; Wang, J.; et al. Altered glycosylation in cancer: Molecular functions and therapeutic potential. Cancer Commun. 2024, 44, 1316–1336. [Google Scholar] [CrossRef] [PubMed] [PubMed Central]
- Thomas, D.; Rathinavel, A.K.; Radhakrishnan, P. Altered glycosylation in cancer: A promising target for biomarkers and therapeutics. Biochim. Biophys. Acta (BBA)—Rev. Cancer 2021, 1875, 188464. [Google Scholar] [CrossRef] [PubMed] [PubMed Central]
- Aldonza, M.B.D.; Cha, J.; Yong, I.; Ku, J.; Sinitcyn, P.; Lee, D.; Cho, R.E.; Delos Reyes, R.D.; Kim, D.; Kim, S.; et al. Multi-targeted therapy resistance via drug-induced secretome fucosylation. Elife 2023, 12, e75191. [Google Scholar] [CrossRef] [PubMed] [PubMed Central]
- Greco, B.; Malacarne, V.; De Girardi, F.; Scotti, G.M.; Manfredi, F.; Angelino, E.; Sirini, C.; Camisa, B.; Falcone, L.; Moresco, M.A.; et al. Disrupting N-glycan expression on tumor cells boosts chimeric antigen receptor T cell efficacy against solid malignancies. Sci. Transl. Med. 2022, 14, eabg3072. [Google Scholar] [CrossRef] [PubMed]
- Rodriguez, E.; Lindijer, D.V.; van Vliet, S.J.; Garcia Vallejo, J.J.; van Kooyk, Y. The transcriptional landscape of glycosylation-related genes in cancer. iScience 2024, 27, 109037. [Google Scholar] [CrossRef] [PubMed] [PubMed Central]
- Tomatsu, S.; Yasuda, E.; Patel, P.; Ruhnke, K.; Shimada, T.; Mackenzie, W.G.; Mason, R.; Thacker, M.M.; Theroux, M.; Montano, A.M.; et al. Morquio A syndrome: Diagnosis and current and future therapies. Pediatr. Endocrinol. Rev. 2014, 12 (Suppl. 1), 141–151. [Google Scholar] [PubMed] [PubMed Central]
- Douglah, S.; Khalil, R.; Kanaan, R.; Almeqbaali, M.; Abdelmonem, N.; Abdelmessih, M.; Khairalla, Y.; Al-Rawi, N.H. The diagnostic utility of glycosaminoglycans (GAGs) in the early detection of cancer: A systematic review. PeerJ 2024, 12, e18486. [Google Scholar] [CrossRef]
- Henning, A.; Seer, J.; Zeller, J.; Peter, K.; Chen, H.; Thome, J.; Kolb, P.; Eisenhardt, S.U.; Hoffmann, K.; Hengel, H. Human Fcgamma-receptors selectively respond to C-reactive protein isoforms. Front. Immunol. 2025, 16, 1598605. [Google Scholar] [CrossRef] [PubMed] [PubMed Central]
- Rizo-Tellez, S.A.; Sekheri, M.; Filep, J.G. C-reactive protein: A target for therapy to reduce inflammation. Front. Immunol. 2023, 14, 1237729. [Google Scholar] [CrossRef] [PubMed] [PubMed Central]
- Knelson, E.H.; Nee, J.C.; Blobe, G.C. Heparan sulfate signaling in cancer. Trends Biochem. Sci. 2014, 39, 277–288. [Google Scholar] [CrossRef] [PubMed] [PubMed Central]
- Mittal, V. Epithelial Mesenchymal Transition in Tumor Metastasis. Annu. Rev. Pathol. 2018, 13, 395–412. [Google Scholar] [CrossRef] [PubMed]
- Hill, K.E.; Lovett, B.M.; Schwarzbauer, J.E. Heparan sulfate is necessary for the early formation of nascent fibronectin and collagen I fibrils at matrix assembly sites. J. Biol. Chem. 2022, 298, 101479. [Google Scholar] [CrossRef] [PubMed] [PubMed Central]
- Depau, L.; Brunetti, J.; Falciani, C.; Mandarini, E.; Zanchi, M.; Paolocci, M.F.; Garfi, M.; Pini, A.; Bracci, L. Targeting heparan sulfate proteoglycans as an effective strategy for inhibiting cancer cell migration and invasiveness compared to heparin. Front. Cell Dev. Biol. 2024, 12, 1505680. [Google Scholar] [CrossRef] [PubMed] [PubMed Central]
- Funderburgh, J.L. Keratan sulfate biosynthesis. IUBMB Life 2002, 54, 187–194. [Google Scholar] [CrossRef] [PubMed] [PubMed Central]
- Caterson, B.; Melrose, J. Keratan sulfate, a complex glycosaminoglycan with unique functional capability. Glycobiology 2018, 28, 182–206. [Google Scholar] [CrossRef] [PubMed] [PubMed Central]
- Montavon, B.; Winter, L.E.; Gan, Q.; Arasteh, A.; Montano, A.M. Mucopolysaccharidosis Type IVA: Extracellular Matrix Biomarkers in Cardiovascular Disease. Front. Cardiovasc. Med. 2022, 9, 829111. [Google Scholar] [CrossRef] [PubMed] [PubMed Central]
- Gao, C.; Fujinawa, R.; Yoshida, T.; Ueno, M.; Ota, F.; Kizuka, Y.; Hirayama, T.; Korekane, H.; Kitazume, S.; Maeno, T.; et al. A keratan sulfate disaccharide prevents inflammation and the progression of emphysema in murine models. Am. J. Physiol.-Lung Cell. Mol. Physiol. 2017, 312, L268–L276. [Google Scholar] [CrossRef] [PubMed]
- Aksu, F.; Capan, N.; Aksu, K.; Ofluoglu, R.; Canbakan, S.; Yavuz, B.; Akin, K.O. C-reactive protein levels are raised in stable Chronic obstructive pulmonary disease patients independent of smoking behavior and biomass exposure. J. Thorac. Dis. 2013, 5, 414–421. [Google Scholar] [CrossRef] [PubMed] [PubMed Central]
- Leiphrakpam, P.D.; Patil, P.P.; Remmers, N.; Swanson, B.; Grandgenett, P.M.; Qiu, F.; Yu, F.; Radhakrishnan, P. Role of keratan sulfate expression in human pancreatic cancer malignancy. Sci. Rep. 2019, 9, 9665. [Google Scholar] [CrossRef] [PubMed] [PubMed Central]
- Kato, Y.; Hayatsu, N.; Kaneko, M.K.; Ogasawara, S.; Hamano, T.; Takahashi, S.; Nishikawa, R.; Matsutani, M.; Mishima, K.; Narimatsu, H. Increased expression of highly sulfated keratan sulfate synthesized in malignant astrocytic tumors. Biochem. Biophys. Res. Commun. 2008, 369, 1041–1046. [Google Scholar] [CrossRef] [PubMed]
- Lan, Y.; Ni, W.; Tai, G. Expression of MUC1 in different tumours and its clinical significance (Review). Mol. Clin. Oncol. 2022, 17, 161. [Google Scholar] [CrossRef] [PubMed] [PubMed Central]
- Nikitovic, D.; Papoutsidakis, A.; Karamanos, N.K.; Tzanakakis, G.N. Lumican affects tumor cell functions, tumor-ECM interactions, angiogenesis and inflammatory response. Matrix Biol. 2014, 35, 206–214. [Google Scholar] [CrossRef] [PubMed]
- Hayes, A.J.; Melrose, J. Keratan Sulphate in the Tumour Environment. Adv. Exp. Med. Biol. 2020, 1245, 39–66. [Google Scholar] [CrossRef] [PubMed]
- Ishiwata, T.; Cho, K.; Kawahara, K.; Yamamoto, T.; Fujiwara, Y.; Uchida, E.; Tajiri, T.; Naito, Z. Role of lumican in cancer cells and adjacent stromal tissues in human pancreatic cancer. Oncol. Rep. 2007, 18, 537–543. [Google Scholar] [CrossRef] [PubMed]
- Sjoberg, A.P.; Manderson, G.A.; Morgelin, M.; Day, A.J.; Heinegard, D.; Blom, A.M. Short leucine-rich glycoproteins of the extracellular matrix display diverse patterns of complement interaction and activation. Mol. Immunol. 2009, 46, 830–839. [Google Scholar] [CrossRef] [PubMed] [PubMed Central]
- Noone, D.P.; Isendoorn, M.M.E.; Hamers, S.; Keizer, M.E.; Wulffele, J.; van der Velden, T.T.; Dijkstra, D.J.; Trouw, L.A.; Filippov, D.V.; Sharp, T.H. Structural basis for surface activation of the classical complement cascade by the short pentraxin C-reactive protein. Proc. Natl. Acad. Sci. USA 2024, 121, e2404542121. [Google Scholar] [CrossRef] [PubMed] [PubMed Central]
- Martel-Pelletier, J.; Raynauld, J.P.; Mineau, F.; Abram, F.; Paiement, P.; Delorme, P.; Pelletier, J.P. Levels of serum biomarkers from a two-year multicentre trial are associated with treatment response on knee osteoarthritis cartilage loss as assessed by magnetic resonance imaging: An exploratory study. Arthritis Res. Ther. 2017, 19, 169. [Google Scholar] [CrossRef] [PubMed] [PubMed Central]
- Olaseinde, O.F.; Owoyele, B.V. Chondroitin sulfate produces antinociception and neuroprotection in chronic constriction injury-induced neuropathic pain in rats by increasing anti-inflammatory molecules and reducing oxidative stress. Int. J. Health Sci. 2021, 15, 3–17. [Google Scholar] [PubMed] [PubMed Central]
- Francos-Quijorna, I.; Sanchez-Petidier, M.; Burnside, E.R.; Badea, S.R.; Torres-Espin, A.; Marshall, L.; de Winter, F.; Verhaagen, J.; Moreno-Manzano, V.; Bradbury, E.J. Chondroitin sulfate proteoglycans prevent immune cell phenotypic conversion and inflammation resolution via TLR4 in rodent models of spinal cord injury. Nat. Commun. 2022, 13, 2933. [Google Scholar] [CrossRef] [PubMed] [PubMed Central]
- Keough, M.B.; Rogers, J.A.; Zhang, P.; Jensen, S.K.; Stephenson, E.L.; Chen, T.; Hurlbert, M.G.; Lau, L.W.; Rawji, K.S.; Plemel, J.R.; et al. An inhibitor of chondroitin sulfate proteoglycan synthesis promotes central nervous system remyelination. Nat. Commun. 2016, 7, 11312. [Google Scholar] [CrossRef] [PubMed] [PubMed Central]
- Porcel, J.M.; Esquerda, A.; Martinez-Alonso, M.; Bielsa, S.; Salud, A. Identifying Thoracic Malignancies Through Pleural Fluid Biomarkers: A Predictive Multivariate Model. Medicine 2016, 95, e3044. [Google Scholar] [CrossRef] [PubMed] [PubMed Central]
- Wegrowski, Y.; Maquart, F.X. Chondroitin sulfate proteoglycans in tumor progression. Adv. Pharmacol. 2006, 53, 297–321. [Google Scholar] [CrossRef] [PubMed]
- Wang, C.K.; Nelepcu, I.; Hui, D.; Oo, H.Z.; Truong, S.; Zhao, S.; Tahiry, Z.; Esfandnia, S.; Ghaidi, F.; Adomat, H.; et al. Internalization and trafficking of CSPG-bound recombinant VAR2CSA lectins in cancer cells. Sci. Rep. 2022, 12, 3075. [Google Scholar] [CrossRef] [PubMed] [PubMed Central]
- Ricciardelli, C.; Rodgers, R.J. Extracellular matrix of ovarian tumors. Semin. Reprod. Med. 2006, 24, 270–282. [Google Scholar] [CrossRef] [PubMed]
- Pirinen, R.; Leinonen, T.; Bohm, J.; Johansson, R.; Ropponen, K.; Kumpulainen, E.; Kosma, V.M. Versican in nonsmall cell lung cancer: Relation to hyaluronan, clinicopathologic factors, and prognosis. Hum. Pathol. 2005, 36, 44–50. [Google Scholar] [CrossRef] [PubMed]
- Yee, A.J.; Akens, M.; Yang, B.L.; Finkelstein, J.; Zheng, P.S.; Deng, Z.; Yang, B. The effect of versican G3 domain on local breast cancer invasiveness and bony metastasis. Breast Cancer Res. 2007, 9, R47. [Google Scholar] [CrossRef] [PubMed] [PubMed Central]
- Potapenko, I.O.; Haakensen, V.D.; Luders, T.; Helland, A.; Bukholm, I.; Sorlie, T.; Kristensen, V.N.; Lingjaerde, O.C.; Borresen-Dale, A.L. Glycan gene expression signatures in normal and malignant breast tissue; possible role in diagnosis and progression. Mol. Oncol. 2010, 4, 98–118. [Google Scholar] [CrossRef] [PubMed] [PubMed Central]
- Afratis, N.; Gialeli, C.; Nikitovic, D.; Tsegenidis, T.; Karousou, E.; Theocharis, A.D.; Pavao, M.S.; Tzanakakis, G.N.; Karamanos, N.K. Glycosaminoglycans: Key players in cancer cell biology and treatment. FEBS J. 2012, 279, 1177–1197. [Google Scholar] [CrossRef] [PubMed]
- Potempa, M.; Hart, P.C.; Rajab, I.M.; Potempa, L.A. Redefining CRP in tissue injury and repair: More than an acute pro-inflammatory mediator. Front. Immunol. 2025, 16, 1564607. [Google Scholar] [CrossRef] [PubMed] [PubMed Central]
- Jin, X.; Yang, G.Y. Pathophysiological roles and applications of glycosphingolipids in the diagnosis and treatment of cancer diseases. Prog. Lipid Res. 2023, 91, 101241. [Google Scholar] [CrossRef] [PubMed]
- Ryckman, A.E.; Brockhausen, I.; Walia, J.S. Metabolism of Glycosphingolipids and Their Role in the Pathophysiology of Lysosomal Storage Disorders. Int. J. Mol. Sci. 2020, 21, 6881. [Google Scholar] [CrossRef] [PubMed] [PubMed Central]
- Dodge, J.C.; Treleaven, C.M.; Pacheco, J.; Cooper, S.; Bao, C.; Abraham, M.; Cromwell, M.; Sardi, S.P.; Chuang, W.L.; Sidman, R.L.; et al. Glycosphingolipids are modulators of disease pathogenesis in amyotrophic lateral sclerosis. Proc. Natl. Acad. Sci. USA 2015, 112, 8100–8105. [Google Scholar] [CrossRef] [PubMed] [PubMed Central]
- Huang, S.; Abutaleb, K.; Mishra, S. Glycosphingolipids in Cardiovascular Disease: Insights from Molecular Mechanisms and Heart Failure Models. Biomolecules 2024, 14, 1265. [Google Scholar] [CrossRef] [PubMed] [PubMed Central]
- Newton, J.; Lima, S.; Maceyka, M.; Spiegel, S. Revisiting the sphingolipid rheostat: Evolving concepts in cancer therapy. Exp. Cell Res. 2015, 333, 195–200. [Google Scholar] [CrossRef] [PubMed] [PubMed Central]
- Gault, C.R.; Obeid, L.M.; Hannun, Y.A. An overview of sphingolipid metabolism: From synthesis to breakdown. Adv. Exp. Med. Biol. 2010, 688, 1–23. [Google Scholar] [CrossRef] [PubMed] [PubMed Central]
- Ogretmen, B. Sphingolipid metabolism in cancer signalling and therapy. Nat. Rev. Cancer 2018, 18, 33–50. [Google Scholar] [CrossRef] [PubMed] [PubMed Central]
- Tallima, H.; Azzazy, H.M.E.; El Ridi, R. Cell surface sphingomyelin: Key role in cancer initiation, progression, and immune evasion. Lipids Health Dis. 2021, 20, 150. [Google Scholar] [CrossRef] [PubMed] [PubMed Central]
- Olson, M.E.; Hornick, M.G.; Stefanski, A.; Albanna, H.R.; Gjoni, A.; Hall, G.D.; Hart, P.C.; Rajab, I.M.; Potempa, L.A. A biofunctional review of C-reactive protein (CRP) as a mediator of inflammatory and immune responses: Differentiating pentameric and modified CRP isoform effects. Front. Immunol. 2023, 14, 1264383. [Google Scholar] [CrossRef] [PubMed] [PubMed Central]
- Lozanski, G.; Berthier, F.; Kushner, I. The sphingomyelin-ceramide pathway participates in cytokine regulation of C-reactive protein and serum amyloid A, but not alpha-fibrinogen. Biochem. J. 1997, 328 Pt 1, 271–275. [Google Scholar] [CrossRef] [PubMed] [PubMed Central]
- Jung, H.Y.; Fattet, L.; Yang, J. Molecular pathways: Linking tumor microenvironment to epithelial-mesenchymal transition in metastasis. Clin. Cancer Res. 2015, 21, 962–968. [Google Scholar] [CrossRef] [PubMed] [PubMed Central]
- Nonnast, E.; Mira, E.; Manes, S. The role of laminins in cancer pathobiology: A comprehensive review. J. Transl. Med. 2025, 23, 83. [Google Scholar] [CrossRef] [PubMed] [PubMed Central]
- Xu, S.; Xu, H.; Wang, W.; Li, S.; Li, H.; Li, T.; Zhang, W.; Yu, X.; Liu, L. The role of collagen in cancer: From bench to bedside. J. Transl. Med. 2019, 17, 309. [Google Scholar] [CrossRef] [PubMed] [PubMed Central]
- Griggs, L.A.; Hassan, N.T.; Malik, R.S.; Griffin, B.P.; Martinez, B.A.; Elmore, L.W.; Lemmon, C.A. Fibronectin fibrils regulate TGF-beta1-induced Epithelial-Mesenchymal Transition. Matrix Biol. 2017, 60–61, 157–175. [Google Scholar] [CrossRef] [PubMed] [PubMed Central]
- Li, C.L.; Yang, D.; Cao, X.; Wang, F.; Hong, D.Y.; Wang, J.; Shen, X.C.; Chen, Y. Fibronectin induces epithelial-mesenchymal transition in human breast cancer MCF-7 cells via activation of calpain. Oncol. Lett. 2017, 13, 3889–3895. [Google Scholar] [CrossRef] [PubMed] [PubMed Central]
- Wu, C.; Weis, S.M.; Cheresh, D.A. Upregulation of fibronectin and its integrin receptors—An adaptation to isolation stress that facilitates tumor initiation. J. Cell Sci. 2023, 136, jcs261483. [Google Scholar] [CrossRef] [PubMed] [PubMed Central]
- Yuan, Z.; Li, Y.; Zhang, S.; Wang, X.; Dou, H.; Yu, X.; Zhang, Z.; Yang, S.; Xiao, M. Extracellular matrix remodeling in tumor progression and immune escape: From mechanisms to treatments. Mol. Cancer 2023, 22, 48. [Google Scholar] [CrossRef] [PubMed] [PubMed Central]
- Khreiss, T.; Jozsef, L.; Potempa, L.A.; Filep, J.G. Conformational rearrangement in C-reactive protein is required for proinflammatory actions on human endothelial cells. Circulation 2004, 109, 2016–2022. [Google Scholar] [CrossRef] [PubMed]
- Kawanami, D.; Maemura, K.; Takeda, N.; Harada, T.; Nojiri, T.; Saito, T.; Manabe, I.; Imai, Y.; Nagai, R. C-reactive protein induces VCAM-1 gene expression through NF-kappaB activation in vascular endothelial cells. Atherosclerosis 2006, 185, 39–46. [Google Scholar] [CrossRef] [PubMed]
- Molins, B.; Pena, E.; Vilahur, G.; Mendieta, C.; Slevin, M.; Badimon, L. C-reactive protein isoforms differ in their effects on thrombus growth. Arterioscler. Thromb. Vasc. Biol. 2008, 28, 2239–2246. [Google Scholar] [CrossRef] [PubMed]
- Zouki, C.; Haas, B.; Chan, J.S.; Potempa, L.A.; Filep, J.G. Loss of pentameric symmetry of C-reactive protein is associated with promotion of neutrophil-endothelial cell adhesion. J. Immunol. 2001, 167, 5355–5361. [Google Scholar] [CrossRef] [PubMed]
- Williams, T.N.; Zhang, C.X.; Game, B.A.; He, L.; Huang, Y. C-reactive protein stimulates MMP-1 expression in U937 histiocytes through FcγRII and extracellular signal-regulated kinase pathway: An implication of CRP involvement in plaque destabilization. Arterioscler. Thromb. Vasc. Biol. 2004, 24, 61–66. [Google Scholar] [CrossRef] [PubMed]
- Abe, N.; Osanai, T.; Fujiwara, T.; Kameda, K.; Matsunaga, T.; Okumura, K. C-reactive protein-induced upregulation of extracellular matrix metalloproteinase inducer in macrophages: Inhibitory effect of fluvastatin. Life Sci. 2006, 78, 1021–1028. [Google Scholar] [CrossRef] [PubMed]
- Montero, I.; Orbe, J.; Varo, N.; Beloqui, O.; Monreal, J.I.; Rodriguez, J.A.; Diez, J.; Libby, P.; Paramo, J.A. C-reactive protein induces matrix metalloproteinase-1 and -10 in human endothelial cells: Implications for clinical and subclinical atherosclerosis. J. Am. Coll. Cardiol. 2006, 47, 1369–1378. [Google Scholar] [CrossRef] [PubMed]
- Doronzo, G.; Russo, I.; Mattiello, L.; Trovati, M.; Anfossi, G. C-reactive protein increases matrix metalloproteinase-2 expression and activity in cultured human vascular smooth muscle cells. J. Lab. Clin. Med. 2005, 146, 287–298. [Google Scholar] [CrossRef] [PubMed]
- Cimmino, G.; Ragni, M.; Cirillo, P.; Petrillo, G.; Loffredo, F.; Chiariello, M.; Gresele, P.; Falcinelli, E.; Golino, P. C-reactive protein induces expression of matrix metalloproteinase-9: A possible link between inflammation and plaque rupture. Int. J. Cardiol. 2013, 168, 981–986. [Google Scholar] [CrossRef] [PubMed]
- Egeblad, M.; Werb, Z. New functions for the matrix metalloproteinases in cancer progression. Nat. Rev. Cancer. 2002, 2, 161–174. [Google Scholar] [CrossRef] [PubMed]
- Decock, J.; Thirkettle, S.; Wagstaff, L.; Edwards, D.R. Matrix metalloproteinases: Protective roles in cancer. J. Cell. Mol. Med. 2011, 15, 1254–1265. [Google Scholar] [CrossRef] [PubMed] [PubMed Central]
- Kciuk, M.; Gielecinska, A.; Budzinska, A.; Mojzych, M.; Kontek, R. Metastasis and MAPK Pathways. Int. J. Mol. Sci. 2022, 23, 3847. [Google Scholar] [CrossRef] [PubMed] [PubMed Central]
- Deng, Z.; Fan, T.; Xiao, C.; Tian, H.; Zheng, Y.; Li, C.; He, J. TGF-beta signaling in health, disease, and therapeutics. Signal Transduct. Target. Ther. 2024, 9, 61. [Google Scholar] [CrossRef] [PubMed] [PubMed Central]
- Hao, Y.; Baker, D.; Ten Dijke, P. TGF-beta-Mediated Epithelial-Mesenchymal Transition and Cancer Metastasis. Int. J. Mol. Sci. 2019, 20, 2767. [Google Scholar] [CrossRef] [PubMed] [PubMed Central]
- Wang, X.; Eichhorn, P.J.A.; Thiery, J.P. TGF-beta, EMT, and resistance to anti-cancer treatment. Semin Cancer Biol. 2023, 97, 1–11. [Google Scholar] [CrossRef] [PubMed]
- Liu, H.; Chen, Y.G. The Interplay Between TGF-beta Signaling and Cell Metabolism. Front. Cell Dev. Biol. 2022, 10, 846723. [Google Scholar] [CrossRef] [PubMed] [PubMed Central]
- Sun, W.; Wu, Y.; Gao, M.; Tian, Y.; Qi, P.; Shen, Y.; Huang, L.; Shi, L.; Wang, Y.; Liu, X. C-reactive protein promotes inflammation through TLR4/NF-kappaB/TGF-beta pathway in HL-1 cells. Biosci. Rep. 2019, 39, BSR20190888. [Google Scholar] [CrossRef] [PubMed] [PubMed Central]
- Liao, J.; Chen, R.; Lin, B.; Deng, R.; Liang, Y.; Zeng, J.; Ma, S.; Qiu, X. Cross-Talk between the TGF-beta and Cell Adhesion Signaling Pathways in Cancer. Int. J. Med. Sci. 2024, 21, 1307–1320. [Google Scholar] [CrossRef] [PubMed] [PubMed Central]
- Liu, F.; Wu, Q.; Dong, Z.; Liu, K. Integrins in cancer: Emerging mechanisms and therapeutic opportunities. Pharmacol. Ther. 2023, 247, 108458. [Google Scholar] [CrossRef] [PubMed]
- Dongre, A.; Weinberg, R.A. New insights into the mechanisms of epithelial-mesenchymal transition and implications for cancer. Nat. Rev. Mol. Cell Biol. 2019, 20, 69–84. [Google Scholar] [CrossRef] [PubMed]
- Singh, A.; Settleman, J. EMT, cancer stem cells and drug resistance: An emerging axis of evil in the war on cancer. Oncogene 2010, 29, 4741–4751. [Google Scholar] [CrossRef] [PubMed] [PubMed Central]
- Newling, M.; Sritharan, L.; van der Ham, A.J.; Hoepel, W.; Fiechter, R.H.; de Boer, L.; Zaat, S.A.J.; Bisoendial, R.J.; Baeten, D.L.P.; Everts, B.; et al. C-Reactive Protein Promotes Inflammation through FcgammaR-Induced Glycolytic Reprogramming of Human Macrophages. J. Immunol. 2019, 203, 225–235. [Google Scholar] [CrossRef] [PubMed]
- Zhao, J.; Jin, D.; Huang, M.; Ji, J.; Xu, X.; Wang, F.; Zhou, L.; Bao, B.; Jiang, F.; Xu, W.; et al. Glycolysis in the tumor microenvironment: A driver of cancer progression and a promising therapeutic target. Front. Cell Dev. Biol. 2024, 12, 1416472. [Google Scholar] [CrossRef] [PubMed] [PubMed Central]
- Sheriff, A.; Kayser, S.; Brunner, P.; Vogt, B. C-Reactive Protein Triggers Cell Death in Ischemic Cells. Front. Immunol. 2021, 12, 630430. [Google Scholar] [CrossRef] [PubMed] [PubMed Central]
- Yang, S.; Zhang, Z.; Shen, L. Prognostic significance of C-reactive protein in patients with cervical cancer: A meta-analysis. Front. Oncol. 2023, 13, 1232409. [Google Scholar] [CrossRef] [PubMed]
- Del Baldo, G.; Abbas, R.; De Ioris, M.A.; Di Ruscio, V.; Alessi, I.; Miele, E.; Mastronuzzi, A.; Milano, G.M. The Prognostic Role of the C-Reactive Protein and Serum Lactate Dehydrogenase in a Pediatric Series of Bone Ewing Sarcoma. Cancers 2022, 14, 3064. [Google Scholar] [CrossRef] [PubMed] [PubMed Central]
- Gao, Y.; Wei, L.; Kim, S.J.; Wang, L.; He, Y.; Zheng, Y.; Bertero, L.; Pellerino, A.; Cassoni, P.; Tamagnone, L.; et al. A Novel Prognostic Marker for Primary CNS Lymphoma: Lactate Dehydrogenase-to-Lymphocyte Ratio Improves Stratification of Patients Within the Low and Intermediate MSKCC Risk Groups. Front. Oncol. 2021, 11, 696147. [Google Scholar] [CrossRef] [PubMed] [PubMed Central]
- Zuo, J.; Lei, T.; Zhong, S.; Zhou, J.; Liu, R.; Wu, C.; Li, S. C-reactive protein levels, the prognostic nutritional index, and the lactate dehydrogenase-to-lymphocyte ratio are important prognostic factors in primary central nervous system lymphoma: A single-center study of 223 patients. Neurosurg. Rev. 2023, 47, 17. [Google Scholar] [CrossRef] [PubMed] [PubMed Central]
- Wu, L.; Jin, Y.; Zhao, X.; Tang, K.; Zhao, Y.; Tong, L.; Yu, X.; Xiong, K.; Luo, C.; Zhu, J.; et al. Tumor aerobic glycolysis confers immune evasion through modulating sensitivity to T cell-mediated bystander killing via TNF-alpha. Cell Metab. 2023, 35, 1580–1596.e9. [Google Scholar] [CrossRef] [PubMed]
- Balamurugan, K. HIF-1 at the crossroads of hypoxia, inflammation, and cancer. Int. J. Cancer 2016, 138, 1058–1066. [Google Scholar] [CrossRef] [PubMed] [PubMed Central]
- Ivan, M.; Fishel, M.L.; Tudoran, O.M.; Pollok, K.E.; Wu, X.; Smith, P.J. Hypoxia signaling: Challenges and opportunities for cancer therapy. Semin Cancer Biol. 2022, 85, 185–195. [Google Scholar] [CrossRef] [PubMed] [PubMed Central]
- Infantino, V.; Santarsiero, A.; Convertini, P.; Todisco, S.; Iacobazzi, V. Cancer Cell Metabolism in Hypoxia: Role of HIF-1 as Key Regulator and Therapeutic Target. Int. J. Mol. Sci. 2021, 22, 5703. [Google Scholar] [CrossRef] [PubMed] [PubMed Central]
- Covello, K.L.; Kehler, J.; Yu, H.; Gordan, J.D.; Arsham, A.M.; Hu, C.J.; Labosky, P.A.; Simon, M.C.; Keith, B. HIF-2alpha regulates Oct-4: Effects of hypoxia on stem cell function, embryonic development, and tumor growth. Genes Dev. 2006, 20, 557–570. [Google Scholar] [CrossRef] [PubMed] [PubMed Central]
- Toledo, R.A.; Jimenez, C.; Armaiz-Pena, G.; Arenillas, C.; Capdevila, J.; Dahia, P.L.M. Hypoxia-Inducible Factor 2 Alpha (HIF2alpha) Inhibitors: Targeting Genetically Driven Tumor Hypoxia. Endocr. Rev. 2023, 44, 312–322. [Google Scholar] [CrossRef] [PubMed] [PubMed Central]
- Habibi, D.; Daneshpour, M.S.; Asgarian, S.; Kohansal, K.; Hadaegh, F.; Mansourian, M.; Akbarzadeh, M. Effect of C-reactive protein on the risk of Heart failure: A mendelian randomization study. BMC Cardiovasc. Disord. 2023, 23, 112. [Google Scholar] [CrossRef] [PubMed] [PubMed Central]
- VanGilder, R.L.; Davidov, D.M.; Stinehart, K.R.; Huber, J.D.; Turner, R.C.; Wilson, K.S.; Haney, E.; Davis, S.M.; Chantler, P.D.; Theeke, L.; et al. C-reactive protein and long-term ischemic stroke prognosis. J. Clin. Neurosci. 2014, 21, 547–553. [Google Scholar] [CrossRef] [PubMed] [PubMed Central]
- Leuzzi, G.; Galeone, C.; Taverna, F.; Suatoni, P.; Morelli, D.; Pastorino, U. C-reactive protein level predicts mortality in COPD: A systematic review and meta-analysis. Eur. Respir. Rev. 2017, 26, 160070. [Google Scholar] [CrossRef] [PubMed] [PubMed Central]
- Merchant, S.; Korbelik, M. Upregulation of genes for C-reactive protein and related pentraxin/complement proteins in photodynamic therapy-treated human tumor cells: Enrolment of PI3K/Akt and AP-1. Immunobiology 2013, 218, 869–874. [Google Scholar] [CrossRef] [PubMed]
- Han, X.; Lu, Y.; Li, X.; Xia, L.; Wen, H.; Feng, Z.; Ju, X.; Chen, X.; Wu, X. Overexpression of NPTX2 Promotes Malignant Phenotype of Epithelial Ovarian Carcinoma via IL6-JAK2/STAT3 Signaling Pathway Under Hypoxia. Front. Oncol. 2021, 11, 643986. [Google Scholar] [CrossRef] [PubMed] [PubMed Central]
- Botlagunta, M. Neuronal pentraxin 1 expression is regulated by hypoxia inducible factor-1alpha. Biochem. Biophys. Res. Commun. 2015, 456, 662–665. [Google Scholar] [CrossRef] [PubMed]
- Chen, J.; Gu, Z.; Wu, M.; Yang, Y.; Zhang, J.; Ou, J.; Zuo, Z.; Wang, J.; Chen, Y. C-reactive protein can upregulate VEGF expression to promote ADSC-induced angiogenesis by activating HIF-1alpha via CD64/PI3k/Akt and MAPK/ERK signaling pathways. Stem Cell Res. Ther. 2016, 7, 114. [Google Scholar] [CrossRef] [PubMed] [PubMed Central]
- Slevin, M.; Matou-Nasri, S.; Turu, M.; Luque, A.; Rovira, N.; Badimon, L.; Boluda, S.; Potempa, L.; Sanfeliu, C.; de Vera, N.; et al. Modified C-reactive protein is expressed by stroke neovessels and is a potent activator of angiogenesis in vitro. Brain Pathol. 2010, 20, 151–165. [Google Scholar] [CrossRef] [PubMed] [PubMed Central]
- Khurana, A.; Tun, H.W.; Marlow, L.; Copland, J.A.; Dredge, K.; Shridhar, V. Hypoxia negatively regulates heparan sulfatase 2 expression in renal cancer cell lines. Mol. Carcinog. 2012, 51, 565–575. [Google Scholar] [CrossRef] [PubMed] [PubMed Central]
- Buczek-Thomas, J.A.; Rich, C.B.; Nugent, M.A. Hypoxia Induced Heparan Sulfate Primes the Extracellular Matrix for Endothelial Cell Recruitment by Facilitating VEGF-Fibronectin Interactions. Int. J. Mol. Sci. 2019, 20, 5065. [Google Scholar] [CrossRef] [PubMed] [PubMed Central]
- Pretorius, D.; Richter, R.P.; Anand, T.; Cardenas, J.C.; Richter, J.R. Alterations in heparan sulfate proteoglycan synthesis and sulfation and the impact on vascular endothelial function. Matrix Biol. Plus 2022, 16, 100121. [Google Scholar] [CrossRef] [PubMed] [PubMed Central]
- Stepanenko, A.A.; Dmitrenko, V.V. HEK293 in cell biology and cancer research: Phenotype, karyotype, tumorigenicity, and stress-induced genome-phenotype evolution. Gene 2015, 569, 182–190. [Google Scholar] [CrossRef] [PubMed]




| KEGG Legacy Pathways | # Genes in Overlap (k) | FDR q-Value | CRP PPIs |
|---|---|---|---|
| ECM–Receptor Interaction | 9 | 3.65 × 10−12 | AGRN, COL4A2, FN1, LAMA1, LAMA5, LAMB1, LAMB2, LAMC1, LAMC3 |
| Pathways in Cancer | 12 | 2.54 × 10−11 | BMP4, COL4A2, FN1, LAMA1, LAMA5, LAMB1, LAMB2, LAMC1, LAMC3, MAPK1, MAPK3, TGFB1 |
| Focal Adhesion | 10 | 7.29 × 10−11 | COL4A2, FN1, LAMA1, LAMA5, LAMB1, LAMB2, LAMC1, LAMC3, MAPK1, MAPK3 |
| Small-Cell Lung Cancer | 8 | 7.29 × 10−11 | COL4A2, FN1, LAMA5, LAMB1, LAMB2, LAMC1, LAMC3, LAMA1 |
| GAG Biosynthesis—Heparan Sulfate | 5 | 2.66 × 10−8 | B4GALT7, EXT1, HS3ST1, HS6ST1, NDST2 |
| Prion Diseases | 5 | 1.08 × 10−7 | C1QA, HSPA5, LAMC1, MAPK1, MAPK3 |
| GAG Biosynthesis—Keratan Sulfate | 4 | 2.54 × 10−7 | B4GALT1, B4GALT3, B4GALT4, CHST6 |
| GAG Biosynthesis—Chondroitin Sulfate | 4 | 1.18 × 10−6 | B4GALT7, CHST3, CHST12, CHST14 |
| Glycosphingolipid Biosynthesis | 4 | 2.13 × 10−6 | B4GALT1, B4GALT3, B4GALT4, ST3GAL4 |
| TGFβ Signaling Pathway | 4 | 2.53 × 10−4 | BMP4, MAPK1, MAPK3, TGFB1 |
| Signaling Pathway | Gene | Function |
|---|---|---|
| Glycosaminoglycan and | B4GALT1 | Transfer of galactose to GlcNAc residues in glycoproteins, required for saccharide structuring and initiation for glycosaminoglycan synthesis |
| Glycosphingolipid | B4GALT3 | |
| Biosynthesis | B4GALT4 | |
| CHST3 | Catalyzes sulfation of Chondroitin Sulfate GalNAc residues at position 6 | |
| CHST6 | Catalyzes sulfation of Keratan Sulfate GlcNAc residues | |
| CHST12 | Catalyzes sulfation of Chondroitin Sulfate GalNAc residues | |
| CHST14 | Catalyzes sulfation of Dermatan Sulfate GalNAc residues | |
| EXT1 | Required for chain elongation of Heparan Sulfate glycan backbone | |
| HS3ST1 | Catalyzes sulfation of Heparan Sulfate GlcNAc residues at position 3; rate limiting | |
| HS6ST1 | Catalyzes sulfation of Heparan Sulfate GlcNS residues at position 6 | |
| NDST2 | Catalyzes N-deacetylation and N-sulfation of Heparan Sulfate GlcNAc | |
| ST3GAL4 | Catalyzes sialylation of glycoproteins and glycolipids important for cell adhesion | |
| ECM–Receptor Signaling | AGRN | Heparan Sulfate glycoprotein involved in cholinergic receptor and cell–cell signaling |
| COL4A2 | Major structural component of ECM making up the basement membrane | |
| FN1 | Binds various ECM glycoproteins to regulate cell cytoskeleton, adhesion, and motility | |
| LAMA1 | Subunits of laminins (alpha, beta, gamma) Major glycoproteins of ECM involved in cell adhesion and motility Directly interact with multiple types of integrins for cell–cell signaling May directly bind glycosphingolipids to alter ceramide-derivative signaling Implicated in EMT and metastatic processes | |
| LAMA5 | ||
| LAMB1 | ||
| LAMB2 | ||
| LAMC1 | ||
| LAMC3 |
| Signaling Pathway | Gene | Function |
|---|---|---|
| TGFβ Signaling Pathway | BMP4 | Ligand for TGFβ receptors that regulates SMAD signaling |
| MAPK1 | ERK2 kinase involved in cell proliferation, adhesion, motility, and survival | |
| MAPK3 | ERK1 kinase involved in cell proliferation, adhesion, motility, and survival | |
| TGFB1 | Major growth factor involved in MAPK and SMAD signaling associated with cell proliferation, differentiation, adhesion, motility; regulates immune cell function | |
| Epithelial–Mesenchymal Transition | COL4A2 | Major structural component of ECM making up the basement membrane |
| FN1 | Binds various ECM glycoproteins to regulate cell cytoskeleton, adhesion, and motility | |
| LAMA1 | Alpha and gamma subunits of laminin involved in cell–cell signaling with integrins associated with cell proliferation, differentiation, adhesion, and motility | |
| LAMC1 | ||
| QSOX | Required for the incorporation of laminins into the extracellular matrix | |
| TGFB1 | Major growth factor involved in MAPK and SMAD signaling associated with cell proliferation, differentiation, adhesion, motility; regulates immune cell function | |
| TIMP3 | Inhibits matrix metalloproteinases (e.g., MMP2) to prevent ECM degradation; activity is associated with tumor suppression |
| Signaling Pathway | Gene | Function |
|---|---|---|
| Glycolysis | AGRN | Heparan Sulfate glycoprotein involved in cholinergic receptor and cell–cell signaling |
| B4GALT1 | Transfer of galactose to GlcNAc residues in glycoproteins, required for saccharide structuring and initiation for glycosaminoglycan synthesis | |
| B4GALT4 | ||
| B4GALT7 | ||
| CHST6 | Catalyzes sulfation of Keratan Sulfate GlcNAc residues | |
| CHST12 | Catalyzes sulfation of Chondroitin Sulfate GalNAc residues | |
| EXT1 | Required for chain elongation of Heparan Sulfate glycan backbone | |
| HSPA5 | Chaperone involved in protein folding and assembly; may regulate unfolded protein response | |
| GMPPA | Synthesis of GDP-mannose for N-linked oligosaccharides | |
| IDUA | Catalyzes hydrolysis of Heparan Sulfate and Dermatan Sulfate | |
| QSOX1 | Required for the incorporation of laminins into the extracellular matrix | |
| STC2 | Involved in cellular calcium and phosphate homeostasis | |
| Hypoxia | CHST3 | Catalyzes sulfation of Chondroitin Sulfate GalNAc residues at position 6 |
| HS3ST1 | Catalyzes sulfation of Heparan Sulfate GlcNAc residues at position 3; rate limiting | |
| HSP5 | Chaperone involved in protein folding and assembly; may regulate unfolded protein response | |
| EXT1 | Required for chain elongation of Heparan Sulfate glycan backbone | |
| NDST2 | Catalyzes N-deacetylation and N-sulfation of Heparan Sulfate GlcNAc | |
| STC2 | Involved in cellular calcium and phosphate homeostasis |
Disclaimer/Publisher’s Note: The statements, opinions and data contained in all publications are solely those of the individual author(s) and contributor(s) and not of MDPI and/or the editor(s). MDPI and/or the editor(s) disclaim responsibility for any injury to people or property resulting from any ideas, methods, instructions or products referred to in the content. |
© 2025 by the authors. Licensee MDPI, Basel, Switzerland. This article is an open access article distributed under the terms and conditions of the Creative Commons Attribution (CC BY) license (https://creativecommons.org/licenses/by/4.0/).
Share and Cite
Gerhardt, A.; Nanakaliy, D.; Shah, H.D.; Sarfaraz, S.; Madigan, C.; Downing, M.; Elliott, R.P.; Dipto, R.; Vrapciu, B.; Noetzel, J.W.; et al. Evaluating the CRP Interactome: Insights into Possible Novel Roles in Cellular Signaling and Tumorigenicity. Curr. Issues Mol. Biol. 2025, 47, 1003. https://doi.org/10.3390/cimb47121003
Gerhardt A, Nanakaliy D, Shah HD, Sarfaraz S, Madigan C, Downing M, Elliott RP, Dipto R, Vrapciu B, Noetzel JW, et al. Evaluating the CRP Interactome: Insights into Possible Novel Roles in Cellular Signaling and Tumorigenicity. Current Issues in Molecular Biology. 2025; 47(12):1003. https://doi.org/10.3390/cimb47121003
Chicago/Turabian StyleGerhardt, Alison, Dlen Nanakaliy, Harnish D. Shah, Syed Sarfaraz, Charlotte Madigan, Makenna Downing, Robert P. Elliott, Rafid Dipto, Bella Vrapciu, Joseph W. Noetzel, and et al. 2025. "Evaluating the CRP Interactome: Insights into Possible Novel Roles in Cellular Signaling and Tumorigenicity" Current Issues in Molecular Biology 47, no. 12: 1003. https://doi.org/10.3390/cimb47121003
APA StyleGerhardt, A., Nanakaliy, D., Shah, H. D., Sarfaraz, S., Madigan, C., Downing, M., Elliott, R. P., Dipto, R., Vrapciu, B., Noetzel, J. W., Armas, J., Ahmed, A., Potempa, M., Olson, M. E., Potempa, L. A., & Hart, P. C. (2025). Evaluating the CRP Interactome: Insights into Possible Novel Roles in Cellular Signaling and Tumorigenicity. Current Issues in Molecular Biology, 47(12), 1003. https://doi.org/10.3390/cimb47121003

