Checkpoint Kinase 1 (CHK1) Functions as Both a Diagnostic Marker and a Regulator of Epithelial-to-Mesenchymal Transition (EMT) in Triple-Negative Breast Cancer
Abstract
1. Introduction
2. Materials and Methods
2.1. GEO Datasets
2.2. Identification of Gene Expression Data in TNBC Patients
2.3. Gene Enrichment Analysis
2.4. Protein-Protein Interation (PPI) Network Analysis
2.5. Survival Rate Analysis
2.6. Cell Culture
2.7. Reverse Transcription-PCR Analysis
2.8. Protein Expression Analysis
2.9. DNA and siRNA Transfection and Western Blotting
2.10. Phalloidin Immunofluorescence
2.11. Wound Healing Assay
2.12. Transwell Invasion Assay
2.13. Statistics
3. Results
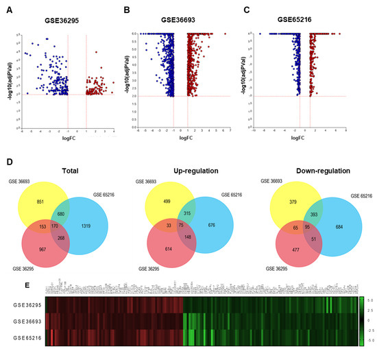
3.1. Identification and Clustering of DEGs in TNBC
3.2. Functional Enrichment Analysis of Overlapping DEGs
3.3. PPI Network Analysis
3.4. Survival Correlation Analysis
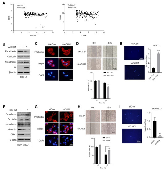
3.5. Comparison of the DEGs Expression in Patients and Cells
3.6. Difference of CHK1 Protein Expression in Patients and Cells
4. Discussion
5. Conclusions
Supplementary Materials
Author Contributions
Funding
Institutional Review Board Statement
Informed Consent Statement
Data Availability Statement
Conflicts of Interest
References
- Torre, L.A.; Siegel, R.L.; Ward, E.M.; Jemal, A. Global Cancer Incidence and Mortality Rates and Trends—An Update. Cancer Epidemiol. Biomark. Prev. 2016, 25, 16–27. [Google Scholar] [CrossRef] [PubMed]
- Siegel, R.L.; Miller, K.D.; Jemal, A. Cancer statistics, 2019. CA Cancer J. Clin. 2019, 69, 7–34. [Google Scholar] [CrossRef] [PubMed]
- Rugo, H.S. Dosing and safety implications for oncologists when administering everolimus to patients with hormone receptor-positive breast cancer. Clin. Breast Cancer 2016, 16, 18–22. [Google Scholar] [CrossRef] [PubMed]
- Zanardi, E.; Bregni, G.; De Braud, F.; Di Cosimo, S. Better together: Targeted combination therapies in breast cancer. In Proceedings of the Seminars in Oncology, Philadelphia, PA, USA, 18–22 April 2015; pp. 887–895. [Google Scholar]
- Rimawi, M.F.; Schiff, R.; Osborne, C.K. Targeting HER2 for the treatment of breast cancer. Annu. Rev. Med. 2015, 66, 111–128. [Google Scholar] [CrossRef] [PubMed]
- Yamamoto-Ibusuki, M.; Arnedos, M.; André, F. Targeted therapies for ER+/HER2-metastatic breast cancer. BMC Med. 2015, 13, 137. [Google Scholar] [CrossRef]
- Carlson, R.W.; Allred, D.C.; Anderson, B.O.; Burstein, H.J.; Carter, W.B.; Edge, S.B.; Erban, J.K.; Farrar, W.B.; Goldstein, L.J.; Gradishar, W.J.; et al. Breast cancer. Clinical practice guidelines in oncology. J. Natl. Compr. Cancer Netw. 2009, 7, 122–192. [Google Scholar] [CrossRef]
- Wolff, A.C.; Hammond, M.E.; Hicks, D.G.; Dowsett, M.; McShane, L.M.; Allison, K.H.; Allred, D.C.; Bartlett, J.M.; Bilous, M.; Fitzgibbons, P.; et al. Recommendations for human epidermal growth factor receptor 2 testing in breast cancer: American Society of Clinical Oncology/College of American Pathologists clinical practice guideline update. J. Clin. Oncol. 2013, 31, 3997–4013. [Google Scholar] [CrossRef]
- Chen, X.; Li, J.; Gray, W.H.; Lehmann, B.D.; Bauer, J.A.; Shyr, Y.; Pietenpol, J.A. TNBCtype: A Subtyping Tool for Triple-Negative Breast Cancer. Cancer Inform. 2012, 11, 147–156. [Google Scholar] [CrossRef]
- Dietze, E.C.; Sistrunk, C.; Miranda-Carboni, G.; O’Regan, R.; Seewaldt, V.L. Triple-negative breast cancer in African-American women: Disparities versus biology. Nat. Rev. Cancer 2015, 15, 248–254. [Google Scholar] [CrossRef]
- Chalakur-Ramireddy, N.K.R.; Pakala, S.B. Combined drug therapeutic strategies for the effective treatment of Triple Negative Breast Cancer. Biosci. Rep. 2018, 38, BSR20171357. [Google Scholar] [CrossRef]
- Li, Y.; Zhan, Z.; Yin, X.; Fu, S.; Deng, X. Targeted Therapeutic Strategies for Triple-Negative Breast Cancer. Front. Oncol. 2021, 11, 731535. [Google Scholar] [CrossRef] [PubMed]
- Comprehensive molecular portraits of human breast tumours. Nature 2012, 490, 61–70. [CrossRef] [PubMed]
- Holstege, H.; Joosse, S.A.; van Oostrom, C.T.; Nederlof, P.M.; de Vries, A.; Jonkers, J. High incidence of protein-truncating TP53 mutations in BRCA1-related breast cancer. Cancer Res. 2009, 69, 3625–3633. [Google Scholar] [CrossRef] [PubMed]
- Greenblatt, M.S.; Chappuis, P.O.; Bond, J.P.; Hamel, N.; Foulkes, W.D. TP53 mutations in breast cancer associated with BRCA1 or BRCA2 germ-line mutations: Distinctive spectrum and structural distribution. Cancer Res. 2001, 61, 4092–4097. [Google Scholar]
- Rakha, E.A.; Ellis, I.O. Triple-negative/basal-like breast cancer: Review. Pathology 2009, 41, 40–47. [Google Scholar] [CrossRef]
- Sanchez, Y.; Wong, C.; Thoma, R.S.; Richman, R.; Wu, Z.; Piwnica-Worms, H.; Elledge, S.J. Conservation of the Chk1 checkpoint pathway in mammals: Linkage of DNA damage to Cdk regulation through Cdc25. Science 1997, 277, 1497–1501. [Google Scholar] [CrossRef]
- Flaggs, G.; Plug, A.W.; Dunks, K.M.; Mundt, K.E.; Ford, J.C.; Quiggle, M.R.; Taylor, E.M.; Westphal, C.H.; Ashley, T.; Hoekstra, M.F.; et al. Atm-dependent interactions of a mammalian chk1 homolog with meiotic chromosomes. Curr. Biol. 1997, 7, 977–986. [Google Scholar] [CrossRef]
- Patil, M.; Pabla, N.; Dong, Z. Checkpoint kinase 1 in DNA damage response and cell cycle regulation. Cell. Mol. Life Sci. 2013, 70, 4009–4021. [Google Scholar] [CrossRef]
- Zhao, H.; Watkins, J.L.; Piwnica-Worms, H. Disruption of the checkpoint kinase 1/cell division cycle 25A pathway abrogates ionizing radiation-induced S and G2 checkpoints. Proc. Natl. Acad. Sci. USA 2002, 99, 14795–14800. [Google Scholar] [CrossRef]
- Sorensen, C.S.; Syljuasen, R.G.; Falck, J.; Schroeder, T.; Ronnstrand, L.; Khanna, K.K.; Zhou, B.B.; Bartek, J.; Lukas, J. Chk1 regulates the S phase checkpoint by coupling the physiological turnover and ionizing radiation-induced accelerated proteolysis of Cdc25A. Cancer Cell 2003, 3, 247–258. [Google Scholar] [CrossRef]
- Jin, Y.; Dai, M.S.; Lu, S.Z.; Xu, Y.; Luo, Z.; Zhao, Y.; Lu, H. 14-3-3γ binds to MDMX that is phosphorylated by UV-activated Chk1, resulting in p53 activation. EMBO J. 2006, 25, 1207–1218. [Google Scholar] [CrossRef] [PubMed]
- Liu, Q.; Guntuku, S.; Cui, X.-S.; Matsuoka, S.; Cortez, D.; Tamai, K.; Luo, G.; Carattini-Rivera, S.; DeMayo, F.; Bradley, A. Chk1 is an essential kinase that is regulated by Atr and required for the G2/M DNA damage checkpoint. Genes Dev. 2000, 14, 1448–1459. [Google Scholar] [CrossRef] [PubMed]
- Zhang, Y.; Hunter, T. Roles of Chk1 in cell biology and cancer therapy. Int. J. Cancer 2014, 134, 1013–1023. [Google Scholar] [CrossRef] [PubMed]
- Madoz-Gurpide, J.; Canamero, M.; Sanchez, L.; Solano, J.; Alfonso, P.; Casal, J.I. A proteomics analysis of cell signaling alterations in colorectal cancer. Mol. Cell. Proteom. 2007, 6, 2150–2164. [Google Scholar] [CrossRef] [PubMed]
- Verlinden, L.; Vanden Bempt, I.; Eelen, G.; Drijkoningen, M.; Verlinden, I.; Marchal, K.; De Wolf-Peeters, C.; Christiaens, M.-R.; Michiels, L.; Bouillon, R. The E2F-regulated gene Chk1 is highly expressed in triple-negative estrogen receptor−/progesterone receptor−/HER-2− breast carcinomas. Cancer Res. 2007, 67, 6574–6581. [Google Scholar] [CrossRef] [PubMed]
- Yao, H.; Yang, Z.; Li, Y. [Expression of checkpoint kinase 1 and polo-like kinase 1 and its clinicopathological significance in benign and malignant lesions of the stomach]. J. Cent. South University. Med. Sci. 2010, 35, 1080–1084. [Google Scholar] [CrossRef]
- Xu, J.; Li, Y.; Wang, F.; Wang, X.; Cheng, B.; Ye, F.; Xie, X.; Zhou, C.; Lu, W. Suppressed miR-424 expression via upregulation of target gene Chk1 contributes to the progression of cervical cancer. Oncogene 2013, 32, 976–987. [Google Scholar] [CrossRef]
- Hong, J.; Hu, K.; Yuan, Y.; Sang, Y.; Bu, Q.; Chen, G.; Yang, L.; Li, B.; Huang, P.; Chen, D.; et al. CHK1 targets spleen tyrosine kinase (L) for proteolysis in hepatocellular carcinoma. J. Clin. Investig. 2012, 122, 2165–2175. [Google Scholar] [CrossRef]
- Bartucci, M.; Svensson, S.; Romania, P.; Dattilo, R.; Patrizii, M.; Signore, M.; Navarra, S.; Lotti, F.; Biffoni, M.; Pilozzi, E. Therapeutic targeting of Chk1 in NSCLC stem cells during chemotherapy. Cell Death Differ. 2012, 19, 768–778. [Google Scholar] [CrossRef]
- Liu, S.; Liu, Y.; Minami, K.; Chen, A.; Wan, Q.; Yin, Y.; Gan, L.; Xu, A.; Matsuura, N.; Koizumi, M.; et al. Inhibiting checkpoint kinase 1 protects bone from bone resorption by mammary tumor in a mouse model. Oncotarget 2018, 9, 9364–9378. [Google Scholar] [CrossRef]
- Meyer, F.; Becker, S.; Classen, S.; Parplys, A.C.; Mansour, W.Y.; Riepen, B.; Timm, S.; Ruebe, C.; Jasin, M.; Wikman, H. Prevention of DNA replication stress by CHK1 leads to chemoresistance despite a DNA repair defect in homologous recombination in breast cancer. Cells 2020, 9, 238. [Google Scholar] [CrossRef] [PubMed]
- Bryant, C.; Stokes, S.; Massey, A.J. Chk1 inhibition as a novel therapeutic strategy for treating triple negative breast and ovarian cancers. Cancer Res. 2011, 71, 4458. [Google Scholar] [CrossRef]
- Merdad, A.; Karim, S.; Schulten, H.-J.; Dallol, A.; Buhmeida, A.; Al-Thubaity, F.; Gari, M.A.; Chaudhary, A.G.; Abuzenadah, A.M.; Al-Qahtani, M.H. Expression of matrix metalloproteinases (MMPs) in primary human breast cancer: MMP-9 as a potential biomarker for cancer invasion and metastasis. Anticancer Res. 2014, 34, 1355–1366. [Google Scholar] [PubMed]
- Maire, V.; Nemati, F.; Richardson, M.; Vincent-Salomon, A.; Tesson, B.; Rigaill, G.; Gravier, E.; Marty-Prouvost, B.; De Koning, L.; Lang, G.; et al. Polo-like kinase 1: A potential therapeutic option in combination with conventional chemotherapy for the management of patients with triple-negative breast cancer. Cancer Res. 2013, 73, 813–823. [Google Scholar] [CrossRef]
- Yeo, C.R.; Agrawal, M.; Hoon, S.; Shabbir, A.; Shrivastava, M.K.; Huang, S.; Khoo, C.M.; Chhay, V.; Yassin, M.S.; Tai, E.S. SGBS cells as a model of human adipocyte browning: A comprehensive comparative study with primary human white subcutaneous adipocytes. Sci. Rep. 2017, 7, 4031. [Google Scholar] [CrossRef] [PubMed]
- Pathan, M.; Keerthikumar, S.; Ang, C.S.; Gangoda, L.; Quek, C.Y.; Williamson, N.A.; Mouradov, D.; Sieber, O.M.; Simpson, R.J.; Salim, A.; et al. FunRich: An open access standalone functional enrichment and interaction network analysis tool. Proteomics 2015, 15, 2597–2601. [Google Scholar] [CrossRef] [PubMed]
- Chowdhury, B.; Porter, E.G.; Stewart, J.C.; Ferreira, C.R.; Schipma, M.J.; Dykhuizen, E.C. PBRM1 Regulates the Expression of Genes Involved in Metabolism and Cell Adhesion in Renal Clear Cell Carcinoma. PLoS ONE 2016, 11, e0153718. [Google Scholar] [CrossRef] [PubMed]
- Kaul, R.; Purushothaman, P.; Uppal, T.; Verma, S.C. KSHV lytic proteins K-RTA and K8 bind to cellular and viral chromatin to modulate gene expression. PLoS ONE 2019, 14, e0215394. [Google Scholar] [CrossRef]
- Suarez-Arroyo, I.J.; Rosario-Acevedo, R.; Aguilar-Perez, A.; Clemente, P.L.; Cubano, L.A.; Serrano, J.; Schneider, R.J.; Martínez-Montemayor, M.M. Anti-tumor effects of Ganoderma lucidum (reishi) in inflammatory breast cancer in in vivo and in vitro models. PLoS ONE 2013, 8, e57431. [Google Scholar] [CrossRef]
- Ribeiro, E.; Ganzinelli, M.; Andreis, D.; Bertoni, R.; Giardini, R.; Fox, S.B.; Broggini, M.; Bottini, A.; Zanoni, V.; Bazzola, L. Triple negative breast cancers have a reduced expression of DNA repair genes. PLoS ONE 2013, 8, e66243. [Google Scholar] [CrossRef]
- Zhao, H.B.; Tang, C.L.; Hou, Y.L.; Xue, L.R.; Li, M.Q.; Du, M.R.; Li, D.J. CXCL12/CXCR4 axis triggers the activation of EGF receptor and ERK signaling pathway in CsA-induced proliferation of human trophoblast cells. PLoS ONE 2012, 7, e38375. [Google Scholar] [CrossRef] [PubMed]
- Abubaker, K.; Luwor, R.B.; Escalona, R.; McNally, O.; Quinn, M.A.; Thompson, E.W.; Findlay, J.K.; Ahmed, N. Targeted Disruption of the JAK2/STAT3 Pathway in Combination with Systemic Administration of Paclitaxel Inhibits the Priming of Ovarian Cancer Stem Cells Leading to a Reduced Tumor Burden. Front. Oncol. 2014, 4, 75. [Google Scholar] [CrossRef] [PubMed]
- Baby, N.; Li, Y.; Ling, E.A.; Lu, J.; Dheen, S.T. Runx1t1 (Runt-related transcription factor 1; translocated to, 1) epigenetically regulates the proliferation and nitric oxide production of microglia. PLoS ONE 2014, 9, e89326. [Google Scholar] [CrossRef] [PubMed]
- Lindroos, B.; Aho, K.L.; Kuokkanen, H.; Raty, S.; Huhtala, H.; Lemponen, R.; Yli-Harja, O.; Suuronen, R.; Miettinen, S. Differential gene expression in adipose stem cells cultured in allogeneic human serum versus fetal bovine serum. Tissue Eng. Part A 2010, 16, 2281–2294. [Google Scholar] [CrossRef] [PubMed]
- Tutter, M.; Schug, C.; Schmohl, K.A.; Urnauer, S.; Kitzberger, C.; Schwenk, N.; Petrini, M.; Zach, C.; Ziegler, S.; Bartenstein, P.; et al. Regional Hyperthermia Enhances Mesenchymal Stem Cell Recruitment to Tumor Stroma: Implications for Mesenchymal Stem Cell-Based Tumor Therapy. Mol. Ther. 2021, 29, 788–803. [Google Scholar] [CrossRef] [PubMed]
- Bertucci, F.; Finetti, P.; Cervera, N.; Esterni, B.; Hermitte, F.; Viens, P.; Birnbaum, D. How basal are triple-negative breast cancers? Int. J. Cancer 2008, 123, 236–240. [Google Scholar] [CrossRef]
- Dent, R.; Trudeau, M.; Pritchard, K.I.; Hanna, W.M.; Kahn, H.K.; Sawka, C.A.; Lickley, L.A.; Rawlinson, E.; Sun, P.; Narod, S.A. Triple-negative breast cancer: Clinical features and patterns of recurrence. Clin. Cancer Res. 2007, 13, 4429–4434. [Google Scholar] [CrossRef]
- Lehmann, B.D.; Jovanović, B.; Chen, X.; Estrada, M.V.; Johnson, K.N.; Shyr, Y.; Moses, H.L.; Sanders, M.E.; Pietenpol, J.A. Refinement of triple-negative breast cancer molecular subtypes: Implications for neoadjuvant chemotherapy selection. PLoS ONE 2016, 11, e0157368. [Google Scholar] [CrossRef]
- Allred, D.C.; Clark, G.M.; Elledge, R.; Fuqua, S.A.; Brown, R.W.; Chamness, G.C.; Osborne, C.K.; McGuire, W.L. Association of p53 protein expression with tumor cell proliferation rate and clinical outcome in node-negative breast cancer. J. Natl. Cancer Inst. 1993, 85, 200–206. [Google Scholar] [CrossRef]
- Venkitaraman, A.R. Cancer susceptibility and the functions of BRCA1 and BRCA2. Cell 2002, 108, 171–182. [Google Scholar] [CrossRef]
- Powell, E.; Shao, J.; Yuan, Y.; Chen, H.C.; Cai, S.; Echeverria, G.V.; Mistry, N.; Decker, K.F.; Schlosberg, C.; Do, K.A.; et al. p53 deficiency linked to B cell translocation gene 2 (BTG2) loss enhances metastatic potential by promoting tumor growth in primary and metastatic sites in patient-derived xenograft (PDX) models of triple-negative breast cancer. Breast Cancer Res. 2016, 18, 13. [Google Scholar] [CrossRef] [PubMed]
- Kim, J.-Y.; Park, K.; Jung, H.H.; Lee, E.; Cho, E.Y.; Lee, K.H.; Bae, S.Y.; Lee, S.K.; Kim, S.W.; Lee, J.E. Association between mutation and expression of TP53 as a potential prognostic marker of triple-negative breast cancer. Cancer Res. Treat. 2016, 48, 1338–1350. [Google Scholar] [CrossRef] [PubMed]
- Petrucelli, N.; Daly, M.B.; Pal, T. BRCA1- and BRCA2-Associated Hereditary Breast and Ovarian Cancer. In GeneReviews®; Adam, M.P., Everman, D.B., Mirzaa, G.M., Pagon, R.A., Wallace, S.E., Bean, L.J.H., Gripp, K.W., Amemiya, A., Eds.; University of Washington: Seattle, WA, USA, 1993. [Google Scholar]
- Jacinto, F.V.; Esteller, M. Mutator pathways unleashed by epigenetic silencing in human cancer. Mutagenesis 2007, 22, 247–253. [Google Scholar] [CrossRef] [PubMed]
- Sporikova, Z.; Koudelakova, V.; Trojanec, R.; Hajduch, M. Genetic Markers in Triple-Negative Breast Cancer. Clin. Breast Cancer 2018, 18, e841–e850. [Google Scholar] [CrossRef] [PubMed]
- Nieto, M.A.; Huang, R.Y.; Jackson, R.A.; Thiery, J.P. Emt: 2016. Cell 2016, 166, 21–45. [Google Scholar] [CrossRef]
- Hanahan, D.; Weinberg, R.A. The hallmarks of cancer. Cell 2000, 100, 57–70. [Google Scholar] [CrossRef]






| Name of Gene | Direction | Nucleotide Sequence | Reference |
|---|---|---|---|
| MCM4 | Forward Reverse | 5′-GGCAGACACCACACACAGTT-3′ 5′-CGAATAGGCACAGCTCGATA-3′ | [38] |
| CDC7 | Forward Reverse | 5′-TCAAACACCTCCAGGACAATAC-3′ 5′-GTACCTCATTCCAGCCTTCTAAA-3′ | [39] |
| CCNB2 | Forward Reverse | 5′-AAAGCTCAGAACACCAAAGTTCCA-3′ 5′-ACAGAAGCAGTAGGTTTCAGTTGT-3′ | [40] |
| CHEK1 | Forward Reverse | 5′-GGTCACAGGAGAGAAGGAAT-3′ 5′-TCTCTGACCATCTGGTTCAGG-3′ | [41] |
| CXCL12 | Forward Reverse | 5′-ATGAACGCCAAGGTCGTGGTCG-3′ 5′-TGTTGTTGTTCTTCAGCCG-3′ | [42] |
| IL6ST | Forward Reverse | 5′-TGTAGATGGCGGTGATGGTA-3′ 5′-CCCTCAGTACCTGGACCAAA-3′ | [43] |
| RUNX1T1 | Forward Reverse | 5′-ACGAACAGCTGCTTCTGGAT-3′ 5′-TGCTTGGATGTTCTGAGTGC-3′ | [44] |
| IGF1 | Forward Reverse | 5′-CCATGTCCTCCTCGCATCTC-3′ 5′-TTGAGGGGTGCGCAATACAT-3′ | [45,46] |
| GEO Series | TNBC Samples | Non-TNBC Samples | Platform | Reference |
|---|---|---|---|---|
| GSE 36295 | 11 | 39 | Affymetrix Human Gene 1.0 ST Array | Merdad A et al. Anticancer Res (2014) |
| GSE 36693 | 21 | 66 | Illumina HumanHT-12 V4.0 expression beadchip | Lee ST et al. Proc Natl Acad Sci USA (2013) |
| GSE 65216 | 53 | 100 | Affymetrix Human Genome U133 Plus 2.0 Array | Maire V et al. Cancer Res (2013) |
| (A) | |||||
| Biological Pathway | No. of Genes in the Dataset | Percentage of Genes | Fold Enrichment | p-Value (Bonferroni Method) | Genes Mapped (from Input Data Set) |
| Mitotic M-M/G1 phases | 11 | 27.5 | 7.152153 | 0.000313 | MCM2; CDC20; AURKB; MCM4; CDC7; BIRC5; KIF2C; MCM10; UBE2C; BUB1; CENPF; |
| 2/M Checkpoints | 6 | 15 | 21.96786 | 0.000383 | MCM2; MCM4; CDC7; MCM10; CCNB2; CHEK1; |
| Cell Cycle, Mitotic | 12 | 30 | 5.955975 | 0.000568 | MCM2; CDC20; AURKB; MCM4; CDC7; BIRC5; KIF2C; MCM10; CCNB2; UBE2C; BUB1; CENPF; |
| DNA Replication | 11 | 27.5 | 6.631518 | 0.000672 | MCM2; CDC20; AURKB; MCM4; CDC7; BIRC5; KIF2C; MCM10; UBE2C; BUB1; CENPF; |
| Cell Cycle Checkpoints | 8 | 20 | 10.67079 | 0.000939 | MCM2; CDC20; MCM4; CDC7; MCM10; CCNB2; CHEK1; UBE2C; |
| G2/M DNA damage checkpoint | 5 | 12.5 | 27.15018 | 0.001423 | MCM2; MCM4; CDC7; MCM10; CHEK1; |
| Mitotic Prometaphase | 7 | 17.5 | 11.13068 | 0.003929 | CDC20; AURKB; BIRC5; KIF2C; UBE2C; BUB1; CENPF; |
| Activation of ATR in response to replication stress | 5 | 12.5 | 21.28146 | 0.005033 | MCM2; MCM4; CDC7; MCM10; CHEK1; |
| FOXM1 transcription factor network | 5 | 12.5 | 18.74856 | 0.009595 | AURKB; BIRC5; FOXM1; CCNB2; CENPF; |
| (B) | |||||
| Cellular Component | No. of Genes in the Dataset | Percentage of Genes | Fold Enrichment | p-Value (Bonferroni Method) | Genes Mapped (from Input Data Set) |
| Chromosome | 5 | 7.462687 | 18.4384887 | 0.005756 | MCM2; AURKB; MCM4; BIRC5; BUB1; |
| Nucleoplasm | 10 | 14.92537 | 4.84162639 | 0.028453 | CHAF1B; MCM2; CDC20; MCM4; CDC7; FANCD2; WDR4; MCM10; CHEK1; UBE2C; |
| Chromosome passenger complex | 2 | 2.985075 | 145.024966 | 0.048965 | AURKB; BIRC5; |
| (A) | |||||
| Biological Pathway | No. of Genes in the Dataset | Percentage of Genes | Fold Enrichment | p-Value (Bonferroni Method) | Genes Mapped (from Input Data Set) |
| Epithelial-to-mesenchymal transition | 17 | 31.48148 | 10.70746 | 1.34E-10 | SFRP4; ECM2; DCN; SPARCL1; CXCL12; F13A1; COL14A1; LHFP; ZCCHC24; RUNX1T1; AKAP12; EFEMP1; DPT; SRPX; JAM2; MFAP4; IGF1; |
| (B) | |||||
| Cellular Component | No. of Genes in the Dataset | Percentage of Genes | Fold Enrichment | p-Value (Bonferroni Method) | genes MAPPED (from Input Data Set) |
| Extracellular | 36 | 39.56044 | 3.15516144 | 5.15E-08 | SCGB2A2; SCGB1D2; TFF1; TFF3; HTRA1; AGR3; SFRP4; PIP; ECM2; CPB1; LAMA2; IGFBP4; NTN4; CCDC80; DCN; SPARCL1; CXCL12; SMOC2; SCUBE2; IL6ST; F13A1; STC2; COL14A1; PDGFD; SEPP1; APOD; SEMA3C; GHR; EFEMP1; DPT; SRPX; OGN; CFD; MFAP4; IGF1; ZBTB16; |
| Extracellular space | 13 | 14.28571 | 5.1493083 | 0.001012 | SCGB1D2; ABI3BP; HTRA1; SFRP4; DCN; IL6ST; COL14A1; APOD; GHR; EFEMP1; DPT; OGN; IGF1; |
| Extracellular matrix | 8 | 8.791209 | 10.6728104 | 0.000636 | ABI3BP; HTRA1; DCN; COL14A1; EFEMP1; DPT; OGN; MFAP4; |
| (C) | |||||
| Molecular Function | No. of Genes in the Dataset | Percentage of Genes | Fold Enrichment | p-Value (Bonferroni Method) | Genes Mapped (from Input Data Set) |
| Extracellular matrix structural constituent | 8 | 8.510638 | 9.30256 | 0.000534 | ECM2; LAMA2; NTN4; DCN; COL14A1; EFEMP1; DPT; MFAP4; |
| Carboxypeptidase activity | 3 | 3.191489 | 27.62133 | 0.037609 | CPB1; CPA3; CPE; |
| (A) | ||||
| KEGG Pathways | No. of Genes in the Dataset | Percentage of Genes | p-Value (Bonferroni Method) | Genes Mapped (from Input Data Set) |
| Cell cycle | 8 | 10.81081 | 3.22e-06 | TTK; MCM2; CDC20; BUB1; CDC7; CHEK1; MCM4; CCNB2 |
| Rheumatoid arthritis | 5 | 6.75675 | 0.0011 | HLA-DOB; TNFSF13B; ICAM1; CXCL8; MMP1 |
| (B) | ||||
| KEGG Pathways | No. of Genes in the Dataset | Percentage of Genes | p-Value (Bonferroni Method) | Genes Mapped (from Input Data Set) |
| Pathways in cancer | 10 | 10.63829 | 0.026 | FZD4; IGF1; PIK3R1; CXCL12; IL6ST; ZBTB16; RUNX1T1; LPAR1; LAMA2; GSTM3 |
| Regulation of lipolysis in adipocytes | 4 | 4.25532 | 0.026 | XGLL; FABP4; PIK3R1; PLA2G16 |
Publisher’s Note: MDPI stays neutral with regard to jurisdictional claims in published maps and institutional affiliations. |
© 2022 by the authors. Licensee MDPI, Basel, Switzerland. This article is an open access article distributed under the terms and conditions of the Creative Commons Attribution (CC BY) license (https://creativecommons.org/licenses/by/4.0/).
Share and Cite
Kim, H.-J.; Seo, B.-G.; Seo, E.-C.; Lee, K.-M.; Hwangbo, C. Checkpoint Kinase 1 (CHK1) Functions as Both a Diagnostic Marker and a Regulator of Epithelial-to-Mesenchymal Transition (EMT) in Triple-Negative Breast Cancer. Curr. Issues Mol. Biol. 2022, 44, 5848-5865. https://doi.org/10.3390/cimb44120398
Kim H-J, Seo B-G, Seo E-C, Lee K-M, Hwangbo C. Checkpoint Kinase 1 (CHK1) Functions as Both a Diagnostic Marker and a Regulator of Epithelial-to-Mesenchymal Transition (EMT) in Triple-Negative Breast Cancer. Current Issues in Molecular Biology. 2022; 44(12):5848-5865. https://doi.org/10.3390/cimb44120398
Chicago/Turabian StyleKim, Hyo-Jin, Bo-Gyeong Seo, Eun-Chan Seo, Kwang-Min Lee, and Cheol Hwangbo. 2022. "Checkpoint Kinase 1 (CHK1) Functions as Both a Diagnostic Marker and a Regulator of Epithelial-to-Mesenchymal Transition (EMT) in Triple-Negative Breast Cancer" Current Issues in Molecular Biology 44, no. 12: 5848-5865. https://doi.org/10.3390/cimb44120398
APA StyleKim, H.-J., Seo, B.-G., Seo, E.-C., Lee, K.-M., & Hwangbo, C. (2022). Checkpoint Kinase 1 (CHK1) Functions as Both a Diagnostic Marker and a Regulator of Epithelial-to-Mesenchymal Transition (EMT) in Triple-Negative Breast Cancer. Current Issues in Molecular Biology, 44(12), 5848-5865. https://doi.org/10.3390/cimb44120398

